|
|
(21), (22) Заявка: 2007106686/13, 21.02.2007
(24) Дата начала отсчета срока действия патента:
21.02.2007
(46) Опубликовано: 27.08.2008
(56) Список документов, цитированных в отчете о поиске:
RU 2283861 C1, 20.09.2006. ЗАРУБИНА Е.П. и др. Влияние частоты переменного тока на солодоращение ячменя, ж. «Пиво и напитки», 2003, №4, с.14, 15. RU 2130965 C1, 27.05.1999.
Адрес для переписки:
350072, г.Краснодар, ул. Московская, 2, ГОУВПО “КубГТУ”, отдел интеллектуальной и промышленной собственности, проректору по НиМД, проф. В.С. Симанкову
|
(72) Автор(ы):
Христюк Владимир Тимофеевич (RU), Сергиенко Михаил Анатольевич (RU), Узун Любовь Николаевна (RU), Волошина Анна Александровна (RU)
(73) Патентообладатель(и):
Государственное образовательное учреждение высшего профессионального образования “Кубанский государственный технологический университет” (ГОУВПО “КубГТУ”) (RU)
|
(54) СПОСОБ ПОЛУЧЕНИЯ ПИВОВАРЕННОГО СОЛОДА
(57) Реферат:
Способ производства солода включает очистку ячменя, определение влажности ячменя, обработку его физическим воздействием и замачивание. Пивоваренный ячмень обрабатывают электромагнитным полем крайне низкочастотного диапазона 3-30 Гц напряженностью 0,15-0,9 мТл в течение 5-60 минут перед замачиванием. Это позволяет сократить время проращивания, снизить обсемененность ячменя микроорганизмами, увеличить ферментативную активность получаемого солода. 1 ил., 1 табл.
Изобретение относится к пивоваренной промышленности и может быть использовано при обработке пивоваренного ячменя в процессе производства солода.
Сырьем для производства пива является ячменный пивоваренный солод, который получают из специальных сортов ячменя. Выращиваемый в России пивоваренный ячмень ни по количеству, ни по качеству не отвечает требованиям модернизированной пивоваренной отрасли. В настоящее время ведется поиск новых способов воздействия на зерно ячменя с целью снижения обсемененности ячменя микроорганизмами, сокращения времени проращивания пивоваренного ячменя, увеличения ферментативной активности получаемого солода, повышения качества и получения экологически чистой продукции, а именно – пива.
Аналогом изобретения является способ проращивания зерна [патент РФ №2130965]. Способ включает пропускание через предварительно замоченное зерно постоянного электрического тока величиной от 0,001 до 1 мА, что позволяет сократить время проращивания зерна.
Недостаток указанного способа заключается в том, что он не оказывает существенного влияния на обеззараживание зерна ячменя от вредной микрофлоры, что очень важно при приготовлении пива высокого качества.
Наиболее близким к заявленному способу является способ получения пивоваренного солода из пивоваренных сортов ячменя [патент РФ №2283861]. Способ включает промывку ячменя водой перед замачиванием, определение влажности ячменя, обработку его в поле сверхвысоких частот, что позволяет обеспечить снижение обсемененности ячменя микроорганизмами, активацию роста при солодоращении, снижение потерь ценных веществ, улучшение качества, получение экологически чистого ячменя.
Недостаток указанного способа заключается в том, что необходимо утилизировать использованные водные растворы дезинфицирующих средств; в результате термического воздействия происходит изменение органолептических и физико-химических свойств ячменя, под воздействием температуры разрушаются химические вещества, используемые для дезинфекции ячменя, которые остались на ячмене после обработки, и образование соединений, которые ингибируют процесс прорастания зерна, что влечет за собой снижение ферментативной активности получаемого солода.
Задачей изобретения является разработка способа получения пивоваренного солода, который позволил бы сократить время проращивания, снизить обсемененность ячменя микроорганизмами, увеличить ферментативную активность получаемого солода.
Данная задача решается тем, что в способе производства солода из пивоваренного ячменя, предусматривающем определение влажности предварительно очищенного ячменя, обработку электромагнитным полем, замачивание, пивоваренный ячмень обрабатывают электромагнитным полем крайне низкочастотного диапазона 3-30 Гц в течение 5-60 мин при напряженности поля 0,15-0,9 мТл.
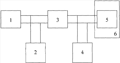
Отличительная особенность способа заключается в том, что обработку очищенного пивоваренного ячменя ведут при влажности зерна 12-15%. На чертеже представлена схема опытной установки, используемой для обработки пивоваренного ячменя электромагнитным полем. Установка состоит из генератора 1 колебаний Г3-118, частотомера 2 Ф5041, усилителя 3 25У-202С, осциллографа 4 С1-69, соленоида 5 и камеры 6 из магнитного материала.
Опытным путем установлено, что обработка электромагнитным полем крайне низкочастотного диапазона 3-30 Гц способна влиять на биохимические процессы в живой клетке. Изменение скорости биохимических превращений зависит от частоты и напряженности электромагнитного поля, а также от времени воздействия на объект. Нами проведены исследования по влиянию электромагнитной обработки на ячмень при получении пивоваренного солода. Опытные данные свидетельствуют, что частота обработки в электромагнитном поле крайне низких частот 3-30 Гц вызывает увеличение активности ферментов, вызывающих гидролиз запасных веществ эндосперма, а следовательно, приводит к сокращению времени проращивания и обеззараживания ячменя от нежелательной микрофлоры.
Все это в комплексе гарантирует не только активацию роста, снижение обсемененности ячменя микроорганизмами при солодоращении, снижение потерь ценных веществ, но и получение экологически чистого ячменя.
Способ осуществляется следующим образом: перед обработкой зерно ячменя предварительно очищают от примесей и определяют его влажность. Далее для активации роста, снижения обсемененности ячменя микроорганизмами при солодоращении, улучшения качества и получения экологически чистого солода помещали ячмень в установку для обработки в электромагнитном поле крайне низких частот 3-30 Гц напряженностью 0,15-0,9 мТл в течение 5-60 мин.
Примеры конкретного выполнения.
Пример 1
Определяют влажность предварительно очищенного пивоваренного ячменя и обрабатывают его электромагнитным полем частотой 3 Гц в течение 5 мин при напряженности 0,15 мТл. Проводят микробиологическое исследование ячменя. Далее проводят замачивание и проращивание ячменя. По ходу проращивания определяют длину корешков и энергию прорастания. Полученный солод высушивают и определяют амилолитическую активность.
Пример 2
Способ осуществляют аналогично примеру 1, кроме того, что частота составляет 18 Гц.
Пример 3
Способ осуществляют аналогично примеру 1, кроме того, что частота составляет 30 Гц.
Пример 4
Определяют влажность предварительно очищенного пивоваренного ячменя и обрабатывают его электромагнитным полем частотой 3 Гц в течение 40 мин при напряженности 0,15 мТл.
Пример 5
Способ осуществляют аналогично примеру 4, кроме того, что частота составляет 18 Гц.
Пример 6
Способ осуществляют аналогично примеру 4, кроме того, что частота составляет 30 Гц.
Пример 7
Определяют влажность предварительно очищенного пивоваренного ячменя и обрабатывают его электромагнитным полем частотой 3 Гц в течение 60 мин при напряженности 0,15 мТл.
Пример 8
Способ осуществляют аналогично примеру 7, кроме того, что частота составляет 18 Гц.
Пример 9
Способ осуществляют аналогично примеру 7, кроме того, что частота составляет 30 Гц.
Пример 10
Определяют влажность предварительно очищенного пивоваренного ячменя и обрабатывают его электромагнитным полем частотой 3 Гц в течение 5 минут при напряженности 0,38 мТл.
Пример 11
Способ осуществляют аналогично примеру 10, кроме того, что частота составляет 18 Гц.
Пример 12
Способ осуществляют аналогично примеру 10, кроме того, что частота составляет 30 Гц.
Пример 13
Определяют влажность предварительно очищенного пивоваренного ячменя и обрабатывают его электромагнитным полем частотой 3 Гц в течение 40 мин при напряженности 0,38 мТл.
Пример 14
Способ осуществляют аналогично примеру 13, кроме того, что частота составляет 18 Гц.
Пример 15
Способ осуществляют аналогично примеру 13, кроме того, что частота составляет 30 Гц.
Пример 16
Определяют влажность предварительно очищенного пивоваренного ячменя и обрабатывают его электромагнитным полем частотой 3 Гц в течение 60 мин при напряженности 0,38 мТл.
Пример 17
Способ осуществляют аналогично примеру 16, кроме того, что частота составляет 18 Гц.
Пример 18
Способ осуществляют аналогично примеру 17, кроме того, что частота составляет 30 Гц.
Пример 19
Определяют влажность предварительно очищенного пивоваренного ячменя и обрабатывают его электромагнитным полем частотой 3 Гц в течение 5 мин при напряженности 0,9 мТл.
Пример 20
Способ осуществляют аналогично примеру 19, кроме того, что частота составляет 18 Гц.
Пример 21
Способ осуществляют аналогично примеру 19, кроме того, что частота составляет 30 Гц.
Пример 22
Определяют влажность предварительно очищенного пивоваренного ячменя и обрабатывают его электромагнитным полем частотой 3 Гц в течение 40 мин при напряженности 0,9 мТл.
Пример 23
Способ осуществляют аналогично примеру 22, кроме того, что частота составляет 18 Гц.
Пример 24
Способ осуществляют аналогично примеру 22, кроме того, что частота составляет 30 Гц.
Пример 25
Определяют влажность предварительно очищенного пивоваренного ячменя и обрабатывают его электромагнитным полем частотой 3 Гц в течение 60 мин при напряженности 0,9 мТл.
Пример 26
Способ осуществляют аналогично примеру 25, кроме того, что частота составляет 18 Гц.
Пример 27
Способ осуществляют аналогично примеру 25, кроме того, что частота составляет 30 Гц.
Пример 28
Контроль. Способ проращивания осуществляют без обработки электромагнитным полем крайне низкочастотного диапазона.
Физико-химические показатели, характеризующие способ получения пивоваренного солода из пивоваренного ячменя, отражены в таблице 1.
| Таблица 1 |
| Физико-химические показатели, характеризующие способ получения пивоваренного солода из пивоваренного ячменя |
| Пример |
Энергия прорастания, % |
Длина корешков на 5 сутки проращивания, мм |
Количество микроорганизмов, КОЕ/г |
Амилолитическая активность, ед. WK |
| бактерии, 103 |
мицелиальные грибы |
| 1 |
85,8 |
17 |
32 |
210 |
220 |
| 2 |
86,8 |
18 |
32 |
210 |
220 |
| 3 |
86,2 |
18 |
32 |
210 |
220 |
| 4 |
82,6 |
22 |
31 |
200 |
240 |
| 5 |
92,0 |
23 |
29 |
190 |
248 |
| 6 |
86,8 |
22 |
27 |
160 |
244 |
| 7 |
82,0 |
21 |
29 |
200 |
230 |
| 8 |
88,0 |
22 |
27 |
160 |
236 |
| 9 |
84,6 |
22 |
23 |
130 |
232 |
| 10 |
83,2 |
19 |
32 |
210 |
220 |
| 11 |
89,4 |
19 |
32 |
200 |
245 |
| 12 |
86,4 |
19 |
30 |
200 |
230 |
| 13 |
84,8 |
21 |
14 |
200 |
230 |
| 14 |
93,6 |
24 |
10 |
120 |
256 |
| 15 |
88,0 |
22 |
8 |
90 |
240 |
| 16 |
80,2 |
21 |
13 |
170 |
220 |
| 17 |
88,0 |
22 |
9 |
100 |
242 |
| 18 |
82,6 |
21 |
7 |
60 |
230 |
| 19 |
86,2 |
18 |
31 |
200 |
230 |
| 20 |
88,2 |
18 |
31 |
200 |
240 |
| 21 |
87,0 |
18 |
28 |
190 |
235 |
| 22 |
79,8 |
15 |
12 |
160 |
200 |
| 23 |
82,6 |
17 |
8 |
90 |
218 |
| 24 |
80,0 |
15 |
7 |
50 |
210 |
| 25 |
76,2 |
14 |
11 |
140 |
190 |
| 26 |
78,8 |
16 |
8 |
70 |
210 |
| 27 |
77,4 |
15 |
6 |
40 |
200 |
| прототип |
86,0 |
20 |
3 |
10 |
220 |
| 28 (контроль) |
86,0 |
18 |
32 |
210 |
218 |
Полученные данные объясняются тем, что, обработка электромагнитным полем крайне низкочастотного диапазона пивоваренного ячменя позволила активировать в нем биохимические процессы, способствующих увеличению активности ферментов, вызывающих гидролиз запасных веществ эндосперма, а следовательно, сокращению времени проращивания пивоваренного ячменя.
Полученные данные показали, что дальнейшее увеличение напряженности ЭМП, времени обработки приводит к торможению протекания биохимических процессов.
Установлено также, что обработка электромагнитным полем крайне низкочастотного диапазона пивоваренного ячменя не требует средств индивидуальной защиты (резиновые перчатки) и коллективной защиты (аварийные выключатели и т.д.); отличается экономичным энергопотреблением.
Предлагаемый способ позволяет сократить время проращивания пивоваренного ячменя, уменьшить обсемененность ячменя микроорганизмами, улучшить качество и получить экологически чистый ячмень.
Формула изобретения
Способ получения пивоваренного солода из пивоваренного ячменя, предусматривающий определение влажности предварительно очищенного ячменя, обработку электромагнитным полем, замачивание, отличающийся тем, что обработку пивоваренного ячменя проводят электромагнитным полем крайне низкочастотного диапазона 3-30 Гц в течение 5-60 мин при напряженности поля 0,15-0,9 мТл.
РИСУНКИ
|
|