|
|
(21), (22) Заявка: 2006124186/09, 05.07.2006
(24) Дата начала отсчета срока действия патента:
05.07.2006
(43) Дата публикации заявки: 27.01.2008
(46) Опубликовано: 20.08.2008
(56) Список документов, цитированных в отчете о поиске:
RU 2114660 C1, 10.07.1998. EP 0365372 A1, 25.04.1990. RU 2149664 C1, 27.05.2000. WO 0021046 A1, 13.04.2000.
Адрес для переписки:
410056, г.Саратов, ул. Ульяновская, 25, ООО “Конструкторское Бюро Пожарной Автоматики”
|
(73) Патентообладатель(и):
Общество с ограниченной ответственностью “Конструкторское Бюро Пожарной Автоматики” (RU)
|
(54) УСТРОЙСТВО АДРЕСНОЙ ПОЖАРНОЙ СИГНАЛИЗАЦИИ
(57) Реферат:
Изобретение относится к области пожарной сигнализации и может быть использовано в системе адресной пожарной сигнализации для различных объектов, в частности атомных электростанций. Технический результат – повышение надежности и удобства эксплуатации устройства. Достигается за счет установки и оперативного контроля режимов включения цепей управления автоматических систем пожаротушения, централизованного контроля функционального состояния каждого адресного пожарного извещателя системы пожарной сигнализации, быстрой локализации пожара и начала его тушения, непрерывной работы системы адресной пожарной сигнализации даже в случае отказа одного адресного пожарного извещателя, записи и хранения в энергонезависимой памяти электронной управляющей схемы до 1000 тревожных событий, которые произошли в течение периода обнаружения. 2 ил.
Изобретение относится к области пожарной сигнализации и может быть использовано в системе адресной пожарной сигнализации для различных объектов, в частности атомных электростанций.
Известно устройство пожарной сигнализации, описанное в патенте ЕР 0365372 (опубл. 1990.04.25), содержащее электронную управляющую схему с энергонезависимой памятью и часами реального времени, связанную информационными входами-выходами с блоком сопряжения, а входом-выходом данных через блок программирующего интерфейса с входом-выходом блока ввода-вывода данных.
Недостатком данного устройства пожарной сигнализации является отсутствие функции управления и контроля включения систем автоматического пожаротушения, сложная визуализация информации о состоянии как контролируемых элементов адресной системы пожарной сигнализации, так и всей системы в целом, отсутствие отображения информации об уровнях запыленности и характере тестирования контролируемых пожарных извещателей.
В качестве прототипа выбрано устройство управления и контроля для систем автоматического пожаротушения, описанное в патенте RU 2114660 (опубл. 1998.07.10), содержащее электронную управляющую схему, связанную соответствующими входами-выходами с блоками сопряжения, блоками индикации, блоком питания.
Однако вышеописанное устройство является неадресным, что не позволяет точно определять место возникновения пожара и наглядно контролировать параметры системы пожарной сигнализации, и в нем отсутствуют функции индикации и управления режимом включения цепей автоматического пожаротушения, что не позволяет одновременно устанавливать разные режимы включения цепей управления систем автоматического пожаротушения.
Перед изобретателями стояла задача создания надежного и удобного в эксплуатации устройства адресной пожарной сигнализации, совмещающего в себе функции обнаружения очага возникновения пожара и тревожных событий системы пожарной сигнализации (неисправность шлейфа, неисправность системы в целом, запыленность адресного пожарного извещателя, проведение теста, потеря связи с контролируемым пожарным извещателем) с привязкой ко времени и к конкретному охраняемому помещению и в удобной для человека форме оповещающего дежурный персонал о возникших событиях путем текстовых, световых и звуковых сообщений, позволяющего оперативно устанавливать и контролировать различные режимы включения цепей управления автоматических систем пожаротушения, дымоудаления или выносных приборов пожарной сигнализации при возникновении пожара на охраняемом объекте, а также вести журнал тревожных событий.
Поставленная задача решается тем, что предложено устройство адресной пожарной сигнализации, содержащее электронную управляющую схему, электрически связанную информационными входами-выходами через блок сопряжения и шлейфы адресной пожарной сигнализации с адресными пожарными извещателями, входом данных с выходом блока ввода данных, выходом данных с блоком отображения информации, выходом широтно-импульсной модуляции с входом блока звуковой сигнализации.
Новым в заявляемом устройстве адресной пожарной сигнализации является то, что введены блоки индикации и управления режимом включения цепей автоматического пожаротушения и кнопка пуска, электрически связанная с входом контроля электронной управляющей схемы и с входом ручного запуска каждого из блоков индикации и управления режимом включения цепей автоматического пожаротушения, связанных своими логическими входами и выходами с соответствующими логическими выходами и входами электронной управляющей схемы, а выходами управления с цепями автоматического пожаротушения и каждый из которых содержит первый транзисторный ключ и схему поддержки напряжения, параллельно подключенные к первому логическому входу-выходу, второй транзисторный ключ, подключенный ко второму логическому входу, тумблер выбора режима, связанный со вторым и третьим логическими выходами и с параллельно включенными световым индикатором и реле, связанным также с входом ручного запуска и с выходами управления, причем транзистор первого транзисторного ключа связан базой через первый резистор с первым логическим входом-выходом, эмиттером с общим проводом, а коллектором с тумблером выбора режима, транзистор второго транзисторного ключа связан базой через второй резистор со вторым логическим входом, эмиттером с общим проводом, а коллектором через третий резистор со световым индикатором.
Техническим эффектом изобретения является установка и оперативный контроль режимов включения цепей управления автоматических систем пожаротушения, централизованный контроль функционального состояния каждого подключенного адресного пожарного извещателя, обеспечивающие быструю локализацию пожара и начало его тушения, непрерывную работу системы адресной пожарной сигнализации даже в случае отказа одного адресного пожарного извещателя.
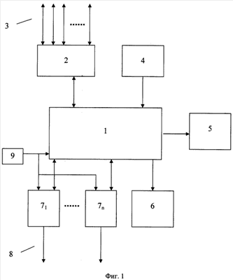
На фиг.1 представлена общая схема устройства адресной пожарной сигнализации, на фиг.2 – блок индикации и управления режимом включения цепей автоматического пожаротушения.
Устройство адресной пожарной сигнализации содержит электронную управляющую схему 1 (фиг.1), служащую для непрерывного контроля за состоянием системы адресной пожарной сигнализации и содержащую, например (не показаны), мультиплексоры, два микроконтроллера (например, однокристальные восьмиразрядные FLASH CMOS микроконтроллеры типа PIC16F877A компании Microchip Technology Incorporated, USA – техническая документация DS 39582 A), часы реального времени для привязки событий ко времени с независимым питанием от литиевой батарейки, внешнюю энергонезависимую память, хранящую ранее записанную информацию об объекте или части объекта, контролируемой данным устройством адресной пожарной сигнализации, об охраняемых зонах и приписанных к ним адресных пожарных извещателях (не показаны), и журнал событий, регистрирующий информацию о типе события, времени и месте возникновения данного события, гальванически развязанную схему преобразования интерфейсов (например, TTL-RS485), обеспечивающую связь с компьютером при удаленном обновлении программного обеспечения заявленного устройства адресной пожарной сигнализации, а также при его функционировании в составе сети, где ведущим является компьютер, а несколько устройств адресной пожарной сигнализации являются ведомыми. Электронная управляющая схема 1 (фиг.1) электрически связана первыми информационными входами-выходами через блок сопряжения 2, служащий для преобразования информационных сигналов от электронной управляющей схемы 1 в токи и напряжения интерфейса связи устройства адресной пожарной сигнализации с адресными пожарными извещателями (не показаны), электрически подключенными к шлейфам 3 адресной пожарной сигнализации, служащим для подачи напряжения питания и передачи сигналов интерфейса связи; входом данных с выходом блока ввода данных 4, служащего для ввода управляющей информации и выполненного, например, в виде двенадцатикнопочной матричной клавиатуры; выходом данных с блоком отображения информации 5, служащим для удобного оператору визуального отображения информации, вводимой с блока ввода данных 4 или полученной от адресных пожарных извещателей, и выполненного, например, в виде четырехстрочного вакуумно-флуоресцентного индикатора, имеющего по двадцать знакомест в строке; выходом широтно-импульсной модуляции с входом блока звуковой сигнализации 6, выполняющим подачу звукового сигнала при обнаружении системой адресной пожарной сигнализации состояния пожара и выполненным, например, в виде звукового зуммера; логическими входами и выходами с соответствующими логическими выходами и входами n блоков индикации и управления режимом включения цепей автоматического пожаротушения 71-7n (фиг.1, 2), количественно соответствующих числу цепей автоматического пожаротушения (или направлений пожаротушения) и служащих для включения, индикации, управления и контроля режима включения цепей управления автоматическими системами пожаротушения (не показаны), дымоудаления или выносными приборами адресной пожарной сигнализации, электрически связанных посредством цепей автоматического пожаротушения с выходами управления 8 (фиг.1); входом контроля с кнопкой пуска 9, служащей для одновременного включения всех находящихся в режиме ручного запуска цепей автоматического пожаротушения (не показаны), расположенной, например, на передней панели устройства, связанной с входом ручного запуска каждого из n блоков индикации и управления режимом включения цепей автоматического пожаротушения 71-7n (фиг.1,2), связанных выходами управления 8 с цепями автоматического пожаротушения. Причем каждый из n блоков индикации и управления режимом включения цепей автоматического пожаротушения 71-7n содержит первый транзисторный ключ 10 (фиг.2) и схему поддержки напряжения 11, параллельно подключенные к первому логическому входу-выходу, второй транзисторный ключ 12, подключенный ко второму логическому входу, тумблер выбора режима 13, служащий для установки и переключения режима работы n блоков индикации и управления режимом включения цепей автоматического пожаротушения 71-7n, например тумблер на три положения, соответствующие режимам «ручной», «автоматический», «отключено», расположенный на передней панели устройства, связанный со вторым и третьим логическими выходами и с параллельно включенными световым индикатором 14, служащим для цветовой индикации обнаружения пожара и режима включения, расположенным на передней панели устройства и выполненным, например, в виде трехцветного оптического светодиода, и реле 15, связанным также с входом ручного запуска и с выходами управления, причем транзистор первого транзисторного ключа 10 связан базой через первый резистор с первым логическим входом-выходом, эмиттером с общим проводом, а коллектором с тумблером выбора режима 13, транзистор второго транзисторного ключа 12 связан базой через второй резистор со вторым логическим входом, эмиттером с общим проводом, а коллектором через третий резистор со световым индикатором 14. Причем у тумблера выбора режима 13 в автоматическом режиме замкнуты контакты 16, 19 и 17, 21, а в ручном режиме – 16, 18 и 17, 20. Кроме того, для контроля режима работы блоков индикации и управления режимом включения цепей автоматического пожаротушения 71-7n используется подключение его второго и третьего логических выходов, связанных с выводами 20, 21 тумблера выбора режима 13, через соответствующие токоограничивающие резисторы 22, 23 к электропитанию.
Устройство адресной пожарной сигнализации работает следующим образом. На устройство, электрически подключенное к системе адресной пожарной сигнализации (на фиг. не показано), подается напряжение питания. Электронной управляющей схемой 1 производится инициализация устройства адресной пожарной сигнализации согласно программе, хранящейся в ее энергонезависимой памяти, анализируется состояние адресных пожарных извещателей, определяется режим работы: режим «ДЕЖУРНЫЙ» при исправной работе всех элементов системы адресной пожарной сигнализации и отсутствии контролируемых событий, режим «НЕИСПРАВНОСТЬ» при несоответствии между хранящимся в энергонезависимой памяти описанием системы адресной пожарной сигнализации и ее текущим состоянием, режим «ЗАПЫЛЕННОСТЬ» при обнаружении адресных пожарных извещателей, достигших уровня предварительной или критической запыленности, режим «ВНИМАНИЕ» при обнаружении зон, в которых обнаружено срабатывание одного адресного пожарного извещателя, режим «ПОЖАРНАЯ ТРЕВОГА» при обнаружении зон, в которых обнаружено срабатывание одного и более ручных пожарных извещателей, и/или двух и более адресных пожарных извещателей. Режим работы отображается на экране блока отображения информации с указанием даты и времени.
При исправной работе всех элементов системы адресной пожарной сигнализации и отсутствии контролируемых событий устройство адресной пожарной сигнализации находится в режиме «ДЕЖУРНЫЙ». Электронной управляющей схемой 1 периодически проверяется (например, раз в три секунды – один адресный пожарный извещатель) наличие всех прописанных при конфигурировании адресных пожарных извещателей, например дымовых, и/или тепловых, и/или комбинированных адресных пожарных извещателей, ручных адресных пожарных извещателей, контролируется потеря связи с каким-либо адресным пожарным извещателем, которая может быть вызвана отсутствием адресного пожарного извещателя, его неисправностью, обрывом или отключением шлейфа, содержащего проверяемый адресный пожарный извещатель. Кроме того, отслеживается уровень запыленности извещателей и распознается короткое замыкание в шлейфе.
Различные события (тревожные, тестовые, неисправности или запыленности), контролируемые электронной управляющей схемой 1 и отображаемые извещениями на экране блока отображения информации 5, имеют разный приоритет, что позволяет дежурному оператору в первую очередь обрабатывать самые критичные события. Наибольший приоритет имеют тревожные события (срабатывание одного и более адресных пожарных извещателей), переводящие устройство в режимы «ВНИМАНИЕ» или «ПОЖАРНАЯ ТРЕВОГА». Далее следуют тестовые события, возникающие при тестировании адресных пожарных извещателей посредством лазерной указки или кнопки, расположенной на извещателе, отображаемые на экране блока отображения информации 5 извещениями «ТЕСТ:КНОПКА» или «ТЕСТ:ЛАЗЕР», за ними – события неисправности, вызванные потерей связи с адресным пожарным извещателем или его поломкой и переводящие устройство в режим «НЕИСПРАВНОСТЬ», а наименьший приоритет имеют события запыленности, переводящие устройство в режим «ЗАПЫЛЕННОСТЬ».
Электронной управляющей схемой 1 при регистрации какого-либо из контролируемых событий на экран блока отображения информации 5 выводится извещение о событии. При последовательном поступлении нескольких событий с разными приоритетами извещение о событии с более низким приоритетом автоматически замещается извещением о событии с более высоким приоритетом. При последовательном поступлении нескольких событий с одинаковым приоритетом, если дежурный оператор не подтвердил (не сбросил) полученные извещения нажатием на клавишу «0» клавиатуры (на фиг. не показана) блока ввода данных 4, извещения о событиях просматриваются на экране блока отображения информации 5 нажатием на клавиши «2» (вверх), «8» (вниз) блока ввода данных 4, а при нажатии на клавишу «5» на экран выводится извещение о самом последнем событии. Переход от экрана событий к экрану режима работы производится дежурным оператором нажатием на клавишу «*». Электронной управляющей схемой 1, независимо от действий дежурного оператора, события непрерывно записываются в журнале событий, что обеспечивает возможность их повторного просмотра, причем при нахождении в экране режима работы можно оперативно просмотреть отсортированную по типам событий информацию: нажатием на клавишу «1» блока ввода данных 4 – тревожные события, нажатием на клавишу «2» – номера адресных пожарных извещателей, протестированных кнопкой, на клавишу «3» – номера адресных пожарных извещателей, протестированных лазерной указкой.
При обнаружении неисправности электронной управляющей схемой 1 устройство адресной пожарной сигнализации переводится из режима работы «ДЕЖУРНЫЙ» в режим «НЕИСПРАВНОСТЬ» с отображением на экране блока отображения информации 5 соответствующего сообщения, свидетельствуещего о наличии не менее одной неполадки, и формированием в журнале событий записи о неисправности с указанием времени обнаружения неисправности, а также записи о конкретных неисправностях. Например, при потере связи с каким-либо адресным пожарным извещателем, электронной управляющей схемой 1 на экране блока отображения информации 5 отображается извещение о потере связи, содержащее дату, время, адрес и тип адресного пожарного извещателя, а также создается в журнале событий соответствующая запись. Нажатием на клавиши «0» и «*» блока ввода данных 4 дежурным оператором подтверждается получение извещения и затем предпринимаются действия по восстановлению связи с адресным пожарным извещателем или замене его в случае неисправности. Электронной управляющей схемой 1 в журнале событий после восстановления связи создается соответствующая запись о восстановлении связи с адресным пожарным извещателем (также содержащая дату, время, адрес и тип адресного пожарного извещателя) и, если в системе больше нет других неисправностей или они были устранены, запись о восстановлении системы, а устройство переводится в режим работы «ДЕЖУРНЫЙ».
При регистрации сообщения о пожаре от одного адресного пожарного извещателя электронной управляющей схемой 1 на экран блока отображения информации 5 выводится извещение «ВНИМАНИЕ», а на блоке звуковой сигнализации 6 включается звуковой сигнал «ВНИМАНИЕ», затем блокируется (например, на 15 минут) поступление информационного сигнала от сработавшего адресного пожарного извещателя, чтобы не препятствовать другим адресным пожарным извещателям передавать их информационные сигналы. Разблокировка поступления информационного сигнала происходит автоматически по истечении времени блокировки или при прекращении регистрации адресным пожарным извещателем превышения порога контролируемого параметра. Разблокированный адресный пожарный извещатель выдает извещение о вновь обнаруженном пожаре в ближайшем цикле опроса электронной управляющей схемой 1. При сбросе дежурным оператором извещения «ВНИМАНИЕ», адресный пожарный извещатель после разблокировки выдаст повторное извещение о пожаре в том случае, если он в течение всего времени блокировки обнаруживал пожар. Если же оператор не сбросил извещение «ВНИМАНИЕ», то возможны следующие варианты работы устройства адресной пожарной сигнализации:
а) если в зоне, к которой приписан выдавший сообщение о пожаре адресный пожарный извещатель, в течение времени блокировки не сработал больше ни один адресный пожарный извещатель, а первый адресный пожарный извещатель больше не обнаруживает пожар, то устройство адресной пожарной сигнализации автоматически переходит в режим работы «ДЕЖУРНЫЙ»;
б) если в зоне, к которой приписан выдавший сообщение о пожаре адресный пожарный извещатель, в течение времени блокировки не сработал больше ни один адресный пожарный извещатель, а первый адресный пожарный извещатель продолжает передавать сообщение о пожаре, то устройство адресной пожарной сигнализации продолжает находиться в режиме «ВНИМАНИЕ». Адресным пожарным извещателем выдается сигнал о пожаре после каждой разблокировки до тех пор, пока им обнаруживается пожар. Извещения о событиях просматриваются дежурным оператором на экране блока отображения информации 5 нажатием на клавиши «2» и «8» клавиатуры блока ввода данных 4, а нажатие на клавишу «5» выводит на экран самое последнее событие;
в) если в зоне, к которой приписан выдавший сообщение о пожаре адресный пожарный извещатель, обнаруживается второй сработавший адресный пожарный извещатель, то электронной управляющей схемой 1 определяется, продолжает ли находиться в состоянии регистрации пожара первый сработавший адресный пожарный извещатель, и, если да, то на экране блока отображения информации 5 отображается извещение «ПОЖАРНАЯ ТРЕВОГА», содержащее время обнаружения срабатывания второго адресного пожарного извещателя, название зоны и адрес второго адресного пожарного извещателя, включается сигнал пожарной тревоги на блоке звуковой сигнализации 6, а также включаются относящиеся к зоне блоки индикации и управления режимом включения цепей автоматического пожаротушения 71-7n, если их тумблеры выбора режимов 13, расположенные на передней панели устройства адресной пожарной сигнализации, были установлены в автоматический режим включения цепей автоматического пожаротушения.
При автоматическом режиме включения замыкаются контакты 16, 19 и 17, 21 тумблера выбора режима 13, логический сигнал высокого уровня от электронной управляющей схемы 1 передается на первые логические входы-выходы и вторые логические входы относящихся к зоне блоков индикации и управления режимом включения цепей автоматического пожаротушения 71-7n, и в каждом блоке открываются транзисторы первого транзисторного ключа 10 и второго транзисторного ключа 12, через открытый первый транзисторный ключ 10 включаются подключенные к нему через тумблер выбора режима 13 реле 15 и зеленый цвет светового индикатора 14, а через второй транзисторный ключ 12 включается красный цвет светового индикатора 14, что в общем дает оранжевое свечение светового индикатора 14. Включение цепей управления систем автоматического пожаротушения осуществляется замыканием контактов реле 15. При включении реле 15 напряжением низкого уровня на первом выводе катушки реле включается транзистор схемы поддержки напряжения 11, поддерживающий на первом логическом входе-выходе напряжение высокого уровня в случае пропадания управляющего логического сигнала от электронной управляющей схемы 1. Данным техническим решением один вывод электронной управляющей схемы 1 используется не только для включения и выключения первого транзисторного ключа 10 (то есть для управления блоком индикации и управления режимом включения цепей автоматического пожаротушения 7), когда этот вывод является логическим выходом, но и для контроля состояния реле 15 (включено или выключено), когда вывод настроен как логический вход. При подаче электронной управляющей схемой 1 на первый логический вход-выход блока индикации и управления режимом включения цепей автоматического пожаротушения 7 напряжения низкого уровня транзистор первого транзисторного ключа 10 закрывается и выключает реле 15, зеленый цвет светового индикатора 14 и транзистор схемы поддержки напряжения 11, при закрывании которого отключается подтяжка к высокому уровню первого логического входа-выхода. При ручном режиме включения замыкаются контакты 16, 18 и 17, 20 тумблера выбора режима 13 и первый логический вход-выход работает как логический выход и только для контроля включения реле 15. Коллектор транзистора первого транзисторного ключа 10 отключается от катушки реле 15 с помощью тумблера выбора режима 13. Включение реле 15 осуществляется нажатием кнопки пуска 9 для кратковременного замыкания входа ручного запуска на общий провод. При включении реле 15 замыкается его контакт 15.3, что ставит реле на самопитание (то есть замыкается цепь питания катушки реле 15), а световой индикатор 14 светится зеленым светом. Для отключения реле 15 тумблер выбора режима 13 устанавливается в положение «отключено» (фиг.2), при этом размыкается цепь питания реле 15, а световой индикатор 14 при положении «отключено» тумблера выбора режима 13, но обнаружении пожара в контролируемой зоне включается красным цветом посредством передачи от электронной управляющей схемы 1 логического сигнала высокого уровня на второй логический вход блока индикации и управления режимом включения цепей автоматического пожаротушения 7, открывающего транзистор второго транзисторного ключа 12. Контроль режима работы блока индикации и управления режимом включения цепей автоматического пожаротушения 7 осуществляется электронной управляющей схемой 1 посредством подключения связанных со вторым и третьим логическими выходами выводов 20, 21 тумблера выбора режима 13 через соответствующие токоограничительные резисторы 22, 23 к электропитанию (например, напряжением 5В), при этом в режиме «отключено» на второй и третий логический выходы, связанные с соответствующими логическими входами электронной управляющей схемы 1, поступает логический сигнал высокого уровня; в ручном режиме вывод 20 подключается через вывод 17 тумблера выбора режима 13 к общему проводу и на второй логический вход передается логический сигнал низкого уровня, а на третий логический вход – высокого уровня; в автоматическом режиме к общему проводу через тумблер выбора режима 13 подключается вывод 21, поэтому на второй логический вход передается логический сигнал высокого уровня, а на третий логический вход – низкого уровня; наконец, при неисправности тумблера выбора режима 13 на втором и третьем логических выходах – низкий уровень логического сигнала.
При срабатывании в зоне одного ручного адресного пожарного извещателя работа электронной управляющей схемы 1 осуществляется так же, как при ранее описанном одновременном срабатывании двух адресных пожарных извещателей с формированием извещения «ПОЖАРНАЯ ТРЕВОГА». Дежурный оператор, если соответствующие зоне тумблеры установки режима 13 блоков индикации и управления режимом включения цепей автоматического пожаротушения 71-7n находятся в ручном режиме или отключены, включает цепи автоматического пожаротушения вручную нажатием на кнопку пуска 9. Дежурный оператор может также сбросить пожарную тревогу нажатием на клавишу «0» клавиатуры блока ввода данных 4, при этом следующим сработавшим адресным пожарным извещателем вызывается извещение «ВНИМАНИЕ», иначе каждым последующим сработавшим адресным пожарным извещателем вызывается извещение «ПОЖАРНАЯ ТРЕВОГА».
При проверке обслуживающим персоналом соответствия хранящегося в энергозависимой памяти адреса пожарного извещателя и его реального местоположения в системе, проводимой нажатием на кнопку, расположенной на адресном пожарном извещателе, или дистанционно наведением лазерной указки, электронной управляющей схемой 1 на экран блока отображения информации 5 выводится извещение о виде тестового воздействия («ТЕСТ:КНОПКА» или «ТЕСТ:ЛАЗЕР»), дате, времени, наименовании зоны и адресе извещателя, сопровождаемое кратковременным звуковым сигналом блока звуковой сигнализации 6. Таким образом, обслуживающий систему пожарной сигнализации персонал может, составив маршрут движения по объекту и тестируя каждый адресный пожарный извещатель по маршруту, за один проход проверить по журналу событий устройства правильность настройки всей адресной системы пожарной сигнализации. Кроме того, так как в самом адресном пожарном извещателе заложена возможность самодиагностики, то при обнаружении неисправности он передает информационный сигнал электронной управляющей схеме 1, переводящей устройство в ранее описанный режим работы «НЕИСПРАВНОСТЬ».
При запросе дежурным оператором с блока ввода данных 4 информации о состоянии адресного пожарного извещателя посредством задания адреса шлейфа и адреса контролируемого адресного пожарного извещателя электронной управляющей схемой 1 на экране блока отображения информации 5 отображаются данные о состоянии контролируемых параметров: запыленности или уровне дыма (диапазон запыленности – от 0 до 100%, а задымленности – от 0 до 250%). Уровень запыленности также автоматически отслеживается электронной управляющей схемой 1. Режим работы «ЗАПЫЛЕННОСТЬ» имеет более низкий приоритет, чем режимы «ПОЖАРНАЯ ТРЕВОГА», «ВНИМАНИЕ» и «НЕИСПРАВНОСТЬ», что обусловлено медленным изменением запыленности. Адресными пожарными извещателями, содержащими в памяти алгоритм компенсации запыленности, при диагностике их дымового канала различаются два уровня запыленности: критический, представляющий собой порог, при превышении которого накопленная пыль в дальнейшем воспринимается как дым, и предварительный, составляющий 76% от критического. Электронной управляющей схемой 1 запыленность контролируется в фоновом режиме, то есть периодически (например, каждые три секунды) опрашивается один адресный пожарный извещатель, и осуществляется двухуровневая система оповещения о запыленности, позволяющая обслуживающему персоналу своевременно обнаружить наметившуюся тенденцию возрастания запыленности и своевременно предпринять упреждающие действия. При обнаружении адресного пожарного извещателя с предварительным или критическим уровнем запыленности электронной управляющей схемой 1 на экране блока отображения информации 5 формируется извещение о запыленности с указанием даты, времени, адреса и типа запыленного адресного пожарного извещателя, которое дежурный оператор должен подтвердить, а в журнале событий запись, содержащая информацию и об уровне запыленности. В зависимости от обнаруженного уровня запыленности дежурному оператору отводится различное время реакции на событие: при критическом уровне больше не компенсируется возрастание запыленности, а следовательно, повышается вероятность ложного срабатывания извещателя, поэтому дежурный оператор должен немедленно предпринять меры по устранению запыленности; при предварительном уровне запыленности компенсация по пыли продолжает работать, но дежурный оператор должен предпринять меры по очистке от пыли извещателя в ближайшее время, зависящее от скорости накопления пыли в помещении. После устранения запыленности электронная управляющая схема 1 при очередном опросе получает от адресного пожарного извещателя информационный сигнал об устранении запыленности, в журнале событий фиксируется соответствующая запись об устранении запыленности и при отсутствии других запыленных извещателей устройство переходит в режим работы «ДЕЖУРНЫЙ».
Электронной управляющей схемой 1 также непрерывно проверяются шлейфы 3 на короткое замыкание, при обнаружении которого устройство переводится в режим «НЕИСПРАВНОСТЬ», причем в журнале событий создается запись о неисправности в системе и о неисправности шлейфа с указанием номера шлейфа и времени обнаружения короткого замыкания. После устранения короткого замыкания дежурным оператором в журнале событий создается запись о восстановлении шлейфа с указанием его номера и времени восстановления и, если в системе больше нет других неисправностей или они были устранены, – запись о восстановлении системы, а устройство адресной пожарной сигнализации переводится в режим работы «ДЕЖУРНЫЙ».
Конфигурирование или обновление программного обеспечения устройства адресной пожарной сигнализации осуществляется с помощью компьютера через гальванически развязанную схему преобразования интерфейсов (например, TTL-RS485). При конфигурировании в энергонезависимой памяти электронной управляющей схемы 1 записывается информация об объекте или части объекта, контролируемом данным устройством адресной пожарной сигнализации, об охраняемых зонах и приписанных к ним адресных пожарных извещателям, а также о приписанных к зонам комбинациях блоков индикации и управления режимом включения цепей автоматического пожаротушения. В процессе конфигурирования также осуществляется синхронизация часов устройства с часами компьютера, устанавливаются дата и время. Конфигурирование или обновление производятся, например, с помощью программного обеспечения «FireSec Администратор».
Таким образом, заявленным устройством адресной пожарной сигнализации осуществляется: прием и передача сигналов через блок сопряжения от адресных пожарных извещателей по двухпроводному шлейфу сигнализации, контроль исправности шлейфа сигнализации, символьная индикация принимаемых сигналов, звуковая сигнализация аварийных состояний, контроль и включение цепей управления системами автоматического пожаротушения, дымоудаления или выносных устройств сигнализации при возникновении пожара на охраняемом объекте, проверка тумблеров выбора режима блоков индикации и управления режимом включения цепей автоматического пожаротушения, с помощью которых дежурным оператором может индивидуально назначаться для каждого направления пожаротушения свой режим работы (автоматический, ручной или отключить). Причем тумблеры выбора режима, световые индикаторы и кнопка пуска удобно расположены на передней панели устройства адресной пожарной сигнализации. В журнале событий, хранящемся в энергонезависимой памяти, регистрируется информация о типе события, времени и месте возникновения данного события, причем наибольшее количество зафиксированных событий – 1000, так как запись осуществляется в кольцевой буфер (1001 событие стирает 1 событие и т.д.)). Все фиксируемые события отображаются на экране блока отображения информации в виде текстовых извещений и прочитываются оператором с помощью клавиатуры блока ввода информации, при этом все события контролируются процедурой подтверждения (сброса) оператором.
Формула изобретения
Устройство адресной пожарной сигнализации, содержащее электронную управляющую схему, предназначенную для непрерывного контроля за состоянием системы адресной пожарной сигнализации, выполненную на основе микроконтроллеров с внешней энергонезависимой памятью, хранящей журнал событий и ранее записанную информацию о контролируемых зонах, приписанных к ним адресных пожарных извещателях и режимах работы, и электрически связанную информационными входами-выходами через блок сопряжения и шлейфы адресной пожарной сигнализации с адресными пожарными извещателями, входом данных с выходом блока ввода данных, выходом данных с блоком отображения информации, выходом широтно-импульсной модуляции с входом блока звуковой сигнализации, отличающееся тем, что введены блоки индикации и управления режимом включения цепей автоматического пожаротушения и кнопка пуска, электрически связанная с входом контроля электронной управляющей схемы и с входом ручного запуска каждого из блоков индикации и управления режимом включения цепей автоматического пожаротушения, которые электрически связаны своими первыми входами-выходами логических сигналов, вторыми входами логических сигналов, вторыми и третьими выходами логических сигналов с соответствующими выходами и входами логических сигналов электронной управляющей схемы, а выходами управления с цепями автоматического пожаротушения, и каждый из которых содержит первый транзисторный ключ и схему поддержки напряжения, параллельно подключенные к первому входу-выходу логических сигналов, второй транзисторный ключ, подключенный ко второму входу логических сигналов, тумблер выбора режима, связанный со вторым и третьим выходами логических сигналов, а также с параллельно включенными световым индикатором и реле, связанным с выходами управления для включения цепей управления систем автоматического пожаротушения посредством замыкания контактов реле, а также связанным с транзистором схемы поддержки напряжения для включения его и поддержки напряжения высокого уровня на первом входе-выходе логического сигнала в случае пропадания управляющего логического сигнала от электронной управляющей схемы, при этом транзистор первого транзисторного ключа связан базой через первый резистор с первым входом-выходом логических сигналов, эмиттером с общим проводом, а коллектором с тумблером выбора режима, транзистор второго транзисторного ключа связан базой через второй резистор со вторым входом логических сигналов, эмиттером с общим проводом, а коллектором через третий резистор со световым индикатором, причем тумблер выбора режима в режиме «автоматический» связывает реле и световой индикатор с выходом первого транзисторного ключа, второй выход логических сигналов через токоограничивающий резистор с электропитанием, и третий выход логических сигналов – с общим проводом, в режиме «ручной» тумблер выбора режима связывает реле и световой индикатор с входом ручного запуска, второй выход логических сигналов с общим проводом, и третий выход логических сигналов через другой токоограничивающий резистор – с электропитанием, а в режиме «отключено» реле и световой индикатор отключены, а второй и третий выходы логических сигналов связаны с электропитанием через упомянутые токоограничивающие резисторы.
РИСУНКИ
PC4A – Регистрация договора об уступке патента СССР или патента Российской Федерации на изобретение
Прежний патентообладатель:
Общество с ограниченной ответственностью “Конструкторское Бюро Пожарной Автоматики” (ООО “КБ Пожарной Автоматики”)
(73) Патентообладатель:
Общество с ограниченной ответственностью “Группа компаний “РУБЕЖ”
Договор № РД0060632 зарегистрирован 17.02.2010
Извещение опубликовано: 27.03.2010 БИ: 09/2010
|
|