|
|
(21), (22) Заявка: 2006147127/28, 29.12.2006
(24) Дата начала отсчета срока действия патента:
29.12.2006
(46) Опубликовано: 20.08.2008
(56) Список документов, цитированных в отчете о поиске:
RU 51744 U1, 27.02.2006. JP 2002202261 A, 19.07.2002. JP 2005024250 A, 27.01.2005. US 5450193 A, 12.09.1995. US 2005/0128473 A, 16.05.2005. RU 2209425 C1, 27.07.2003. RU 2212657 C1, 20.09.2003.
Адрес для переписки:
443045, г.Самара, ул.Авроры, 122, кв.333, пат.пов. Л.И.Синицыной, рег. № 274
|
(72) Автор(ы):
Коньков Николай Никитич (RU), Ратис Георгий Юрьевич (RU)
(73) Патентообладатель(и):
Аристова Любовь Савельевна (RU), Коньков Николай Никитич (RU), Ратис Юрий Леонидович (RU), Филиппов Александр Аркадьевич (RU)
|
(54) ПОМЕХОЗАЩИЩЕННЫЙ РЕЗОНАНСНЫЙ СПЕКТРАЛЬНЫЙ ГАЗОАНАЛИЗАТОР
(57) Реферат:
Изобретение относится к аналитическому приборостроению и может быть использовано для прецизионного измерения концентраций газообразных веществ, высокоточной идентификации запахов и в криминалистике. Газоанализатор содержит блок питания, осветительный элемент, оптическую кювету, приемник излучения, оптическую систему, фотоприемник, усилитель, аналого-цифровой преобразователь, блок управления, цифроаналоговый преобразователь, при этом в качестве осветительного элемента используется лазер, между которым и кюветой расположен декогерентор. Газоанализатор дополнительно снабжен блоками формирования образов запахов, хранения образов запахов и распознавания образов запахов, присоединенных к блоку управления. Техническим результатом является повышение чувствительности и помехозащищенности прибора для измерения концентрации газов методом корреляционной Фурье-спектроскопии. 1 ил.
Изобретение относится к аналитическому приборостроению и может быть использовано для прецизионного измерения концентраций газообразных веществ и высокоточной идентификации запахов. Прибор наиболее востребован в криминалистике.
Известно техническое решение по патенту RU 2083959, МПК 6 G01J 3/42, от 21.03.95, опубл. 10.07.97, бюллетень №19, «СПОСОБ ИЗМЕРЕНИЯ КОНЦЕНТРАЦИИ ГАЗОВ МЕТОДОМ КОРРЕЛЯЦИОННОЙ ФУРЬЕ-СПЕКТРОСКОПИИ» [2].
Изобретение относится к способам измерения концентраций газов в газовых средах методом абсорбционной спектроскопии, в частности к способам измерения газовых примесей в атмосфере и контроля загрязнения окружающей среды. Способ корреляционной Фурье-спектроскопии включает измерение интенсивностей определенного набора компонент Фурье-спектра принимаемого излучения, причем значения Фурье-переменных измеряемых Фурье-компонент коррелируют с положениями максимумов и минимумов в Фурье-спектре спектра поглощения измеряемого газа, а принимаемое излучение анализируют только в диапазоне волновых чисел, где измеряемый газ имеет линии поглощения.
Недостатком этого метода является относительно невысокая чувствительность, поскольку для заметного поглощения излучения необходимо, чтобы концентрация искомого вещества была достаточно большой (не менее 0.001%).
Известно также техническое решение по патенту №2035717 от 01.06.92, опубл. 20.05.95, бюллетень №14, МПК 6 G01N 21/61 «Корреляционный анализатор газов», который снабжен разделительным блоком, блоком выборки-сравнения и блоком управления, при этом выход блока приемника излучения соединен с входом разделительного блока, первый и второй выходы которого соединены соответственно с первыми и вторыми входами блоков выборки-сравнения и обработки сигналов, выход блока выборки-сравнения через блок управления связан с управляющим входом разделительного блока, а его управляющий вход подключен к блоку синхронизации [3].
У такого анализатора низкая точность измерений обусловлена взаимной нестабильностью интенсивности излучения, падающего на анализируемую среду, и интенсивности излучения опорного излучателя.
Кроме того, данное устройство не позволяет в реальном масштабе времени определить наличие искомого вещества, если оно присутствует в газе, но его концентрация настолько мала, что не вызывает заметного поглощения электромагнитного излучения на заданной длине волны, т.е. лежит ниже порога чувствительности прибора [1].
Наиболее близким по технической сути является техническое решение по патенту на спектральный газоанализатор (ПМ 51744, заявка 2005131258 от 27.02.06, бюллетень №6), содержащий блок питания, осветительный элемент, входной фотозатвор, оптическую кювету, приемник излучения, выходной фотозатвор, оптическую систему, фотоприемник, усилитель, аналого-цифровой преобразователь, блок управления, цифроаналоговый преобразователь [7].
Основным недостатком подобной схемы является ее сложность и незащищенность от внешних воздействий. В частности, даже небольшая рассинхронизация работы фотозатворов полностью выводит прибор из строя. Причиной этого является то, что система механических фотозатворов вносит погрешности в работу прибора из-за вибраций, а электронно-оптическая система нуждается в дорогой и сложной электронной системе синхронизации, чувствительной по отношению к любым внешним электромагнитным помехам. Кроме того, данная система не предназначена для работы в накопительном режиме. В дополнение к этому принципиальным недостатком этого метода является невозможность идентификации содержащегося в воздухе или газе вещества, отсутствующего в базе данных прибора. Этот недостаток делает его абсолютно непригодным для идентификации индивидуальных запахов отдельных технических и биологических объектов.
Задачей предлагаемого технического решения является существенное повышение чувствительности и помехозащищенности прибора для измерения концентрации газов методом корреляционной Фурье-спектроскопии (RU 2083959, МПК 6 G01J 3/42) [2], а также расширение функциональных возможностей спектрального газоанализатора для идентификации запахов технических и биологических объектов.
Поставленная задача решается за счет того, что помехозащищенный резонансный спектральный газоанализатор, содержащий блок питания, к выходу которого подсоединены осветительный элемент, фотоприемник и усилитель, а к входу присоединен блок управления через цифроаналоговый преобразователь, а также кювету, к которой последовательно подсоединены спектральный элемент, оптическая система, фотоприемник, усилитель, аналого-цифровой преобразователь и блок управления, при этом в качестве осветительного элемента использован лазер, работающий в импульсном или импульсно-периодическом режиме, между лазером и кюветой расположен декогенератор, и газоанализатор дополнительно снабжен блоками формирования образов запахов, хранения образов запахов и распознавания образов запахов, присоединенных к блоку управления.
Использование лазера в качестве осветительного элемента позволяет за счет работы в импульсном или импульсно-периодическом режиме отказаться от сложной и недостаточно помехозащищенной системы фотозатворов, осуществлять избирательное резонансное возбуждение молекулярных уровней анализируемых веществ и существенно повысить чувствительность приборам по сравнению с прототипом.
Использование декогерентора (стохастически неровной прозрачной пластины, имеющей характерные размеры неровностей микрорельефа, соизмеримые с длиной волны лазерного излучения), расположенного между лазером и кюветой, позволяет оптимизировать диаграмму направленности излучения резонансной флуоресценции искомых веществ или их комбинаций (запахов).
Включение дополнительно в схему блоков формирования образов запахов, хранения образа запахов и распознавания образа запахов позволяет использовать прибор не только для поиска фиксированного набора веществ, информация о которых содержится в блоке управления прибора, но и формировать информационную базу данных электронных образов индивидуальных запахов, создаваемых техническими и биологическими объектами, то есть производить самообучение прибора.
Предложенная схема помехозащищенного резонансного спектрального газоанализатора, в котором используется оптическая кювета и блок управления, в состав программного обеспечения которого входят данные о спектральной характеристике анализируемого вещества и программа обработки сигнала, а также программа управления газоанализатором, позволяет создавать и анализировать спектр испускания определенного вещества, как в существующем прототипе. Однако он является более надежным в работе, поскольку не содержит сложной и недостаточно устойчивой в работе системы синхронизированных фотозатворов. Использование лазера в качестве осветительного элемента в прототипе позволяет эмулировать работу фотозатворов за счет выбора формы и продолжительности импульса. Импульсно-периодический режим работы лазера обеспечивает работу фотоприемника в накопительном режиме. Такой прибор имеет все достоинства прототипа, но более надежен и чувствителен по сравнению с ним. Однако использование лазера в качестве осветительного элемента имеет не только неоспоримые преимущества, но и очевидные недостатки. В частности, для достижения максимальной чувствительности прибора его необходимо настраивать на режим резонансной флуоресценции разыскиваемого вещества. Лазеры с перестраиваемой длиной волны позволяют осуществлять тонкую настройку прибора на поиск разыскиваемого вещества. Однако при этом возникает другая проблема. Молекулы искомого вещества действительно возбуждаются с наибольшей вероятностью при выполнении условия резонанса (совпадении частоты вынуждающего излучения с частотой соответствующего перехода в возбуждаемой молекуле). Однако в этом случае использование когерентного излучения для возбуждения молекул приводит к тому, что при девозбуждении молекул основную долю переходов составляют вынужденные переходы, а спонтанные переходы вносят лишь незначительный вклад в общее число переходов. Это приводит к тому, что вынужденное излучение направлено в ту же сторону, что и вынуждающее. Такая диаграмма направленности вынужденного электромагнитного излучения, возникающего при девозбуждении молекул искомого вещества, неоптимальна с точки зрения возможности его отделения от вынуждающего излучения при регистрации выходного сигнала. Для устранения этого недостатка необходимо использовать декогерентор – тонкую прозрачную пластинку, имеющую статистически неровную поверхность, масштаб случайно распределенных неоднородностей которой соизмерим с длиной волны лазера-осветителя. В этом случае удается сохранить все преимущества использования лазера в качестве осветительного элемента и одновременно устранить проблему вклада вынужденных переходов.
Действие прибора, как и в прототипе, основано на том, что спектральные линии каждого вещества имеют определенную ширину, а одновременно имитировать длину волны и ширину линии невозможно. Поэтому идентификация запаха производится с очень высокой степенью вероятности.
Возможность анализировать предлагаемым устройством спектры испускания позволяет обнаруживать искомые вещества даже в случае ничтожно малых концентраций, поскольку современные фотоприемники способны регистрировать буквально отдельные фотоны.
Использование в устройстве блока управления специального программного обеспечения позволяет производить анализ состава газовой смеси за несколько секунд. Поэтому анализ состава газовой смеси может осуществляться в реальном масштабе времени.
Газоанализатор описанного типа имеет не слишком большие габариты и массу и может выполняться как в стационарном, так и в переносном варианте.
Техническим результатом предложенного технического решения является создание помехозащищенного резонансного спектрального газоанализатора за счет введения лазера с декогерентором и использования дополнительных блоков формирования, хранения и распознавания образов запахов, присоединенных к блоку управления, делающих данный прибор пригодным не только для определения концентрации веществ, но и для идентификации запахов технических и биологических объектов, возможность его работы в режиме распознавания и в режиме самообучения, что приводит к расширению функциональных возможностей предлагаемого прибора.
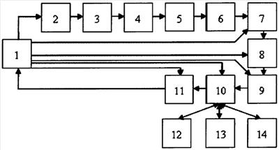
На чертеже изображена блок-схема спектрального газоанализатора, содержащего блок питания 1, лазер 2 декогерентор 3, оптическую кювету 4, спектральный элемент 5, оптическую систему 6, фотоприемник 7, усилитель 8, аналого-цифровой преобразователь (АЦП) 9, блок управления 10, цифроаналоговый преобразователь (ЦАП) 11, блок формирования образов запахов 12, блок хранения образов запахов 13 и блок распознавания образа запахов 14.
Спектральный газоанализатор выполнен следующим образом.
К выходу блока питания 1 подсоединены лазер 2, фотоприемник 7, усилитель 8, а к входу присоединен блок управления 10 через цифроаналоговый преобразователь (ЦАП) 11. Лазер 2, декогерентор 3 и кювета 4 соединены лучом проходящего сквозь них света.
К кювете 4 последовательно присоединены спектральный элемент 5, оптическая система 6 для передачи анализируемого сигнала на фотоприемник 7, позволяющий регистрировать излучаемый оптический сигнал в заранее заданном спектральном диапазоне, усилитель 8 электрического сигнала, поступающего с фотоприемника 7, аналого-цифровой преобразователь (АЦП) 9, блок управления 10, в состав программного обеспечения которого входит база данных о спектральных характеристиках анализируемых веществ, а также программа управления газоанализатором, к блоку управления присоединены блоки формирования образов запахов, хранения образа запахов и распознавания образа запахов.
Помехозащищенный резонансный спектральный газоанализатор может работать в режиме самообучения и в режиме распознавания следующим образом.
Действие данного устройства основано на использовании в блоке управления принципа двойственности (Ю.Л.Ратис, 1984 г.) для численного преобразования Фурье (см. [4]-[6]). Согласно принципу двойственности при численном или аппаратном интегрировании функций, имеющих острые пики (например, спектральные линии или полосы в спектре излучения или поглощения), необходимо рассматривать задачу распознавания образа (сигнала) одновременно как для самой функции, так и для ее Фурье-образа. Поскольку дельта-пик в координатном пространстве превращается в функцию-подложку в Фурье-сопряженном пространстве и, наоборот, постольку одновременный численный или аппаратный анализ как самой функции, так и ее Фурье-образа позволяет минимизировать вероятность ошибки идентификации вещества за счет определения качественного состава газовой смеси по спектрам излучения, а также повысить точность и чувствительность прибора.
Вначале блок управления 10 через ЦАП 11 и блок питания 1 осуществляет включение лазера 2, работающего в импульсном или импульсно-периодическом режиме. В результате импульсного освещения оптической кюветы 4 через декогерентор 3, стохастически неровную прозрачную пластину, имеющую характерные размеры неровностей микрорельефа, соизмеримые с длиной волны лазерного излучения, часть атомов и молекул, входящих в состав анализируемой газовой смеси, переходит в возбужденное состояние, но поскольку лазерное излучение после прохождения через декогерентор теряет свойство когерентности, постольку вынужденное излучение возбужденных молекул оказывается подавленным, что позволяет оптимизировать диаграмму направленности излучения резонансной флуоресценции искомых веществ или их комбинаций (запахов).
При девозбуждении эти атомы и молекулы испускают электромагнитное излучение в инфракрасном, видимом и в некоторых случаях в ультрафиолетовом диапазоне, которое поступает в спектральный элемент 5, где осуществляется разложение сформировавшегося в оптической кювете 4 светового импульса в спектр.
После этого через оптическую систему 6 световой импульс поступает в фотоприемник 7.
После оптико-электрического преобразования электрический сигнал поступает в усилитель 8, из которого сигнал через АЦП 9 поступает в блок управления 10 для цифровой обработки информации.
С блока управления 10 в зависимости от того, работает прибор в режиме обучения или поиска, сигнал проходит через блоки 12 и 13 или через блоки 14 и 13, после чего сигнал поступает снова на блок управления 10.
Блок управления 10 производит обработку входного сигнала с помощью алгоритма, использующего принцип двойственности, и выдает информацию о химическом составе исследуемой газовой смеси и об источнике обнаруженного запаха.
Система спектральных окон строится с учетом того факта, что многие молекулярные соединения имеют достаточно долгоживущие уровни в инфракрасном, оптическом и даже в ультрафиолетовом диапазоне длин волн. Для спектрального диапазона i   i+ i. выходной сигнал регистрируется детектором, где – циклическая частота электромагнитного излучения, испускаемого атомами и молекулами вещества, находящегося в оптической кювете 4, i – наименьшая циклическая частота для i-го канала (спектрального диапазона),  i – ширина спектрального окна.
СПИСОК ЛИТЕРАТУРЫ
1. Д.В.Сивухин. Общий курс физики, т.4. Оптика. М.: Наука, Главная редакция физико-математической литературы, 1980, 752 с.
2. RU 2083959, МПК 6 G01J 3/42, от 21.03.95, опубл. 10.07.97, бюл. №19, «Способ измерения концентрации газов методом корреляционной Фурье-спектроскопии».
3. RU №2035717 от 01.06.92, опубл. 20.05.95, бюл. №14, МПК 6 G01N 21/61, «Корреляционный анализатор газов».
4. Ю.Л.Ратис, М.Л.Каляев. Коллективные явления в жаростойких покрытиях при тепловом ударе, Деп. ВИНИТИ, №6594-84 от 08.10.1984 г.
5. Ю.Л.Ратис, В.В.Столяр. Обобщенная модель Калецкого для описания экономики больших городов. Рыночная экономика. Состояние, проблемы, перспективы. Отделение экономики РАН, МИР, Самара, 1998, 6 с.
6. Yu.L.Ratis, G.I.Leonovich, A.Yu.Melnikov, Light flux diffraction of fiber – optical and optical electronic transducers of mechanical displacement. Proceedings of SPIE, volume 3348, Computer and Holographic Optics and Image Processing, 1997, p.336.
7. Г.Ю.Ратис, Н.Н.Коньков. Патент РФ ПМ 51744, заявка 2005131258 от 27.02.06, бюллетень №6.
Формула изобретения
Помехозащищенный резонансный спектральный газоанализатор, содержащий блок питания, к выходу которого подсоединены осветительный элемент, фотоприемник и усилитель, а к входу присоединен блок управления через цифроаналоговый преобразователь, а также кювету, к которой последовательно подсоединены спектральный элемент, оптическая система, фотоприемник, усилитель, аналого-цифровой преобразователь и блок управления, отличающийся тем, что в качестве осветительного элемента использован лазер, работающий в импульсном или импульсно-периодическом режиме, между лазером и кюветой расположен декогерентор и газоанализатор дополнительно снабжен блоками формирования образов запахов, хранения образов запахов и распознавания образов запахов, присоединенных к блоку управления.
РИСУНКИ
|
|