|
|
(21), (22) Заявка: 2006124474/02, 07.07.2006
(24) Дата начала отсчета срока действия патента:
07.07.2006
(43) Дата публикации заявки: 20.01.2008
(46) Опубликовано: 20.08.2008
(56) Список документов, цитированных в отчете о поиске:
RU 2191108 C1, 20.10.2002. RU 2245780 C1, 10.02.2005. RU 2245781 C1, 10.02.2005. US 5885052 A, 23.03.1999.
Адрес для переписки:
236000, г.Калининград, Советский пр., 1, ФГОУ ВПО “Калининградский государственный технический университет”, патентный отдел, пат.пов.Т.Н.Бакряшовой, рег.№532
|
(72) Автор(ы):
Горлатов Аркадий Спиридонович (RU)
(73) Патентообладатель(и):
Федеральное государственное образовательное учреждение высшего профессионального образования “Калининградский государственный технический университет” (RU)
|
(54) КОМБИНИРОВАННЫЙ МЕХАНИЗМ СО СЛОЖНЫМ ДВИЖЕНИЕМ ВЫХОДНЫХ ЗВЕНЬЕВ
(57) Реферат:
Изобретение относится к устройствам, применяемым при обслуживании машин, станков, прессов и другого оборудования. Механизм содержит передаточный механизм с выходным звеном, исполнительный механизм с ведущим звеном в виде неподвижного кулачка и выходными звеньями, последние из которых снабжены губками для захвата изделий и кинематически связаны с выходным звеном передаточного механизма посредством ползуна, и привод. Ползун в кинематической связи выходных звеньев исполнительного механизма с передаточным механизмом выполнен с возможностью сложного движения, состоящего из поступательного движения по длине выходного звена передаточного механизма и прямолинейного движения по длине ведущего звена исполнительного механизма в интервале прямого и обратного ходов. Изобретение позволит повысить точность работы и производительность. 1 ил.
Изобретение относится к механизмам со сложным движением выходных звеньев, применяемым для выполнения операций при обслуживании машин и оборудования. Такие механизмы обеспечивают захват изделия, его перемещение из одной позиции в другую, освобождение и передачу изделия.
Известно, например, устройство, обеспечивающее захват изделия, его перемещение по дуге окружности и освобождение, содержащее исполнительный механизм с губками для захвата изделий, механизм поворота и гидропривод (Крайнев А.Ф. Словарь-справочник по механизмам. – М.: Машиностроение, 1987. – С.9 и 10, рис.а).
Основным недостатком данного устройства является усложненность привода и малая частота повторения рабочих циклов, т.е. невысокая производительность. Указанный недостаток является результатом использования отдельных двигателей для механизмов захвата и поворота, а также применения тихоходного гидравлического привода. Недостаток особенно ощутим при агрегатировании устройства с машинами-автоматами и линиями высокой производительности.
Известно также устройство типа «рука» для передачи изделий, содержащее комбинированный механизм, выполненный в виде передаточного механизма с выходным звеном, исполнительного механизма с ведущим и выходными звеньями, последние из которых снабжены губками для захвата изделий и кинематически связаны с выходным звеном передаточного механизма, и привод (патент РФ №2191108, опубл. в БИПМ, 2002. – №29 – прототип). Данный механизм является средством того же назначения, что и предлагаемое изобретение.
Основным недостатком прототипа является невозможность регулирования (изменения) закона движения выходных звеньев исполнительного механизма, поскольку передаточный механизм, построенный на базе кривошипно-кулисного механизма с качающейся кулисой, допускает лишь варьирование скорости звеньев без изменения закона их движения. Это не позволяет выбирать предпочтительный закон движения выходных звеньев, т.е. сужает технологические возможности механизма. При сравнительно большом числе подвижных звеньев и кинематических пар это лимитирует частоту повторения рабочих циклов (ограничивает производительность) и не способствует точности работы механизма при переналадке его на передачу различных объектов манипулирования.
Задачей настоящего изобретения является расширение технологических возможностей, повышение производительности и точности работы механизма.
Решение поставленной задачи достигается тем, что в комбинированном механизме со сложным движением выходных звеньев, содержащем передаточный механизм с выходным звеном, исполнительный механизм с ведущим звеном в виде неподвижного кулачка и выходными звеньями, последние из которых снабжены губками для захвата изделий и кинематически связаны с передаточным механизмом посредством ползуна, и привод, ползун в кинематической связи выходных звеньев исполнительного механизма с передаточным механизмом выполнен с возможностью сложного движения, состоящего из поступательного движения по длине выходного звена передаточного механизма и прямолинейного движения по длине ведущего звена исполнительного механизма в интервале прямого и обратного ходов.
Комбинированный механизм выполнен в виде кулачково-рычажного многозвенника, соответствующего зависимости

где W – степень подвижности механизма, W=1;
n – число подвижных звеньев (кулачок, коромысло двуплечее, шатун, выходное звено, ползун, выходное звено исполнительного механизма), n=6;
р5 – число низших кинематических пар (кулачок-стойка, коромысло двуплечее-стойка, коромысло двуплечее-шатун, шатун-выходное звено, выходное звено-стойка, выходное звено-ползун, ползун-выходное звено исполнительного механизма), p5=7;
р4 – число высших кинематических пар (профиль кулачка-ролик двуплечего коромысла, ролик ползуна – продольный паз ведущего звена исполнительного механизма, ролик выходного звена исполнительного механизма – профиль фигурного паза исполнительного механизма), p4=3.
Расчет по формуле (1) показывает, что комбинированный механизм соответствует первому условию работоспособности; разработанная схема соответствует структурной формуле кинематической цепи.
Ведущее звено передаточного механизма выполнено в виде кулачка, рабочий профиль последнего формирует законы движения промежуточных звеньев и выходного звена передаточного механизма. Благоприятно, что в зависимости от профиля ведущего кулачка возвратно-поворотное движение выходного звена передаточного механизма можно выполнить по любому наиболее предпочтительному закону. Например, обеспечить движение выходного звена с постоянной скоростью в одном или обоих интервалах его движения, движение с выстоями на границах ходов, т.е. в позициях «схват изделия» и «выдача изделия», движение с малой скоростью при рабочем ходе (с изделием в губках) и большей скоростью при холостом ходе (без изделия) и др. Поскольку ползун кинематической связи обоих механизмов подвижно сопряжен с выходным звеном передаточного механизма, он будет генерировать соответствующее движение выходных звеньев исполнительного механизма.
Заявляемый механизм отличается от прототипа конструктивными элементами, кинематической связью между элементами, формой взаимного расположения элементов. Эти отличия способствуют совершенствованию конструкции, повышению точности работы и производительности механизма.
Предлагаемый механизм поясняется чертежом, на котором представлена его кинематическая схема.
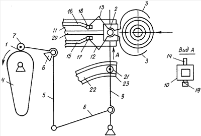
Комбинированный механизм со сложным движением выходных звеньев содержит передаточный механизм 1, исполнительный механизм 2 с губками 3 для захвата изделий и привод, последний на чертеже не показан.
Механизм 1 выполнен в виде кулачково-рычажного многозвенника, содержащего ведущее звено-кулачок 4, жестко закрепленный на валу привода, двуплечее коромысло 5, шарнирно связанное со стойкой 6 и сопряженное с рабочим профилем кулачка посредством смонтированного на конце одного из его плеч ролика 7, шатун 8, шарнирно связанный со свободным концом коромысла, выходное звено 9, шарнирно связанное со стойкой и с шатуном, и подвижно связанный с выходным звеном ползун 10 для кинематической связи передаточного и исполнительного механизмов.
Механизм 2 выполнен в виде кулачково-рычажного механизма, содержащего ведущее звено 11 в виде неподвижного кулачка, выходные звенья 12 и 13 с губками 3 для захвата изделий, шарнирно связанные посредством пальца 14 с ползуном 10 и сопряженные с ведущим звеном. В теле кулачка 14 выполнены фигурные пазы 15 и 16, а на свободных концах выходных звеньев смонтированы ролики 17 и 18 для взаимодействия соответственно с пазами 15 и 16. Ползун 10 снабжен пальцем 19 с роликом для взаимодействия с прямолинейным пазом 20, выполненным по длине кулачка 11 между фигурными пазами 15 и 16.
На выходном звене 9 (в средней его части) смонтирован ролик 21 для взаимодействия с дугообразным пазом 22 в теле неподвижной плиты 23. Этим сопряжением исключается или сводится к минимуму упругая деформация звена 9, в результате повышается точность работы механизма.
Губки 3 для захвата изделий выполнены по форме передаваемых изделий, при этом они закреплены на выходных звеньях жестко, но разъемно. Такая форма губок обеспечивает надежное удерживание изделий при переносе их из одной позиции в другую. Разъемное крепление губок на выходных звеньях повышает оперативность смены губок при переналадке комбинированного механизма на передачу изделий другой формы.
Губки 3 имитируют движение выходных звеньев 12 и 13, занимая при этом «разжатое» или «сжатое» положение. Одна из границ ходов выходных звеньев соответствует позиции «схват изделия», другая – позиции «выдача изделия». Законы движения выходных звеньев 12 и 13 в интервалах ходов генерируются кулачками 4 и 11 и посредством ползуна 10, совершающего сложное движение. Участки рабочего профиля кулачка 4, которым соответствуют границы ходов коромысла 5 и выходного звена 9, имеют постоянные радиусы – векторы. Это обеспечивает выстои выходных звеньев 12 и 13 определенной продолжительности при разжатом положении губок.
Производительность комбинированного механизма зависит от массы передаваемых изделий и частоты повторения рабочих циклов, которая в свою очередь зависит от законов движения выходных звеньев передаточного и исполнительного механизмов.
Комбинированный механизм со сложным движением выходных звеньев работает следующим образом.
При работе привода вращение кулачка 4 преобразуется посредством коромысла 5 и шатуна 8 в возвратно-поворотное движение выходного звена 9, при этом ползун 10, подвижно связанный с выходным звеном, совершает сложное движение: движение по прямолинейной траектории в результате взаимодействия ролика на пальце 19 с прямолинейным пазом 20 на кулачке 11 и поступательное движение по длине звена 9 при поворотном движении последнего. Движение ползуна 10 генерирует посредством пальца 14 поступательное движение выходных звеньев 12 и 13 исполнительного механизма, при этом ролики 17 и 18 последних, взаимодействуя с фигурными пазами 15 и 16 кулачка 11, сообщают выходным звеньям поворотные движения на пальце 14 ползуна 10. В позиции «схват изделия» в разжатые губки подается изделие – объект манипулирования. При рабочем ходе ролики 17 и 18, взаимодействуя с фигурными пазами 15 и 16 кулачка 11, формируют поворотное движение выходных звеньев 12 и 13 относительно пальца 14, в результате чего губки обеспечивают «схват» и удерживание переносимого изделия. По достижении позиции «выдача изделия» (границы ходов) губки разжимаются и перестают удерживать объект манипулирования, который выводится из механизма. При холостом ходе (без изделия) губки также занимают сжатое положение, поскольку ролики выходных звеньев взаимодействуют с теми же фигурными пазами в теле кулачка, что и при рабочем ходе.
Последующие рабочие циклы выполняются аналогичным образом.
Формула изобретения
Комбинированный механизм со сложным движением выходных звеньев, содержащий передаточный механизм с выходным звеном, исполнительный механизм с ведущим звеном в виде неподвижного кулачка и выходными звеньями, последние из которых снабжены губками для захвата изделий и кинематически связаны с выходным звеном передаточного механизма посредством ползуна, и привод, отличающийся тем, что ползун в кинематической связи выходных звеньев исполнительного механизма с передаточным механизмом выполнен с возможностью сложного движения, состоящего из поступательного движения по длине выходного звена передаточного механизма и прямолинейного движения по длине ведущего звена исполнительного механизма в интервале прямого и обратного ходов.
РИСУНКИ
|
|