|
|
(21), (22) Заявка: 2005128777/09, 16.09.2005
(24) Дата начала отсчета срока действия патента:
16.09.2005
(43) Дата публикации заявки: 27.03.2007
(46) Опубликовано: 27.05.2008
(56) Список документов, цитированных в отчете о поиске:
ШНЕЙЕР Б. Прикладная криптография. В: ТРИУМФ. – М.: 2002. RU 2099885 C1, 20.12.1997. RU 2239290 С2, 27.10.2004. JP 8163099 А, 21.06.1996. US 2001051926 А1, 13.12.2001.
Адрес для переписки:
142191, Московская обл., г. Троицк, ул. Нагорная, 1, В.П.Хренову
|
(72) Автор(ы):
Хренов Владимир Пантелеймонович (RU)
(73) Патентообладатель(и):
Хренов Владимир Пантелеймонович (RU)
|
(54) СПОСОБ ЗАЩИТЫ ИНФОРМАЦИИ
(57) Реферат:
Изобретение относится к области защиты хранения и передачи информации и может быть использовано как на программном, так и на аппаратном уровне реализации в системах связи, вычислительных и информационных системах для криптографического закрытия текстовой, речевой, аудио- и видеоинформации в цифровой форме, а также для защиты товаров от подделки. Технический результат заключается в повышении надежности. Он достигается благодаря открытию законов простых чисел, в соответствии с которыми последовательность только простых чисел подряд является строго теоретической однонаправленной функцией четырех переменных, что позволило создать линейный алгоритм генерации только простых чисел подряд и появилась возможность перевести генерацию гаммы на конечных автоматах в апериодический режим работы. 2 н.п. ф-лы, 2 ил., 1 табл.
Изобретение относится к области защиты хранения и передачи информации по общедоступным средствам связи и может быть использовано как на программном, так и на аппаратном уровне реализации в системах связи, вычислительных и информационных системах для криптографического закрытия текстовой, речевой, аудио- и видеоинформации в цифровой форме.
Известны две системы защиты информации: симметричная и с открытым ключом (асимметричная). На практике используют обе системы, так называемые смешанные (гибридные) криптосистемы, которые призваны сбалансировать преимущества и недостатки обоих систем (1. Б.Шнейер. Прикладная криптография. Издательство ТРИУМФ. Москва. 2002 г., с.18-19, 46-48, 221-261).
Кроме того, известны два основных типа симметричных алгоритмов для защиты при передаче информации: блоковые шифры и потоковые шифры. Блоковые шифры обладают большей надежностью, за которую приходится платить снижением быстродействия передачи информации. Потоковые шифры, обеспечивая максимальное быстродействие, обладают недостаточной надежностью в связи с тем, что генератор гаммы (running key generator) выдает поток битов, реализованных на конечном автомате (компьютере, чипе), что предопределяет повторяемость гаммы [1]. “Ахиллесова пята” потокового шифрования – периодичность обусловлена отсутствием строгих математических доказательств существования или возможности построения однонаправленных функций [2. G.Brassard, “A Note on the Complexity of Cryptography”, IEEE Transactions on Information Theory, v.IT-25, n.2. Mar. 1979, pp.232-233, 3. J.Grollman and A.L.Selman, “Complexity Measures for Public-Key Cryptosystems”, Proceedings of 25th IEEE Symposium on the Foundations of Computer Science, 1984, pp.495-503, 4. R.P.Brent, “Parallel Algorithms for Integer Factorization”, Research Report CMA-R49-89, Computer Science Laboratory, The Australian National University, Oct. 1989, 5. S.Even and Y.Yacobi, “Cryptography and NP-Completeness”, Proceedings of the 7th International Colloquium on Automata, Languages and Programming, Springer-Veriag, 1980, pp.195-207, 6. M.R.Garey and D.S.Johnson, Computers and Intractability: A Guide to the Theory of NP-Completeness, W.H.Freeman and Co., 1979].
Недостатками всех современных систем защиты и передачи информации является надежность, далекая от теоретически максимальной, недостаточное быстродействие и проблемы, связанные с большой трудоемкостью вычисления истинно простых чисел, а также необходимость хранения, передачи ключей легитимным пользователям и уничтожения ключей.
Для защиты передачи информации наибольшее распространение получили системы блочного шифрования DES, ГОСТ 28147-89, “Верба-0” и другие (US 4232194, Н04К 1/06, 1980), из которых наилучшие параметры имеет “Гамма-4”, защищенная патентом RU 2099885, Н04К 1/06, 96.
Наиболее близким прототипом заявленного изобретения является система синхронного потокового шифрования [1, с.234-235]. Отсутствие патентов на прямые аналоги объясняется низкой надежностью защита потокового шифрования, взятого по совокупности признаков в качестве аналога.
Целью предлагаемого изобретения является устранение вышеперечисленных недостатков и повышение надежности.
Предлагаемое изобретение может использоваться в двух следующих ситуациях.
1. Шифрование информации при внесении ее в базу данных.
2. Шифрование информации при ее передаче по открытым системам связи.
Поставленные цели достигаются тем, что в качестве исходной последовательности применена функция арифметической прогрессии K=a·n+b, отвечающая требованиям теоремы Дирихле о взаимной простоте постоянных членов а и b, которую после “прореживания” и деления по mod (числа символов языка), с помощью операции XOR, накладывают на открытый текст после “прореживания”, где:
– К – последовательность кандидатов на простоту, то есть либо простое, либо составное число;
– а – “шаг” или разность арифметической прогрессии;
– n – последовательность натуральных чисел;
– b – константа.
Операция “прореживания” заключается в распределенном в пределах RAM исключении составных чисел из исходной последовательности простых и составных чисел.
Исходная последовательность К подвергается “прореживанию” путем распределенного исключения аддитивных составных чисел, которое прекращается в момент поступления сигнала “отзыв”, благодаря чему последовательность постоянно видоизменяется и, в силу случайного характера сигнала “отзыв”, носит детерминированно-случайный характер.
Достижение этой цели становится возможным в связи с открытием законов простых чисел (“Primes Numbers”), в соответствии с которыми последовательность только простых чисел подряд является строго теоретической однонаправленной функцией четырех переменных, что позволило создать линейный алгоритм генерации только простых чисел подряд и появилась возможность создать генерацию апериодической гаммы на конечном автомате.
Повышение надежности защиты, снижение себестоимости, повышение скорости кодирования и/или декодирования цифровой информации и повышение удобства пользования (исключается необходимость получать, знать, помнить или секретно фиксировать секретные параметры и пользоваться) достигается тем, что для генерации исходной числовой последовательности используется линейная функция K=f(n), где К – последовательность кандидатов на простоту, то есть либо простое, либо составное число, например, арифметическая прогрессия К=210n+1=211, 421, 631, 841=29*29, 1051, 1261=13*97, 1471, 1681=41*41,… кi. Полученная первая последовательность подвергается “прореживанию” путем распределенного исключения последовательностей аддитивных составных чисел в ограниченном RAM диапазоне, которое прекращается в момент поступления сигнала “отзыв”, благодаря чему последовательность постоянно видоизменяется и, в силу случайного характера сигнала “отзыв”, носит детерминированно-случайный характер. Аддитивные составные числа образуются путем последовательного сложения к основанию арифметической прогрессии кратных количеств этого основания. Такие последовательности назовем спектрально аддитивными последовательностями, спектр которых задается “основанием арифметической последовательности” b. Спектрально аддитивные последовательности генерируют только операцией сложения ее “шага” а, благодаря чему образуется последовательность только составных чисел с наименьшим делителем, равным основанию такой последовательности, например с основанием 3: С=3+2n·3={3, 9, 15, 21, 27, 33…}. Таким образом, каждая операция сложения дает новое составное число одного спектра, заданного основанием 3: {3*3, 3*5, 3*7, 3*3, 3*11…}. После “прореживания” исходной последовательности спектрально аддитивными последовательностями без ограничения времени получилась бы строго детерминированная последовательность только простых чисел Р. Однако длительность операции “прореживания” подбирают путем соотнесения RAM с тактовой частотой таким образом, чтобы она существенно превышала время периода между синхропосылкой (вектор инициализации – IP-номер получателя) и принятием сигнала “отзыв”, выключающего операцию “прореживания”. Для шифрования очень больших открытых текстов могут использоваться 2 попеременно работающих RAM, дискретно непрерывную генерацию исходной последовательности и “прореживания” до бесконечности. Полученная таким образом вторая детерминировано случайная последовательность много разрядных чисел А подвергается поразрядной операции сравнения цифр разных чисел этой последовательности и исключения одинаковых цифр, после чего полученная дважды детерминированно-случайная третья последовательность разно разрядных чисел Ц делится по mod (числа символов языка общения) и получается трижды детерминированно-случайная последовательность Ш, которая накладывается на открытый текст операцией XOR и передается в общедоступную систему связи, где она воспринимается вторым приемоответчиком (dongie), производящим операцию XOR с зашифрованным текстом и синхронно сгенерированной точно такой же трижды детерминированно-случайной последовательностью Ш, или заносится в долговременную память пользователя при автономном хранении информации. Благодаря тому, что для идентификации используется индивидуальный номер IP-код (например, № телефона) отправителя, а для стартового состояния генератора используется индивидуальный номер IP-код (например, № телефона) получателя снимаются все проблемы, связанные с изготовлением, хранением, распределением и эпизодической заменой ключей, а небольшая разрядность чисел последовательностей и минимальное количество простейших математических операций позволяет передавать защищенную “одноразовой лентой” информацию со скоростью, незначительно уступающей скорости передачи открытой информации. Таким образом, появляется объективная возможность генерации, не имеющей периода одноразовой шифроленты на конечных автоматах, что ранее считалось практически невыполнимой задачей. Открытие законов простых чисел и спектрально-аддитивных последовательностей сделало эту задачу практически реализуемой.
Предусмотрена возможность дальнейшего увеличения надежности защиты за счет использования априорных соглашений (АС) между получателем и отправителем информации путем увеличения по АС разрядности индивидуального номера отправителя и/или блокирования некоторых делителей и/или изменения “шага” (разности арифметической прогрессии) генератора исходной последовательности и/или сохранения некоторых одинаковых цифр и/или исключения некоторых разных цифр в процессе поразрядного сравнения цифр членов “прореженной” последовательности, что обеспечивает данной системе защиты теоретически максимальную криптографическую надежность.
Таким образом, предлагаемое устройство обеспечивает резкое снижение себестоимости и эксплуатационных расходов, а трудности применения данной системы пользователями сопоставима с навыками пользования сотовой телефонной связью.
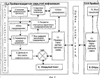
Устройство поясняется чертежами.
На фиг.1 представлена блок-схема предлагаемого изобретения при внесении информации в базу данных.
На фиг.2 представлена блок-схема шифрования информации при ее передаче по открытым системам связи.
В конце описания приведена сравнительная таблица параметров известных аналогов и предлагаемого изобретения “Способ защиты информации одноразовой лентой бесконечной длины на конечных автоматах в режиме “on-line” и устройство для его реализации, которую рекомендуется включить в реферат, как наиболее информативную иллюстрацию.
Сведения, подтверждающие возможность осуществления предлагаемого изобретения.
В процессе шифрования информации при внесении ее в базу данных устройство работает следующим образом (см. фиг.1). Оператор, на блоке 1 набирает IP-код (известный только ему какой-либо телефонный номер, например номер Академии КОНТИНЕНТ из телефонного справочника Москва за 2005 г. – 107.38.75) стартового положения генератора арифметической прогрессии 2.
Набор 7-ой цифры включает генератор 2 арифметической последовательности K=a·n+b. Положим, в алгоритм генерации положена генерация арифметической прогрессии К=210n+1={211, 421, 631, 841, … к}. Генератор 2 устанавливается на начальное значение генерации (КH) путем деления 107.38.75 по модулю 210 (деление по mod дает остаток 145), вычитания остатка из 107.38.75 и прибавления числа 211 по формуле КH=107·38·75-145+211=1073941 устанавливает генератор 2 на стартовое текущее значение функции КH.
Последовательным прибавлением 210 к КH генерируется последовательность К простых и составных чисел: 1073941, 1074151, 1074361, 1074571, 1074781, 1074991, 1075201, 1075411, 1075621, 1075831, 1076041, 1076251, 1076461, 1076681, 1076891, ….
Таким образом возникает первая строго детерминированная формулой 210n+1 последовательность, которая в соответствии с теоремой Дирихле содержит как простые числа (подчеркнуты), так и составные числа, а именно К={1073941=11*97631, 1074151=13*82627, 1074361, 1074571=349*3079, 1074781=673*1597, 1074991, 1075201, 1075411=23*46757, 1075621, 1075831=769*1399, 1076041=31*34711, 1076251=11*97841, 1076461, 1076681=557*1933, 1076891=67*16073, … pi}. В этой последовательности образуются составные числа с наименьшими делителями (простыми числами подряд) от 11, 13, 17,… до pi nRAM ½, где nRAM – максимальное число последовательности {210n+1}, ограниченное объемом RAM, если объем информации не превышает RAM, если превышает – генерация продолжается с многократным использованием RAM.
Затем на блоке задержки выключения режима “прореживания” 7 набирается любое трехзначное число (например, 3 первых цифры “107” или 3 последних “875” цифры того же номера телефона), соответствующие, например, числу миллисекунд “задержки” выключения генератора спектрально аддитивных последовательностей 3 только составных чисел, работа которого заключается в генерации спектрально аддитивных последовательностей только составных чисел, начиная с наименьшего делителя 11 по формуле C11=1073941+11*210m=97631*11+210m*11={1073941, 1076251, 1078561, 1080871, 1083181 и т.д.}, где m={1, 2, 3, … mRAM}, mRAM – кратность “шага” 210*11 последовательности 97631*11+210m*11 в пределах RAM. Спектрально аддитивные последовательности образуются последовательным присоединением к ее основанию (простому числу) кратного количества ее оснований, благодаря чему последовательность составных чисел с наименьшим делителем, равным основанию последовательности, образуется применением только операции сложения. В спектрально аддитивных последовательностях член арифметической прогрессии, который принято называть разностью (11*210) или “шагом”, состоит из кратного числа (210) оснований (11) последовательности, а “спектр” последовательности задает ее основание (11), которое всегда является простым числом (11). В блоке 4 происходит “прореживание” последовательности К, поступающей с генератора 2 арифметической прогрессии, исключением из нее чисел последовательностей С11, C13, C17, … то есть исключением из последовательности К сначала последовательность с наименьшим делителем 11 С11={1073941, 1076251, 1078561, 1080871, 1083181 и т.д.}, затем – последовательность с наименьшим делителем 13 по формуле C13=1074151(13*82627)+13*210m={1074151, 1076881, 1079611, 1082341 и т.д.} и так далее.
Положим, за заданное время в 107 мс из последовательности К были исключены все составные числа с наименьшими делителями 11, 13, 17, 19 и 23, после чего “прореживание” последовательности К заканчивается и получается вторая, детерминированно-случайная последовательность А={1074361, 1074571, 1074781, 1074991, 1075201, 1075621, 1075831, 1076041, 1076461, 1076681, 1076891, …}, которая поступает в блок 5 поразрядного сравнения цифр этой последовательности, где поразрядно цифры, например последующего числа, сравниваются с цифрами числа предыдущего, благодаря чему возникает дважды детерминированно-случайная последовательность разно разрядных чисел Ц={36, 57, 78, 499, 20, 62, 583, 4, 46, 68, 89, …}. Последовательность Ц поступает в блок деления по модулю числа символов принятого языка 6. Например, для ЮНИКС это число 256, по mod которого выполняется операция деления последовательности Ц, благодаря чему на выходе блока 6 получается трижды детерминированно-случайная последовательность Ш={36, 57, 78, 243, 20, 62, 71, 4, 46, 68, 89, …}, которая при помощи операции XOR накладывается на открытый текст 8 и поступает в базу хранения данных 9. Для расшифровки этого файла необходимо набрать тот же вектор инициализации 1073875 с той же “задержкой” выключения генератора 3 спектрально-аддитивных последовательностей только составных чисел, в результате чего снова на оператор XOR поступит та же трижды детерминированно-случайная последовательность Ш, которая накладывается на закрытый текст, благодаря чему возникает тот же открытый текст. Для приближения параметров последовательности Ш к параметрам истинно случайной последовательности достаточно увеличить разрядность разности арифметической прогрессии (210n) до разрядности, близкой разрядности IP-кода, например до 510510n+1. Чтобы не перегружать описание, в качестве удобного для проверки примера, приведена последовательность 210n+1.
Если “прореживание” производить монотонно возрастающими делителями {11, 13, 17, …}, то изменение плотности соотношения простых и составных чисел будет иметь экспоненциальный характер (вначале очень частое, ближе к концу – редкое, а в конце “прореживания” останутся только простые числа). Для устранения этого эффекта алгоритм очередности генерации спектрально-аддитивных последовательностей может задавать произвольно заданную программу чередования спектрально аддитивных последовательностей. Для приведенного примера, с целью придания почти линейного характера изменения плотности соотношения простых и составных чисел, чередование делителей может выглядеть так: 11, pi nRAM ½, 13, pi-1, 17, pi-2 ….
При защите информации в процессе передачи (см. фиг.2) блоки 1-6 работают аналогичным образом. Разница состоит в том, что для одномоментного шифрования-дешифрования информации в процессе ее передачи, в состав устройства включены блок синхронизации 10 и приемопередатчик сигнала связи 11, причем вход блока задержки выключения “прореживания” 7 соединен с приемником сигнала “отзыв”, обеспечивая изменение последовательности Ц в соответствии с текущим значением времени периода между синхропосылкой и принятием сигнала “отзыв”, а вход блока 1 через блок синхронизации 10 соединен с другим выходом приемопередатчика 11, что обеспечивает одновременную синхронную работу приемопередатчика закрытой информации 13а отправителя информации и приемопередатчика закрытой информации 13б получателя информации.
В этом варианте использования устройства работа происходит следующим образом:
– отправитель информации, набирая IP-код получателя информации, выставляет стартовое значение своего генератора арифметической прогрессии по синхропосылке-номеру получателя (в исходном положении стартовое значение генератора арифметической прогрессии всегда установлено по номеру владельца-отправителя, то есть всегда готово к приему закрытой информации);
– при наборе последней цифры номера получателя информации с приемоответчика 13а на приемоответчик 12б, отправляется сигнал синхронизации, который с фиксированным запаздыванием возвращается в приемоответчик 13а и отправляется снова в приемоответчик 13б для запуска работы его генераторов 2, 3 и с запаздыванием, равным половине запаздывания возврата синхропосылки, запускаются генераторы 2 и 3 приемоответчика 13а, чем обеспечивается их синхронная работа по генерации идентичных последовательностей,
– в момент подключения приемоответчика получателя информации 13б с него посылается синхросигнал на отключение генератора 3 приемоответчика отправителя информации 13а и с запаздыванием, равным половине запаздывания возврата синхропосылки на генератор 3, приемоответчика получателя информации 13б поступают аналогичные команды, при этом синхросигнал на отключение генератора 3 включает блоки 5, 6, 7 и оператор XOR, благодаря чему на приемоответчиках 13а и 13б синхронно генерируются идентичные одноразовые шифроленты для одновременного шифрования открытого текста и дешифрования поступившего закрытого текста,
– одноразовость ленты обеспечивается случайным характером распределения времени между поступлением сигнала “вызов” и появлением сигнала “отзыв”, а также наличием блоков априорных соглашений, благодаря которым можно в широких диапазонах видоизменять шифроленту.
Приемоответчики 13а и 13б могут работать как без блока априорных соглашений 12 между отправителем и получателем информации, так и с блоком априорных соглашений 12. Положим, например, что блок априорных соглашений содержит алгоритм увеличения IP-кода получателя информации. Положим, что у получателя информации априорное соглашение (условие) определяется увеличением разрядности IP-кода присоединением в начале IP-кода цифры 3. Тогда исходный IP-код трансформируется в 3.107.38.75.
Генератор 2 устанавливается на начальное значение генерации (КН) путем деления 3.107.38.75 по модулю 210 (деление по mod дает остаток 175), вычитания остатка из 3.107.38.75 и прибавления числа 211 по формуле КН=31073875-175+211=31073911.
Последовательным прибавлением 210 к КН генерируется последовательность К простых и составных чисел: 31074121, 31074331, 31074541, 31074751, 31074961, 31075171, 31075381, 31075591, 31075801, 31076011, 31076221, 31076431, 31076641, 31076851, 31077061, … в пределах RAM.
Таким образом, возникает первая строго детерминированная формулой 210n+1 последовательность, которая содержит как простые, так и составные числа, а именно К’={31073911=11*2824901, 31074121=13*2390317, 31074331, 31074541=23*1351067, 31074751, 31074961, 31075171, 31075381, 31075591, 31075801, 31076011, 31076221=11*2825111, 31076431, 31076641, 31076851=13*2390527, 31077061 … pi}. В этой последовательности, так же как и ранее (при КH=1073941), образуются составные числа с наименьшими делителями от 11, 13, 17, … до pi nRAM ½, где nRAM – максимальное число последовательности {210n+1}, ограниченные объемом RAM.
Положим, что сигнал отзыв пришел с такой же как и ранее “задержкой” в 107 мс, в силу чего, так же как и ранее, из последовательности К’ были исключены все составные числа с наименьшими делителями 11, 13, 17, 19 и 23, после чего получается вторая, детерминированно-случайная последовательность А’={31074331, 31074751, 31074961, 31075171, 31075381, 31075591, 31075801, 31076011, 31076431, 31076641, 31077061 … pi}, которая поступает в блок 5 поразрядного сравнения цифр этой последовательности, где поразрядно цифры, например последующего числа, сравниваются с цифрами числа предыдущего, или по другому алгоритму выбора сочетаний сравниваемых чисел, благодаря чему возникает дважды детерминированно-случайная последовательность разно разрядных чисел Ц’={33, 75, 496, 17, 38, 59, 580, 1, 43, 664,}.
Последовательность Ц’ поступает в блок 6 деления по модулю числа символов принятого языка, например это число 256 (.ЮНИКС). На выходе блока 6 получается трижды детерминированно-случайная последовательность Ш’={33, 75, 240, 17, 38, 59, 58, 1, 43, 152, …}, которая кардинально отличается от последовательности Ш={36, 57, 78, 243, 20, 62, 71, 4, 46, 68, 89, …}. Соответственно, тот же самый текст с той же самой “задержкой” (107 мс), но с априорным соглашением на увеличение разрядности путем добавления цифры 3 впереди IP-кода, после операции XOR будет иметь совершенно иной вид, расшифровать который в состоянии только синхронно работающий генератор с той же математической функцией генерации первичной последовательности, блоками “прореживания” и поразрядного исключения одинаковых цифр, и с блоком априорных соглашении на увеличение разрядности путем добавления (например, цифры 3) впереди IP-кода.
В режиме передачи закрытой информации нескольким получателям одновременно (диспетчерский инструктаж), стартовые значения генератора 2 всех получателей информации устанавливается по IP-номеру отправителя информации, а период времени задержки режима “прореживания” устанавливается по априорному соглашению между участниками.
Ниже приведена таблица, показывающая преимущества, которые обеспечиваются вышеизложенным, базирующемся на новом математическом фундаменте, предлагаемым изобретением, по сравнению с известными техническими решениями проблемы защиты при передаче информации.
| Наименование |
“Верба-0” |
DES |
“Гамма-4” |
Изобретение |
| Инсталляция |
Требуется |
Требуется |
Требуется |
НЕТ |
| Аутентификация |
Требуется |
Требуется |
Требуется |
НЕТ |
| Учет пользователей |
Требуется |
Требуется |
Требуется |
НЕТ |
| Быстродействие |
Запаздывание в зависимости от объема информации |
Запаздывание в зависимости от объема информации |
Запаздывание в зависимости от длины ключа |
На 1 мс медленнее, чем “online” |
| Длина ключа, двоичных разрядов |
256 |
56 |
30,60, 120, 240, 480, 960 |
определяется количеством исключенных делителей |
Формула изобретения
1. Способ защиты информации путем генерации исходной последовательности цифр и ее последующей обработки для создания ключа, накладываемого на открытый текст, отличающийся тем, что
в качестве функции генерирования исходной последовательности используют функцию арифметической прогрессии, обеспечивающую бесконечную последовательность простых и составных чисел, которую прореживают, исключая составные числа с произвольно заданными делителями,
осуществляют запуск генератора исходной последовательности, начальное состояние которого задают, и генератора составных чисел,
прореживание осуществляют в период между моментом одновременного запуска и заданным моментом прихода сигнала на отключение этих генераторов,
полученную в момент останова прореживания последовательность чисел попарно и поразрядно сравнивают, убирая одинаковые цифры, делят по модулю числа символов языка открытого текста и подают для наложения на открытый текст, предназначенный для внесения в базу данных.
2. Способ защиты информации путем генерации исходной последовательности цифр и ее последующей обработки для создания ключа, накладываемого на открытый текст, отличающийся тем, что
в качестве функции генерирования исходной последовательности используют функцию арифметической прогрессии, обеспечивающую бесконечную последовательность простых и составных чисел, которую прореживают, исключая составные числа с произвольно заданными делителями,
осуществляют одновременный запуск на стороне отправителя и получателя генераторов исходной последовательности и генераторов составных чисел с одного и того же начального состояния путем посылки получателю сообщения с идентификационным номером отправителя, получением подтверждающего сообщения от него и запуском генераторов на стороне отправителя через половину времени запаздывания между посылкой сообщения с идентификационным номером отправителя и получением подтверждающего сообщения, после получения подтверждающего сообщения от получателя, отправитель отправляет получателю сигнал на включение генераторов,
причем на стороне отправителя прореживание осуществляют в период между моментом одновременного запуска, и моментом прихода сигнала на отключение этих генераторов со стороны получателя,
а на стороне получателя прореживание осуществляют, начиная с указанного момента одновременного запуска и заканчивая моментом, который рассчитывают путем суммирования момента одновременного запуска генераторов с половиной времени запаздывания между отправкой подтверждающего сообщения и моментом прихода сигнала на включение генераторов,
полученную в момент останова прореживания последовательность чисел попарно и поразрядно сравнивают, убирая одинаковые цифры, делят по модулю числа символов языка открытого текста и на стороне отправителя подают для наложения на открытый текст, а на стороне получателя – для наложения на закрытый текст.
РИСУНКИ
MM4A – Досрочное прекращение действия патента СССР или патента Российской Федерации на изобретение из-за неуплаты в установленный срок пошлины за поддержание патента в силе
Дата прекращения действия патента: 17.09.2007
Извещение опубликовано: 10.04.2009 БИ: 10/2009
|
|