|
(21), (22) Заявка: 2006124954/28, 11.07.2006
(24) Дата начала отсчета срока действия патента:
11.07.2006
(43) Дата публикации заявки: 27.01.2008
(46) Опубликовано: 20.05.2008
(56) Список документов, цитированных в отчете о поиске:
RU 2194950 С2, 20.12.2002. US 5741980 А, 21.04.1998. RU 2199089 C1, 20.02.2003. US 5832468 A, 03.11.1998. Викторов В.А. и др. Радиоволновые измерения параметров технологических процессов. – М.: Энергоатомиздат, 1989, с.137-138.
Адрес для переписки:
117997, Москва, В-342, ГСП-7, ул. Профсоюзная, 65, ИПУ, патентный отдел
|
(72) Автор(ы):
Ахобадзе Гурам Николаевич (RU)
(73) Патентообладатель(и):
Институт проблем управления им. В.А. Трапезникова РАН (RU)
|
(54) СПОСОБ ОПРЕДЕЛЕНИЯ СКОРОСТИ ПОТОКА ВЕЩЕСТВА В ТРУБОПРОВОДЕ
(57) Реферат:
Изобретение относится к области измерительной техники. Поток вещества зондируют частотным спектром электромагнитных колебаний. По полученным и нормированным доплеровским частотным спектрам с помощью нейросети аппроксимируют функцию средней доплеровской частоты. Изобретение повышает точность измерения скорости потока. 1 ил.
Изобретение относится к области измерительной техники и может быть использовано в системах управления технологическими процессами.
Известен способ, реализуемый доплеровским измерителем скорости потока (см. В.А.Викторов и др. «Радиоволновые измерения параметров технологических процессов», 1989, стр.136), в котором частота рассеянных на движущихся неоднородностях вещества в потоке электромагнитных колебаний вследствие эффекта Доплера используется для определения скорости потока сыпучего материала.
Недостатком этого известного способа является низкая точность из-за нестабильности информативного доплеровского сигнала по частоте.
Наиболее близким техническим решением к предлагаемому является принятый автором за прототип способ определения скорости потока вещества (см. В.А.Викторов и др. «Радиоволновые измерения параметров технологических процессов», 1989, стр.137-138). В устройстве, реализующем указанный способ, колебания СВЧ-генератора через передающую антенну направляются в контролируемый поток. Рассеянный на движущихся неоднородностях вещества электромагнитный сигнал с доплеровской частотой улавливается приемной антенной и далее поступает в блок выделения и обработки доплеровского сигнала. Здесь по частоте Доплера, определяемой максимумом спектральной мощности доплеровского сигнала, получают информацию о скорости потока.
Недостатком данного способа следует считать погрешность, связанную со сложностью определения максимума спектральной плотности доплеровского сигнала.
Задачей заявляемого технического решения является повышение точности измерения.
Поставленная задача достигается тем, что в способе определения скорости потока вещества в трубопроводе, при котором зондируют поток вещества электромагнитными колебаниями и по средней доплеровской частоте определяют его скорость, зондирование потока вещества осуществляют частотным спектром электромагнитных колебаний, получают и нормируют доплеровские частотные спектры, по которым с помощью нейросети аппроксимируют функцию средней доплеровской частоты.
Сущность заявляемого изобретения, характеризуемого совокупностью указанных признаков, состоит в том, что информацию о скорости потока контролируемого вещества получают по аппроксимации функции средней доплеровской частоты.
Наличие в заявляемом способе совокупности перечисленных существенных признаков позволяет решить поставленную задачу определения скорости потока вещества на основе нормирования и аппроксимации функции средней доплеровской частоты с желаемым результатом, т.е. высокой точностью измерения.
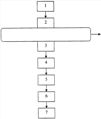
На чертеже приведена функциональная схема устройства, реализующего предлагаемый способ.
Устройство, реализующее предлагаемый способ, содержит источник частотных спектров электромагнитных колебаний 1, входной элемент связи 2, выходной элемент связи 3, приемник доплеровских частотных спектров 4, блок нормирования доплеровских частотных спектров 5, искусственную нейросеть 6 и подключенный к ее выходу индикатор 7. На чертеже цифрой 8 обозначен трубопровод, по которому протекает контролируемое вещество.
Предлагаемый способ осуществляется следующим образом.
Как известно, при зондировании потока вещества электромагнитными колебаниями частота рассеянного на движущихся неоднородностях вещества в потоке электромагнитного сигнала может измениться на величину f вследствие эффекта Доплера. При одной фиксированной частоте зондирующих электромагнитных колебаний частота f может быть определена как

f0 – частота зондирующих колебаний;
– скорость контролируемого потока;
– диэлектрическая проницаемость контролируемой среды;
с – скорость распространения волны в свободном пространстве.
Из представленной формулы видно, что при постоянных значениях f0, и с по частоте f можно судить о скорости потока в трубопроводе.
Анализ показывает, что из-за произвольной формы и ориентации движущихся в потоке неоднородностей и их различных геометрических размеров доплеровский сигнал может иметь случайный характер, приводящий к погрешности в определении частоты f .
Согласно предлагаемому техническому решению зондирование потока вещества осуществляется многочастотным диапазоном электромагнитных колебаний.
Обозначим значения составляющих этого частотного диапазона зондирующих колебаний f01, f02, … f0n. Тогда при зондировании потока вещества электромагнитным сигналом с различными по величине дискретными частотами для соответствующих доплеровских частот можно написать: f 1, f 2, … f n. Отсюда вытекает, что при изменении скорости потока, например, от 1 до 2 могут формироваться доплеровские спектры, связанные с текущими значениями скорости, 
Как уже отмечалось выше, из-за сложного характера доплеровского сигнала величина f при одной и той же скорости потока может колебаться от f мин до f макс. Тем не менее средняя доплеровская частота пропорциональна средней скорости потока (см. В.А. Викторов и др. «Радиоволновые измерения параметров технологических процессов», 1989, стр.138). В силу этого для каждой величины скорости потока необходимо вычислить среднее значение доплеровской частоты. Следовательно, в рассматриваемом случае, например, для скорости могут образоваться частоты Если принимать, что f0102<…f0n, то получим: 
Анализ полученных доплеровских спектров показывает, что путем их аппроксимации можно исключить неточность в измерении скорости потока, связанную с флуктуацией средней частоты Доплера.
В рассматриваемом случае аппроксимацию функции от целесообразно провести на основе искусственной нейросети, основным элементом которой является персептрон, имеющий N входов и один выход.
Входные сигналы Xi(t) (i=1, 2, 3…N) и выходной сигнал У персептрона (см. Осовский С. Нейронные сети для обработки информации, перевод с польского И.Д. Рудинского, М.: «Финансы и статистика», 2002, стр.21) связаны между собой зависимостью

где
wi – i-й настраиваемый параметр персептрона (вес синоптических связей нейронов);
wi0 – пороговое значение.
Как видно из приведенной формулы, аргументом функции выступает суммарный сигнал Функция F(Ui) представляет собой нелинейную характеристику персептрона (функция активации). При этом нелинейная характеристика персептрона F(Ui), так, например, симметричного случая, обычно описывается уравнением

Положительное значение wi соответствует возбуждающим синапсам, отрицательное значение wi – тормозящим синапсам, тогда как wi=0 свидетельствует об отсутствии связи между нейронами.
Из приведенного рассуждения следует, что каждый из персептронов, образующих нейронную сеть, суммирует сигналы с соответствующими весами, приходящие от других персептронов, выполняет нелинейную (например, пороговую) функцию и передает результирующее значение связанным с ним персептронам. Здесь следует отметить, что каждый персептрон имеет свои веса и свое пороговое значение.
Для того чтобы выходной сигнал нейросети был близок заданному значению, проводится обучение персептронов, предусматривающее подбор весов по определенному алгоритму. По результатам сравнения фактически полученного значения выходного сигнала с заданным значением уточняются значения весов.
Характерная слоистая структура нейросети, в которой слои, состоящие из персептронов, соединены между собой произвольно, позволяет вести параллельную обработку информации. Благодаря этой способности при большом количестве межнейронных связей достигается ускорение процесса обработки информации. Кроме того, большое количество межнейронных соединений приводит к тому, что сеть становится нечувствительной к ошибкам, возникающим в отдельных контактах.
Представленные выше принцип функционирования нейросети и ее важнейшие свойства свидетельствуют о возможности измерения средней скорости потока, т.е. применение нейросети как аппроксиматора функции средней доплеровской частоты от доплеровских частотных спектров.
Устройство, реализующее предлагаемый способ, работает следующим образом. Выходным сигналом источника частотных спектров электромагнитных колебаний 1 через входной элемент связи 2 воздействуют на поток контролируемой среды. После этого рассеянный на движущихся в потоке неоднородностях сигнал улавливается выходным элементом связи 3. С выхода последнего сигнал переносится в приемник 4, осуществляющий выделение доплеровских частотных спектров, связанных со скоростью потока. Перед обработкой информативных о скорости потока сигналов в нейросети 6, имеющей входной и выходной слои с соответствующим числом персептронов, доплеровские спектры нормируются в блоке 5. При этом данные распределяются по разности между максимумом и минимумом для каждой доплеровской частоты. Далее каждая входная величина умножается во входном слое нейросети на взвешенный (весовой) коэффициент персептронов. Сумма этих произведений образует входные значения для активации (сравнение полученной суммы с пороговым значением) персептронов в выходном слое с линейной характеристикой. Для минимизации погрешности функциональной аппроксимации проводится тренировка сети. Для тренировки данной архитектуры сети используется метод обратного распространения, предполагающий определение разности между входным и выходным сигналами на основе эталонных величин. Путем усложнения архитектуры сети, приводящего увеличение затрат на тренировку, можно обеспечить повышение точности измерения. С выхода искусственной нейросети аппроксимирующий сигнал поступает на вход индикатора 7, где отражается информация о средней скорости (средней доплеровской частоты) потока вещества в трубопроводе.
Таким образом, согласно предлагаемому способу на основе проведения аппроксимации функции средней доплеровской частоты, полученной при зондировании потока вещества многочастотным диапазоном электромагнитных колебаний, можно обеспечить высокую точность измерения скорости потока.
Формула изобретения
Способ определения скорости потока вещества в трубопроводе, при котором зондируют поток вещества электромагнитными колебаниями и по средней доплеровской частоте определяют его скорость, отличающийся тем, что зондирование потока вещества осуществляют частотным спектром электромагнитных колебаний, получают и нормируют доплеровские частотные спектры, по которым с помощью нейросети аппроксимируют функцию средней доплеровской частоты.
РИСУНКИ
|