|
(21), (22) Заявка: 2006141516/09, 24.11.2006
(24) Дата начала отсчета срока действия патента:
24.11.2006
(46) Опубликовано: 20.03.2008
(56) Список документов, цитированных в отчете о поиске:
SU 543121 A1, 15.01.1977. SU 905974 A1, 15.02.1982. SU 678623 A1, 05.08.1979. SU 1302360 A1, 07.04.1987. US 4041368, 09.08.1977.
Адрес для переписки:
141006, Московская обл., г. Мытищи-6, 16 ЦНИИИ МО РФ, заместителю начальника института по научной работе А.А.Степанову
|
(72) Автор(ы):
Вергелис Николай Иванович (RU), Бартош Виктор Викторович (RU), Левин Анатолий Тимофеевич (RU), Слепов Сергей Николаевич (RU)
(73) Патентообладатель(и):
16 Центральный научно-исследовательский испытательный институт Министерства обороны Российской Федерации (RU)
|
(54) СПОСОБ АВТОМАТИЧЕСКОГО АДАПТИВНОГО УПРАВЛЕНИЯ ЭЛЕКТРОАГРЕГАТОМ С ВЕНТИЛЬНЫМ ГЕНЕРАТОРОМ ПОСТОЯННОГО ТОКА
(57) Реферат:
Изобретение относится к области электротехники и может быть использовано для управления электроагрегатом в автономных системах электроснабжения постоянного тока подвижных объектов связи и управления. Технический результат заключается в повышении коэффициента технического использования электроагрегата за счет увеличения технического ресурса и снижение часового расхода топлива. Устройство, реализующее способ, содержит двигатель, генератор постоянного тока блока подключения потребителей электроэнергии, буферную аккумуляторную батарею. Новым в предлагаемом устройстве является осуществление операций по управлению регулированием числа оборотов двигателя в зависимости от изменения тока нагрузки и введение в устройство датчика тока нагрузки, датчика тока разряда и заряда аккумуляторной батареи, блока регулирования подачи топлива, блока регулирования напряжения, блока контроля текущей частоты вращения коленчатого вала двигателя, блока изменения напряжения генератора на холостом ходу, блока коррекции частоты вращения коленчатого вала двигателя, блока управления режимами работы и блока запуска двигателя. 2 ил.
Изобретение относится к области электротехники и может быть использовано для управления электроагрегатом в автономных системах электроснабжения постоянного тока подвижных объектов связи и управления.
Известны электроагрегаты, в которых управление возбуждением генератора производится подачей форсированного напряжения на обмотку возбуждения, а также изменением полярности напряжения, подаваемого на обмотку возбуждения генератора [1, 2].
Основным недостатком известного способа управления электроагрегатом является повышенные колебания режимных параметров (напряжения, тока, мощности) генератора при асинхронном ходе.
Наиболее близким по технической сущности к предлагаемому изобретению является способ управления автономным асинхронным генератором, заключающийся в воздействии сигналом по отклонению выходного напряжения генератора на один из преобразователей, посредством которого осуществляют управление инвертором в цепи ротора, а частоту коммутации вентилей преобразователя в статорной цепи задают постоянной [3].
Для реализации упомянутого способа использовано устройство, содержащее первичный двигатель, имеющий переменную скорость вращения, соединенный с валом асинхронной машины, в цепь фазного ротора машины включен преобразователь, состоящий из выпрямителя и инвертора, замкнутого на статорную обмотку машины, к которой подключен другой преобразователь, выполненный по схеме инвертора напряжения и замкнутый на аккумуляторы и электролитический конденсатор большой емкости, первую систему управления, генератор стабильной частоты, вторую систему управления, первый и второй датчики отклонения выходного напряжения и блок запуска.
Недостатки известного способа управления заключаются в невозможности поддержания частоты вращения коленчатого вала двигателя при резких изменениях тока нагрузки потребителей и большом часовом расходе топлива, связанном с необходимостью поддержания постоянства частоты вращения вала двигателя для стабилизации выходного напряжения.
Целью изобретения является повышение коэффициента технического использования электроагрегата за счет увеличения технического ресурса и снижение часового расхода топлива.
Поставленная цель достигается тем, что в способе автоматического адаптивного управления электроагрегатом с вентильным генератором постоянного тока, заключающемся в управлении запуском двигателя сигналом от блока запуска с последующей передачей управления агрегатом отдельному блоку управления и самовозбуждении генератора, уровень выходного напряжения которого определяется порогом настройки регулятора напряжения, при работе электроагрегата под нагрузкой воздействуют сигналом по изменению тока нагрузки агрегата на всережимный регулятор частоты вращения коленчатого вала двигателя, а частоту вращения коленчатого вала двигателя изменяют пропорционально току нагрузки в соответствии с токоскоростной характеристикой генератора вида
Iг=Кг·nг,
где Iг – ток генератора,
Кг – коэффициент пропорциональности,
nг – число оборотов коленчатого вала двигателя,
при условии сохранения постоянства выходного напряжения генератора номинальному его значению.
Сопоставительный анализ с прототипом показывает, что заявляемый способ отличается от известного наличием режимов изменения частоты вращения двигателя в диапазоне от минимальной, при которой возбуждается генератор до номинальной частоты вращения генератора, при которой отдается полная мощность в соответствии с токоскоростной характеристикой генератора, выраженной указанной выше функцией вида Iг=Кг·nг, а устройство для его реализации отличается алгоритмом управления и наличием новых блоков: датчика тока нагрузки, датчика тока разряда и заряда аккумуляторной батареи, блока регулирования подачи топлива, блока регулирования напряжения, блока контроля текущей частоты вращения коленчатого вала двигателя, блока изменения напряжения генератора на холостом ходу и блока коррекции частоты вращения коленчатого вала двигателя, а также изменениями связей между известными элементами схемы.
Таким образом, заявляемый способ автоматического адаптивного управления электроагрегатом с вентильным генератором постоянного тока соответствует критерию изобретения “новизна”. Сравнение заявляемого решения по способу и устройству для реализации упомянутого способа с другими техническими решениями показывает, что введенные блоки широко известны [4, 5] и для их реализации не потребуется дополнительного технического творчества.
Сравнение заявленного способа с известным способом показывает, что в предлагаемом способе частота вращения двигателя изменяется пропорционально изменению току нагрузки генератора. Снижение частоты вращения двигателя уменьшает часовой расход топлива, что является экономически выгодным фактом, а работа двигателя в облегченном режиме увеличивает его технический ресурс.
Выполнение указанных операций и введение новых блоков в указанной связи с остальными элементами схемы в устройство для реализации заявляемого способа автоматического адаптивного управления электроагрегатом с вентильным генератором постоянного тока, приводит к повышению коэффициента технического использования электроагрегата за счет увеличения технического ресурса и снижению часового расхода топлива за счет уменьшения цикловой подачи топлива и количества циклов при снижении числа оборотов вала двигателя. Это позволяет сделать вывод о соответствии предлагаемого способа и технического решения по его реализации критерию “существенные отличия”.
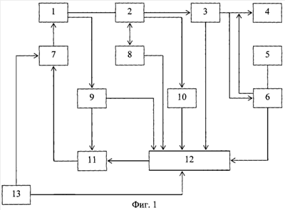
На фиг.1 представлена структурная схема устройства автоматического адаптивного управления электроагрегатом с вентильным генератором постоянного тока, реализующая способ согласно изобретению, а на фиг.2 приведена графическая зависимость токоскоростной характеристики генератора от частоты вращения коленчатого вала двигателя.
Сущность предлагаемого способа адаптивного управления электроагрегатом с вентильным генератором постоянного тока состоит в следующем. В процессе управления частотой вращения двигателя контролируются величины тока нагрузки, тока аккумуляторной батареи, напряжения на выходе генератора, частота вращения коленчатого вала двигателя. В соответствии с текущим значением параметров электроагрегата вырабатывается команда по изменению частоты вращения двигателя пропорционально току нагрузки в соответствии с токоскоростной характеристикой генератора вида Iг=Кг·nг.
Устройство, реализующее предлагаемый способ автоматического адаптивного управления электроагрегатом с вентильным генератором постоянного тока, содержит (см. фиг.1) двигатель 1, генератор 2 постоянного тока, датчик 3 тока нагрузки, блок подключения 4 потребителей электроэнергии, буферную аккумуляторную батарею 5, датчик тока разряда 6 аккумуляторной батареи, блок регулирования 7 подачи топлива, блок регулирования напряжения 8, блок контроля 9 текущей частоты вращения коленчатого вала двигателя, блок 10 изменения напряжения генератора на холостом ходу, блок коррекции 11 частоты вращения коленчатого вала двигателя, блок управления 12 и блок запуска 13 двигателя.
На фиг.2 приведена токоскоростная характеристика генератора постоянного тока, представляющая собой зависимость изменения тока генератора от числа оборотов коленчатого вала двигателя Iг=Кг·nг, где Iг – ток генератора, Кг – коэффициент пропорциональности, nг – число оборотов коленчатого вала двигателя, при этом обязательным условием является сохранение постоянства выходного напряжения генератора номинальному его значению, то есть Uг=Uном=Const.
На графике показаны три точки: nminxx – точка, в которой Uг=Uном, но генератор не способен отдавать мощность потребителю; nmin – точка, в которой Uг=Uном и генератор способен отдавать в нагрузку номинальную мощность, и nmax, выше которой увеличивать частоту вращения вала двигателя нельзя, поскольку в этом случае в генераторе может произойти механическое разрушение ротора генератора (разнос). Из графика видно, что диапазон изменения частоты вращения коленчатого вала двигателя при изменении тока нагрузки генератора от нуля (Iн=0) до ста процентов (Iн=100%) лежит в диапазоне от nminxx до nmin.
Коленчатый вал двигателя 1 посредством муфты механически соединен с генератором 2 постоянного тока, выход которого через датчик 3 тока нагрузки соединен со входом блока подключения 4 потребителей электроэнергии, ко входу которого подключены также выход и вход датчика тока 6 разряда и заряда аккумуляторной батареи, вход-выход которого соединен с входом-выходом аккумуляторной батареи 5.
Информационные выходы генератора 2 постоянного тока, датчика 3 тока нагрузки, датчика тока 6 разряда аккумуляторной батареи, блока регулирования 8 напряжения, блока 9 контроля текущей частоты вращения коленчатого вала двигателя и блока 10 изменения напряжения генератора на холостом ходу подключены соответственно к первому, второму, третьему, четвертому и пятому входам блока управления 12 режимами работы, шестой вход которого соединен с выходом блока 13 запуска двигателя.
Управляющий вход двигателя 1 соединен с управляющим выходом блока 7 регулирования подачи топлива, первый вход которого соединен с выходом блока коррекции 11 частоты вращения коленчатого вала двигателя, к первому входу которого подключен выход блока контроля 9 текущей частоты вращения коленчатого вала двигателя, вход которого соединен с информационным выходом двигателя 1, а управляющий выход блока управления 12 режимами работы соединен со вторым входом блока коррекции 11 частоты вращения коленчатого вала двигателя. Входы-выходы блока регулирования 8 напряжения нагрузки потребителей соединены с входами-выходами генератора 2 постоянного тока, информационный выход которого соединен со входом блока изменения 10 напряжения генератора на холостом ходу, а управляющий выход блока 13 запуска двигателя соединен со вторым входом блока 7 регулирования подачи топлива.
Двигатель 1 и генератор 2 постоянного тока соединены между собой в единый блок (двигатель-генератор) через соединительную муфту.
Генератор 2 постоянного тока осуществляет преобразование механической энергии вращения коленчатого вала двигателя 1 в электрическую энергию, при этом напряжение с входа-выхода генератора 2 поступает на вход-выход блока регулирования напряжения 8, а с выхода генератора 2 передается на вход датчика тока 3 нагрузки. Регулирование напряжения генератора 2 постоянного тока под нагрузкой производится блоком 8 автоматически в заданных пределах.
Блок 7 предназначен для регулирования оборотов двигателя 1 внутреннего сгорания. Воздействуя на органы подачи топлива, блок 7 поддерживает при различных нагрузках заданный скоростной режим в определенных пределах. В составе блока 7 имеется устройство, обеспечивающее изменение настройки регулятора в заданных пределах.
В качестве блока управления 12 режимами работы может быть использован однокристальный 8-разрядный микроконтроллер КМ1816 ВЕ48, называемый для краткости МК 1816. Микроконтроллер МК 1816 представляет собой большую интегральную схему (БИС), имеющую в своем составе все атрибуты небольшой микро-ЭВМ: арифметико-логическое устройство, устройство управления, постоянное ЗУ программ, ОЗУ данных и интерфейсные схемы [4].
Устройство работает следующим образом.
С помощью блока 13 происходит запуск двигателя 1, который прогревается до рабочей температуры. После прогрева двигателя 1 включается цепь возбуждения генератора 2 постоянного тока, он возбуждается, увеличивающееся до номинального значения напряжение регулируется автоматически блоком 8 регулирования напряжения. Напряжение номинального значения с выхода генератора 2 постоянного тока подается через блок 10 на вход блока управления 12 режимами работы. После запуска двигателя 1 блок запуска 13 отключается и далее управление двигателем 1 производится блоком управления 12 режимами работы.
Блок управления 12 представляет собой контроллер, в память которого внесена токоскоростная характеристика вида Iг=Кг·nг.
Рассмотрим процессы управления двигателем 1 на холостом ходу. При токе, равном нулю, в соответствии с токоскоростной характеристикой (см. фиг.2) в блоке управления 12 режимами работы вырабатывается команда по установлению в блоке коррекции 11 минимальной частоты вращения коленчатого вала двигателя 1. Если текущая (рабочая) частота вращения вала двигателя 1 больше минимальной частоты, информация о которой поступает из блока 9, то в блоке коррекции 11 частоты вырабатывается команда по снижению текущего значения частоты, которая передается в блок 7 регулирования подачи топлива. Блок регулирования 7 в соответствии с этим уменьшает подачу топлива в цилиндры двигателя 1 и текущая частота вращения коленчатого вала снижается до тех пор, пока ее значение не станет равным значению в соответствии с токоскоростной характеристикой. После этого команда по снижению частоты вращения коленчатого вала двигателя 1 прекращается и частота вращения вала стабилизируется посредством всережимного регулятора блока 7 на уровне токоскоростной характеристики. Далее управление скоростным режимом двигателя 1 передается блоку контроля изменения напряжения 10 при возбуждении генератора на холостом ходу.
Если напряжение на выходе генератора 2 меньше номинального значения при несовпадении частоты вращения, то информация об отклонении напряжения с выхода блока 10 передается в блок управления 12 режимами работы. В блоке управления 12 режимами работы в соответствии с характеристикой вырабатывается команда на увеличение частоты вращения коленчатого вала, которая передается в блок коррекции частоты 11. В блоке коррекции частоты 11 на основании сравнения текущей частоты с рабочей вырабатывается команда на увеличение подачи топлива в двигатель 1. При этом частота вращения коленчатого вала будет увеличиваться до тех пор, пока напряжение не достигнет номинального значения. В момент достижения номинального значения напряжения передача команды на увеличение частоты вращения из блока 12 прекращается и частота вращения стабилизируется. На этом цикл изменения частоты вращения вала двигателя 1 на холостом ходу заканчивается. При этом значение числа оборотов вала двигателя 1 соответствует минимуму, определяемому токоскоростной характеристикой в блоке 12 управления (см. фиг.2).
Рассмотрим процессы управления скоростным режимом работы двигателя 1 под нагрузкой.
При включении нагрузки (частичной или полной) и при частоте вращения вала двигателя 1 ниже синхронной частоты вращения генератора, то в последнем случае резко снижается напряжение за счет развозбуждения генератора 2, поскольку из-за инерционности системы управления двигателем 1 частота вращения вала также резко снижается. При этом потребители постоянного тока, подключенные к блоку 4, переключаются на питание от аккумуляторной батареи 5 через датчик тока 6 аккумуляторной батареи. Информация об этом с выхода датчика 6 передается в блок управления 12 режимами работы.
С выхода датчика тока 6 разряда и заряда аккумуляторной батареи 5 информация о значении тока нагрузки поступает в блок управления 12. В блоке 12 происходит сравнение поступающей с выхода блока 9 информации о значении частоты вращения вала двигателя и данных токоскоростной характеристики генератора 2, на основании которых в блоке 12 вырабатывается команда на увеличение частоты вращения вала двигателя 1 до определенного значения. Информация об «уставке» новой частоты вращения коленчатого вала двигателя передается в блок коррекции частоты 11, где она сравнивается также с текущим значением частоты. На основании разности значений этих частот вырабатывается команда на увеличение подачи топлива в цилиндры двигателя 1. Информация о необходимости увеличения подачи топлива с выхода блока коррекции частоты 11 передается в блок регулирования 7 подачи топлива. В результате этого процесса частота вращения вала двигателя 1 увеличивается до требуемого значения и при ее достижении передача команды об увеличении подачи топлива прекращается, а скорость устанавливается в соответствии с токоскоростной характеристикой. В этом случае напряжение становится равным номинальному значению и ток нагрузки от генератора 2 к блоку подключения 4 потребителей начинает поступать через датчик тока 3 нагрузки. Информация о значении тока нагрузки с выхода датчика 3 поступает на вход блока управления 12. Аккумуляторная батарея 5 переходит в режим заряда и через датчик тока 3 протекает суммарный ток нагрузки и заряда аккумуляторной батареи 5. Так как величина этого тока больше тока разряда аккумуляторной батареи 5, происходит корректировка частоты вращения вала двигателя 1, значение которой должно быть увеличено.
Процесс увеличения подачи топлива в двигателе 1 происходит по описанному выше алгоритму.
После заряда аккумуляторной батареи 5 устанавливается окончательно частота вращения коленчатого вала двигателя 1 в соответствии с величиной тока нагрузки, а аккумуляторная батарея 5 переходит в режим буферного содержания с незначительным током потребления.
Аналогичные процессы регулирования скоростного режима двигателя производятся в случае увеличения нагрузки от минимальной до номинального значения.
Техническая эффективность от предлагаемого способа автоматического адаптивного управления электроагрегатом с вентильным генератором постоянного тока заключается в повышении коэффициента технического использования электроагрегата за счет увеличения технического ресурса двигателя, приводящего во вращение генератор, и сокращении часового расхода топлива за счет обеспечения возможности снижения числа оборотов вала двигателя.
Предлагаемый способ управления позволяет уменьшить в 2 раза часовой расход топлива, увеличить на 35-40% технический ресурс двигателя, что обеспечивает увеличение коэффициента технического использования электроагрегата с 0,85 до 0,99, то есть примерно в 1,2 раза.
Реализация предлагаемого изобретения в автономных источниках электроэнергии постоянного тока приводит к экономической выгоде, поскольку за счет снижения частоты вращения вала двигателя достигается уменьшение часового расхода топлива. Расчеты, проведенные в соответствии с известной методикой [5], показали следующее.
При числе оборотов вала двигателя n=1500 об/мин расход топлива составляет 26 кг/ч, а при уменьшении числа оборотов до n=1300 об/мин расход топлива составляет 20 кг/ч, то есть получаем выигрыш в 1,3 раза.
Для холостого хода двигателя получены еще более значительные результаты. Так для числа оборотов nxx=900 об/мин расход топлива составляет всего 8 кг/ч и по сравнению с числом оборотов n=1500 об/мин расход уменьшается в 3,25 раза.
Введение блока изменения напряжения на холостом ходу способствует обеспечению одинаковой стабильности выходного напряжения генератора на холостом ходу и при нагрузках. При отсутствии такого блока нестабильность может составлять 30% и более.
Источники информации
1. SU, авторское свидетельство №678623, кл. Н02Р 9/14, 1979.
2. SU, авторское свидетельство №905974, кл. Н02Р 9/04, 1982.
3. SU, авторское свидетельство №543121, кл. Н02Р 9/44, 1977 (прототип).
4. Бензоэлектрические и дизель-электрические агрегаты мощностью от 0,5 до 400 кВт. Справочник. Под ред. В.П.Лебедева. Гос. научно-технич. изд-во машиностроительной литературы. – М., 1960.
5. Каган Б.М., Сташин В.В. Основы проектирования микропроцессорных устройств автоматики. – М.: Энергоатомиздат, 1987.
Формула изобретения
Способ автоматического адаптивного управления электроагрегатом с вентильным генератором постоянного тока, заключающийся в управлении запуском двигателя сигналом от блока запуска с последующей передачей управления агрегатом отдельному блоку управления и самовозбуждении генератора, уровень выходного напряжения которого определяется порогом настройки регулятора напряжения, отличающийся тем, что при работе электроагрегата под нагрузкой воздействуют сигналом по изменению тока нагрузки агрегата на всережимный регулятор частоты вращения коленчатого вала двигателя, а частоту вращения коленчатого вала двигателя изменяют пропорционально току нагрузки в соответствии с токоскоростной характеристикой генератора вида
Iг=Кг·nг,
Iг – ток генератора, Кг-коэффициент пропорциональности,
nг – число оборотов коленчатого вала двигателя,
при условии сохранения постоянства выходного напряжения генератора номинальному его значению.
РИСУНКИ
|