|
|
(21), (22) Заявка: 2006118812/15, 31.05.2006
(24) Дата начала отсчета срока действия патента:
31.05.2006
(46) Опубликовано: 10.03.2008
(56) Список документов, цитированных в отчете о поиске:
RU 2161137 C1, 27.12.2000. RU 2054387 C1, 20.02.1996. RU 2077502 C1, 20.04.1997. WO 9219543 A1, 12.11.1992. US 4014766 A, 29.03.1977.
Адрес для переписки:
125368, Москва, а/я 84, пат.пов. А.А. Щитову, рег. №721
|
(72) Автор(ы):
Малышев Владимир Васильевич (RU)
(73) Патентообладатель(и):
Малышев Владимир Васильевич (RU)
|
(54) СПОСОБ КОМПЛЕКСНОЙ ОЧИСТКИ ПРОМЫШЛЕННЫХ СТОЧНЫХ ВОД И УСТРОЙСТВО ДЛЯ ЕГО РЕАЛИЗАЦИИ
(57) Реферат:
Изобретение относится к очистке промышленных сточных вод и может быть использовано в качестве локальных очистных сооружений различных областей производства. Способ очистки сточных вод заключается в их предварительной очистке в реакторе коагуляционно активным железосодержащим осадком пульпы гальванокоагулятора, полученным при последующей очистке сточных вод, и флокулянтом, дальнейшем отстаивании предварительно очищенных сточных вод в отстойнике и последующей очистке их осветленной части в гальванокоагуляторе с загрузкой железо и кокс. Глубокую доочистку сточных вод производят методом шпинельной ферритизации за счет подщелачивания получаемой пульпы гальванокоагулятора до pH 8,5÷9,0 с отстаиванием и направлением осадка пульпы на предварительную очистку, а полученной жидкой фазы – на фильтрацию. Процесс очистки ведут в устройстве, содержащем последовательно соединенные реактор предварительной очистки, первичный отстойник, гальванокоагулятор, реактор-ферритизатор, вторичный отстойник и механический фильтр, при этом к выходу по осадку первичного отстойника подключены последовательно соединенные накопитель осадка и фильтр-пресс, выход по осадку гальванокоагулятора через реактор-ферритизатор подключен к реактору предварительной очистки, а к реактору предварительной очистки и реактору-ферритизатору подведены магистрали подачи воздуха. Технический результат – снижение солесодержания очищенных стоков до уровня качества воды оборотного водоснабжения и получение при очистке стоков реально утилизируемого осадка. 2 н. и 1 з.п. ф-лы, 1 ил., 4 табл.
Изобретение относится к очистке промышленных сточных вод от ионов тяжелых металлов, цианидов, токсичных органических веществ, красителей, ПАВ и т.д., с одновременным снижением солесодержания очищенных стоков до уровня качества воды оборотного водоснабжения и получением при очистке стоков реально утилизируемого осадка, и может быть использовано в качестве локальных очистных сооружений различных областей производства.
Известен (RU патент 2161137, С02F 1/463, 2000) способ очистки промышленных сточных вод, включающий гальванокоагуляцию с использованием гальванопар и разделение твердой и жидкой фаз. Согласно известному способу перед гальванокоагуляцией проводят предварительную очистку сточных вод в усреднительной емкости, в которую направляют осадок после гальванокоагуляции, образовавшуюся смесь подвергают магнитоакустическому резонансному воздействию, а гальванокоагуляцию предварительно очищенной жидкой фазы осуществляют последовательно в два этапа, причем на первом этапе гальванопара образована из частиц кокса и железа, а на втором – из частиц кокса и алюминия, после отделения очищенных сточных вод от осадка его направляют в усреднительную емкость. Предпочтительно магнитоакустическое резонансное воздействие осуществляют в звуковом диапазоне частот с мощностью излучения 15-20 мВт один раз в сутки в течение 50-60 мин.
Известен (RU патент 2221757, С02F 9/06, 2004) способ очистки сточных вод, заключающийся в гальванокоагуляционной очистке сточных вод в вертикально расположенном барабане путем перемешивания гальваномассы и сточных вод при помощи шнека с увеличивающимся снизу вверх шагом винта с одновременной подачей снизу в барабан потока воздуха, причем в барабан подают поток воздуха, обогащенного кислородом, а после гальванокоагуляционной очистки сточные воды подвергают флокуляционной очистке с использованием в качестве флокулянта полидиметилдиаллиламмонийбромида с концентрацией 0,8-1,2 мг/дм3.
Известен (RU патент 2074125, С02F 1/463, 1997) способ очистки сточных вод гальванокоагуляцией с использованием гальванопары, образованной железным анодом и углеродным катодом в присутствии инертного материала с диэлектрическими свойствами.
Известен коагулятор барабанный (Коагулятор барабанный. Техническое описание КК 234.00.000 ТО. “Казмеханобр”. Алма-Ата, 1985), содержащий помещенную во вращающийся барабан гальваническую пару двух металлов или металла и графита для внесения ионов железа с целью связывания фосфатов в нерастворимое вещество – фосфат железа.
Известна (RU патент 2183592, С 02 F 1/463, 2002) установка для биохимической очистки сточных вод, включающая резервуар, разделенный перегородками на секции и отсеки многоступенчатых биореакторов, системы коммуникаций для подвода, распределения и отвода сточных вод, рециркуляции иловых смесей, подвода воздуха, устройство для разделения разбавленных иловых смесей на иловую воду и сгущенный ил, устройство для приготовления и внесения в очищаемую воду реагентов, волокнистую насадку для удерживания иммобилизированных гидробионтов и приспособления для ее фиксации в объеме биореакторов, причем каждая секция многоступенчатых биореакторов на первой ступени выполнена двукоридорным аэротенком со свободноплавающим активным илом для создания режима вытеснения, разделена по длине коридоров на не менее 5-6 отсеков негерметичными поперечными перегородками, снабжена на входе стоков в первый коридор аэротенка водосливными водоизмерительными приспособлениями, а на выходе стоков из второго коридора аэротенка – пульсационными илоотделителями; перед ступенями биореакторов, работающими с иммобилизированными на волокнистой насадке гидробионтами, каждая секция биореакторов снабжена гальванокоагулятором с анодами из железной стружки (скрапа) и медными или графитовыми катодами, трубопровод осветленной от активного ила первой ступени биореакторов сточной жидкости сообщает илоразделитель и гальванокоагулятор секции посредством водосливного и измерительного приспособления, гальванокоагулятор помещен в лоток очищенной сточной жидкости, направляющий ее во вторую ступень биореакторов, насадка из волокнистых полимерных элементов, например ершей, закреплена на капроновых канатах, зафиксированных в объеме коридоров секций и отсеков распорками из пластмассовых труб или других профилированных элементов, обладающих устойчивостью на продольное сжатие.
Известна (SU авторское свидетельство 1142452, С02F 1/46, 1985) установка электрохимической очистки сточных вод, содержащая последовательно установленные соединенные с резервуаром-усреднителем электрокоагулятор, отстойник с блоком параллельных пластин и узел обезвоживания осадка. Также установка содержит соединенные последовательно смеситель и водоворотную камеру хлопьеобразования, установленные между электрокоагулятором и отстойником, при этом смеситель соединен с верхней частью отстойника эрлифтным трубопроводом.
Недостатком всех вышеприведенных решений следует признать неполноту удаления ионов тяжелых (цветных) металлов.
Техническая задача, реализуемая посредством предлагаемого технического решения, состоит в усовершенствовании способа очистки сточных вод.
Технический результат, получаемый при реализации предлагаемого технического решения, состоит в снижении общего солесодержания очищенных стоков до уровня качества воды оборотного водоснабжения и получение при очистке стоков реально утилизируемого осадка.
Для достижения указанного технического результата предложено использовать комплексную технологию глубокой очистки промышленных сточных вод (КТГО ПСВ), при реализации которого предварительно (1-ая ступень очистки) осуществляют очистку исходных сточных вод в реакторе, куда постоянно дозировано подают магнитовосприимчивый железосодержащий осадок отстоявшейся пульпы гальванокоагулятора с загрузкой в качестве элементов, образующих в процессе работы гальванопару, железо и кокс, используемого на второй ступени очистки. Для активации сорбционных и коагуляционных реакций осадка пульпы и загрязнений очищаемых стоков в реактор постоянной подают воздух путем мелкодисперсной аэрации. Для флокуляции мелкодисперсных взвешенных частиц, предварительно очищенных действием магнитовосприимчивого железосодержащего осадка отстоявшейся пульпы гальванокоагулятора стоков, предпочтительно используют флокулянт ВПК-402 с концентрацией 1,0-1,2 мг/дм3. После отстаивания осветленные предварительно очищенные стоки проходят основную очистку в гальванокоагуляторах с загрузкой железо и кокс (II-ая ступень очистки). Глубокую доочистку стоков от ионов тяжелых металлов, излишнего количества ионов железа гальванокоагуляции и остаточных количеств органических веществ (красителей, животных и растительных жиров, масло-нефтепродуктов) осуществляют (III-я ступень очистки) методом шпинельной ферритизации (III-я ступень очистки). Этот метод основан на образовании из магнитовосприимчивых частиц железа пульпы гальванокоагулятора при подщелачивании ее до pH 8,0-9,0 ферромагнитных частиц железа и на их основе ферритов тяжелых и цветных металлов. При этом в качестве щелочного раствора можно использовать щелочные отработанные растворы гальванопокрытий, промывные сточные воды процессов обезжиривания шубно-меховых и кожевенных производств, и т.п., которые также в процессе очистки сточных вод необходимо индивидуально нейтрализовать. В финальной стадии этой ступени очистки проводят отстаивание ферритизированной пульпы и фильтрацию осветленных растворов. Для доведения качества очищенной воды до уровня требований сброса в водные объекты рыбохозяйственного назначения необходимо выполнить доочистку остаточных загрязнений сорбционными и ионообменными материалами (IV-ая ступень очистки).
Коагуляционные и сорбционные свойства пульпы гальванокоагулятора были подтверждены рентгеноструктурными и радиоспектрометрическими методами анализа, а также результатами лабораторных исследований и практического внедрения. При этом было выявлено, что электрохимически полученная пульпа гальванокоагулятора с электродами железо и кокс представлена в основном гидроксидами и магнитовосприимчивыми формами железа типа -Fe2O3, Fe3O4, – и -FeOOH в виде лепидокрокита и магнетита. Эта пульпа находится в более далеком от термодинамического равновесия состоянии, чем подобные реагенты, полученные химическим путем, и имеют в связи с этим более высокую внутреннюю и поверхностную энергию, а следовательно, и сорбционную и ионообменную способность.
Для реализации способа заявителем был разработан метод «шпинельной ферритизации» – глубокой доочистки сточных вод, при котором в качестве железосодержащего реагента используют ферромагнитные частицы осадка пульпы очищаемых растворов после гальванокоагулятора с железным и угольным (коксовым) электродами.
Наиболее полно, с образованием кристаллов сорбционных форм железа и ферритов тяжелых металлов, процесс проходит в щелочной среде с рН 8,5÷9,5.
Интенсификацию окисления Fe2+ в Fe3+, процессов образования магнитовосприимчивых форм железа, а также на их основе ферритов тяжелых и цветных металлов производят в дополнительном реакторе-«ферритизаторе», где пульпу подщелачивают любым щелочным раствором и насыщают кислородом, предпочтительно, за счет мелкодисперсной аэрации сжатого воздуха. Твердую фазу пульпы осаждают в отстойниках.
В образовании ферритов тяжелых металлов участвуют только магнитные оксидные и гидроксидные формы железа, имеющие кубическую кристаллическую структуру типа шпинели. При шпинельной ферритизации в этих соединениях происходит замещение атома железа ионом тяжелого (цветного) металла. В частности, могут происходить следующие процессы: Cr3+ FeO·Cr2O3, Ni2+ NiO·Fe2O3, и т.п.
При реализации способа обычно осуществляют ряд последовательных технологических операций по очистке от различных загрязнений:
– разделение (при возможности) стоков на кислые с ионами цветных и тяжелых металлов, в том числе с шестивалентного хрома, с pH 4 и щелочные стоки, с pH 10;
– предварительная очистка исходных сточных вод от ионов тяжелых и цветных металлов и различных органических веществ ферромагнитными частицами осадка пульпы гальванокоагулятора с последующей в нем их очистке (1-ая ступень очистки);
– флокуляция скоагулированных ферромагнитными частицами осадка пульпы гальванокоагулятора загрязнений предпочтительно с использованием в качестве флокулянта «Проестол» с концентрацией 1,0-1,2 мг/дм3;
– отстаивание предварительно очищенных и обработанных флокулянтом стоков от взвешенных веществ, в том числе скоагулированных ферромагнитными частицами органических веществ, в скоростных отстойниках;
– основная очистка осветленных предварительно очищенных стоков от ионов тяжелых и цветных металлов методом гальванокоагуляции с загрузкой гальванокоагуляторов гальванопарой Fe и С (II-ая ступень очистки);
– глубокая доочистка полученных растворов II-ой ступени очистки и очистка щелочных стоков от различных загрязнений методом “шпинельной ферритизации” за счет сорбционных и ионообменных свойств ферромагнитных частиц пульпы гальванокоагулятора (III-я ступень очистки);
– дальнейшая очистка стоков от взвешенных ферритов и деструктированных органических веществ отстаиванием и фильтрацией;
– в необходимых случаях последующая очистка стоков от остаточных органических загрязнений сорбционными материалами, а остаточных концентраций ионов тяжелых металлов ионообменными материалами (ионообменными смолами и неткаными материалами типа ВИОН, углеродными материалами типа “Бусофит”, специальными цеолитами и т.п.).
При реализации способа используют устройство, содержащее последовательно соединенные реактор предварительной очистки с использованием аэрации и флокуляции, первичный отстойник, гальванокоагулятор, ферритизатор с системой подщелачивания и аэрации, вторичный отстойник и механический фильтр, при этом к выходу по осадку первичного отстойника подключены последовательно соединенные накопитель осадка и фильтр-пресс, выход по осадку гальванокоагулятора подключен к реактору предварительной очистки стоков, а к реактору предварительной очистки и реактору – ферритизатору подведены магистрали подачи сжатого воздуха. В предпочтительном варианте реализации выход механического фильтра соединен со средством доочистки воды сорбционными или ионообменными материалами.
Реактор предварительной очистки представляет собой емкость, в которую дозировано подают флокулянт и обычно через мелкодисперсные аэраторы – сжатый воздух; скоростные трубчатые отстойники, которые представляют собой цилиндрические (в плане) емкости с конусным дном для накопления осадка и блоком полиэтиленовых труб, установленных в цилиндрической части отстойников под углом 60° к горизонту; реактор – ферритизатор, аналогичный реактору предварительной очистки, но с вводом к аэраторам щелочных растворов.
При реализации предлагаемого способа используют стандартные гальванокоагулятор, механический фильтр, накопитель осадка, фильтр-пресс и, при необходимости, системы сорбционной и ионообменной доочистки воды.
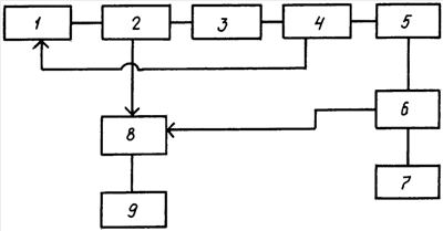
На чертеже приведена блок-схема базовой установки, реализующей предлагаемый способ, при этом использованы следующие обозначения: усреднитель – реактор предварительной очистки 1, первичный скоростной отстойник 2, гальванокоагулятор 3, реактор-ферритизатор 4, вторичный скоростной отстойник 5, механический фильтр 6, средство доочистки 7 с сорбционными и ионообменными материалами, накопитель осадка 8 и фильтр-пресс 9.
В базовом варианте способ реализуют следующим образом.
По возможности проводят разделение сточных вод на кислые с ионами цветных и тяжелых металлов, в том числе шестивалентного хрома с рН<4 и щелочные стоки с рН>10. Затем проводят первую стадию очистки, включающую предварительную очистку исходных сточных вод ферромагнитными частицами осадка пульпы гальванокоагулятора и флокулянтом ВПК-401 при одновременной мелкодисперсной аэрацией объема сточных вод кислородом воздухом, с последующим отстаиванием взвешенных ферромагнитных частиц и загрязнений, в скоростных трубчатых отстойниках (I-ая ступень очистки). Затем проводят вторую стадию очистки предварительно очищенных сточных вод от ионов тяжелых (цветных) металлов и органических веществ в гальванокоагуляторе (II-ая ступень очистки), в который предварительно помещена загрузка в виде железного скрапа и кокса (II-ая ступень очистки).
Продукт обработки стоков (пульпа) направляют в реактор-ферритизатор на третью стадию очистки, куда также подают воздух для аэрации и щелочные растворы (III-я ступень очистки), а затем в отстойник. Из отстойника осадок пульпы направляют в реактор предварительной очистки стоков, а жидкую (осветленную) фазу – на механический фильтр. На третьей ступени очистки максимально удаляют ионы тяжелых и цветных металлов и органические загрязнения.
Затем, при необходимости, проводят четвертую стадию очистки, где действием сорбционных и ионообменных материалов (ионообменные смолы и материалы типа ВИОН, углеродные материалы типа “Бусофит”, цеолиты и т.п.) получают воду, качество которой соответствует требованиям сброса ее в водоемы рыбохозяйственного назначения.
При очистке сточных вод гальванического производства ОАО «Каскад» г.Черкесска способом Комплексной технологии глубокой очистки были получены следующие результаты:
| Таблица 1 |
| Показатели |
Ед. измерения |
Количественная характеристика: |
| До очистки |
После очистки |
| РН |
|
3,5 |
8,5 |
| Си2+ |
мг/л |
10,0 |
0,001 |
| Zn2+ |
мг/л |
4,8 |
0,01 |
| Ni2+ |
мг/л |
30,0 |
0,001 |
| Sn2+ |
мг/л |
20,0 |
нет |
| Wi2+ |
мг/л |
0,2 |
нет |
| CN– |
мг/л |
2,4 |
нет |
| R |
мг/л |
45,2 |
2,2 |
| Fe2+ |
мг/л |
– |
0,25 |
Результаты очистки хромсодержащих сточных вод шубного производства ООО «Лермонтовский меховой комбинат» приведены в табл.2.
 
Общие результаты очистки сточных вод ОАО ПКФ «Глория-Джинс» «Комплексной технологией глубокой очистки ПСВ» Таблица 4 |
| Стоки |
Наименование и концентрации загрязнений, мг/л |
| рН |
Прозрачность, см |
Цвет |
ХПК, мгО2/л |
Взвешен. вещества |
Cu2++Cr6+ |
| Исходные |
7,8 |
0 |
Синий |
900 |
700 |
0,094 |
| После очистки |
7,6 |
30 |
Нет |
20,3 |
4,2 |
Отсутствие |
Таким образом, при реализации вышеприведенного технического решения происходит снижение общего солесодержания очищенных стоков до уровня качества воды оборотного водоснабжения и получение при очистке стоков реально утилизируемого осадка.
Формула изобретения
1. Способ очистки сточных вод, характеризуемый предварительной очисткой сточных вод в реакторе коагуляционно активным железосодержащим осадком пульпы гальванокоагулятора, полученным при последующей очистке сточных вод, и флокулянтом, дальнейшим отстаиванием предварительно очищенных сточных вод в отстойнике и последующей очисткой их осветленной части в гальванокоагуляторе с загрузкой железа и кокса, и глубокой доочисткой этих сточных вод методом шпинельной ферритизации за счет подщелачивания получаемой пульпы гальванокоагулятора до pH 8,5÷9,0 с отстаиванием и направлением осадка пульпы на предварительную очистку, а полученной жидкой фазы – на фильтрацию.
2. Устройство для очистки сточных вод, характеризуемое наличием последовательно соединенных реактора предварительной очистки, первичного отстойника, гальванокоагулятора, реактора-ферритизатора, вторичного отстойника и механического фильтра, при этом к выходу по осадку первичного отстойника подключены последовательно соединенные накопитель осадка и фильтр-пресс, выход по осадку гальванокоагулятора через реактор-ферритизатор подключен к реактору предварительной очистки, а к реактору предварительной очистки и реактору-ферритизатору подведены магистрали подачи воздуха.
3. Устройство по п.2, отличающееся тем, что выход механического фильтра соединен со средством для доочистки воды сорбционными или ионообменными материалами.
РИСУНКИ
MM4A – Досрочное прекращение действия патента СССР или патента Российской Федерации на изобретение из-за неуплаты в установленный срок пошлины за поддержание патента в силе
Дата прекращения действия патента: 01.06.2008
Извещение опубликовано: 20.05.2009 БИ: 14/2009
NF4A – Восстановление действия патента СССР или патента Российской Федерации на изобретение
Дата, с которой действие патента восстановлено: 20.05.2009
Извещение опубликовано: 20.05.2009 БИ: 14/2009
|
|