|
|
(21), (22) Заявка: 2003133437/11, 17.11.2003
(24) Дата начала отсчета срока действия патента:
17.11.2003
(30) Конвенционный приоритет:
10.04.2003 HU P0300947
(43) Дата публикации заявки: 20.04.2005
(46) Опубликовано: 10.03.2008
(56) Список документов, цитированных в отчете о поиске:
DE 10052952 A1, 02.05.2002. DE 19852394 A1, 18.05. 2000. US 4158971 A, 26.06.1979.
Адрес для переписки:
129010, Москва, ул. Б.Спасская, 25, стр.3, ООО “Юридическая фирма Городисский и Партнеры”, пат.пов. С.А.Дорофееву
|
(72) Автор(ы):
САЛАИ Габор (HU), КАДОЧА Деже (HU), СИЙ Петер (HU), ИШТОК Альберт (HU)
(73) Патентообладатель(и):
РАБА ФУТОМЮ КФТ. (HU)
|
(54) МОСТ В ПОРТАЛЬНОЙ КОМПОНОВКЕ, ОСОБЕННО ДЛЯ ТРАНСПОРТНЫХ СРЕДСТВ С НИЗКИМ ПОЛОМ
(57) Реферат:
Мост имеет картер с главным приводом, портальные приводы, прикрепленные к обеим сторонам картера моста, узлы концевых приводов колес, прикрепленные к кожухам портальных приводов и несущие обода колес транспортного средства, и средства торможения колес, соединенные с узлами концевых приводов колес. Выход каждого портального привода соединен с соответствующим ободом колеса транспортного средства полой осью, установленной с возможностью вращения и предварительно напряженным образом в кожухе зубчатой передачи каждого узла концевого привода колеса на роликовых подшипниках с коническими роликами. В результате повышается надежность и срок службы моста при уменьшении его размеров. 9 з.п. ф-лы, 3 ил.
Изобретение относится к мосту в портальной компоновке, особенно к ведомому мосту транспортных средств с низким полом, имеющему картер моста с главным приводом, портальные приводы, прикрепленные к обеим сторонам картера моста, узлы концевых приводов колес, прикрепленные к кожухам портальных приводов и несущие обода колес транспортного средства, и средства торможения колес, соединенные с узлами концевых приводов колес.
Ведомые мосты, имеющие так называемую портальную компоновку, довольно широко распространены, так как требования, предъявляемые к современным городским транспортным средствам для массовых перевозок, могут быть удовлетворены только посредством автобусов и троллейбусов, собранных на мостах с портальной компоновкой. Использование этих транспортных средств с низким полом часто является обязательным по закону в целях обеспечения легкого входа, особенно для людей с физическими недостатками. Эти транспортные средства имеют усиленную конструкцию крыши и низкий пол по всей длине транспортного средства, а также приводные агрегаты в задней части транспортного средства, имеющего продольный двигатель, отодвинутый в сторону. Для этих портальных компоновок были предложены особые технические решения по креплению, см., например, Европейский патент № EP 0599293 В.
При ранее известной портальной компоновке обычных мостов главный привод вместе с планетарной зубчатой передачей в картере моста по возможности дальше отодвинут в сторону, а вращательное движение передается от дифференциальной передачи к портальным приводам. Портальные приводы имеют четыре шестерни, при этом ось вращения верхних ведомых шестерен совпадает с осью вращения обода колеса транспортного средства. Вокруг этой оси вращения расположены узлы концевых приводов колес портальных приводов, имеющие рычаги тормозных систем, прикрепленные винтами к кожухам портальных приводов. Ступица колеса с тормозным барабаном и обод колеса транспортного средства, закрепленный винтами на ней, прикреплены винтами к фланцу ведущей полой оси, при этом ступица колеса обычно вращается на двух роликовых подшипниках.
В результате портальной компоновки узлы концевых приводов колес, которые соответственно расположены на противоположных концах картера моста, имеют портальное расстояние выше, чем главный привод с более низким картером моста. Следовательно, внутреннее пространство ступиц колес герметично закрыто концами полых осей, чтобы избежать вытекание масляной заливки из внутреннего пространства ступиц колес.
В традиционных известных технических решениях, относящихся к обычным портальным приводам, ступица колеса с возможностью вращения поддерживается на полой оси двумя роликовыми подшипниками с коническими роликами, чтобы нести нагрузки, оказываемые на обода колес транспортного средства. Вдоль той же самой оси вращения необходимы два дополнительных роликовых подшипника для поддержки ведущей шестерни, чтобы сохранять условия постоянных частоты вращения и крутящего момента.
Согласно известным техническим решениям предлагаются довольно сложные конструкции, содержащие ступицу колеса, полую ось, тормозные рычаги, опорные гайки подшипников, уплотнительные кольца и, по меньшей мере, три разделительные плоскости, вдоль которых конструктивные части соединены друг с другом посредством прочных резьбовых соединений. На практике это оказалось неблагоприятным в том отношении, что усовершенствование обычных мостов основывается на стандартных одношестеренчатых приводах, а ведомые шестерни вращаются на двух отдельных роликовых подшипниках в качестве одного элемента внутренних шестеренчатых систем. Следовательно, обычные технические решения не могут удовлетворить насущную необходимость в более простых, меньших по размеру и более надежных узлах концевых приводов колес, как это требуют последние усовершенствования в ведомых мостах с портальной компоновкой.
Основной технической задачей настоящего изобретения является создание ведомого моста с портальной компоновкой, подходящего для применения в современных предназначенных для массовых перевозок транспортных средствах с низким полом, которые позволяют выполнить требования со стороны новых принципов конструирования транспортных средств путем создания более простой, меньшей по размерам, более легкой и более надежной конструкции. Уменьшатся производственные и эксплуатационные расходы, при этом увеличатся срок службы, несущая способность и надежность.
Основная идея этого изобретения – сделать узел концевого привода колес значительно короче, чем раньше, при этом силы реакции, прилагаемые к центральной полой оси, будут восприниматься предварительно напряженной несущей конструкцией.
Следовательно, согласно настоящему изобретению мост в портальной компоновке, особенно ведомый мост транспортных средств с низким полом, имеет картер моста с главным приводом, портальные приводы, прикрепленные к обеим сторонам картера моста, узлы концевых приводов колес, прикрепленные к кожухам портальных приводов и несущие обода колес транспортного средства, и средства торможения колес, соединенные с узлами концевых приводов колес.
Усовершенствование заключается в том, что выход каждого портального привода соединен с соответствующим ободом колеса транспортного средства полой осью, установленной с возможностью вращения и предварительно напряженным образом в кожухе зубчатой передачи каждого узла концевого привода колеса на роликовых подшипниках с коническими роликами.
Далее будут описаны факультативные или предпочтительные отличительные признаки настоящего изобретения.
Таким образом, в одном примере варианта выполнения настоящего изобретения полая ось выполнена в виде трубчатого вала. Кроме того, указанный выход портального привода может быть выполнен в виде ведомого зубчатого колеса, соединенного с возможностью передачи крутящего момента со шлицованной наружной поверхностью указанной полой оси вблизи ее конца, противоположного ободу колеса транспортного средства.
Согласно настоящему изобретению предпочтительно также, чтобы указанное средство торможения было соединено с кожухом зубчатой передачи узла концевого привода колеса. В данном случае средство торможения колеса может иметь барабанный тормоз, а на наружной поверхности кожуха зубчатой передачи могут быть образованы рычаг, несущий тормозную колодку средства торможения колеса, а также второй рычаг, вращающий тормозной рычаг средства торможения колеса.
В другом предпочтительном варианте выполнения изобретения первый из роликовых подшипников, поддерживающих с возможностью вращения полую ось в кожухе зубчатой передачи узла концевого привода колеса, расположен на одном конце полой оси, находящемся вблизи обода колеса транспортного средства, а второй роликовый подшипник расположен на другом конце полой оси, находящемся у портального привода.
В еще одном предпочтительном варианте выполнения изобретения внутреннее кольцо указанного второго роликового подшипника прижато к уступу, образованному на полой оси, посредством установки регулировочной распорной втулки и закреплено в своем осевом положении посредством установки ведомого зубчатого колеса портального привода с опорной гайкой подшипника, расположенной на внутреннем конце полой оси.
Кроме того, для более высоких нагрузок предпочтительно, чтобы, когда оба роликовых подшипника, с возможностью вращения поддерживающих полую ось в кожухе зубчатой передачи узла концевого привода колеса, расположены на одном конце полой оси, находящемся вблизи обода колеса транспортного средства, на другом конце полой оси внутреннее кольцо опорного подшипника удерживалось на месте, а наружное кольцо опорного подшипника было закреплено в кожухе портального привода.
В другом предпочтительном варианте выполнения изобретения в кожухе зубчатой передачи узла концевого привода колеса вблизи ведомого зубчатого колеса портального привода выполнено маслоразбрызгивающее отверстие, а в кожухе зубчатой передачи в месте прохождения полой оси через указанный кожух образован масляный барьер.
Наконец, в также предпочтительном варианте выполнения изобретения приводная кинематическая цепь узла концевого привода колеса вместе с подшипниками выполнена в виде предварительно собранного компактного блока, при этом приводная кинематическая цепь с подшипниками включает в себя, по меньшей мере, кожух зубчатой передачи узла концевого привода колеса, полую ось, первый и второй роликовые подшипники, опорный подшипник, опорную гайку подшипника, уплотнительное кольцо, отделяющее внутреннее пространство кожуха зубчатой передачи от внешней среды, а также ведомое зубчатое колесо.
Теперь в качестве примера будут описаны варианты выполнения этого изобретения со ссылкой на прилагаемые чертежи, на которых
фиг.1 – обычный мост, известный из предшествующего уровня техники, частично в разрезе и частично вид сбоку,
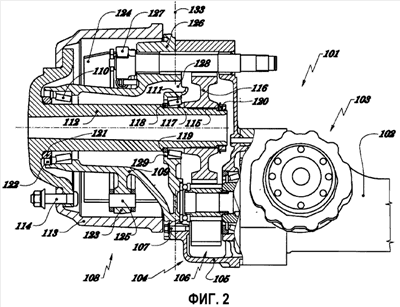
фиг.2 – вид, аналогичный виду на фиг.1, однако показывающий предпочтительный вариант выполнения настоящего изобретения в продольном разрезе по оси вращения обода колеса транспортного средства, и
фиг.3 – вид, аналогичный виду на фиг.2, однако показывающий еще один вариант выполнения изобретения.
На чертеже показан узел концевого привода колеса; аналогичный узел расположен также на другом конце моста транспортного средства.
На фиг.1 показан обычный мост 1 в портальной компоновке, известный из предшествующего уровня техники. В картере 2 моста 1 расположен главный привод 3, по возможности отодвинутый в сторону, т.е. ближе всего к концевому приводу моста 1. Как упоминалось выше, кожух 4 портального привода соответственно расположен на каждом конце картера 2 моста, и кожух 4 портального привода содержит портальный привод 5 и несет узел 6 концевого привода колеса. На чертеже показан только один конец моста 1, имеющего главный привод 3, а другой конец моста 1 имеет аналогичное выполнение, за исключением главного привода 3. Колесо транспортного средства и обод колеса (не показаны) закрепляют винтами 7 на ступице 8 колеса, которая с возможностью вращения установлена на полой оси 12 на роликовых подшипниках 9 и 10, имеющих конические ролики. Полая ось 12 прикреплена винтами к соединительной части 11, служащей одновременно в качестве держателя тормоза, при этом сама соединительная часть 11 скреплена винтами с кожухом 4 портального привода. Вдоль той же самой оси вращения приводной вал 13, вращающий ступицу 8 колеса, поддерживается двумя другими роликовыми подшипниками 15 и 16, имеющими конические ролики, с расположением между ними приводного зубчатого колеса 14, жестко закрепленного на приводном валу 13. Роликовые подшипники 9, 10, 15 и 16 удерживаются на месте подходящими и обычными опорными гайками и распорками, при этом имеются также соответствующие уплотнения. Как показано пунктирными линиями 17, 18, 19, обычная конструкция моста 1 имеет три разделительные плоскости.
В предпочтительном варианте выполнения моста 101 в портальной компоновке, предложенного согласно этому изобретению и показанного на фиг.2, картер 102 моста 101 на своем одном конце имеет главный привод 103, отодвинутый в сторону так, как описывалось в связи с фиг.1, а также имеет узел 104 портального привода и узел 108 концевого привода колеса на каждом из обоих концов моста 101. В кожухе 105 узла 104 портального привода расположен обычный портальный привод 106, а кожух 109 зубчатой передачи узла 108 концевого привода колеса соединен винтами 107 с кожухом 105 портального привода. В этом варианте выполнения портального моста 101, предложенного согласно этому изобретению, вращающаяся ось 112 вращается на роликовых подшипниках 110 и 111 с коническими роликами, находящихся в кожухе 109 зубчатой передачи узла 108 концевого привода колеса. На наружном фланце вращающейся оси 112 закреплен тормозной барабан 113 (который может быть заменен тормозным диском в другом варианте осуществления изобретения, снабженном дисковыми тормозами). В месте соединения указанного фланца вращающейся оси 112 и тормозного барабана 113 расположены винты 114, удерживающие обод колеса транспортного средства (не показан).
Согласно изобретению указанная вращающаяся ось 112 выполнена как трубчатый вал, обеспечивающий надлежащую прочность при значительно уменьшенном весе. На конце вращающейся оси 112, обращенном к портальному приводу 106, образован наружный шлиц 115, на котором передающим крутящий момент способом присоединено ведомое зубчатое колесо 116, служащее в качестве выхода портального привода 106. Внутреннее кольцо 117 роликового подшипника 111 упирается в уступ 119 вращающейся оси 112 при заранее установленном расстоянии, регулируемом распорной втулкой 118, в то время как осевое положение подшипника определяется опорной гайкой 120 подшипника, расположенной на другой стороне ведомого зубчатого колеса 116, упирающегося во внутреннее кольцо 117.
На другом конце вращающейся оси 112, обращенном от моста 101, на вращающейся оси 112 с наружной стороны роликового подшипника 110 закреплено опорное кольцо 121, по которому движется уплотнение 122, отделяющее внутреннее пространство кожуха 109 зубчатой передачи узла 108 концевого привода колеса от внутреннего пространства тормозного барабана 113.
Согласно вариантам осуществления этого изобретения одновременно предлагается полезная конструкция средства торможения колеса транспортного средства при уменьшенной потребности в пространстве. Этот отличительный признак изобретения иллюстрируется примером барабанного тормоза на фиг.2. На кожухе 109 зубчатой передачи узла 108 концевого привода колеса образован удерживающий рычаг 123 для помещения в него болта 125, поддерживающего тормозную колодку 124 барабанного тормоза. В то же самое время на противоположной стороне кожуха 109 зубчатой передачи расположен отлитый второй рычаг 126 с находящимся в нем тормозным рычагом, передвигающим указанную тормозную колодку 124 во время торможения. Чтобы обеспечить надлежащую подачу смазочного масла к конструктивным частям в указанном кожухе 109 зубчатой передачи узла 108 концевого привода колеса, предусмотрено маслоразбрызгивающее отверстие 128 в кожухе 109 зубчатой передачи узла 108 концевого привода колеса вблизи ведомого зубчатого колеса 116 портального привода 104. Смазочное масло, собирающееся на дне кожуха 105 портального привода, захватывается и отбрасывается вверх зубьями зубчатого колеса 116, откуда через маслоразбрызгивающее отверстие 128, образованное в стенке кожуха 109 зубчатой передачи, проходит внутрь кожуха 109 зубчатой передачи. Поступление масла в указанный кожух 109 зубчатой передачи определяется масляным барьером, образованным на кожухе 109 зубчатой передачи у роликового подшипника 111.
При работе показанного варианта выполнения портального моста 101 согласно этому изобретению вращательное движение, получаемое от главного привода 103, зубчатым колесом 116, расположенным на выходной стороне портального привода 106, передается к вращающейся оси 112, при этом крутящий момент в отсутствие какой-либо другой конструктивной части передается непосредственно к ободу колеса транспортного средства, прикрепленному винтами 114. Как показано, вращающаяся ось 112, служащая одна для передачи вращательного движения к ободу колеса транспортного средства, имеет предварительно напряженную несущую конструкцию, которая пригодна и достаточна для восприятия нагрузок и напряжений, передаваемых от обода колеса транспортного средства к портальному мосту 101. Степень предварительного напряжения будет регулироваться изменением размеров распорной втулки 118. Рычаги 123 и 126, образованные на кожухе 109 зубчатой передачи узла 108 концевого привода колеса, обеспечивают экономящую пространство конструкцию средства торможения колеса.
На фиг.3 в частичном разрезе показан другой предпочтительный вариант выполнения портального моста 101. На фиг.2-3 одни и те же части обозначены одинаковыми позициями. Как можно видеть, важнейшим конструктивным отличием является то, что оба роликовых подшипника 110 и 111 расположены повернутыми друг к другу и находятся вблизи друг друга, а регулировочная распорная втулка 118 помещена между ними, в то время как опорная гайка 120 находится снаружи роликового подшипника 111. В этом варианте осуществления изобретения предпочтительно у внутреннего конца вращающейся оси 112 вблизи зубчатого колеса 116 помещать опорный подшипник 130, внутреннее кольцо 131 которого неподвижно надето на вращающуюся ось 112, а наружное кольцо 132 которого посажено в выточку, образованную в данном случае в кожухе 105 узла 104 портального привода. Это техническое решение дает возможность узлу 108 концевого привода колеса нести более высокие нагрузки и напряжения, и, таким образом, он может быть использован также в транспортных средствах для тяжелых условий эксплуатации. В этом варианте осуществления изобретения принцип действия аналогичен принципу действия в варианте, показанном на фиг.2.
Как очевидно, важнейшим преимуществом применения вращающейся оси 112, предложенной согласно этому изобретению, является возможность создания предварительно собранного компактного блока из конструктивных частей, соединенных с вращающейся осью 112. Это усовершенствование дает возможность образовывать указанный компактный блок, содержащий кожух 109 зубчатой передачи узла 108 концевого привода колеса, полую ось 112, первый и второй роликовые подшипники 110, 111 на ней и, возможно, опорный подшипник 130, опорную гайку 120 подшипника, регулировочную распорную втулку 118, уплотнительное кольцо 122, ведомое зубчатое колесо 116, а также расположенные здесь части узла торможения колеса. Дополнительным полезным отличительным признаком изобретения является также то, что имеется только одна разделительная плоскость, показанная пунктирной линией 133 на фиг.2 и 3, и что указанный предварительно собранный компактный блок по этой разделительной плоскости 133 прикреплен винтами 107 к кожуху 105 указанного узла 104 портального привода.
Как очевидно при сравнении конструкций, показанных на фиг.1 и 2, узел 108 концевого привода колеса, предложенный согласно этому изобретению, содержит меньше частей и имеет простую конструкцию, при этом его конструктивная длина значительно меньше. Это является очень важным преимуществом, когда принимаются во внимание стоимость изготовления, а также безопасность и расходы при эксплуатации. Кроме того, предварительно собранный компактный блок и единственная разделительная плоскость 133 облегчают монтаж, ремонт и обслуживание.
Узел портального моста 101 согласно этому изобретению может быть также использован в существующих мостах, так как обычная конструкция может быть по разделительной плоскости 133 заменена на новую конструкцию согласно этому изобретению в качестве взаимозаменяемого блока.
Формула изобретения
1. Мост в портальной компоновке, особенно ведомый мост транспортных средств с низким полом, имеющий картер (2, 102) моста с главным приводом (3, 103), портальными приводами (5, 106), прикрепленными к обоим концам картера (2, 102) моста, узлами (6, 108) концевых приводов колес, прикрепленными к кожухам (4, 106) портальных приводов и несущими обода колес транспортных средств, и средствами торможения колес, соединенными с узлами (6, 108) концевых приводов колес, отличающийся тем, что выход каждого портального привода (104) соединен соответственно с ободом колеса транспортного средства полой осью (112), установленной с возможностью вращения, и предварительно напряженным образом в кожухе (109) зубчатой передачи каждого узла (108) концевого привода колеса на роликовых подшипниках (110, 111) с коническими роликами.
2. Мост по п.1, отличающийся тем, что полая ось (112) выполнена в виде трубчатого вала.
3. Мост по п.1 или 2, отличающийся тем, что указанный выход портального привода (104) выполнен в виде ведомого зубчатого колеса (116), соединенного с возможностью передачи крутящего момента со шлицованной наружной поверхностью (115) указанной полой оси (112) вблизи ее конца, противоположного ободу колеса транспортного средства.
4. Мост по любому из пп.1-3, отличающийся тем, что указанные средства торможения соединены кожухом (109) зубчатой передачи узла (108) концевого привода колеса.
5. Мост по п.4, отличающийся тем, что средство торможения имеет барабанный тормоз, а на наружной поверхности кожуха (109) зубчатой передачи образованы первый рычаг (123), несущий тормозную колодку (124) средства торможения колеса, а также второй рычаг (126), вращающий тормозной рычаг (127) средства торможения колеса.
6. Мост по любому из пп.1-5, отличающийся тем, что первый из роликовых подшипников (110), поддерживающих с возможностью вращения полую ось (112) в кожухе (109) зубчатой передачи узла (108) концевого привода колеса, расположен на одном конце полой оси (112), находящемся вблизи обода колеса транспортного средства, а второй роликовый подшипник (111) расположен на другом конце полой оси (112), находящемся у портального привода (104).
7. Мост по п.6, отличающийся тем, что внутреннее кольцо (117) указанного второго роликового подшипника (111) прижато к уступу (119), образованному на полой оси (112), посредством установки регулировочной распорной втулки (118) и закреплено в своем осевом положении посредством установки ведомого зубчатого колеса (116) портального привода (104) с опорной гайкой (120) подшипника, расположенной на внутреннем конце полой оси (112).
8. Мост по любому из пп.1-5, отличающийся тем, что оба роликовых подшипника (110, 111), с возможностью вращения поддерживающих полую ось (112) в кожухе (109) зубчатой передачи узла (108) концевого привода колеса, расположены на одном конце полой оси (112), находящемся вблизи обода колеса транспортного средства, и на другом конце полой оси (112) удерживается на месте внутреннее кольцо (131) опорного подшипника (130), а наружное кольцо (132) опорного подшипника (130) закреплено в кожухе (105) портального привода (104).
9. Мост по любому из пп.1-8, отличающийся тем, что в кожухе (109) зубчатой передачи узла (108) концевого привода колеса вблизи ведомого зубчатого колеса (116) портального привода (104) выполнено маслоразбрызгивающее отверстие (128) и в кожухе (109) зубчатой передачи в месте прохождения полой оси (112) через указанный кожух (109) зубчатой передачи образован масляный барьер (129).
10. Мост по любому из пп.1-9, отличающийся тем, что приводная кинематическая цепь узла (108) концевого привода колеса вместе с подшипниками выполнена в виде предварительно собранного компактного блока, при этом приводная кинематическая цепь с подшипниками включает, по меньшей мере, кожух (109) зубчатой передачи узла (108) концевого привода колеса, полую ось (112), первый и второй роликовые подшипники (110, 111), опорный подшипник (130), опорную гайку (120) подшипника, уплотнительное кольцо (122), отделяющее внутреннее пространство кожуха (109) зубчатой передачи от внешней среды, а также ведомое зубчатое колесо (116).
РИСУНКИ
|
|