|
|
(21), (22) Заявка: 2006103472/12, 06.02.2006
(24) Дата начала отсчета срока действия патента:
06.02.2006
(43) Дата публикации заявки: 20.08.2007
(46) Опубликовано: 10.03.2008
(56) Список документов, цитированных в отчете о поиске:
RU 2003120520 А1, 27.12.2004. US 4696347 A, 29.09.1987. SU 1695946 A1, 07.12.1991. RU 2002125792 A1, 27.03.2004. SU 1718984 A1, 15.03.1992.
Адрес для переписки:
426063, Республика Удмуртия, г.Ижевск, ул. Восточная, 2, кв.57, А.Н.Макшакову
|
(72) Автор(ы):
Макшаков Алексей Николаевич (RU)
(73) Патентообладатель(и):
Макшаков Алексей Николаевич (RU)
|
(54) СПОСОБ И УСТРОЙСТВО ДЛЯ ТУШЕНИЯ ПОЖАРОВ
(57) Реферат:
Способ тушения пожаров заключается в том, что пламегасящее вещество доставляют в очаг горения в тонкостенных замкнутых емкостях, где оно нагревается до образования парогазовой смеси. Поверхность горения изолируется от поступления окислителя по наружным поверхностям замкнутых тонкостенных емкостей с одновременным отбором тепла от очага горения за счет теплообмена сквозь тонкую стенку и нагревом пламегасящего вещества до образования парогазовой смеси горячими газами, образующимися в самом источнике горения. Устройство для тушения пожаров не имеет какого-либо дополнительного источника для нагрева пламегасящего вещества и состоит из тонкостенной замкнутой емкости с находящимся в ней пламегасящим веществом, способным при нагреве от источника горения, за счет теплообмена сквозь тонкую стенку, многократно увеличиваться в объеме и образовывать парогазовую смесь. 2 н. и 3 з.п. ф-лы, 1 ил.
Изобретение относится к способам и средствам тушения пожаров с помощью пламегасящих веществ, а также к их предупреждению.
Известен способ доставки огнетушащего вещества (по заявке RU 2003120520), выбранный в качестве прототипа способа, отличающийся тем, что огнетушащее вещество перед доставкой в очаг пожара помещают герметично в оболочку, выполненную из газонепроницаемого материала, например, из полиэтиленовой пленки, а потом доставляют в очаг пожара с помощью метательных устройств, например пневматических или пороховых пушек. Недостатком способа является его недостаточная эффективность.
Известно устройство для тушения пожаров по патенту US 4696347, выбранный в качестве прототипа устройства, состоящее из тонкостенной замкнутой емкости с пламягасящим составом, выполенное с обеспечением нагрева пламягасящего состава от источника горения. Недостатком устройства является его недостаточная эффективность.
Технической задачей изобретения является повышение эффективности способа и устройства для тушения пожаров.
Технический результат достигается в способе тушения пожаров, заключающемся в использовании тонкостенных замкнутых емкостей с пламегасящим веществом, которые доставляют в очаг горения, при этом используют такие тонкостенные замкнутые емкости с пламягасящим веществом, которые выполнены с обеспечением изоляции поверхности горения от поступления окислителя по их наружным сторонам, снижения температуры пламени за счет теплообмена сквозь тонкие стенки емкостей между источником горения и пламягасящим веществом с его нагревом до образования парогазовой смеси, и выброса парогазовой смеси в очаг горения после разрыва емкостей за счет резкого увеличения давления внутри них. Тонкостенные замкнутые емкости доставляют в очаг горения вместе с водой с использованием штатного оборудования, например гидрантов. Используют тонкостенные замкнутые емкости, связанные между собой перемычками.
Технический результат достигается в устройстве для тушения пожаров, состоящем из тонкостенной замкнутой емкости с находящейся в ней пламегасящим веществом, способным при нагреве от источника горения, за счет теплообмена сквозь тонкую стенку, многократно увеличиваться в объеме и образовывать парогазовую смесь. Тонкостенные замкнутые емкости с находящимся в них пламегасящим веществом, имеют как минимум одну перемычку.
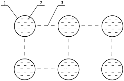
Изобретение поясняется чертежом.
Устройство для тушения пожаров состоит из замкнутой тонкостенной емкости 1 любой формы с находящимся в ней пламегасящим веществом 2, например, водой, углекислым газом, их смесью или другим более сложным по химическому составу веществом, способным при нагреве от источника горения за счет теплообмена сквозь тонкую стенку многократно увеличиваться в объеме и образовывать парогазовую смесь. Тонкостенные замкнутые емкости могут быть выполнены как из полимерных материалов, так и из материалов животного и растительного происхождения, например кишков животных, и иметь условный диаметр от одного-двух сантиметров. Тонкостенные замкнутые емкости могут быть соединены между собой перемычками 3.
Способ и устройство работают следующим образом.
В места возможного возгорания, в очаг горения или по фронту движения пламени помещаются тонкостенные замкнутые емкости с находящимся в них пламегасящим веществом.
На первом этапе происходит изоляция поверхности горения по наружным сторонам тонкостенных замкнутых емкостей, что резко ограничивает поступление к поверхности горения окислителя, например кислорода из воздуха.
На втором этапе происходит снижение температуры пламени за счет теплообмена между пламегасящим веществом и продуктами горения сквозь тонкую стенку. Тонкостенные замкнутые емкости многократно увеличиваются в объеме при образовании парогазовой смеси, что также ограничивает поступление окислителя.
На третьем этапе происходит разрушение тонкостенной оболочки за счет резкого роста давления внутри тонкостенных замкнутых емкостей и образовавшаяся парогазовая смесь вбрасывается в очаг горения.
Тонкостенные замкнутые емкости с находящимся в них пламегасящим веществом могут доставляться в очаг горения вместе со стантартным пламегасящим веществом, например водой с использованием штатного оборудования, например гидрантов.
Тонкостенные замкнутые емкости с находящимся в них пламегасящим веществом могут быть связаны между собой перемычками, что обеспечивает их лучшее зацепление, например с кронами деревьев, либо быть выполненными в виде ковровых покрытий, что позволяет создавать защитные полосы по фронту движения пламени, например при степных пожарах.
Данное изобретение может применяться как для предотвращения возможного возгорания, например в виде покрытия чердачных помещений, так для тушения лесных, степных и других видов пожаров. Данное изобретение просто в изготовлении может годами находиться в рабочем состоянии не требуя профилактических работ. Для доставки к очагу возгорания может быть использована любая неспециализированная техника, например самолеты, вертолеты, грузовые автомобили, гужевой транспорт, поскольку пламегасящее вещество находится в замкнутых тонкостенных емкостях.
Формула изобретения
1. Способ тушения пожаров, заключающийся в использовании тонкостенных замкнутых емкостей с пламегасящим веществом, которые доставляют в очаг горения, характеризующийся тем, что используют такие тонкостенные замкнутые емкости с пламегасящим веществом, которые выполнены с обеспечением изоляции поверхности горения от поступления окислителя по их наружным сторонам, снижения температуры пламени за счет теплообмена сквозь тонкие стенки емкостей между источником горения и пламегасящим веществом с его нагревом до образования парогазовой смеси, и выброса парогазовой смеси в очаг горения после разрыва емкостей за счет резкого увеличения давления внутри них.
2. Способ по п.1, характеризующийся тем, что тонкостенные замкнутые емкости доставляют в очаг горения вместе с водой с использованием штатного оборудования, например гидрантов.
3. Способ по п.1, характеризующийся тем, что используют тонкостенные замкнутые емкости, связанные между собой перемычками.
4. Устройство для тушения пожаров, состоящее из тонкостенной замкнутой емкости с находящимся в ней пламегасящим веществом, способным при нагреве от источника горения за счет теплообмена сквозь тонкую стенку многократно увеличиваться в объеме и образовывать парогазовую смесь.
5. Устройство по п.4, характеризующееся тем, что тонкостенные замкнутые емкости с находящимся в них пламегасящим веществом имеют как минимум одну перемычку.
РИСУНКИ
|
|