|
|
(21), (22) Заявка: 2005133836/09, 01.11.2005
(24) Дата начала отсчета срока действия патента:
01.11.2005
(43) Дата публикации заявки: 10.05.2007
(46) Опубликовано: 27.02.2008
(56) Список документов, цитированных в отчете о поиске:
RU 2164055 С2, 10.03.2001. RU 11426 U1, 16.09.1999. ЕР 1008946 А1, 14.06.2000. GB 2377342 А, 08.01.2003. US 2003087665 A1, 08.05.2003. ЕР 1361727 A2, 12.11.2003.
Адрес для переписки:
620088, г.Екатеринбург, б-р Культуры, 5, кв. 7, С.А. Иглину
|
(72) Автор(ы):
Иглин Сергей Анатольевич (RU), Комаров Константин Юрьевич (RU)
(73) Патентообладатель(и):
Иглин Сергей Анатольевич (RU), Комаров Константин Юрьевич (RU)
|
(54) СПОСОБ ОПОВЕЩЕНИЯ ПОЛЬЗОВАТЕЛЯ О ВОЗМОЖНОСТИ ПОТРЕБЛЕНИЯ УСЛУГИ И МОБИЛЬНОЕ УСТРОЙСТВО ДЛЯ ЕГО ОСУЩЕСТВЛЕНИЯ
(57) Реферат:
Изобретение относится к области телефонной связи, социально-культурного сервиса, туризма, сфере услуг и торговли, радиосвязи, в частности к способам получения информации о возможности потребления услуг, реализации намерений. Способ осуществляется с использованием мобильного устройства, работающего в режиме беспроводной передачи информации и отличается тем, что мобильное устройство принимает от радиомаяков предварительно закодированный сигнал, содержащий признак информации, идентичный сведениям об условиях генерации “напоминаний”, ранее введенным пользователем в планировщик заданий мобильного устройства, с последующим декодированием сигнала с помощью аппаратно-программного модуля и идентификацией полученной информации с условиями генерации “напоминания”. При взаимном соответствии информации, содержащейся в сигнале и ранее внесенной пользователем в планировщик заданий мобильного устройства, осуществляется запуск предварительно запланированного пользователем “напоминания”. В качестве условий генерации “напоминания” используют признаки информации – “МЕСТО” и “ВРЕМЯ”. 2 н. и 16 з.п. ф-лы, 1 ил.
Изобретение относится к области телефонной связи, социально-культурного сервиса, туризма, сфере услуг и торговли, радиосвязи, в частности к способам получения информации о возможности потребления услуг, реализации намерений.
Известен способ оповещения пользователя о возможности потребления услуги, заключающийся в получении пользователем звукового и/или визуального «напоминания» о необходимости выполнения заранее запланированных действий, введенных пользователем в планировщик заданий мобильного устройства. Настройки «напоминания» в существующих планировщиках заданий осуществляются путем назначения напоминания на нужную дату в конкретное время (возможно с повторами), т.е. при наступлении обозначенного времени планировщик заданий запускает «напоминание» пользователю о выполнении запланированных действий (NOKIA 2100 руководство по эксплуатации, разделы “Будильник (Меню 5)” и “Памятки (Меню 6)”, стр.40-41, ©Nokia, 2003 г. 9355580 / Выпуск 3).
Блок планировщика заданий, в частности органайзер, – это установленное в мобильное устройство связи программное обеспечение, позволяющее пользователю отображать задания или последовательно один за другим запускать программные приложения по определенному расписанию. В нем предусмотрена функция «напоминание» (reminder).
Недостатком способа и мобильного устройства с функцией «напоминания» являются ограниченные эксплуатационные возможности, в частности ограниченные возможности планировщика заданий.
Настройки «напоминания» в существующих планировщиках заданий мобильных устройств осуществляются путем назначения напоминания на нужную дату в конкретное время (возможно с повторами), т.е. при наступлении обозначенного времени планировщик заданий запускает «напоминание» пользователю о выполнении запланированных действий.
Однако при получении «напоминания» пользователь, использующий мобильное устройство, не всегда находится в месте, где возможно выполнение запланированного действия, обозначенного в «напоминании».
Например, пользователь желает сделать платежи или иные операции в отделении банка. Обозначая в планировщике заданий «напоминание о платежах», пользователь подразумевает, что он получит «напоминание» в определенное время, например в 16.00, и не забудет зайти вечером в банк. Но при изменившихся обстоятельствах (задержка на работе, в этот день отделение банка не работает и т.д.) напоминание теряет актуальность для пользователя, поскольку генерируется тогда, когда задуманное действие не может быть произведено из-за территориальной удаленности пользователя от места действия или другой причины и впоследствии может быть забыто пользователем.
В таких случаях использование в настройках планировщика заданий даты и времени в качестве единственных условий генерации «напоминания» недостаточно.
Известен радиотелефон с расширенными функциональными и эксплуатационными возможностями, работающий в режиме радиотелефонной связи и дополнительно в режиме гида-путеводителя и контролера распорядка дня, выбранного абонентом (патент на полезную модель № 43707, з. 29.07.2004 г.).
Согласно способу, реализованному в данном устройстве, определение оповещения абонента осуществляется следующим образом. Абонент с помощью видеодатчика, встроенного в корпус радиотелефона, получает видеоинформацию о любых объектах делового, социального и торгового характера, находящихся в черте города пребывания абонента. Данные видеодатчика сравниваются с видеокартой города, ранее занесенной на его персональную карту. При этом с помощью блока памяти абоненту производится необходимая подсказка речевого или визуального характера о его истинном местонахождении, времени нахождения и оптимальном маршруте перемещения до цели.
Недостатком способа и устройства является отсутствие связи между «напоминанием» и местом, с которым связано это «напоминание». Пользователю приходится самостоятельно вручную осуществлять наведение фотодатчика на предполагаемый объект для определения нужного ему места.
Известен способ оповещения пользователя о возможности потребления услуги, используемый в способе знакомства (пат. № 2164055, з. 30.01.1996 г.), основанный на взаимной проверке индивидуальных признаков лиц, желающих осуществить знакомство, с помощью переносного прибора, которым снабжен каждый желающий познакомиться и с помощью которого производят дистанционный обмен информацией об индивидуальных признаках лиц с другими приборами через окружающую среду с помощью электромагнитных волн, обеспечивая связь между ними в небольшой зоне. При этом предварительно в память каждого прибора их владельцы записывают информацию об индивидуальных признаках лиц и справочную информацию, содержащую признаки опознавания, при наличии взаимной принадлежности индивидуальных признаков лиц приборы взаимно вырабатывают сигналы оповещения и отображают на табло прибора справочную информацию, которую воспринимают владельцы приборов, затем они опознают друг друга и осуществляют избирательное знакомство.
НЕДОСТАТКОМ способа и устройства является узость сферы применения, ограниченная удовлетворением взаимных потребностей физических лиц на основе сравнения их признаков, выбираемых из фиксированного набора.
В прототипе присутствует связь между «напоминанием» и временем, но отсутствует связь между «напоминанием» и местом, с которым связано это «напоминание». В результате «напоминание» запускается в мобильном устройстве независимо от места нахождения мобильного устройства и его пользователя, что представляет собой неудобство использования мобильного устройства, снабженного планировщиком заданий. Причиной этого неудобства является отсутствие связи между планировщиком заданий, осуществляющим «напоминание», и местом, где «напоминание» актуально.
Задачей, на решение которой направлено данное техническое решение, является создание способа и мобильного устройства оповещения пользователя о возможности потребления услуги, при котором «напоминание» запускается в мобильном устройстве в зависимости от места нахождения мобильного устройства и его пользователя в определенный момент времени.
Другой задачей является расширение функциональных возможностей мобильного устройства.
Поставленная задача решается следующим образом.
В способе оповещения пользователя о возможности потребления услуги с использованием мобильного устройства, работающего в режиме беспроводной передачи информации, включающем введение в мобильное устройство сведений об условиях генерации «напоминания», согласно изобретению мобильное устройство принимает предварительно закодированный сигнал, содержащий признак информации, идентичный сведениям об условиях генерации «напоминаний», с последующим декодированием его с помощью аппаратно-программного модуля и идентификацией полученной информации с условиями генерации «напоминания», ранее введенными пользователем в мобильное устройство, при взаимном соответствии которых в мобильном устройстве осуществляется запуск предварительно запланированного пользователем «напоминания».
В качестве аппаратно-программного модуля используют программное средство или контроллер.
В качестве условий генерации «напоминания» используют признаки информации – «МЕСТО» и «ВРЕМЯ».
Признак информации «МЕСТО» выбран из группы признаков – место в непосредственной близости от объекта (несколько десятков метров), организация, услуга, интерес, товары.
Признак информации «ВРЕМЯ» выбран из группы признаков – дата, интервал времени, расписание в любом сочетании.
Для успешного декодирования сигнала применяют предварительно заданный код.
Для передачи информации используют технологии беспроводной передачи данных малого (десятки метров) радиуса действия, например «Bluetooth» или IEEE 802.11b.
Введение информации осуществляют с помощью клавиатуры мобильного устройства или с помощью встроенных сканера штрих кодов или фотокамеры, или видеокамеры.
Также для ввода информации может быть использована функция голосовой команды.
Задача также решается путем использования мобильного устройства, содержащего приемопередающий блок, способный принимать и передавать сигнал в режиме беспроводной передачи информации, блок планировщика заданий, содержащий условия генерации «напоминания», блок управления работой мобильного устройства, блок ввода информации, блок вывода сообщений и напоминаний, блок текущего времени, сообщающий блоку управления текущее время, которое согласно изобретению дополнительно снабжено аппаратно-программным модулем, логически связывающим приемопередающий блок с блоком планировщика заданий для обеспечения декодирования при приеме приемопередающим блоком ожидаемого закодированного сигнала, который содержит признак информации, идентичный условиям генерации «напоминаний», внесенным в блок планировщика заданий и запуска, предварительно запланированного пользователем «напоминания».
В качестве аппаратно-программного модуля используют программное средство или контроллер.
В качестве условий генерации «напоминания» используют признаки информации – «МЕСТО» и «ВРЕМЯ»
Признак информации «МЕСТО» выбирают из группы признаков – место в непосредственной близости от объекта (несколько десятков метров), организация, услуга, интерес, товары.
Признак информации «ВРЕМЯ» выбирают из группы признаков – дата, интервал времени, расписание в любом сочетании.
В приемопередающем блоке используют технологию беспроводной передачи данных малого (десятки метров) радиуса действия «Bluetooth».
Кроме того, в приемопередающем блоке может быть использована технология беспроводной передачи данных малого (десятки метров) радиуса действия IEEE 802.11b.
В качестве блока ввода информации могут быть использованы встроенный сканер штрих кодов или встроенная фотокамера, или встроенная видеокамера, а также может быть использована клавиатура мобильного устройства.
В блоке ввода информации может быть использована функция голосовой команды.
Наличие в мобильном устройстве дополнительного аппаратно-программного модуля, логически связывающего приемопередающий блок с планировщиком заданий, обеспечивает декодирование сигнала, поступающего от объекта, передающего закодированный особым образом сигнал, и синхронизацию работы календаря планировщика заданий с этим сигналом, тем самым обеспечивается автоматическая идентификация ранее внесенного «напоминания» с закодированным сигналом, поступающим от объекта
Таким образом, становится возможным указать в напоминании «МЕСТО», в непосредственной близости от которого определенное «напоминание» должно автоматически запуститься, и «ВРЕМЯ», в течение которого «напоминание» актуально для пользователя.
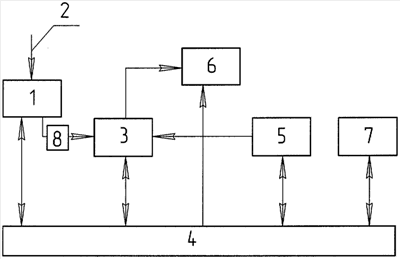
На чертеже представлена функциональная схема мобильного устройства.
Мобильное устройство содержит приемопередающий блок 1, способный принимать и передавать закодированный сигнал 2 в режиме беспроводной передачи информации от объекта местонахождения услуги, блок 3 планировщика заданий, блок 4 управления работой устройства, блок 5 ввода информации, блок 6 вывода сообщений и напоминаний при помощи звуковой сигнализации и визуальной индикации, блок 7 текущего времени, сообщающий блоку 4 управления текущее время.
Мобильное устройство снабжено аппаратно-программным модулем 8, логически связывающим приемопередающий блок 1 с блоком 3 планировщика заданий, для обеспечения запуска предварительно запланированного пользователем «напоминания» в зависимости от приема приемопередающим блоком 1 ожидаемого закодированного сигнала 2, содержащего признак информации.
В качестве аппаратно-программного модуля 8 может быть использовано программное средство или контроллер.
В качестве условий генерации «напоминания» используют признаки информации – «МЕСТО» и «ВРЕМЯ». В качестве признака информации «МЕСТО» может быть выбрано место в непосредственной близости от объекта (несколько десятков метров), организация, услуга, интерес, товары.
В качестве признака информации «ВРЕМЯ» могут быть выбраны дата, интервал времени, расписание в любом сочетании.
Для передачи информации в приемопередающем блоке используют, предпочтительно, технологию беспроводной передачи данных малого (десятки метров) радиуса действия «Bluetooth». Использование технологии «Bluetooth» целесообразно по следующим причинам. В настоящее время все большее распространение получает беспроводная технология «Bluetooth» в качестве расширения функциональности мобильного устройства. Эта технология позволяет организовать обмен данными в радиусе 10-100 м, что соответствует требованию данного технического решения. Эта технология позволяет организовать обмен данными при помощи радиоэфира в радиодиапазоне, не требующем дополнительного согласования и лицензирования. Все крупные фирмы-производители мобильных устройств уже оснащают свою продукцию интерфейсами «Bluetooth». Также интерфейсами «Bluetooth» оснащаются мобильные устройства – мобильные радиотелефоны, персональные компьютеры, карманные персональные компьютеры, смартфоны, навигаторы и т.д.
Кроме того, для передачи информации может быть использована технология беспроводной передачи данных малого (десятки метров) радиуса действия IEEE 802.11 RadioEthetnet.
В качестве блока ввода информации используют клавиатуру мобильного устройства или встроенные сканер штрих кодов, фотокамеру, видеокамеру. Также для ввода информации может быть использована функция голосовой команды.
Для успешного декодирования сигнала может быть применен предварительно заданный код (пароль).
В местах запуска «напоминания» (магазины, учреждения, типы продукции, источники намерений и т.д.) предлагается установить специальные радиомаяки, передающие сигналы 2, содержащие уникальный код признака информации «МЕСТО», идентификацию места установки радиомаяка, стандартизированный признак услуги или продукции, код продукции, код поставщика услуги или продукции, а также любую дополнительную информацию. Предполагается, что в установке радиомаяков могут быть заинтересованы сами поставщики продукции, услуг. Например, магазины, отделения банков, различные учреждения.
Другим примером применения заявляемого способа является поиск транспортного средства. В этом случае радиомаяк, непрерывно излучающий уникальный код, идентифицирующий транспортное средство, устанавливается в труднодоступные узлы транспортного средства таким образом, что отключение или демонтаж радиомаяка приводит к невозможности эксплуатации транспортного средства, а уникальный код публикуется (объявляется) владельцем транспортного средства в случае необходимости поиска транспортного средства. Этот уникальный код заносится в мобильное устройство, например сотовый телефон, и при появлении вблизи такого мобильного устройства транспортного средства, находящегося в поиске, мобильное устройство генерирует соответствующее оповещение.
Радиомаяк может быть конструктивно выполнен как отдельное устройство, так и в сочетании с мобильным устройством (например, сотовый телефон, персональный компьютер, смартфон), которое может, кроме выполнения своей основной функции, также выступать в роли радиомаяка.
И в мобильном устройстве, и в радиомаяке использовано средство беспроводной передачи информации.
Мобильное устройство работает следующим образом.
Пользователь мобильного устройства при помощи блока 5 ввода информации заносит в блок 3 планировщика заданий сведения об условиях генерации напоминания (сообщения, а именно формальные признаки информации «МЕСТО», «ВРЕМЯ», а также заносит «Параметры напоминания» (сообщения) – звуковое оповещение, вывод информации на дисплей и т.д.
Приемопередающий блок 1, находящийся в режиме ожидания, непрерывно пытается принять от радиомаяка закодированный сигнал 2 определенного типа, содержащий признаки информации – «МЕСТО» и «ВРЕМЯ», – аналогичные сведениям об условиях генерации «напоминания», предварительно занесенным пользователем в блок планировщика заданий. В случае удачного приема сигнал 2 декодируется аппаратно-программным модулем 8 и полученные данные, содержащие в себе информацию о месте, услуге, товаре, намерениях, передаются блоку 3 планировщика заданий.
При совпадении формальных признаков полученных данных и данных, ранее занесенных пользователем (например, признак информации «МЕСТО» – БАНК), производится проверка соответствия заданного пользователем в блоке 3 планировщика заданий «ВРЕМЕНИ» и значения текущего времени, полученного блоком 3 планировщика заданий от блока 7 текущего времени. В случае взаимного соответствия этих двух значений, «ВРЕМЕНИ» и текущего времени, блок 3 планировщика заданий передает блоку 6 вывода сообщений и напоминаний сигнал о необходимости вывести напоминание (сообщение), а также передает параметры напоминания и информацию для вывода. Информация для вывода может включать ранее заданное и сформулированное пользователем или источником информации сообщение, а также информацию, полученную блоком планировщика 3 от блока приемника 1. Блок 6 вывода сообщений и напоминаний генерирует «напоминание» с заданными параметрами и выводит соответствующую информацию для пользователя. Все блоки мобильного устройства работают под управлением блока управления 4.
Таким образом, в настройках оповещения планировщика заданий появляется связь не только со временем запуска напоминания, но и с определенными местами запуска напоминания (магазинами, учреждениями, типами продукции, источниками намерений и т.д.).
Существует множество применений, которые могут быть реализованы при помощи заявляемого мобильного устройства.
Например, данное устройство может быть использовано для напоминания об оплате через банкомат.
Когда пользователь проходит в непосредственной близости (десятки метров, 10-100 м) от банкомата, он получает напоминание о платежах. Например. Текст напоминания – «провести платеж», период времени напоминания – «март или конкретная дата и (или) отрезок времени 16:00-19:00», место – «любой банкомат» (или сеть банкоматов, или конкретный банкомат). При появлении пользователя в непосредственной близости от обозначенных мест в указанное время (в течение марта, например с 16:00 до 19:00), пользователь будет всегда получать заданное напоминание до тех пор, пока текущее время соответствует заданному пользователем временному интервалу или пользователь не отключит это напоминание (например, после выполнения задуманного действия).
Банкомат необходимо оснастить радиомаяком, который периодически посылает данные в виде кадров или пакетов (блоки данных, соответствующие второму или третьему уровню модели взаимодействия открытых систем OSI/ISO). В них содержится формализованный код услуг этого банкомата, идентификатор самого банкомата или сети банкоматов и стандартный уникальный идентификатор самого радиомаяка. Блок 1 приема закодированных сообщений мобильного устройства по умолчанию всегда находится в режиме ожидания. При получении необходимого сигнала 2 от радиомаяка, параметры которого занесены в планировщике заданий 3, как одно из условий наступления события, планировщик заданий мобильного устройства с помощью аппаратно-программного устройства 8 проверяет соответствие текущего времени заданному интервалу и в случае совпадения значений запускает напоминание в мобильное устройство.
При использовании мобильного устройства в качестве радиомаяка один пользователь мобильного устройства, публикующий объявление, посредством планировщика заданий сможет опубликовать формализованное сообщение (или группу сообщений), содержащее объявление (или группу объявлений). Другой пользователь (потребитель) посредством своего мобильного устройства и планировщика заданий сможет создать формализованный запрос на поиск такого сообщения, содержащего искомое объявление. При совпадении формальных признаков запроса и объявления и при условии соответствия текущего времени заданному потребителем временному интервалу в мобильном устройстве потребителя генерируется сигнал оповещения.
Использование описанного мобильного устройства с организацией работы планировщика заданий по автоматической генерации напоминаний позволит реализовать множество недоступных ранее возможностей, а именно:
– например, при появлении пользователя около хлебного магазина пользователь получит напоминание о покупке хлеба (если соответствующее напоминание предварительно задано в планировщике),
– при нахождении туриста в незнакомом городе этот способ поможет ему легче самостоятельно находить нужные экскурсионные объекты, получать информацию, связанную с этими объектами в момент нахождения вблизи этих объектов (снабженных соответствующими радиомаяками),
– легче ориентироваться в незнакомой местности. Для этого достаточно настроить планировщик заданий на сигналы нужных радиомаяков. При достаточном количестве радиомаяков, зарегистрированных в системе ориентирования на местности, становится возможным на дисплее мобильного устройства ввести карту с примерным указанием местонахождения туриста. Карту возможно будет загрузить в мобильное устройство заранее или подписаться на такую услугу у провайдера связи или других поставщиков услуги,
– при самостоятельном посещении музея посетитель может предварительно настроить планировщик заданий для того, чтобы при прохождении в непосредственной близости от конкретных объектов экспозиций получать соответствующую аудио-видеоинформацию, относящуюся именно к этим объектам. При этом никаких временных ограничений может не существовать, т.к. наличие радиомаяков обеспечивает четкое соответствие информации и экспозиции, у которой находится посетитель. Это справедливо и для других объектов туризма и потребления услуг.
Кроме прочего, данное техническое решение может стать основой эффективного способа публикации встречных объявлений, объявлений частного характера, например с целью знакомства, намерений продажи, покупки и прочих намерений.
Все желающие пользователи, организации (торговые и иные), учреждения и т.д. смогут установить такой радиомаяк и таким образом идентифицировать себя и свою продукцию в планировщиках заданий (органайзерах) пользователей мобильных устройств, находящихся в непосредственной близости от радиомаяка.
Преимущества применения такого технического решения следующие:
– становится возможным указать в напоминании МЕСТО, в непосредственной близости от которого определенное напоминание должно запуститься, и/или ИНТЕРВАЛ ВРЕМЕНИ, в течение которого напоминание актуально для пользователя,
– при нахождении пользователя в непосредственной близости от мест, оборудованных маяками (например, использующих технологию «Bluetooth»), и при соответствующих настройках планировщика задач (органайзера) пользователь сможет получить не только соответствующие напоминания, но и оповещения об услугах, товарах, курсы обмена валют и прочее,
– при достаточно развитой сети таких точек доступа в крупных городах можно организовать навигацию пользователя на местности. Опорными точками для программного навигатора здесь служат радиомаяки. Карта местности может быть загружена пользователем заранее либо загружаться по частям в зависимости от места нахождения мобильного устройства, в том числе через услуги поставщика электронных услуг (провайдера, оператора и т.д.),
– значительно упрощается поиск объекта, например магазина, учреждения, для этого достаточно занести опубликованный код этого учреждения в органайзер и активировать его. При приближении к месту органайзер сообщит об этом пользователю мобильного устройства.
Формула изобретения
1. Способ оповещения пользователя о возможности потребления услуги с использованием мобильного устройства, работающего в режиме беспроводной передачи информации, включающий введение в мобильное устройство сведений об условиях генерации “напоминания”, отличающийся тем, что мобильное устройство принимает предварительно закодированный сигнал, содержащий признак информации, идентичный сведениям об условиях генерации “напоминаний”, с последующим декодированием его с помощью аппаратно-программного модуля и идентификацией полученной информации с условиями генерации “напоминания”, ранее введенными пользователем в мобильное устройство, при взаимном соответствии которых в мобильном устройстве осуществляется запуск предварительно запланированного пользователем “напоминания”, при этом в качестве условий генерации «напоминания» используют признаки информации – «МЕСТО» и «ВРЕМЯ», а признак информации «МЕСТО» выбран из группы признаков – место в непосредственной близости от объекта (несколько десятков метров), организация, услуга, интерес, товары.
2. Способ по п.1, отличающийся тем, что в качестве аппаратно-программного модуля используют программное средство или контроллер.
3. Способ по п.1, отличающийся тем, что признак информации “ВРЕМЯ” выбран из группы признаков – дата, интервал времени, расписание в любом сочетании.
4. Способ по п.1, отличающийся тем, что для успешного декодирования сигнала применяют предварительно заданный код.
5. Способ по п.1, отличающийся тем, что для передачи информации используют технологию беспроводной передачи данных малого (десятки метров) радиуса действия “Bluetooth”.
6. Способ по п.1, отличающийся тем, что для передачи информации используют технологию беспроводной передачи данных малого (десятки метров) радиуса действия IEEE 802.11b.
7. Способ по п.1, отличающийся тем, что введение в мобильное устройство сведений об условиях генерации «напоминания» осуществляют с помощью встроенных сканер штрих кодов или фотокамеры, или видеокамеры, или клавиатуры мобильного устройства.
8. Способ по п.1, отличающийся тем, что для введения в мобильное устройство сведений об условиях генерации «напоминания» используют функцию голосовой команды.
9. Мобильное устройство, содержащее приемопередающий блок, способный принимать и передавать сигнал в режиме беспроводной передачи информации, блок планировщика заданий, содержащий условия генерации “напоминания”, блок управления работой мобильного устройства, блок ввода информации, блок вывода сообщений и напоминаний, блок текущего времени, сообщающий блоку управления текущее время, отличающееся тем, что дополнительно снабжено аппаратно-программным модулем, логически связывающим приемопередающий блок с блоком планировщика заданий для обеспечения декодирования при приеме приемопередающим блоком ожидаемого закодированного сигнала, который содержит признак информации, идентичный условиям генерации “напоминаний”, внесенным в блок планировщика заданий и запуска предварительно запланированного пользователем “напоминания”, при этом в качестве условий генерации «напоминания» используют признаки информации – «МЕСТО» и «ВРЕМЯ», а признак информации «МЕСТО» выбран из группы признаков – место в непосредственной близости от объекта (несколько десятков метров), организация, услуга, интерес, товары.
10. Устройство по п.9, отличающееся тем, что в качестве аппаратно-программного модуля используют программное средство или контроллер.
11. Устройство по п.9, отличающееся тем, что признак информации “ВРЕМЯ” выбран из группы признаков – дата, интервал времени, расписание в любом сочетании.
12. Устройство по п.9, отличающееся тем, что в приемопередающем блоке используют технологию беспроводной передачи данных малого (десятки метров) радиуса действия “Bluetooth”.
13. Устройство по п.9, отличающееся тем, что в приемопередающем блоке используют технологию беспроводной передачи данных малого (десятки метров) радиуса действия IEEE 802.11b.
14. Устройство по п.9, отличающееся тем, что в качестве блока ввода информации использован встроенный сканер штрих кодов.
15. Устройство по п.9, отличающееся тем, что в качестве блока ввода информации использована встроенная фотокамера.
16. Устройство по п.9, отличающееся тем, что в качестве блока ввода информации использована встроенная видеокамера.
17. Устройство по п.9, отличающееся тем, что в качестве блока ввода информации использована клавиатура мобильного устройства.
18. Устройство по п.9, отличающееся тем, что в блоке ввода информации использована функция голосовой команды.
РИСУНКИ
|
|