|
(21), (22) Заявка: 2006137817/09, 26.10.2006
(24) Дата начала отсчета срока действия патента:
26.10.2006
(46) Опубликовано: 27.02.2008
(56) Список документов, цитированных в отчете о поиске:
ВАРАКИН Л.Е. Системы связи с шумоподобными сигналами. – М.: Радио и связь, 1985, с.297-298. RU 2264043 С1, 10.11.2005. RU 2260917 С1, 20.09.2005. ЕР 1617612 A1, 18.01.2006. ЕР 0795982 А2, 17.09.1997.
Адрес для переписки:
109074, Москва, Китайгородский пр-д, 9/5, Военная академия Ракетных войск стратегического назначения имени Петра Великого
|
(72) Автор(ы):
Болоцких Олег Александрович (RU), Исупов Алексей Анатольевич (RU), Беляев Владимир Ильич (RU)
(73) Патентообладатель(и):
Военная академия Ракетных войск стратегического назначения имени Петра Великого (RU)
|
(54) ОБНАРУЖИТЕЛЬ ФАЗОМАНИПУЛИРОВАННЫХ ПСЕВДОСЛУЧАЙНЫХ СИГНАЛОВ
(57) Реферат:
Изобретение относится к области радиосвязи, системам передачи дискретной информации, использующим сложные широкополосные сигналы. Достигаемый технический результат – осуществление обнаружения сложных сигналов с неизвестной несущей частотой, заданной областью допустимых значений и случайной начальной фазой. Обнаружитель содержит четыре перемножителя, фазовращатель на /2, две схемы задержки на длительность элемента сигнала, инвертор, три сумматора, два согласованных фильтра, два квадратора и пороговое устройство. 1 ил.
Изобретение относится к области радиосвязи, системам передачи дискретной информации, использующим сложные сигналы на основе линейных рекуррентных последовательностей максимального периода и сигналов Голда с двоичной фазовой манипуляцией для ускоренного вхождения в синхронизм и выделения информации.
Наиболее близким по техническим признакам к настоящему устройству является оптимальный обнаружитель сложных сигналов с неизвестной амплитудой и случайной начальной фазой [1, с.350]. Это устройство обладает максимальной помехоустойчивостью при известных параметрах принимаемого сигнала и неизвестной амплитуде и начальной фазе. Обнаружитель прототипа содержит два перемножителя, генератор гармонических колебаний с частотой, равной частоте сигнала, фазовращатель на /2, два идентичных согласованных видеочастотных фильтра, два квадратора и сумматор. Генератор гармонических опорных колебаний с фазовращающей цепью создает два квадратурных гармонических колебания Cos( 0t) и Sin( 0t), где 0 – несущая частота принимаемого сигнала. Применение квадратурных каналов позволяет устранить влияние неизвестной начальной фазы несущего колебания. На выходах перемножителей входной радиосигнал переводится в видеочастотную область и выделяются элементы сложного сигнала, которые обрабатываются согласованными фильтрами.
Недостатком прототипа является то, что для нормальной работы обнаружителя необходима априорная информация о частоте принимаемого сигнала для установки генератора опорных гармонических колебаний. При отсутствии этой информации, вследствие разных причин обнаружитель прототипа должен быть многоканальным или дополнен системой поиска по частоте, чтобы устранить неопределенность о частоте принимаемого сигнала.
Для устранения отмеченного недостатка прототипа в предлагаемом обнаружителе для устранения неопределенности по частоте в качестве опорного гармонического колебания использовать сам принимаемый сигнал, задержанный на один или несколько элементов сложного сигнала.
Фазоманипулированный псевдослучайной последовательностью принимаемый радиосигнал может быть представлен в виде
s(t)=Adi[rect(t-i )]Sin( 0t+ 0), 0 t Тc, i=0, … N-1
где А – амплитуда сигнала;
0, 0, – несущая частота и начальная фаза гармонического колебания;
Tc – длительность сигнала;
– длительность элемента сигнала;
di=(1,-1) – элементы псевдослучайной последовательности;
N – количество элементов последовательности;
rect[(t-i )]=1 при (i-1) t i
rect[(t-i )]=0 при (i-1) i
Составим систему уравнений из произведений прямого и задержанного на элемент сложного сигнала и произведения прямого сигнала и пропущенного через фазовращатель на /2. Поскольку

то получим




Сумма первого и второго выражения равна A2didi-1Cos( 0 ), а разность третьего и четвертого равна A2didi-1Sin( 0 ).
Из полученных выражений следует, что данный способ обработки инвариантен к несущей частоте и начальной фазе, то есть устраняется зависимость от несущей частоты и начальной фазы сигнала.
Однако появляется зависимость от несущей частоты o и длительности элемента задержки сигнала в виде множителей Cos( o ) и Sin( o ), которая может быть устранена с помощью квадратурной обработки. При данном способе обработки сигнала одновременно осуществляется выделение элементов сложного сигнала. Выделенная последовательность
dk=didi-1 будет той же структуры, что и принимаемая, но с другим запаздыванием. Это объясняется свойствами используемых линейных рекуррентных последовательностей максимального периода [2, с.58], которое состоит в том, что если последовательность двоичных символов (1,0) сложить по модулю два с этой же последовательностью, но сдвинутой на неравное периоду число элементов, то получается та же последовательность, но с другим сдвигом (начальным состоянием), не совпадающим с запаздываниями слагаемых последовательностей. Это свойство присуще и сигналам Голда, которые формируются из линейных рекуррентных последовательностей. Поскольку операция умножения элементов (1,-1) последовательности эквивалентна операции сложения элементов (1,0) по модулю два, то данное свойство может быть использовано при перемножении прямой и задержанной последовательностей.
Достоинством данного способа обработки является и то, что для выделения видеопоследовательности dk не требуется установки ни интеграторов, ни фильтров нижних частот для отфильтровывания высокочастотных составляющих результатов перемножения.
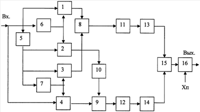
Заявленное устройство с предложенным методом выделения элементов сложного сигнала и его обнаружения приведено на чертеже.
Оно содержит:
1, 2, 3, 4 – первый, второй третий и четвертый перемножители;
5 – фазовращатель на /2;
6, 7 – первая и вторая схемы задержки на длительность элемента сигнала;
8, 9 – первый и второй сумматоры;
10 – инвертор;
11, 12 – первый и второй согласованные фильтры;
13, 14 – первый и второй квадраторы;
15 – третий сумматор;
16 – пороговое устройство.
Устройство работает следующим образом. Принимаемый сигнал со входа обнаружителя поступает на первые входы первого (1) и четвертого (4) перемножителей непосредственно, а на первые входы второго (2) и третьего (3) перемножителей – через фазовращатель на /2 (5). На вторые входы первого (1) и второго (2) перемножителей сигнал со входа поступает через схему задержки сигнала на длительность элемента (6). На вторые входы третьего (3) и четвертого (4) перемножителей сигнал поступает со входа через фазовращатель на /2 (5) и через схему задержки (7). С выходов первого (1) и второго (2) перемножителей сигнал поступает на первый сумматор (8), где осуществляется компенсация высокочастотной составляющей результата перемножения

и выделение видеопоследовательности элементов

с множителем Cos( o ). На один из входов второго сумматора (9) сигнал поступает с выхода четвертого (4) перемножителя непосредственно, а на другой его вход – с выхода второго (2) перемножителя через инвертор (10). Во втором сумматоре также компенсируется высокочастотная составляющая

и выделяется видеопоследовательность

с множителем Sin( 0 ).
Выделенные видеоимпульсы и поступают на первый (11) и второй (12) согласованные фильтры, где осуществляется корреляционная обработка. Далее результаты обработки с выходов согласованных фильтров через первый (13) и второй (14) квадраторы поступают на третий (15) сумматор. Возведение в квадрат и суммирование устраняет зависимость результатов обработки согласованных фильтров от множителей Cos( 0 ) и Sin( 0 ). С выхода третьего (15) сумматора сигнал поступает на пороговое устройство (16), где осуществляется сравнение его с порогом Хn и в случае его превышения принимается решение об обнаружении сигнала.
Таким образом, совокупность введенных устройств и их связей позволяет устранить априорную неопределенность о значении несущей частоты принимаемого сигнала, что отсутствовало в прототипе. Следовательно, техническое решение соответствует критерию «новизны». Кроме того, так как требуемый технический результат достигается всей вновь введенной совокупностью существенных признаков, которая в известной патентной и научно-технической литературе не обнаружена на дату подачи заявки, изобретение соответствует критерию «изобретательский» уровень.
Источники информации
1. Варакин Л.Е. Системы связи с шумоподобными сигналами. – М.: Радио и связь, 1985. – 384 с., ил.
2. Дядюнов Н.Г. и Сенин А.И. Ортогональные и квазиортогональные сигналы. Под ред. Е.М.Тарасенко. М., Связь, 1977. – 224 с., ил.
Формула изобретения
Обнаружитель фазоманипулированных псевдослучайных сигналов, содержащий первый и второй перемножители, первый и второй согласованные фильтры, первый и второй квадраторы и третий сумматор, отличающийся тем, что в него дополнительно введены два перемножителя, две схемы задержки на длительность элемента сигнала, фазовращатель на /2, первый и второй сумматоры, инвертор и пороговое устройство, причем первые входы первого и четвертого перемножителей подключены к входу обнаружителя непосредственно, первые входы второго и третьего перемножителей подключены к входу обнаружителя через фазовращатель на /2, вторые входы первого и второго перемножителей подключены ко входу обнаружителя через первую схему задержки на длительность элемента сигнала, вторые входы третьего и четвертого перемножителей подключены через вторую схему задержки на длительность элемента сигнала к выходу фазовращателя на /2, выходы первого и третьего перемножителей подключены к первому и второму входам первого сумматора, выход второго перемножителя через инвертор подключен к первому входу второго сумматора, выход четвертого перемножителя подключен ко второму входу второго сумматора, выход первого сумматора через последовательно включенные первый согласованный фильтр и первый квадратор подключен к первому входу третьего сумматора, выход второго сумматора через последовательно включенные второй согласованный фильтр и второй квадратор подключен ко второму входу третьего сумматора, выход третьего сумматора подключен ко входу порогового устройства, выход порогового устройства является выходом обнаружителя фазоманипулированных псевдослучайных сигналов.
РИСУНКИ
MM4A – Досрочное прекращение действия патента СССР или патента Российской Федерации на изобретение из-за неуплаты в установленный срок пошлины за поддержание патента в силе
Дата прекращения действия патента: 27.10.2008
Извещение опубликовано: 27.05.2010 БИ: 15/2010
|