|
|
(21), (22) Заявка: 2006135815/09, 11.10.2006
(24) Дата начала отсчета срока действия патента:
11.10.2006
(46) Опубликовано: 27.02.2008
(56) Список документов, цитированных в отчете о поиске:
RU 2183042 С2, 27.05.2002. RU 2125331 C1, 20.01.1990. SU 681501 A1, 25.08.1979. SU 843090 A1, 30.06.1981. US 4563732, 07.01.1986.
Адрес для переписки:
141002, Московская обл., г. Мытищи-2, ул. Колпакова, 2, ООО “Технологическая лаборатория”, генеральному директору В.С. Балицкому
|
(72) Автор(ы):
Балицкий Вадим Степанович (RU), Каверный Александр Владимирович (RU), Гришин Константин Владимирович (RU), Пятницин Александр Иванович (RU), Вергелис Николай Иванович (RU)
(73) Патентообладатель(и):
Общество с ограниченной ответственностью “Технологическая лаборатория” (RU)
|
(54) АВТОМАТИЗИРОВАННАЯ СИСТЕМА ГАРАНТИРОВАННОГО ЭЛЕКТРОСНАБЖЕНИЯ МОБИЛЬНОГО КОМПЛЕКСА
(57) Реферат:
Изобретение относится к системам распределения электроэнергии и резервного электроснабжения. Технический результат заключается в повышении надежности работы и обеспечении бесперебойности электроснабжения потребителей. Для этого в устройство введены три блока контроля изоляции силовых цепей, три контактора с размыкающими контактами, блок управления системой электроснабжения, состоящего из вычислительного комплекса и блока обмена информацией, второй резервный источник постоянного тока, дизель-электрический агрегат с пультом управления им, третий автомат защиты и блок контроля выходного напряжения в силовой цепи дизель-электрического агрегата, переключатель агрегата с двумя коммутационными аппаратами для подключения выхода агрегата ко входу блока автоматической коммутации каналов и блок распределительных розеток для подключения к нему отдельных потребителей однофазного переменного тока, а также изменение связей между известными остальными элементами схемы. 4 з.п. ф-лы, 5 ил.
Изобретение относится к системам распределения электроэнергии и резервного электроснабжения, а более конкретно к автоматизированным системам гарантированного электроснабжения подвижных объектов, в частности радиоэлектронных комплексов, функционирующих в удалении от стационарных электрических сетей.
Известны системы электроснабжения, содержащие основные и резервные источники электроэнергии, соединенные через распределительные устройства и кабельные линии с передвижными объектами, каждый из которых содержит основные и вспомогательные потребители электроэнергии, соединенные с коммутационными аппаратами потребителей и блоком автоматического управления коммутационными аппаратами потребителей, электроустановку отбора мощности, основной и резервный силовые вводы [1, 2].
В нормальном режиме электроснабжения объектов источники системы имеют низкий коэффициент использования установленной мощности, что ухудшает их топливную экономичность. Повышение коэффициента использования и улучшение топливной экономичности может быть достигнуто за счет увеличения числа источников (при соответствующем уменьшении их номинальной мощности), однако это приведет к снижению надежности электроснабжения, увеличению стоимости системы и числа обслуживающего персонала. При этом, несмотря на исправную работу основного и резервного источников, могут иметь место частые переключения питания объектов с основного силового ввода на резервный и обратно, обусловленные кратковременными снижениями напряжения при пусках асинхронных двигателей вспомогательных потребителей, например, кондиционеров, работающих в повторно кратковременном режиме. Кроме того, электроустановки объектов не могут использоваться в режиме горячего резерва при отсутствии резервного передвижного источника.
Наиболее близкой по технической сущности к предлагаемому изобретению является универсальная система электроснабжения подвижных объектов [3], содержащая выносные распределительные устройства, кабельные линии от основного и резервного источников электроэнергии, основной, резервный и транзитные силовые вводы, два блока контроля входного напряжения во входных силовых цепях, коммутационные аппараты во входных цепях и блок управления ими, два блока контроля выходного напряжения во входных цепях, два автомата защиты, электроустановку отбора мощности с приводом генератора от двигателя транспортного средства, переключатель с двумя коммутационными аппаратами и блоком управления ими, блок автоматической коммутации каналов, блок индикации, выпрямитель, блок контроля нагрузки постоянного тока, блок распределения нагрузки постоянного тока, основные потребители с гарантированным и негарантированным электропитанием, резервный источник постоянного тока, блок контроля входного напряжения переменного тока вспомогательных потребителей, блок распределения нагрузки переменного тока, вспомогательные потребители трехфазного и однофазного переменного тока, кабельный ввод, линию связи, основной и резервный источники электроэнергии.
Система характеризуется несколькими режимами работы, определяемыми наличием и состоянием передвижных источников электроэнергии.
Основной недостаток упомянутой выше универсальной системы электроснабжения, выбранной в качестве прототипа [3], заключается в недостаточной надежности работы системы электроснабжения и в том, что в ней не исключены перебои в гарантированном электропитании основных потребителей по причине малого ресурса одного резервного источника постоянного тока.
Целью изобретения является повышение надежности работы и обеспечение бесперебойности электроснабжения потребителей.
Поставленная цель достигается тем, что в автоматизированную систему гарантированного электроснабжения мобильного комплекса, содержащую блок силового ввода с подключенными к нему кабельными линиями для приема основного (первый канал) и резервного (второй канал) источников электроэнергии переменного тока, два блока контроля входного напряжения, два коммутационных аппарата, по одному в силовых цепях первого и второго каналов и блок управления ими, два автомата защиты силовых цепей, блок автоматической коммутации каналов, блок индикации, выпрямитель, блок контроля нагрузки постоянного тока, блок распределения нагрузки постоянного тока, резервный источник постоянного тока, электроустановку отбора мощности, переключатель сетей с двумя коммутационными аппаратами и блоком управления ими, блок контроля входного напряжения вспомогательных потребителей, блок распределения нагрузки переменного тока вспомогательных потребителей, при этом выход первого автомата защиты через блок автоматической коммутации каналов подключен ко входу выпрямителя, выход которого через блок контроля нагрузки постоянного тока подключен ко входу блока распределения нагрузки постоянного тока, к первому и второму выходам которого подключены соответственно основные потребители с гарантированным и негарантированным электропитанием, второй вход блока распределения нагрузки постоянного тока соединен с выходом резервного источника постоянного тока, выход второго автомата защиты подключен ко второму входу блока автоматической коммутации каналов, второй выход которого через блок контроля входного напряжения вспомогательных потребителей подключен ко входу блока распределения нагрузки переменного тока, к первому и второму выходам которого подключены соответственно вспомогательные потребители трехфазного переменного тока и вспомогательные потребители однофазного переменного тока, отличающаяся тем, что в нее введены три блока контроля изоляции, три контактора, второй резервный источник постоянного тока, дизель-электрический агрегат и пульт управления им, блок контроля выходного напряжения в силовой цепи дизель-электрического агрегата, третий автомат защиты, включенный в силовую цепь дизель-электрического агрегата, переключатель агрегата с двумя коммутационными аппаратами, блок распределительных розеток для подключения потребителей однофазного переменного тока и блок управления системой электроснабжения, при этом основной источник электроэнергии через первый выход блока силового ввода и последовательно соединенные первый контактор в силовой цепи первого канала, первый блок контроля входного напряжения, первый коммутационный аппарат подключен ко входу первого автомата защиты, а к дополнительному входу блока распределения нагрузки постоянного тока подключен выход второго резервного источника постоянного тока, вход контактора в силовой цепи первого канала соединен со входом первого блока контроля изоляции, управляющий выход которого соединен с управляющим входом первого контактора (в силовой цепи первого основного канала электропитания), резервный источник электроэнергии через второй выход блока силового ввода и последовательно соединенные второй контактор в силовой цепи второго канала, второй блок контроля входного напряжения, второй коммутационный аппарат подключен ко входу второго автомата защиты, а дополнительный выход блока распределения нагрузки переменного тока вспомогательных потребителей соединен со входом блока распределительных розеток для подключения потребителей однофазного переменного тока, вход второго контактора в силовой цепи второго канала соединен со входом второго блока контроля изоляции, управляющий выход которого соединен с управляющим входом второго контактора (в силовой цепи резервного канала электропитания переменного тока), информационные выходы первого и второго блоков контроля входного напряжения подключены соответственно к первому и второму информационным входам блока управления коммутационными аппаратами, первый и второй управляющие выходы которого подключены к управляющим входам соответственно первого и второго коммутационных аппаратов, выход электроустановки отбора мощности соединен со входом переключателя сети с двумя коммутационными аппаратами, первый и второй выход которого подключен ко входам соответственно первого и второго автоматов защиты, входы-выходы пульта управления дизель-электрического агрегата соединены с входами-выходами дизель-электрического агрегата, выход которого через последовательно соединенные третий контактор, блок контроля выходного напряжения и третий автомат защиты подключен ко входу переключателя агрегата с двумя коммутационными аппаратами, первый и второй выход которого подключен ко входам соответственно первого и второго автоматов защиты, а информационные выходы блока управления коммутационными аппаратами в силовых цепях, блока распределения нагрузки постоянного тока, переключателя сети, блока контроля выходного напряжения в силовой цепи дизель-электрического агрегата, переключателя агрегата и блока распределения нагрузки переменного тока вспомогательных потребителей подключены соответственно к первому, второму, третьему, четвертому, пятому и шестому информационным входам блока автоматической коммутации каналов, первый, второй, третий, четвертый, пятый и шестой управляющие выходы которого подключены к управляющим входам соответственно блока управления коммутационными аппаратами в силовых цепях, блока распределения нагрузки постоянного тока, переключателя сети, переключателя агрегата, блока распределения нагрузки переменного тока вспомогательных потребителей и блока индикации, вход-выход блока автоматической коммутации каналов соединен со входом-выходом блока управления системой электроснабжения, первый, второй, третий и четвертый информационные входы которого подключены к информационным выходам соответственно блока контроля нагрузки постоянного тока, блока распределения нагрузки постоянного тока, блока контроля напряжения переменного тока вспомогательных потребителей и блока распределения нагрузки переменного тока вспомогательных потребителей, а ко второму входу-выходу блока управления системой электроснабжения подключена линия связи от телефонной сети общего пользования.
Поставленная цель достигается тем, что блок автоматической коммутации каналов, обеспечивающий выбор и установку необходимого режима работы системы и переключение в соответствии с этим каналов электропитания, содержит два блока контроля мощности, два коммутационных аппарата потребителей и блок автоматического управления ими, блок мнемосхем, табло отображения, формирователь команд управления, блок приема и передачи информации, вход-выход которого подключен к первому входу-выходу линейного адаптера, причем выходы первого и второго блоков контроля мощности соединены со входами первого и второго коммутационных аппаратов соответственно, второй транзитный вход первого коммутационного аппарата соединен с выходом второго блока контроля мощности, а второй транзитный вход второго коммутационного аппарата подключен к выходу первого блока контроля мощности, управляемые входы первого и второго коммутационных аппаратов подключены соответственно к первому и второму выходам блока автоматического управления коммутационными аппаратами потребителей, информационные выходы первого и второго блоков контроля мощности подключены соответственно к первому и второму информационным входам блока приема данных, выходы блока мнемосхем подключены ко входам формирователя команд управления, первый, второй и третий управляющие выходы которого подключены ко входам соответственно блока автоматического управления коммутационными аппаратами потребителей, блока мнемосхем и блока приема и передачи информации, информационные выходы которого соединены со входами блока приема данных, информационные входы табло отображения соединены с выходами блока приема данных, вторые выходы которого подключены ко вторым входам формирователя команд управления, при этом входы первого и второго блоков контроля мощности являются первым и вторым входами блока автоматической коммутации каналов, первым и вторым выходами которого являются соответственно выходы первого и второго коммутационных аппаратов потребителей, а четвертый, пятый, шестой, седьмой, восьмой и девятый выходы формирователя команд управления являются соответственно первым, вторым, третьим, четвертым, пятым и шестым управляющими выходами блока автоматической коммутации каналов, первым, вторым, третьим, четвертым, пятым и шестым информационными входами которого являются соответственно четвертый, пятый, шестой, седьмой, восьмой и девятый информационные входы блока приема данных, второй вход-выход линейного адаптера является входом-выходом блока автоматической коммутации каналов.
Цель достигается также тем, что блок управления системой электроснабжения содержит вычислительный комплекс, обеспечивающий решение задач по выбору оптимальных режимов работы на основе принятой от источников электроэнергии информации и обработки данных контроля технического состояния элементов системы электроснабжения, состоящий из модуля центрального процессора, к которому подключены накопитель на жестком магнитном диске, клавиатура, принтер и автономный блок накопителей на гибких магнитных дисках, модуля контроллеров ввода-вывода, к которому подключен видеомонитор, системной шины, соединенной с модулем центрального процессора и модулем контроллеров ввода-вывода, и блок обмена информацией, включающий последовательно соединенные по входу-выходу модуль математического акселератора, соединенный с системной шиной, и блок линейных адаптеров, при этом вторые входы-выходы блока линейных адаптеров являются первыми входами-выходами блока управления системой электроснабжения, соединенными со входами-выходами блока автоматической коммутации каналов, вторыми входами-выходами блока управления системой являются третьи входы-выходы блока линейных адаптеров, к которым подключена линия связи от телефонной сети общего пользования, а первыми, вторыми, третьими и четвертыми входами блока управления системой являются соответственно первые, вторые, третьи и четвертые входы блока линейных адаптеров.
Сопоставительный анализ с прототипом показывает, что заявляемая автоматизированная система гарантированного электроснабжения мобильного комплекса отличается наличием новых блоков: трех блоков контроля изоляции силовых цепей, трех контакторов с размыкающими контактами, блока управления системой электроснабжения, состоящего из вычислительного комплекса и блока обмена информацией, второго резервного источника постоянного тока, дизель-электрического агрегата с пультом управления им, третьего автомата защиты и блока контроля выходного напряжения в силовой цепи дизель-электрического агрегата, переключателя агрегата с двумя коммутационными аппаратами для подключения выхода агрегата ко входу блока автоматической коммутации каналов и блока распределительных розеток для подключения к нему отдельных потребителей однофазного переменного тока, а также изменением связей между известными остальными элементами схемы.
Таким образом, заявляемая система соответствует критерию изобретения “новизна”. Сравнение заявляемого решения с другими техническими решениями показывает, что введенные блоки широко известны [4, 5].
Однако при их введении в указанной связи с остальными элементами схемы в заявляемую автоматизированную систему гарантированного электроснабжения мобильного комплекса, вышеуказанные блоки проявляют новые свойства, что приводит к повышению надежности работы и обеспечению бесперебойности гарантированного электроснабжения потребителей. Это позволяет сделать вывод о соответствии технического решения критерию “существенные отличия”.
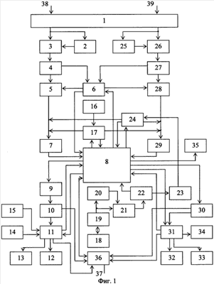
На фиг.1 представлена структурная схема автоматизированной системы гарантированного электроснабжения мобильного комплекса, а на фиг.2, 3, 4 и 5 приведены структурные схемы соответственно блока автоматической коммутации каналов, переключателя сетей, переключателя агрегата и блока управления системой электроснабжения.
Автоматизированная система гарантированного электроснабжения мобильного комплекса (фиг.1) содержит блок силового ввода 1, блок 2 контроля изоляции силовой цепи основной сети (сеть 1), контактор 3 с размыкающими контактами силовой цепи основной сети, блок 4 контроля входного напряжения основной сети, блок коммутационных аппаратов 5 во входных цепях основной сети, блок управления 6 коммутационными аппаратами во входных силовых цепях, автомат защиты 7 силовой цепи основной сети, блок 8 автоматической коммутации каналов, выпрямитель 9 переменного тока, блок контроля 10 нагрузки постоянного тока, блок распределения 11 нагрузки постоянного тока, основные потребители 12 с гарантированным электропитанием, основные потребители 13 с негарантированным электропитанием, резервный источник 14 постоянного тока (аккумуляторную батарею), второй резервный 15 источник постоянного тока, электроустановку отбора мощности (ЭУОМ) 16 с приводом генератора от двигателя транспортного средства (автомобиля) мобильного комплекса, переключатель сетей 17, пульт управления 18 дизель-электрическим агрегатом, дизель-электрический агрегат 19, блок контроля изоляции 20 силовой цепи дизель-электрического агрегата, контактор 21 с размыкающими контактами силовой цепи дизель-электрического агрегата, блок контроля 22 выходного напряжения дизель-электрического агрегата, автомат защиты 23 силовой цепи дизель-электрического агрегата, переключатель агрегата 24, блок контроля изоляции 25 силовой цепи резервной сети (сеть 2), контактор 26 с размыкающими контактами силовой цепи резервной сети, блок контроля 27 входного напряжения резервной сети, блок коммутационных аппаратов 28 силовой цепи резервной сети, автомат защиты 29 силовой цепи резервной сети, блок контроля 30 входного напряжения переменного тока вспомогательных потребителей, блок распределения 31 нагрузки переменного тока, вспомогательные потребители 32 трехфазного переменного тока, вспомогательные потребители 33 однофазного переменного тока, блок распределительных розеток 34 для потребителей однофазного переменного тока, блок индикации 35, блок управления 36 системой электроснабжения, линию связи 37 от телефонной сети общего пользования, кабельную линию 38 от основной сети переменного тока, кабельную линию 39 от резервной сети переменного тока.
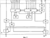
Блок 8 автоматической коммутации каналов (фиг.2) содержит последовательно соединенные первый блок 40 контроля мощности и первый коммутационный аппарат 41 потребителей, последовательно соединенные второй блок 42 контроля мощности и второй коммутационный аппарат 43 потребителей, блок автоматического управления 44 коммутационными аппаратами 41 и 43 потребителей, блок мнемосхем 45, табло отображения 46, формирователь 47 команд управления, блок приема 48 данных о состоянии элементов системы электроснабжения, блок 49 приема и передачи информации и линейный адаптер 50.
Переключатель сетей 17 содержит (фиг.3) блок управления 51 коммутационными аппаратами, первый 52 коммутационный аппарат с замыкающими контактами 53 и второй 54 коммутационный аппарат с замыкающими контактами 55.
Переключатель агрегата 24 содержит (фиг.4) блок управления 56 коммутационными аппаратами, первый 57 коммутационный аппарат с замыкающими контактами 58 и второй коммутационный аппарат 59 с замыкающими контактами 60.
Блок управления 36 системой электроснабжения (фиг.5) содержит вычислительный комплекс 61 в составе модуля центрального процессора 62, накопителя на жестком магнитном диске 63, клавиатуры 64, принтера 65, автономного блока накопителей на гибких магнитных дисках 66, модуля контроллеров ввода-вывода 67, видеомонитора 68, системной шины 69, и блок обмена информацией 70, включающий в себя модуль математического акселератора 71 и блок линейных адаптеров 72.
Кабельные линии от основной 38 (сеть 1) и резервной 39 (сеть 2) сетей переменного тока подключены к блоку силового ввода 1.
Далее напряжение переменного тока с первого выхода (сеть 1) блока силового ввода 1 через последовательно соединенные контактор 3 с размыкающими контактами силовой цепи основной сети, блок контроля 4 входного напряжения, блок 5 коммутационных аппаратов, автомат защиты 7 силовой цепи и блок 8 автоматической коммутации каналов подается на вход выпрямителя 9 переменного тока. С выхода выпрямителя 9 напряжение постоянного тока через блок контроля 10 нагрузки постоянного тока подается на первый вход блока 11 распределения нагрузки постоянного тока, к первому и второму выходам которого подключены соответственно входы основных потребителей 12 с гарантированным электропитанием и основных потребителей 13 с негарантированным электропитанием. Выходы первого резервного источника 14 постоянного тока (отдельной аккумуляторной батареи) и второго резервного источника 15 постоянного тока (аккумуляторной батареи транспортного средства мобильного комплекса) подключены соответственно ко второму и третьему входам блока 11 распределения нагрузки постоянного тока. Первый выход блока силового ввода 1 соединен также со входом блока контроля 2 изоляции силовой цепи основной сети, управляющий выход которого соединен с управляемым входом контактора 3, имеющего размыкающие контакты в силовой цепи ввода основной сети переменного тока.
Выход электроустановки 16 отбора мощности с приводом генератора от двигателя транспортного средства (автомобиля) мобильного комплекса через замыкающие контакты переключателя сетей 17 подключается попеременно ко входу автомата защиты 7 или автомата защиты 29.
Управляющие входы-выходы пульта управления 18 соединены с управляющими входами-выходами дизель-электрического агрегата 19, силовой выход которого через контактор 21 с размыкающими контактами, блок контроля 22 выходного напряжения и автомат защиты 23 соединен со входом переключателя агрегата 24, первый и второй выходы которого подключены ко входам соответственно первого 7 автомата защиты и второго 29 автомата защиты, а управляющий вход переключателя агрегата 24 соединен с четвертым управляющим выходом блока автоматической коммутации каналов 8.
Второй выход (сеть 2) блока силового ввода 1 через последовательно соединенные размыкающие контакты контактора 26 силовой цепи резервной сети (сеть 2), блок контроля входного напряжения 27, блок коммутационных аппаратов 28, автомат защиты 29 силовой цепи, блок 8 автоматической коммутации каналов и блок контроля 30 входного напряжения переменного тока вспомогательных потребителей подается на вход блока распределения 31 нагрузки переменного тока, к первому, второму и третьему выходам которого подключены соответственно входы вспомогательных потребителей 32 трехфазного переменного тока, вспомогательных потребителей 33 однофазного переменного тока и блока распределительных розеток 34 для потребителей однофазного переменного тока.
Информационные выходы блока контроля 4 входного напряжения основной сети и блока контроля 27 входного напряжения резервной сети подключены соответственно к первому и второму информационным входам блока управления 6 коммутационными аппаратами, первый и второй управляющие выходы которого подключены к управляющим входам блоков коммутационных аппаратов 5 и 28 соответственно, а управляющий вход блока управления 6 коммутационными аппаратами соединен с первым управляющим выходом 8 блока автоматической коммутации каналов, первый информационный вход которого соединен с первым информационным выходом блока 6 управления коммутационными аппаратами во входных силовых цепях. Управляющий вход переключателя сетей 17 соединен с третьим управляющим выходом блока 8 автоматической коммутации каналов, третий информационный вход которого соединен с информационным выходом переключателя сетей 17, четвертый информационный вход блока 8 автоматической коммутации каналов соединен с информационным выходом блока 22 контроля выходного напряжения дизель-электрического агрегата 19.
Информационные входы-выходы блока 36 управления системой электроснабжения соединены с информационными входами-выходами блока 8 автоматической коммутации каналов, а информационные выходы блока контроля 10 нагрузки постоянного тока, блока 11 распределения нагрузки постоянного тока, блока контроля 30 входного напряжения переменного тока вспомогательных потребителей и блока распределения 31 нагрузки переменного тока подключены соответственно к первому, второму, третьему и четвертому входам блока управления 36 системой электроснабжения, ко второму входу-выходу которого подключена линия связи 37 от телефонной сети общего пользования.
Выходы первого 40 и второго 42 блоков контроля мощности блока 8 автоматической коммутации каналов соединены со входами первого 41 и второго 43 коммутационных аппаратов соответственно, второй транзитный вход первого 41 коммутационного аппарата соединен с выходом второго 42 блока контроля мощности, а второй транзитный вход второго 43 коммутационного аппарата подключен к выходу первого 40 блока контроля мощности, управляемые входы первого 41 и второго 43 коммутационных аппаратов подключены соответственно к первому и второму выходам блока 44 автоматического управления коммутационными аппаратами потребителей, информационные выходы первого 40 и второго 42 блоков контроля мощности подключены соответственно к первому и второму информационным входам блока 48 приема данных, выходы блока мнемосхем 45 подключены ко входам формирователя 47 команд управления, первый, второй и третий управляющие выходы которого соединены со входами блока 44 автоматического управления коммутационными аппаратами потребителей, блока мнемосхем 45 и блока 49 приема и передачи информации, вход-выход которого подключен к первому входу-выходу линейного адаптера 50. Информационные входы табло отображения 46 соединены с выходами блока приема 48 данных, вторые выходы которого подключены ко вторым входам формирователя 47 команд управления, а информационные выходы блока приема и передачи информации соединены с третьими входами блока приема 48 данных, при этом входы первого 40 и второго 42 блоков контроля мощности являются первым и вторым входами блока 8 автоматической коммутации каналов, первым и вторым выходами которого являются соответственно выходы первого 41 и второго 43 коммутационных аппаратов потребителей, а четвертый, пятый, шестой, седьмой, восьмой и девятый выходы формирователя 47 команд управления являются соответственно первым, вторым, третьим, четвертым, пятым и шестым управляющими выходами блока 8 автоматической коммутации каналов, первым, вторым, третьим, четвертым, пятым и шестым информационными входами которого являются соответственно четвертый, пятый, шестой, седьмой, восьмой и девятый информационные входы блока приема 48 данных, второй вход-выход линейного адаптера 50 является входом-выходом блока 8 автоматической коммутации каналов.
Первый и второй управляющие выходы блока 51 управления комуутационными аппаратами переключателя сетей 17 подключины к управляющим входам соответственно первого 52 коммутационного аппарата и второго 54 коммутационного аппарата, а первый вывод замыкающих контактов 53 первого коммутационного аппарата 52 соединен с первым выводом замыкающих контактов 55 второго коммутационного аппарата 54, к месту соединения которых подключен выход электроустановки отбора мощности 16, при этом вход блока 51 управления коммутационными аппаратами является входом переключателя сетей 17, первым и вторым выходами которого являются соответственно второй вывод замыкающих контактов 53 первого коммутационного аппарата 52, соединенный со входом первого автомата защиты 7, и второй вывод замыкающих контактов 55 второго коммутационного аппарата 54, соединенный со входом второго автомата защиты 29.
Первый и второй управляющие выходы блока управления 56 коммутационными аппаратами переключателя агрегата 24 подключены к управляющим входам соответственно первого 57 коммутационного аппарата и второго 59 коммутационного аппарата, а первый вывод замыкающих контактов 58 первого 57 коммутационного аппарата соединен с первым выводом замыкающих контактов 60 второго 59 коммутационного аппарата, к месту соединения которых подключен выход третьего автомата защиты 23, при этом вход блока управления 56 коммутационными аппаратами является входом переключателя агрегата 24, первым и вторым выходами которого являются соответственно второй вывод замыкающих контактов 58 первого 57 коммутационного аппарата, соединенный со входом первого автомата защиты 7, и второй вывод замыкающих контактов 60 второго 59 коммутационного аппарата, соединенный со входом второго автомата защиты 29.
К модулю центрального процессора 62 вычислительного комплекса 61 блока 36 управления системой электроснабжения подключены накопитель 63 на жестком магнитном диске, клавиатура 64, принтер 65, автономный блок накопителей 66 на гибких магнитных дисках и системная шина 69, к которой подключены модуль контроллеров ввода-вывода 67, соединенный с видеомонитором 68. Первые входы-выходы модуля математического акселератора 71 блока обмена информацией 70 соединены с системной шиной 69, а вторые входы-выходы математического акселератора 71 подключены к первым входам-выходам блока линейных адаптеров 72, вторые входы-выходы которого являются первыми входами-выходами блока управления 36 системой электроснабжения и соединены с входами-выходами блока 8 автоматической коммутации каналов, третьи входы-выходы блока линейных адаптеров 72 являются вторыми входами-выходами блока 36 управления системой электроснабжения, к которым подключена линия связи 37 от телефонной сети общего пользования, а первый, второй, третий и четвертый входы блока линейных адаптеров 72 являются соответственно первым, вторым, третьим и четвертым информационными входами блока управления 36 системой электроснабжения, к которым подключены соответственно информационные выходы блока 10 контроля нагрузки постоянного тока, блока 11 распределения нагрузки постоянного тока, блока 30 контроля входного напряжения переменного тока вспомогательных потребителей и блока 31 распределения нагрузки переменного тока вспомогательных потребителей.
Блок силового ввода 1 предназначен для подключения двух четырехпроводных каналов электроснабжения от двух независимых внешних источников электроэнергии переменного тока напряжением 380 В частотой 50 Гц и передачи каналов на блок 8 автоматической коммутации.
Блоки контроля изоляции 2, 20 и 25 представляют собой измерительные приборы, предназначенные для измерения параметров силовых цепей и определения состояния изоляции для предотвращения короткого замыкания силовой цепи между собой и возникновения аварийной ситуации в системе электроснабжения. При понижении сопротивления изоляции ниже допустимого предела блоки контроля выдают управляющее напряжения на вход соответствующих контакторов 3, 21 и 26, которые, сработав, размыкают силовую цепь от источника электроэнергии (основной сети 37, резервной сети 38 и дизель-электрического агрегата 19) и отключают от сети потребителей.
Блоки 4 и 27 предназначены для контроля напряжения, поступающего через блок силового ввода 1 от основной 38 и резервной 39 сетей переменного тока. Если поступающее напряжение находится в пределах заданных норм, то блок 4 или 27 подает сигнал на блок 6 управления коммутационными аппаратами, который включает в работу коммутационные аппараты соответственно блоков 5 или 28. Коммутационные аппараты блоков 5 или 28 замыканием своих контактов проключают силовые цепи на входы автоматов защиты 7 или 29. Таким образом, названные блоки осуществляют контроль поступающего по каналам переменного напряжения от основной 38 или резервной 39 сетей. Блок контроля 22 предназначен для контроля напряжения, поступающего с выхода дизель-электрического агрегата 19. Данные о результатах контроля величины напряжения с выхода блоков 4 и 27 поступают по информационным цепям на вход блока 6 управления и далее они через блок 8 передаются на блок 35 управления системой электроснабжения, а с выхода блока 22 данные по информационным цепям поступают в блок 8 и далее передаются также на блок 35, в котором отображаются цифровые значения параметров системы электроснабжения.
Автоматы защиты 7, 23 и 29 предназначены для токовой защиты силовых цепей при перегрузке и коротком замыкании в цепях питания основных и вспомогательных потребителей.
Блок 8 автоматической коммутации каналов представляет собой многофункциональное устройство, предназначенное для приема и распределения электроэнергии от двух независимых трехфазных источников (основной сети и резервной сети) электроэнергии переменного тока напряжением 380 В, двух независимых источников электроэнергии однофазного переменного тока напряжением 220 В, передачи электроэнергии потребителям и коммутации силовых цепей. Он обеспечивает:
подключение двух каналов электроснабжения;
коммутацию источников электроэнергии к потребителям;
включение и отключение выходов источников электроэнергии от потребителей;
автоматическое отключение вспомогательных потребителей и переключение напряжения со второго канала (резервной сети) на первый (основной сети) при пропадании или снижении (повышении) напряжения ниже (выше) допустимого уровня;
аварийные блокировки переключения контакторов коммутационных аппаратов от ошибочного параллельного соединения различных источников электроэнергии при наличии на их выходах напряжения;
автоматическую защиту от перегрузки по току и перегреву;
выдачу сигналов исправной и аварийной работы с индикацией на лицевой панели;
автоматический контроль наличия напряжения на входах и выходах коммутационных аппаратов и их состояния (замкнут-разомкнут);
автоматический сбор и обработку сигналов контроля о техническом состоянии элементов системы электроснабжения, формирование и передачу сигналов (команд) управления элементами силовой схемы и схемы индикации, а также диагностики системы и ее элементов;
обработку получаемой от блоков системы информации, формирование команд управления и сообщений для отображения на табло данных об аварийном состоянии системы и выработки рекомендаций по действию оператора в аварийных ситуациях;
включение контактов коммутационных аппаратов основного канала (основной сети) электроснабжения при нахождении электрических параметров в заданных пределах;
переключение контактов коммутационных аппаратов каналов электроснабжения при неправильном чередовании фаз.
Блок 8 автоматической коммутации каналов обеспечивает замыкание и размыкание контактов коммутационных аппаратов переключателя сетей 17 и подключение выходов электроустановки 16 отбора мощности при наличии напряжения на ее выходе, передачу на блок 51 управления коммутационными аппаратами 52 и 54 переключателя 17, а также обеспечивает замыкание и размыкание контактов коммутационных аппаратов переключателя агрегата 24 и подключение выхода дизель-электрического агрегата 19 при наличии напряжения на его выходе, передачу на блок управления 56 коммутационными аппаратами 57 и 59 переключателя 24.
Блок 45 мнемосхем блока 8 автоматической коммутации каналов предназначен для визуального контроля режимов работы системы электроснабжения и ручного управления системой при отказах автоматики и возникновении аварийных ситуаций в ней. Для этого в его составе имеются органы управления в виде кнопочных и рычажных переключателей, а также элементы индикации, расположенные на лицевой панели блока.
Табло отображения 46 предназначено для приема данных о состоянии элементов системы электроснабжения и отображения буквенно-цифровой информации об аварийном состоянии системы, рекомендаций оператору о действиях в аварийных ситуациях.
Блок 47 предназначен для формирования и выдачи команд управления для запуска исполнительных элементов при появлении напряжения во входных силовых цепях коммутационных аппаратов 5 и 28, коммутационных аппаратов переключателя сетей 17, переключателя агрегата 24, обеспечивающих подключение (отключение) потребителей и защиту цепей от перегрузки, коммутационных аппаратов 41 и 43, осуществляющих автоматическое переключение каналов электроснабжения с помощью блока 44, а также включения элементов индикации на блоках 35, 45 и передачи через блоки 49 и 50 данных о состоянии элементов системы на блок 36 управления и далее на внешний пункт управления системой электроснабжения.
Блок 48 предназначен для приема и обработки данных о техническом состоянии системы электроснабжения и ее элементов. Он включает в себя модули микропроцессора и математического акселератора, представляющие собой известные элементы из семейства модулей для системы ЭВМ «Багет» [4].
Блок 49 представляет собой устройство сопряжения, которое предназначено для согласования по уровням сигналов выходных цепей блока 53 с физической линией и передачи данных о состоянии элементов системы электроснабжения через линейный адаптер 50 и блок 36 управления на электронную вычислительную машину внешнего пункта управления системой электроснабжения.
Линейный адаптер 50 предназначен для обмена данными по физическим линиям и каналам связи с внешним пунктом управления системой электроснабжения через блок 36 управления. Он обеспечивает передачу данных о состоянии элементов системы, сигналов и команд управления, в том числе команд для дистанционного включения (выключения) электроустановки отбора мощности 16 мобильного комплекса.
Выпрямитель 9 предназначен для преобразования переменного трехфазного тока с линейным напряжением 380 В в напряжение постоянного тока 27 В для питания основных потребителей постоянным током. Он обеспечивает автоматическое включение при подаче на его вход с выхода автомата защиты 7 через блок 8 переменного тока, преобразование напряжения переменного тока в постоянное напряжение указанной выше величины, защиту от перегрузки без отключения потребителей посредством ограничителя тока непрерывного действия и выдачу через блок 10 по информационному выходу на блок 35 сигналов исправной и аварийной работы.
Блок 10 осуществляет контроль нагрузки (величины напряжения и тока), поступающей с выхода выпрямителя 9 на вход блока 11 распределения нагрузки постоянного тока основных потребителей и выдачу по информационному выходу на вход 35 данных контроля нагрузки.
Блок 11 предназначен для приема с выхода выпрямителя 9 через блок 10 напряжения 27 В постоянного тока, распределения его и коммутации силовых цепей с помощью имеющихся в его составе коммутационных аппаратов на входы основных потребителей. Он обеспечивает прием, коммутацию и распределение электроэнергии постоянного тока напряжением 27 В, коммутацию выходов основного источника 9, аккумуляторной батареи 14 и резервного 15 источника электроэнергии на нагрузку (потребители с гарантированным 12 и негарантированным 13 электропитанием), а также автоматическое переключение входа потребителей 12 с гарантированным электропитанием на выходы аккумуляторной батареи 14 и резервного источника 15 постоянного тока при пропадании основного источника и обратное переключение с резервных источников на основной при восстановлении нормального питания. Блок 11 обеспечивает также защиту цепей от короткого замыкания и перегрузок, автоматический контроль наличия напряжения на входах и выходах, состояния коммутационных аппаратов, выдачу в блок 35 сигналов исправной и аварийной работы.
В качестве второго 15 резервного источника постоянного тока используется аккумуляторная батарея транспортной базы мобильного комплекса. Для этой цели может быть использована бортовая сеть с номинальным напряжением 27 В (при ее наличии в составе мобильного комплекса). Бортовая сеть включает в себя генератор переменного тока, например типа Г-290, со встроенным выпрямителем, зарядно-распределительный блок, реле-регулятор, фильтр радиопомех и сглаживающий фильтр. Привод генератора обеспечивается с помощью специальной системы отбора мощности от двигателя автомобиля. При работающем двигателе автомобиля на кратковременных остановках (не более 20 мин) и в движении практически на любых скоростях генератор обеспечивает питание потребителей и подзаряд аккумуляторной батареи. Реле-регулятор предназначен для автоматической регулировки напряжения в пределах 27-29 В при скорости вращения генератора в пределах 1600-6500 об/мин.
Напряжение постоянного тока с выхода второго 15 резервного источника подается на вход блока распределения 11 нагрузки постоянного тока и используется для потребителей с гарантированным электропитанием 12. При этом обеспечивается дистанционное включение и выключение привода генератора с помощью специальной электромагнитной муфты. Муфта расположена в масляной ванне в кабине автомобиля и при включении обеспечивает передачу момента непосредственно с торца коленчатого вала на клиноременную передачу привода генератора.
Электроустановка отбора мощности 16 содержит генератор переменного тока, например ГАБ-4-O/230М2, регулятор оборотов, мультипликатор и регулятор напряжения. Она представляет собой резервный источник однофазного переменного тока, находящемся в горячем резерве, и предназначена для выработки однофазного напряжения 230 В переменного тока частотой 50 Гц, используемого для питания потребителей в случае отсутствия или аварии внешнего источника переменного тока основной 38 и резервной 39 сетей. В качестве такого блока 16 может быть использована серийно выпускаемая промышленностью унифицированная электроустановка переменного тока мощностью 4 кВт для автомобилей ЗИЛ-131 или Урал-375.
Дизель-электрический 19 агрегат состоит из двигателя и генератора переменного тока с линейным напряжением 230 В. В качестве первичного двигателя в агрегате 19 используется серийно выпускаемый дизельный двигатель. Двигатель приводит во вращение генератор переменного тока. Двигатель и генератор соединены в один блок, который устанавливается на раме через амортизаторы. В качестве источника тока в агрегате установлен генератор переменного тока с электромагнитным возбуждением, фланцевого типа. На корпусе генератора укреплены выходные зажимы, на которые подводится напряжение генератора. Регулировка выходного напряжения осуществляется изменением скорости вращения двигателя. Принцип работы генератора основан на том, что при вращении якоря магнитный поток индуцирует в обмотке электродвижущуюся силу (э.д.с.), под действием которой в обмотке возникает ток, который в свою очередь вызывает увеличение э.д.с. генератора.
Электроагрегат состоит из генератора переменного тока, двигателя и блока управления. Для регулирования напряжения, вырабатываемого генератором электроагрегата, установлен регулятор напряжения. Регулятор напряжения состоит из электронного регулятора напряжения генератора, собранного на печатной плате, системы дистанционного запуска двигателя электроагрегата (кнопка S, контактор К) и защиты цепи генератора от обратного тока. Регулировка напряжения осуществляется путем изменения тока возбуждения генератора при изменении тока в нагрузке.
Блок 30 предназначен для контроля величины потребляемого напряжения переменного тока, поступающего с выхода автомата защиты 29 через блок 8 на вход блока 31 распределения нагрузки переменного тока. Он обеспечивает автоматический контроль наличия и величины напряжения и выдачи по информационному выходу на вход блока 35 данных о результатах контроля, на основании которых происходит запуск блоков управления коммутационными аппаратами.
Блок 31 предназначен для приема и распределения электроэнергии переменного тока напряжением 380/ 220 В по потребителям, защиты от токов короткого замыкания и перегрузок. Он обеспечивает автоматическое включение питания потребителей при подаче на его вход напряжения переменного тока и выдачу на блок 35 по информационному выходу сигналов исправной и аварийной работы.
Блок индикации 35 предназначен для отображения параметров системы электроснабжения (величины тока, напряжения, мощности, частоты переменного тока и др.) в цифровом виде, поступающих с выхода блоков контроля 4, 10, 27, 30 и 31 через блок 48. Управление блоком 35 индикации осуществляется по сигналам, поступающим с выхода формирователя 47 блока 8 автоматической коммутации каналов.
Блок управления 36 системой электроснабжения содержит вычислительный комплекс 61, включающий в себя модуль центрального процессора 62, к которому подключены накопитель на жестком магнитном диске 63, клавиатура 64, принтер 65 и автономный блок накопителей на гибких магнитных дисках 66, а также модуль контроллеров ввода-вывода 67, соединенный с видеомонитором 68, и системную шину 69. К системной шине 69 подключены модуль контроллеров ввода-вывода 67 и модуль центрального процессора 62.
Блок управления 36, кроме вычислительного комплекса 61, содержит также блок обмена информацией 70 в составе последовательно соединенных модуля математического акселератора 71 и блока линейных адаптеров 72, к которому подключены линии связи 37 от телефонной сети общего пользования. Модуль математического акселератора 71 подключен к системной шине 69 вычислительного комплекса 61.
Вычислительный комплекс 61 предназначен для приема информации от основного 38 и резервного 39 источников электроэнергии, электроустановки отбора мощности 16, дизель-электрического агрегата 19, обработки данных контроля технического состояния основных элементов системы электроснабжения, величины потребления электроэнергии и расхода горюче-смазочных материалов, используемых для дизель-электрического агрегата 19. Наличие указанных данных позволит своевременно принять меры по бесперебойному электропитанию основных и вспомогательных потребителей. Вычислительный комплекс 61 может быть реализован на ЭВМ из семейства “Багет” для специализированных применений, дополнительных модулей и программного обеспечения. ЭВМ включает в себя набор стандартных модулей и позволяет устанавливать дополнительные модули для решения широкого круга задач ввода, сбора, хранения, обработки, отображения на видеомониторе и передачи данных [4].
Блок обмена информацией 70 предназначен для приема, обработки и передачи данных о техническом состоянии системы электроснабжения и ее элементов. Он включает модуль математического акселератора 71 и блок линейных адаптеров 72. Модуль математического акселератора 71 представляет собой известный элемент из семейства дополнительных модулей для системы ЭВМ “Багет” и предназначен для сопряжения с системной шиной 69 вычислительного комплекса 61. Он обеспечивает высокоскоростную обработку больших объемов однородной информации.
Блок линейных адаптеров 72 предназначен для обмена данными по физическим линиям и каналам связи. Он обеспечивает также передачу сигналов и команд управления для дистанционного включения (выключения) электроустановки отбора мощности 16 в зависимости от установленной в данный период эксплуатации схемы системы электроснабжения.
Система характеризуется несколькими режимами работы, главными из которых являются:
1) раздельное питание потребителей электроэнергии мобильного комплекса по основному (первому) и резервному (второму) каналам электроснабжения (двухканальная система). При этом питание основных потребителей осуществляется по первому каналу (сеть 1) электроснабжения напряжением постоянного тока 27 В, преобразованным из напряжения переменного тока первого канала с помощью выпрямителя 9, а питание вспомогательных потребителей обеспечивается по второму каналу (сеть 2) от резервного источника переменного тока напряжением 380/220 В;
2) одновременное питание потребителей электроэнергии по любому из двух каналов электроснабжения;
3) питание потребителей электроэнергии от внешнего источника электроэнергии и от электроустановки отбора мощности. При этом питание основных потребителей может осуществляться по первому или второму каналам, а вспомогательных потребителей – от электроустановки отбора мощности и наоборот;
4) питание внешних потребителей путем транзитной передачи электроэнергии на другие мобильные комплексы;
5) гарантированное питание потребителей электроэнергии от первого резервного источника постоянного тока (отдельной аккумуляторной батареи) или от второго резервного (аккумуляторной батареи транспортного средства) источника постоянного тока. Этот режим работы обеспечивается в дополнение к первому на время, необходимое для восстановления основного источника электроэнергии, при наличии в мобильном комплексе потребителей, не допускающих длительных перерывов в электропитании.
Первый из названных режимов обеспечивается при наличии напряжения на блоке силового ввода 1 при условии, что отклонение напряжения на вводе основной сети (сеть 1, первый канал) не выходит за допустимые пределы. При этом осуществляется раздельное питание основных 12, 13 и вспомогательных 32, 33 и 34 потребителей соответственно по кабельным линиям 38 и 39 от основного и резервного источников электроэнергии, а электроустановка 16 отбора мощности и дизель-электрический агрегат 19 являются ненагруженным резервом. В данном режиме находятся в замкнутом положении контакты контактора 3, коммутационных аппаратов блока 5 (по основной сети 1) и контактора 26, коммутационных аппаратов блока 28 (по резервной сети 2), контакты коммутационного аппарата 41 основных потребителей и контакты коммутационного аппарата 43 вспомогательных потребителей, а контакты 53 и 55 коммутационных аппаратов 52 и 54 переключателя 17, контакты 58 и 60 коммутационных аппаратов 57 и 59 находятся в разомкнутом состоянии. При отклонении напряжения на вводе основной сети (сеть 1) блока силового ввода 1 за допустимые пределы происходит автоматическое срабатывание блока управления 44 коммутационными аппаратами 41 и 43 под действием сигнала, вырабатываемого блоком 8 автоматической коммутации каналов на основании данных, поступающих с выхода блока 4 контроля входного напряжения. Замыканием контактов коммутационного аппарата 41 происходит переключение питания основных потребителей 12 и 13 на резервный источник (сеть 2), а размыканием контактов коммутационного аппарата 43 отключаются вспомогательные потребители 32, 33 и 34 от резервного источника (сети 2). Однако при этом сохраняется возможность электропитания вспомогательных потребителей 32, 33 и 34 от электроустановки 16 отбора мощности (или от дизель-электрического агрегата 19) через замкнутые контакты 55 коммутационного аппарата 54 переключателя сетей 17 (или через замкнутые контакты 60 коммутационного аппарата 59 переключателя агрегата 24), ко второму транзитному входу которого подключается в этом случае выход первого блока 40 контроля мощности. При восстановлении первого канала электроснабжения (основной сети) переключением контактов коммутационного аппарата 41 происходит автоматический возврат питания основных потребителей.
Второй и третий режимы электроснабжения обеспечиваются при наличии только одного основного 38 (первый канал) или резервного 39 (второй канал) источника электроэнергии и электроустановки 16 отбора мощности (или дизель-электрического агрегата 19). При этом осуществляется централизованное электроснабжение основных потребителей 12 и 13 постоянным током от источника 38 по указанной выше схеме и питание вспомогательных потребителей 32, 33 и 34 переменным током от работающей электроустановки 16 отбора мощности с приводом от двигателя транспортного средства мобильного комплекса (или от работающего дизель-электрического агрегата 19), запуск которой обеспечивается дистанционно по команде с блока 8 автоматической коммутации каналов. При поступлении на вход блока 30 напряжения соответствующего уровня он запускает в работу блок управления 44, который, срабатывая, включает коммутационный аппарата 43. Своими замкнутыми контактами (первая группа) коммутационный аппарат 43 осуществляет подключение выхода блока 30 контроля входного напряжения на вход блока 31 распределения нагрузки переменного тока и обеспечивает питание вспомогательных потребителей 32, 33 и 34 от электроустановки 16 (или дизель-электрического агрегата 19).
Четвертый режим электроснабжения возникает при наличии только одного внешнего источника электроэнергии и электроустановки 16 отбора мощности с приводом от транспортного средства мобильного комплекса или дизель-электрического агрегата 19. При таком варианте электропитание потребителей может быть осуществлено в любом сочетании, например, основные потребители могут быть подключены к первому (или второму) каналу, а вспомогательные потребители подключены либо к электроустановке 16 отбора мощности, либо к дизель-электрическому агрегату 19. Однако и в этом режиме, в отличие от прототипа, обеспечивается достаточно высокая надежность электроснабжения основных потребителей, поскольку в этом случае сохраняется возможность автоматического перехода с основного канала на резервный, так как в качестве резервных источников теперь используются электроустановка отбора мощности и дизель-электрический агрегат.
Пятый режим, в дополнение к основным режимам, предусмотрен для случая, когда в составе мобильного комплекса имеются основные потребители, не допускающие даже кратковременных перерывов в электроснабжении. В этом случае к силовым цепям потребителей с гарантированным электропитанием через коммутационные аппараты в блоке 11 распределения нагрузки подключаются параллельно (в буфере) первый резервный источник 14 постоянного тока, например, отдельная аккумуляторная батарея или второй резервный 15 источник постоянного тока, например, аккумуляторная батарея транспортной базы мобильного комплекса. Когда основной источник электропитания подключен к основным потребителям, тогда аккумуляторная батарея находится в режиме подзаряда, а при пропадании основного источника потребители с гарантированным электропитанием переключаются автоматически на питание от резервных источников 14 и 15 постоянного тока.
Для реализации того или иного режима работы системы электроснабжения в ней обеспечивается сбор данных о состоянии системы и ее элементов блоком 8 автоматической коммутации каналов, в котором с помощью блока 48, имеющего в своем составе модуль микропроцессора, осуществляется обработка полученных данных. На основе результатов обработки данных подготавливаются рекомендации дежурному оператору по выбору наиболее оптимального варианта схемы системы электроснабжения для каждой ситуации, существующей на данный момент времени.
Введение блоков контроля изоляции 2, 20 и 25, контакторов 3, 21 и 26 в силовых цепях, дизель-электрического агрегата 19 с пультом управления 18 им и переключателя агрегата 24 с коммутационными аппаратами, наличие блока 8 автоматической коммутации каналов, имеющего в своем составе два блока 40 и 42 контроля мощности, два коммутационных аппарата 41 и 43 потребителей, блок 44 автоматического управления коммутационными аппаратами, блок мнемосхем 45, табло отображения 46, формирователь 47 команд управления, блок 48 приема данных, блок приема и передачи информации 49 и линейный адаптер 50, блока 10 контроля нагрузки постоянного тока, блока 11 распределения нагрузки постоянного тока, двух резервных 14 и 15 источников постоянного тока, блока 31 распределения нагрузки переменного тока вспомогательных потребителей, а также введение блока 36 управления системой электроснабжения и изменение схемы соединений элементов системы позволяют обеспечить выбор и установку необходимого, оптимального с точки зрения реально существующих условий, режима работы системы, автоматическое переключение каналов электроснабжения с основного на резервный при выходе из строя основного и автоматический возврат на электропитание потребителей по основному каналу при его восстановлении, что способствует повышению надежности работы и обеспечению бесперебойности электропитания потребителей, защите силовых цепей от повышенного напряжения и короткого замыкания в силовых цепях. При этом обеспечивается также автоматический контроль наличия напряжения на входах и выходах силовых цепей, способствующий автоматическому изменению чередования фаз и защите от ошибочного параллельного соединения различных источников электроэнергии к одним и тем же цепям при наличии напряжения на их выходах.
Введение дизель-электрического агрегата 19, являющегося вторым резервным источником переменного тока, обеспечение дистанционного включения электроустановки 16 отбора мощности и дизель-электрического агрегата 19, позволяет обеспечить горячее резервирование электроснабжения за счет их автоматического включения взамен вышедшего из строя основного или резервного источников, что способствует бесперебойности электропитания потребителей.
Положительный эффект заключается в повышении надежности работы системы и обеспечении бесперебойности гарантированного электропитания потребителей мобильного комплекса в условиях резких перепадов напряжения источников электроэнергии при различных режимах работы потребителей.
Испытания изготовленного образца предлагаемой автоматизированной системы гарантированного электроснабжения мобильного комплекса показали, что в ней, по сравнению с прототипом, существенно (с 3 до 0,5 мин) сокращается время перехода с одного режима работы системы на другой при исключении перерывов в электропитании потребителей за счет введения второго резервного источника переменного тока (дизель-электрического агрегата 19) и второго резервного источника 15 постоянного тока, обеспечении времени перехода с основного канала электроснабжения на резервный не более 20 мс, что подтвердило техническую реализуемость предлагаемой системы и возможность достижения поставленной цели.
Особенностью предлагаемой системы электроснабжения является также и то, что за счет введенных блоков в ней обеспечивается возможность автоматического слежения за состоянием элементов системы и при возникновении аварийных ситуаций они автоматически устраняются, а за счет контроля и измерения параметров системы и выработки рекомендаций по каждой ситуации существенно снижается вероятность принятия ошибочного решения оператором, что также способствует повышению надежности работы системы и обеспечению бесперебойности электроснабжения потребителей мобильного комплекса.
Кроме того, за счет введения блока 36 управления системой электроснабжения и возможности передачи данных о ее состоянии на вышестоящий пункт управления достигается улучшение взаимодействие аналогичных мобильных комплексов между собой в сфере обеспечения электроснабжения потребителей.
Источники информации
1. SU авторское свидетельство №681501, кл. Н02J 3/04, 1977.
2. SU авторское свидетельство №843090, кл. Н02J 3/04, 1981.
3. RU патент №2183042, кл. Н02J 3/04, 2002 (прототип).
4. Семейство ЭВМ «Багет-М», КБ «Корунд-М», а/я 10.
5. Доморецкий О.А. Энергетика военных установок связи. – М.: Воениздат, 1974, с.174-197.
Формула изобретения
1. Автоматизированная система гарантированного электроснабжения мобильного комплекса, содержащая блок силового ввода с подключенными к нему кабельными линиями для приема основного (первый канал) и резервного (второй канал) источников электроэнергии переменного тока, два блока контроля входного напряжения, два коммутационных аппарата, по одному в силовых цепях первого и второго каналов и блок управления ими, два автомата защиты силовых цепей, блок автоматической коммутации каналов, блок индикации, выпрямитель, блок контроля нагрузки постоянного тока, блок распределения нагрузки постоянного тока, резервный источник постоянного тока, электроустановку отбора мощности, переключатель сетей с двумя коммутационными аппаратами и блоком управления ими, блок контроля входного напряжения вспомогательных потребителей, блок распределения нагрузки переменного тока вспомогательных потребителей, при этом выход первого автомата защиты через блок автоматической коммутации каналов подключен ко входу выпрямителя, выход которого через блок контроля нагрузки постоянного тока подключен ко входу блока распределения нагрузки постоянного тока, к первому и второму выходам которого подключены соответственно основные потребители с гарантированным и негарантированным электропитанием, второй вход блока распределения нагрузки постоянного тока соединен с выходом резервного источника постоянного тока, выход второго автомата защиты подключен ко второму входу блока автоматической коммутации каналов, второй выход которого через блок контроля входного напряжения вспомогательных потребителей подключен ко входу блока распределения нагрузки переменного тока, к первому и второму выходам которого подключены соответственно вспомогательные потребители трехфазного переменного тока и вспомогательные потребители однофазного переменного тока, отличающаяся тем, что в нее введены три блока контроля изоляции, три контактора, второй резервный источник постоянного тока, дизель-электрический агрегат и пульт управления им, блок контроля выходного напряжения в силовой цепи дизель-электрического агрегата, третий автомат защиты, включенный в силовую цепь дизель-электрического агрегата, переключатель агрегата с двумя коммутационными аппаратами, блок распределительных розеток для подключения потребителей однофазного переменного тока и блок управления системой электроснабжения, при этом основной источник электроэнергии через первый выход блока силового ввода и последовательно соединенные первый контактор в силовой цепи первого канала, первый блок контроля входного напряжения, первый коммутационный аппарат подключен ко входу первого автомата защиты, а к дополнительному входу блока распределения нагрузки постоянного тока подключен выход второго резервного источника постоянного тока, вход контактора в силовой цепи первого канала соединен со входом первого блока контроля изоляции, управляющий выход которого соединен с управляющим входом первого контактора (в силовой цепи первого основного канала электропитания), резервный источник электроэнергии через второй выход блока силового ввода и последовательно соединенные второй контактор в силовой цепи второго канала, второй блок контроля входного напряжения, второй коммутационный аппарат подключен ко входу второго автомата защиты, а дополнительный выход блока распределения нагрузки переменного тока вспомогательных потребителей соединен со входом блока распределительных розеток для подключения потребителей однофазного переменного тока, вход второго контактора в силовой цепи второго канала соединен со входом второго блока контроля изоляции, управляющий выход которого соединен с управляющим входом второго контактора (в силовой цепи резервного канала электропитания переменного тока), информационные выходы первого и второго блоков контроля входного напряжения подключены соответственно к первому и второму информационным входам блока управления коммутационными аппаратами, первый и второй управляющие выходы которого подключены к управляющим входам соответственно первого и второго коммутационных аппаратов, выход электроустановки отбора мощности соединен со входом переключателя сети с двумя коммутационными аппаратами, первый и второй выход которого подключен ко входам соответственно первого и второго автоматов защиты, входы-выходы пульта управления дизель-электрического агрегата соединены с входами-выходами дизель-электрического агрегата, выход которого через последовательно соединенные третий контактор, блок контроля выходного напряжения и третий автомат защиты подключен ко входу переключателя агрегата с двумя коммутационными аппаратами, первый и второй выход которого подключен ко входам соответственно первого и второго автоматов защиты, блок контроля изоляции силовой цепи дизель – электрического агрегата (третий блок контроля изоляции), при понижении сопротивления изоляции ниже допустимого предела, выдает управляющее напряжение на вход соответствующего контактора (третьего контактора), который, сработав, размыкающими контактами размыкает силовую цепь дизель – электрического агрегата и отключает от сети потребителей, а информационные выходы блока управления коммутационными аппаратами в силовых цепях, блока распределения нагрузки постоянного тока, переключателя сети, блока контроля выходного напряжения в силовой цепи дизель-электрического агрегата, переключателя агрегата и блока распределения нагрузки переменного тока вспомогательных потребителей подключены соответственно к первому, второму, третьему, четвертому, пятому и шестому информационным входам блока автоматической коммутации каналов, первый, второй, третий, четвертый, пятый и шестой управляющие выходы которого подключены к управляющим входам соответственно блока управления коммутационными аппаратами в силовых цепях, блока распределения нагрузки постоянного тока, переключателя сети, переключателя агрегата, блока распределения нагрузки переменного тока вспомогательных потребителей и блока индикации, вход-выход блока автоматической коммутации каналов соединен со входом-выходом блока управления системой электроснабжения, первый, второй, третий и четвертый информационные входы которого подключены к информационным выходам соответственно блока контроля нагрузки постоянного тока, блока распределения нагрузки постоянного тока, блока контроля напряжения переменного тока вспомогательных потребителей и блока распределения нагрузки переменного тока вспомогательных потребителей, а ко второму входу-выходу блока управления системой электроснабжения подключена линия связи от телефонной сети общего пользования.
2. Система по п.1, отличающаяся тем, что блок автоматической коммутации каналов, обеспечивающий выбор и установку необходимого режима работы системы и переключение в соответствии каналов электропитания, содержит два блока контроля мощности, два коммутационных аппарата потребителей и блок автоматического управления ими, блок мнемосхем, табло отображения, формирователь команд управления, блок приема и передачи информации, вход и выход которого подключен соответственно к первому выходу и входу линейного адаптера, причем выходы первого и второго блоков контроля мощности соединены со входами первого и второго коммутационных аппаратов соответственно, второй транзитный вход первого коммутационного аппарата соединен с выходом второго блока контроля мощности, а второй транзитный вход второго коммутационного аппарата подключен к выходу первого блока контроля мощности, управляемые входы первого и второго коммутационных аппаратов подключены соответственно к первому и второму выходам блока автоматического управления коммутационными аппаратами потребителей, информационные выходы первого и второго блоков контроля мощности подключены соответственно к первому и второму информационным входам блока приема данных, выходы блока мнемосхем подключены ко входам формирователя команд управления, первый, второй и третий управляющие выходы которого соединены со входами блока автоматического управления коммутационными аппаратами потребителей, блока мнемосхем и блока приема и передачи информации, информационные входы табло отображения соединены с выходами блока приема данных, вторые выходы которого подключены ко вторым входам формирователя команд управления, при этом входы первого и второго блоков контроля мощности являются первым и вторым входами блока автоматической коммутации каналов, первым и вторым выходами которого являются соответственно выходы первого и второго коммутационных аппаратов потребителей, а четвертый, пятый, шестой, седьмой, восьмой и девятый выходы формирователя команд управления являются соответственно первым, вторым, третьим, четвертым, пятым и шестым управляющими выходами блока автоматической коммутации каналов, первым, вторым, третьим, четвертым, пятым и шестым информационными входами которого являются соответственно четвертый, пятый, шестой, седьмой, восьмой и девятый информационные входы блока приема данных, второй вход-выход линейного адаптера является входом-выходом блока автоматической коммутации каналов.
3. Система по п.1, отличающаяся тем, что переключатель сети содержит первый коммутационный аппарат со своими замыкающими контактами, второй коммутационный аппарат со своими замыкающими контактами и блок управления названными коммутационными аппаратами, причем первый и второй управляющие выходы блока управления коммутационными аппаратами подключены к управляющим входам соответственно первого коммутационного аппарата и второго коммутационного аппарата, а первый вывод замыкающих контактов первого коммутационного аппарата соединен с первым выводом замыкающих контактов второго коммутационного аппарата, к месту соединения которых подключен выход электроустановки отбора мощности, при этом вход блока управления коммутационными аппаратами является входом переключателя сетей, первым и вторым выходами которого являются соответственно второй вывод замыкающих контактов первого коммутационного аппарата, соединенный со входом первого автомата защиты, и второй вывод замыкающих контактов второго коммутационного аппарата, соединенный со входом второго автомата защиты.
4. Система по п.1, отличающаяся тем, что переключатель агрегата содержит первый коммутационный аппарат со своими замыкающими контактами, второй коммутационный аппарат со своими замыкающими контактами и блок управления названными коммутационными аппаратами, причем первый и второй управляющие выходы блока управления коммутационными аппаратами подключены к управляющим входам соответственно первого коммутационного аппарата и второго коммутационного аппарата, а первый вывод замыкающих контактов первого коммутационного аппарата соединен с первым выводом замыкающих контактов второго коммутационного аппарата, к месту соединения которых подключен выход третьего автомата защиты, при этом вход блока управления коммутационными аппаратами является входом переключателя агрегата, первым и вторым выходами которого являются соответственно второй вывод замыкающих контактов первого коммутационного аппарата, соединенный со входом первого автомата защиты, и второй вывод замыкающих контактов второго коммутационного аппарата, соединенный со входом второго автомата защиты.
5. Система по п.1, отличающаяся тем, что блок управления системой электроснабжения содержит вычислительный комплекс, обеспечивающий решение задач по выбору оптимальных режимов работы на основе принятой от источников электроэнергии информации и обработки данных контроля технического состояния элементов системы электроснабжения, состоящий из модуля центрального процессора, к которому подключены накопитель на жестком магнитном диске, клавиатура, принтер и автономный блок накопителей на гибких магнитных дисках, модуля контроллеров ввода-вывода, к которому подключен видеомонитор, системной шины, соединенной с модулем центрального процессора и модулем контроллеров ввода-вывода, и блок обмена информацией, включающий последовательно соединенные модуль математического акселератора, соединенный с системной шиной, и блок линейных адаптеров, ко вторым входам – выходам которого подключена линия связи от телефонной сети общего пользования, при этом вторые входы-выходы блока линейных адаптеров являются входами-выходами блока управления системой электроснабжения.
РИСУНКИ
|
|