|
|
(21), (22) Заявка: 2006139807/09, 13.11.2006
(24) Дата начала отсчета срока действия патента:
13.11.2006
(46) Опубликовано: 27.02.2008
(56) Список документов, цитированных в отчете о поиске:
RU 2183042 С2, 27.05.2002. RU 2237960 С2, 10.10.2004. RU 2125331 C1, 20.01.1999. RU 2133543 C1, 20.07.1999. SU 843090 A1, 30.06.1981.
Адрес для переписки:
141002, Московская обл., г. Мытищи-2, ул. Колпакова, 2, ООО “Технологическая лаборатория”, генеральному директору В.С. Балицкому
|
(72) Автор(ы):
Балицкий Вадим Степанович (RU), Каверный Александр Владимирович (RU), Гришин Константин Владимирович (RU), Пятницин Александр Иванович (RU), Вергелис Николай Иванович (RU)
(73) Патентообладатель(и):
Общество с ограниченной ответственностью “Технологическая лаборатория” (RU)
|
(54) АВТОМАТИЗИРОВАННАЯ СИСТЕМА ГАРАНТИРОВАННОГО ЭЛЕКТРОСНАБЖЕНИЯ СТАЦИОНАРНОГО ОБЪЕКТА
(57) Реферат:
Изобретение относится к системам распределения электроэнергии и резервного электроснабжения, а более конкретно к автоматизированным системам гарантированного электроснабжения стационарных объектов, в частности радиоэлектронных комплексов, размещенных в контейнерах, отдельных помещениях и функционирующих в местах, удаленных от населенных пунктов и стационарных электрических сетей. Технический результат заключается в повышении времени бесперебойного электроснабжения потребителей в условиях недостаточно развитой инфраструктуры стационарных энергосистем и обеспечении пожаробезопасности при резких изменениях напряжения в сети. Для этого система содержит основной и резервный источники переменного тока, щит аварийного переключения источников, блок входной силовой шины, коммутационный аппарат, блок выходной силовой шины, блок выпрямителей, блок распределения нагрузки постоянного тока, основные и вспомогательные потребители электроэнергии постоянного тока, контроллер, первый и второй блоки аккумуляторных батарей, автоматический выключатель аккумуляторных батарей, устройство бесперебойного питания, блок распределения нагрузки переменного тока, основные и вспомогательные потребители переменного тока, устройство пожарной сигнализации, пульт управления системой электроснабжения и линию связи. 4 з.п. ф-лы, 5 ил.
Изобретение относится к системам распределения электроэнергии и резервного электроснабжения, а более конкретно к автоматизированным системам гарантированного электроснабжения стационарных объектов, в частности радиоэлектронных комплексов, размещенных в контейнерах, отдельных помещениях и функционирующих в местах, удаленных от населенных пунктов и стационарных электрических сетей.
Известны системы электроснабжения, содержащие основные и резервные источники электроэнергии, соединенные через распределительные устройства и кабельные линии с передвижными объектами, каждый из которых содержит основные и вспомогательные потребители электроэнергии, соединенные с коммутационными аппаратами потребителей и блоком автоматического управления коммутационными аппаратами потребителей, электроустановку отбора мощности, основной и резервный силовые вводы [1, 2, 3].
Недостатки известных систем заключаются в том, что они имеют низкий коэффициент использования установленной мощности, что ухудшает их топливную экономичность. При этом, несмотря на исправную работу основного и резервного источников, могут иметь место частые переключения питания объектов с основного силового ввода на резервный и обратно, обусловленные кратковременными снижениями напряжения при пусках асинхронных двигателей вспомогательных потребителей, например кондиционеров, работающих в повторно-кратковременном режиме.
Наиболее близкой по технической сущности к предлагаемому изобретению является универсальная система электроснабжения подвижных объектов, содержащая выносные распределительные устройства, кабельные линии от основного и резервного источников электроэнергии, основной, резервный и транзитные силовые вводы, блоки контроля входного напряжения во входных цепях, коммутационные аппараты во входных силовых цепях, блок управления коммутационными аппаратами во входных силовых цепях, блоки контроля выходного напряжения, автоматы защиты силовых цепей, переключатель с коммутационными аппаратами и блоком управления ими, электроустановку отбора мощности с приводом генератора от двигателя транспортного средства, блок автоматической коммутации каналов, выпрямитель, блок контроля нагрузки постоянного тока, блок распределения нагрузки постоянного тока, основные потребители постоянного тока, резервный источник постоянного тока (аккумуляторную батарею), блок контроля напряжения переменного тока, блок распределения нагрузки переменного тока, основные и вспомогательные потребители переменного тока, линию связи [4].
Основной недостаток известной универсальной системы электроснабжения заключается в том, что она обеспечивает бесперебойное электропитание основных потребителей постоянного тока на короткое время и не обеспечивает бесперебойного питания потребителей переменного тока, которое особенно важно как для питания различной аппаратуры, так и для питания средств жизнеобеспечения деятельности обслуживающего персонала.
Кроме того, известная система не обеспечивает пожарную безопасность при перегрузках в сети, вызывающих перегрев проводов и возможность их возгорания, а также защиту сети при резком понижении сопротивления изоляции питающих проводов.
Целью изобретения является повышение времени бесперебойного электроснабжения потребителей в условиях недостаточно развитой инфраструктуры стационарных энергосистем и обеспечение пожаробезопасности при резких изменениях напряжения в сети.
Поставленная цель достигается тем, что в автоматизированную систему гарантированного электроснабжения стационарного объекта, содержащую основной и резервный источники переменного тока, блок распределения нагрузки постоянного тока, блок аккумуляторных батарей, блок распределения нагрузки переменного тока, основные и вспомогательные потребители постоянного тока, основные и вспомогательные потребители переменного тока, линию связи, введены щит аварийного переключения источников переменного тока, блок входной силовой шины, коммутационный аппарат, блок выходной силовой шины, блок выпрямителей, устройство бесперебойного питания потребителей переменного тока, контроллер, второй блок аккумуляторных батарей, устройство пожарной сигнализации и пульт управления системой электроснабжения, при этом выход основного источника переменного тока подключен к первому силовому входу щита аварийного переключения источников переменного тока, второй силовой вход которого соединен с выходом резервного источника переменного тока, выход щита аварийного переключения источников переменного тока соединен со входом блока входной силовой шины, выход которой через коммутационный аппарат соединен со входом блока выходной силовой шины, первый выход которой через блок выпрямителей подключен ко входу блока распределения нагрузки постоянного тока, к первому и второму выходам которого подключены входы соответственно основные и вспомогательные потребители постоянного тока, вход-выход блока выпрямителей соединен с первым входом-выходом контроллера, второй вход-выход которого подключен к входу-выходу первого блока аккумуляторных батарей, выход которого через автоматический выключатель аккумуляторной батареи соединен со вторым входом блока распределения нагрузки постоянного тока, управляющий выход контроллера соединен с управляющим входом автоматического выключателя аккумуляторной батареи, второй выход блока выходной силовой шины через устройство бесперебойного питания потребителей переменного тока соединен со входом блока распределения нагрузки переменного тока, первый и второй выход которого подключен ко входам соответственно основных и вспомогательных потребителей переменного тока, вход-выход второго блока аккумуляторных батарей соединен с первым входом-выходом устройства бесперебойного питания потребителей переменного тока, второй выход блока входной силовой шины соединен со входом устройства пожарной сигнализации, управляющий выход которого соединен с управляющим входом коммутационного аппарата, третий вход-выход контроллера соединен с первым входом-выходом пульта управления системой электроснабжения, второй вход-выход которого соединен со вторым входом-выходом устройства бесперебойного питания потребителей переменного тока, сигнальные выходы блока выпрямителей, блока распределения нагрузки постоянного тока и блока распределения нагрузки переменного тока подключены соответственно к первому, второму и третьему сигнальным входам устройства пожарной сигнализации, информационные выходы блока выпрямителей, блока распределения нагрузки постоянного тока, блока распределения нагрузки переменного тока и устройства пожарной сигнализации подключены соответственно к первому, второму, третьему и четвертому информационным входам пульта управления системой электроснабжения, управляющий выход которого соединен с управляющим входом устройства пожарной сигнализации, линия связи подключена к третьему входу-выходу пульта управления системой электроснабжения.
Поставленная цель достигается тем, что щит аварийного переключения источников переменного тока содержит первый силовой ввод, автоматический выключатель сети, устройство защитного отключения, индикатор наличия сети, реверсивный рубильник, переключатель измерительного прибора, блок контроля напряжения сети, второй силовой ввод, автоматический выключатель резервной сети, коммутационный аппарат (контактор), блок контроля изоляции и индикатор наличия резервной сети, при этом выход первого силового ввода через автоматический выключатель сети и устройство защитного отключения соединен с первым входом реверсивного рубильника, а выход второго силового ввода через автоматический выключатель резервной сети и коммутационный аппарат подключен ко второму входу реверсивного рубильника, вход индикатора наличия сети и первый вход переключателя измерительного прибора подключены к выходу устройства защитного отключения, выход переключателя измерительного прибора соединен со входом блока контроля напряжения сети, выход автоматического выключателя резервной сети соединен со входом блока контроля изоляции, управляющий выход которого соединен с управляющим входом коммутационного аппарата, выход которого подключен ко второму входу переключателя измерительного прибора и ко входу индикатора наличия резервной сети, при этом первым и вторым силовыми входами щита аварийного переключения переменного тока являются входы соответственно первого и второго силовых вводов, а выходом щита аварийного переключения переменного тока является выход реверсивного рубильника.
Поставленная цель достигается тем, что блок входной силовой шины содержит трехпроводную силовую шину, включающую три фазных провода L1, L2 и L3, нулевой рабочий провод N, нулевой защитный провод (контур заземления), ограничитель перенапряжения сети и однополюсный автоматический выключатель, при этом первый вход-выход трехпроводной силовой шины соединен со входом-выходом ограничителя перенапряжения сети, соединенного с нулевым рабочим проводом, второй вход-выход трехпроводной шины соединен с входом-выходом однополюсного автоматического выключателя, при этом вход и выход трехпроводной силовой шины являются соответственно входом и выходом блока входной силовой шины, управляющим выходом которого является выход однополюсного автоматического выключателя.
Поставленная цель достигается тем, что устройство бесперебойного питания содержит блок входных силовых цепей, блок выпрямителей, автоматический выключатель аккумуляторных батарей, блок инверторов, блок выходных силовых цепей, блок контроля входного напряжения переменного тока, индикатор наличия входного напряжения, индикатор наличия напряжения аккумуляторной батареи, блок контроля выходного напряжения переменного тока, индикатор наличия выходного напряжения, контроллер и дисплей, при этом выход блока входных силовых цепей через блок выпрямителей, автоматический выключатель аккумуляторных батарей и блок инверторов соединен со входом блока выходных силовых цепей, первый выход которого соединен со входом блока контроля выходного напряжения переменного тока, вход блока контроля входного напряжения соединен со вторым выходом блока входных силовых цепей, к первому выходу которого подключен вход индикатора наличия входного напряжения, вход индикатора наличия напряжения аккумуляторной батареи подключен ко второму входу автоматического выключателя аккумуляторных батарей, входы-выходы блока выпрямителей, автоматического выключателя аккумуляторных батарей и блока инверторов подключены соответственно к первому, второму и третьему входам-выходам контроллера, выход которого соединен со входом дисплея, вход индикатора наличия выходного напряжения соединен со вторым выходом блока выходных силовых цепей, при этом вход блока входных силовых цепей является входом устройства бесперебойного питания, выходом которого является второй выход блока выходных силовых цепей, а входом устройства бесперебойного питания является второй вход автоматического выключателя аккумуляторных батарей, четвертый вход-выход контроллера является входом-выходом устройства бесперебойного питания.
Поставленная цель достигается тем, что пульт управления системой электроснабжения содержит блок приема и обработки данных, блок отображения, формирователь команд управления, блок приема и передачи информации и линейный адаптер, при этом первые и вторые выходы блока приема и обработки данных подключены соответственно ко входам блока отображения и формирователя команд управления, первый управляющий выход которого соединен с управляющим входом блока приема и передачи информации, выход которого соединен с первым входом блока приема и обработки данных, вход-выход блока приема и передачи информации соединен с первым входом-выходом линейного адаптера, при этом первым и вторым информационными входами пульта управления системой электроснабжения являются соответственно второй и третий входы блока приема и обработки данных, первым входом-выходом пульта управления системой электроснабжения являются соответственно четвертый вход блока приема и обработки данных и второй выход формирователя команд управления, вторым входом-выходом пульта управления системой электроснабжения являются соответственно пятый вход блока приема и обработки данных и третий выход формирователя команд управления, третьим входом-выходом пульта управления системой электроснабжения является второй вход-выход линейного адаптера, четвертый выход формирователя команд управления является управляющим выходом пульта управления системой электроснабжения, третьим и четвертым информационными входами которого являются соответственно шестой и седьмой входы блока приема и обработки данных.
Сопоставительный анализ с прототипом показывает, что заявляемая автоматизированная система гарантированного электроснабжения стационарного объекта отличается наличием новых блоков: щита аварийного переключения источников переменного тока, блоков входной и выходной силовых шин, блока выпрямителей, контроллера, автоматического выключателя аккумуляторной батареи, устройства бесперебойного питания потребителей переменного тока, второго блока аккумуляторных батарей, устройства пожарной сигнализации и пульта управления системой электроснабжения, а также изменением связей между остальными элементами схемы.
Таким образом, заявляемая автоматизированная система гарантированного электроснабжения соответствует критерию изобретения “новизна”. Сравнение заявляемого решения с другими техническими решениями показывает, что введенные блоки широко известны и для их реализации не требуется дополнительного творчества, учитывая изложенные ниже пояснения.
Однако при их введении в указанной связи с остальными элементами схемы в заявляемую автоматизированную систему гарантированного электроснабжения стационарного объекта, вышеуказанные блоки проявляют новые свойства, что приводит к повышению времени бесперебойного гарантированного электроснабжения потребителей и надежности работы системы. Это позволяет сделать вывод о соответствии технического решения критерию “существенные отличия”.
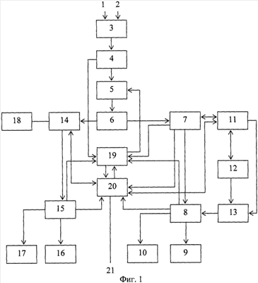
На фиг.1 представлена структурная схема автоматизированной системы гарантированного электроснабжения стационарного объекта, а на фиг.2, 3, 4 и 5 приведены структурные схемы соответственно щита аварийного переключения источников переменного тока, блока входной силовой шины, устройства бесперебойного питания потребителей переменного тока и пульта управления системой электроснабжения.
Автоматизированная система гарантированного электроснабжения стационарного объекта (фиг.1) содержит основной источник 1 переменного тока, резервный источник 2 переменного тока, щит аварийного переключения 3 источников переменного тока, блок входной силовой шины 4, коммутационный аппарат (контактор) 5, блок выходной силовой шины 6, блок выпрямителей 7, блок распределения нагрузки 8 постоянного тока, основные потребители постоянного тока 9, вспомогательные потребители 10 постоянного тока, контроллер 11, первый блок 12 аккумуляторных батарей, автоматический выключатель 13 аккумуляторных батарей, устройство бесперебойного питания 14 переменного тока, блок распределения нагрузки 15 переменного тока, основные потребители переменного тока 16, вспомогательные потребители 17 переменного тока, второй блок 18 аккумуляторных батарей, устройство 19 пожарной сигнализации, пульт управления 20 системой электроснабжения и линию связи 21.
Щит 3 аварийного переключения источников переменного тока (фиг.2) содержит первый силовой ввод 22, автоматический выключатель 23 сети, устройство защитного отключения 24, реверсивный рубильник (пакетный выключатель) 25, индикатор 26 наличия сети, переключатель измерительного прибора 27, блок контроля 28 напряжения сети, второй силовой ввод 29, автоматический выключатель 30 резервной сети, коммутационный аппарат (контактор) 31, блок контроля 32 изоляции и индикатор 33 наличия резервной сети.
Блок 4 входной силовой шины (фиг.3) содержит трехпроводную силовую шину 34, включающую три фазных провода L1, L2 и L3, нулевой рабочий 35 провод N, нулевой защитный провод 36 (контур заземления), ограничитель перенапряжения 37 сети и однополюсный автоматический выключатель 38.
Устройство 14 бесперебойного питания (фиг.4) содержит блок 39 входных силовых цепей, блок выпрямителей 40, автоматический выключатель 41 аккумуляторных батарей, блок инверторов 42, блок 43 выходных силовых цепей, блок контроля 44 входного напряжения переменного тока, индикатор 45 наличия входного напряжения, индикатор 46 наличия напряжения аккумуляторной батареи, блок контроля 47 выходного напряжения переменного тока, индикатор 48 наличия выходного напряжения, контроллер 49 и дисплей 50.
Пульт управления 20 системой электроснабжения (см. фиг.5) содержит блок приема и обработки данных 51, блок отображения 52, формирователь команд управления 53, блок 54 приема и передачи информации и линейный адаптер 55.
Выход основного источника 1 переменного тока подключен к первому силовому входу щита аварийного переключения 3 источников переменного тока, второй силовой вход которого соединен с выходом резервного источника 2 переменного тока. Выход щита аварийного переключения 3 источников переменного тока соединен со входом блока 4 входной силовой шины, выход которого через коммутационный аппарат 5 соединен со входом блока 6 выходной силовой шины, первый выход которого через блок выпрямителей 7 подключен ко входу блока распределения нагрузки 8 постоянного тока, к первому и второму выходам которого подключены входы соответственно основных 9 и вспомогательных 10 потребителей постоянного тока.
Вход-выход блока выпрямителей 7 соединен с первым входом-выходом контроллера 11, второй вход-выход которого подключен к входу-выходу первого блока 12 аккумуляторных батарей, выход которого через автоматический выключатель 13 аккумуляторной батареи соединен со вторым входом блока распределения нагрузки 8 постоянного тока, управляющий выход контроллера 11 соединен с управляющим входом автоматического выключателя 13 аккумуляторной батареи.
Второй выход блока 6 выходной силовой шины через устройство 14 бесперебойного питания потребителей переменного тока соединен со входом блока распределения нагрузки 15 переменного тока, первый и второй выход которого подключен ко входам соответственно основных 16 и вспомогательных 17 потребителей переменного тока, вход-выход второго блока 18 аккумуляторных батарей соединен с первым входом-выходом устройства 14 бесперебойного питания потребителей переменного тока.
Второй выход блока 4 входной силовой шины соединен со входом устройства 19 пожарной сигнализации, управляющий выход которого соединен с управляющим входом коммутационного аппарата 5.
Третий вход-выход контроллера 11 соединен с первым входом-выходом пульта управления 20 системой электроснабжения, второй вход-выход которого соединен со вторым входом-выходом устройства 14 бесперебойного питания потребителей переменного тока.
Сигнальные выходы блока выпрямителей 7, блока распределения нагрузки 8 постоянного тока и блока распределения нагрузки 15 переменного тока подключены соответственно к первому, второму и третьему сигнальным входам устройства 19 пожарной сигнализации, а информационные выходы блока выпрямителей 7, блока распределения нагрузки 8 постоянного тока, блока распределения нагрузки 15 переменного тока и устройства 19 пожарной сигнализации подключены соответственно к первому, второму, третьему и четвертому информационным входам пульта управления 20 системой электроснабжения, управляющий выход которого соединен с управляющим входом устройства 19 пожарной сигнализации, линия связи 21 подключена к третьему входу-выходу пульта управления 20 системой электроснабжения.
Выход первого силового ввода 22 щита 3 аварийного переключения через автоматический выключатель 23 сети и устройство 24 защитного отключения соединен с первым входом реверсивного рубильника 25, а выход второго силового ввода 29 щита 3 через автоматический выключатель резервной 30 сети и коммутационный аппарат 31 подключен ко второму входу реверсивного рубильника 25. Вход индикатора 26 наличия напряжения сети и первый вход переключателя 27 измерительного прибора подключены к выходу устройства 24 защитного отключения, выход переключателя 27 измерительного прибора соединен со входом блока контроля 28 напряжения сети. Выход автоматического выключателя резервной 30 сети соединен со входом блока контроля 32 изоляции, управляющий выход которого соединен с управляющим входом коммутационного аппарата 31, выход которого подключен ко второму входу переключателя 27 измерительного прибора и ко входу индикатора 33 наличия напряжения резервной сети, при этом первым и вторым силовыми входами щита аварийного переключения 3 переменного тока являются входы соответственно первого 22 и второго 29 силовых вводов, а выходом щита аварийного переключения 3 переменного тока является выход реверсивного рубильника 25.
Первый вход-выход трехпроводной силовой шины 34 блока 4 входной силовой шины соединен со входом-выходом ограничителя перенапряжения 37 сети, соединенного с нулевым рабочим 35 проводом, второй вход-выход трехпроводной шины 34 соединен с входом-выходом однополюсного автоматического выключателя 38, при этом вход и выход трехпроводной силовой шины 34 являются соответственно входом и выходом блока 4 входной силовой шины, управляющим выходом которого является выход однополюсного автоматического выключателя 38.
Выход блока 39 входных силовых цепей устройства 14 бесперебойного питания потребителей переменного тока через блок выпрямителей 40, автоматический выключатель 41 аккумуляторных батарей и блок инверторов 42 соединен со входом блока 43 выходных силовых цепей, первый выход которого соединен со входом блока контроля 47 выходного напряжения переменного тока. Вход блока контроля 44 входного напряжения соединен со вторым выходом блока 39 входных силовых цепей, к первому выходу которого подключен вход индикатора 45 наличия входного напряжения, а вход индикатора наличия 46 напряжения аккумуляторной батареи подключен ко второму входу автоматического выключателя 41 аккумуляторных батарей. Входы-выходы блока выпрямителей 40, автоматического выключателя 41 аккумуляторных батарей и блока инверторов 42 подключены соответственно к первому, второму и третьему входам-выходам контроллера 49, выход которого соединен со входом дисплея 50. Вход индикатора 48 наличия выходного напряжения соединен со вторым выходом блока 43 выходных силовых цепей, при этом вход блока 39 входных силовых цепей является входом устройства 14 бесперебойного питания, выходом которого является второй выход блока 43 выходных силовых цепей, а входом устройства 14 бесперебойного питания является второй вход автоматического выключателя 41 аккумуляторных батарей, четвертый вход-выход контроллера 49 является входом-выходом устройства 14 бесперебойного питания.
Первые и вторые выходы блока 51 приема и обработки данных пульта управления 20 системой электроснабжения подключены соответственно ко входам блока 52 отображения и формирователя 53 команд управления, первый управляющий выход которого соединен с управляющим входом блока 54 приема и передачи информации, выход которого соединен с первым входом блока приема и обработки данных 51. Вход-выход блока 54 приема и передачи информации соединен с первым входом-выходом линейного адаптера 55, при этом первым и вторым информационными входами пульта управления 20 системой электроснабжения являются соответственно второй и третий входы блока приема и обработки данных 51, а первым входом-выходом пульта управления 20 системой электроснабжения являются соответственно четвертый вход блока 51 приема и обработки данных и второй выход формирователя 53 команд управления, вторым входом-выходом пульта управления 20 системой электроснабжения являются соответственно пятый вход блока 51 приема и обработки данных и третий выход формирователя 53 команд управления, третьим входом-выходом пульта управления 20 системой электроснабжения является второй вход-выход линейного адаптера 55, четвертый выход формирователя 53 команд управления является управляющим выходом пульта управления 20 системой электроснабжения, третьим и четвертым информационными входами которого являются соответственно шестой и седьмой входы блока 51 приема и обработки данных.
Щит 3 аварийного переключения указанного выше состава предназначен для подключения основного 1 и резервного 2 внешних источников переменного тока, автоматического отключения напряжения источников при повреждении или аварии на сети, переключения с основного источника на резервный с помощью реверсивного рубильника, защиты обслуживающего персонала от поражения электрическим током и аппаратуры, размещаемой в стационарном объекте, от возгораний при повреждении или ухудшении изоляции проводов, а также от коротких замыканий.
Для обеспечения постоянного контроля сопротивления изоляции в составе щита 3 имеется блок контроля 32 изоляции, состоящий из релейного устройства и индикаторного устройства. Релейное устройство срабатывает и замыкает свои выходные контакты при недопустимом снижении сопротивления изоляции силовых цепей. Индикаторное устройство имеет на лицевой панели три индикатора, соответствующие трем интервалам контролируемого сопротивления изоляции и позволяющие визуально оценивать его значение.
Блок 4 входной силовой шины предназначен для передачи напряжения внешних источников переменного тока к потребителям электроэнергии.
Коммутационный аппарат 5 осуществляет отключение внешнего источника переменного тока при нарушениях тепловых режимов (перегревах) в блоках системы электроснабжения, технологической аппаратуре и возможности появления аварийной ситуации (возникновении пожара).
Блок 6 выходной силовой шины предназначен для распределения внешних источников переменного тока по потребителям постоянного и переменного тока. Подобно блоку 4 входной силовой шины она содержит трехпроводную силовую шину, включающую три фазных провода L1, L2 и L3, нулевой рабочий провод N, нулевой защитный провод (контур заземления), ограничитель перенапряжения сети, определенное количество однополюсных автоматических выключателей и дополнительно двух- или трехполюсные выключатели.
Блок выпрямителей 7 предназначен для преобразования напряжения трехфазного или однофазного переменного тока в напряжение постоянного тока требуемого уровня для питания основных 9 и вспомогательных 10 потребителей. Структурные схемы и возможности различных выпрямителей приведены в известном источнике [5]. Выпрямители блока 7 предназначены для преобразования переменного трехфазного тока с линейным напряжением 380 В в напряжение постоянного тока 27 В для питания основных потребителей постоянным током. Блок 7 обеспечивает автоматическое включение при подаче на его вход с выхода блока 6 переменного тока, преобразование напряжения переменного тока в постоянное напряжение указанной выше величины, защиту от перегрузки без отключения потребителей посредством ограничителя тока непрерывного действия, выдачу непосредственно и через блок 8 по информационному выходу на блок 20 сигналов исправной и аварийной работы.
Блок 8 распределения нагрузки потребителей постоянного тока содержит входные и выходные устройства, блоки контроля напряжения и автоматические выключатели, предназначенные для приема напряжения постоянного тока от блока 7 выпрямителей, распределения напряжения по потребителям и защиты силовых цепей от короткого замыкания. Блок 8 предназначен для приема с выхода блока выпрямителей 7 напряжения 27 В постоянного тока, распределения его и коммутации силовых цепей с помощью имеющихся в его составе коммутационных аппаратов на входы основных 9 и вспомогательных 10 потребителей. Он обеспечивает прием, коммутацию и распределение электроэнергии постоянного тока напряжением 27 В, коммутацию выходов первого блока 12 аккумуляторных батарей на нагрузку, а также автоматическое переключение входа потребителей 9 и 10 на выходы аккумуляторной батареи 12 через автоматический выключатель 13 при пропадании основного источника и обратное переключение с резервных источников на основной при восстановлении нормального питания. Блок 8 обеспечивает также защиту цепей от короткого замыкания и перегрузок, автоматический контроль наличия напряжения на входах и выходах, состояния коммутационных аппаратов, выдачу в блок 20 сигналов исправной и аварийной работы.
Блок 8 осуществляет также контроль нагрузки (величины напряжения и тока), поступающей с выхода блока выпрямителей 7, и выдачу по информационному выходу на вход пульта управления 20 данных контроля нагрузки.
В качестве основных 9 и вспомогательных 10 потребителей могут выступать аппаратура и вспомогательное оборудование радиоэлектронных комплексов, для которых обязательно требуется источник напряжения постоянного тока определенной величины с необходимым качеством.
Контроллер 11 предназначен для управления режимами работы блока выпрямителей 7 и блока 8 распределения нагрузки постоянного тока, измерения и отображения на экране дисплея всех рабочих параметров, контроля и индикации технического состояния, контроля емкости аккумуляторных батарей блока 12, переключения аккумуляторных батарей 12 на питание потребителей и отключения батареи при глубоком разряде, обмена данными с пультом управления 20 системой электроснабжения.
В качестве контроллера 11 может быть использован микроконтроллер типа МК 1816, который представляет собой большую интегральную схему (БИС), имеющую в своем составе все атрибуты небольшой микро-ЭВМ: арифметическое логическое устройство, устройство управления, постоянное ЗУ программ, ОЗУ данных и интерфейсные схемы [6].
Устройство бесперебойного питания 14 переменного тока указанного выше состава предназначено для обеспечения бесперебойного электропитания переменным током телекоммуникационных средств связи и средств жизнеобеспечения. Основными элементами устройства являются блок 40 выпрямителей и блок 18 аккумуляторных батареей, подключенных к устройству в режиме подзаряда, блок инверторов 42 и контроллер 49, осуществляющий управление режимами работы устройства 14.
При этом блок 40 выпрямителей устройства 14 обеспечивает преобразование переменного трехфазного тока с напряжением 380 В в напряжение постоянного тока 12-15 В, защиту от перегрузки без отключения сети путем оснащения его ограничителем тока непрерывного действия, разблокировку аварийных защит при снятии входного переменного напряжения, равномерную нагрузку фаз источника переменного трехфазного тока, выдачу на блок сигналов исправной и аварийной работы с индикацией на лицевой панели, автоматический контроль величины напряжения постоянного тока на выходе, выдает информацию о контролируемых параметрах в контроллер 49.
Блок инверторов 42 устройства 14 предназначен для гарантированного питания переменным током основных 16 и вспомогательных 17 потребителей.
Блок 42 предназначен для получения переменного однофазного напряжения 220 В, трехфазного напряжения 380 В из постоянного напряжения 12-15 В, поступающего с выхода блока выпрямителей 40 или с выхода блока аккумуляторных батарей 18.
Блок инверторов 42 автоматически включается при подаче на его вход постоянного напряжения. Блок 42 инверторов обеспечивает выдачу потребителям переменного однофазного напряжения 220 В, переменного трехфазного напряжения 380 В, защиту от перегрузки, разблокировку аварийных защит при снятии постоянного напряжения, защитное отключение при перегрузке по одной из фаз выходного напряжения, выдачу на контроллер 49 сигналов исправной и аварийной работы с индикацией на лицевой панели, автоматический контроль величины напряжения постоянного тока 12-15 В, величины напряжения переменного тока 220 В и асимметрии выходного напряжения.
Контроллер 49 устройства 14 предназначен для управления режимами работы блока выпрямителей 40, блока инверторов 42 и блока 15 распределения нагрузки постоянного тока, измерения и отображения на экране дисплея 50 всех рабочих параметров, контроля и индикации технического состояния, контроля емкости аккумуляторных батарей блока 18, переключения аккумуляторных батарей блока 18 на питание потребителей и отключения батареи при глубоком разряде, обмена данными с пультом управления 20 системой электроснабжения. Он обеспечивает возможность регулирования выходного напряжения в широком диапазоне, контроль тока нагрузки и температуры теплоотводящих элементов, а также выдачу сигнализации о перенапряжении на выходе устройства 14 по стыкам RS-232 или RS-485.
В качестве контроллера 49 может быть использован микроконтроллер типа МК 1816, который представляет собой большую интегральную схему (БИС), имеющую в своем составе все атрибуты небольшой микро-ЭВМ: арифметическое логическое устройство, устройство управления, постоянное ЗУ программ, ОЗУ данных и интерфейсные схемы [6], а также может быть использован контроллер из модулей семейства ЭВМ «Багет-М» [7].
Блок распределения 15 нагрузки переменного тока предназначен для питания основных 16 и вспомогательных 17 потребителей однофазным переменным током напряжением 220 В и трехфазным током напряжением 380 В.
Блок 15 обеспечивает прием и распределение по потребителям электроэнергии переменного тока напряжением 380/220 В, отображение на индикаторе наличия на каждом из потребителей напряжения и тока, защиту подключаемых цепей питания от токов короткого замыкания и перегрузок. Защита отходящих линий осуществляется схемными средствами без отключения и рассчитана на номинальный ток нагрузки подключаемой линии, возможность местного включения и отключения отдельных потребителей с помощью кнопок, расположенных на блоке.
Устройство 19 пожарной сигнализации содержит пусковой пульт сигнализации, охранно-пожарный пульт, пульт дистанционного пуска, световой оповещатель, светозвуковой оповещатель, блок коммутации и контроля цепей пуска. Оно предназначено для контроля состояния одного направления с запуском систем пожаротушения и дымоудаления при срабатывании не менее двух активных или пассивных извещателей в пожарном шлейфе, а также для управления внешними звуковыми и световыми оповещателями.
Устройство 19 осуществляет прием и регистрацию извещений посредством контроля тока, протекающего в шлейфах сигнализации к блокам системы электроснабжения. В качестве извещателей, включаемых в пожарный шлейф, могут использоваться пожарные извещатели электроконтактного типа (ИП 105, МАК-1 и т.д.), пожарные извещатели, имеющие на выходе реле и сигнальные цепи активных охранных приборов (активные пожарные извещатели типа ИП 212-2 «ДИП-2» и др.). Устройство обеспечивает непрерывный контроль состояния пожарных шлейфов по протекающему в них току, а сигнальных – по их сопротивлению.
Пульт управления 20 системой электроснабжения содержит блок 51 приема и обработки данных, блок 52 отображения, формирователь 53 команд управления, блок 54 приема и передачи информации и линейный адаптер 55. Пульт управления может быть реализован на ЭВМ из семейства “Багет” для специализированных применений, дополнительных модулей и программного обеспечения. Он включает в себя набор стандартных модулей и позволяет устанавливать дополнительные модули для решения широкого круга задач ввода, сбора, хранения, обработки, отображения и передачи данных [7].
Блок 51 пульта управления 20 предназначен для приема и обработки данных о техническом состоянии системы электроснабжения и ее элементов. Он включает в себя модули микропроцессора и математического акселератора, представляющие собой известные элементы из семейства модулей для системы ЭВМ «Багет» [7]. Наличие указанных данных позволит своевременно принять меры по бесперебойному электропитанию основных и вспомогательных потребителей.
Блок отображения 52 пульта управления 20 системой электроснабжения предназначен для приема данных о состоянии элементов системы электроснабжения (блока 7 выпрямителей, блока 8 распределения нагрузки постоянного тока, контроллера 11, устройства 14 бесперебойного питания, блока 15 распределения нагрузки переменного тока и устройства 19 пожарной сигнализации), отображения буквенно-цифровой информации о параметрах системы электроснабжения (величины тока, напряжения, мощности, частоты переменного тока и др.), об аварийном состоянии системы и рекомендаций оператору о действиях в аварийных ситуациях.
Блок 54 представляет собой устройство сопряжения, которое предназначено для согласования по уровням сигналов выходных цепей с физической линией 21 и передачи данных о состоянии элементов системы электроснабжения через линейный адаптер 55 пульта управления 20 на электронную вычислительную машину внешнего пункта управления системой электроснабжения.
Линейный адаптер 55 предназначен для обмена данными по физическим линиям 21 или каналам связи с внешним пунктом управления системой электроснабжения. Он обеспечивает передачу данных о состоянии элементов системы, сигналов и команд управления на вышестоящий пункт управления.
Система характеризуется несколькими режимами работы, главными из которых являются:
1) раздельное гарантированное питание потребителей электроэнергии стационарного объекта от основного 1 или резервного 2 источников переменного тока. При этом питание основных и вспомогательных потребителей постоянного тока осуществляется напряжением постоянного тока 27 В, преобразованным из напряжения переменного тока 380/220 В с помощью блока выпрямителей 7 и первого блока 12 аккумуляторных батарей, а питание основных и вспомогательных потребителей переменного тока обеспечивается переменным током напряжением 380/220 В с помощью устройства 14 бесперебойного питания переменным током и второго блока 18 аккумуляторных батарей;
2) гарантированное питание основных и вспомогательных потребителей электроэнергии постоянного тока от первого резервного источника постоянного тока, в качестве которого выступает первый блок 12 аккумуляторных батарей. Этот режим работы обеспечивается на время, необходимое для восстановления основного 1 или резервного 2 источников электроэнергии;
3) гарантированное питание основных и вспомогательных потребителей электроэнергии переменного тока от второго резервного источника постоянного тока, в качестве которого выступает второй блок 18 аккумуляторных батарей, и блока инверторов 42, входящего в состав устройства 14 бесперебойного питания потребителей переменного тока.
Первый из названных режимов обеспечивается при наличии напряжения на первом силовом вводе щита 3 аварийного переключения источников переменного тока при условии, что отклонение напряжения основного источника 1 на вводе не выходит за допустимые пределы. При этом осуществляется раздельное питание основных 9 и вспомогательных 10 потребителей постоянным током через блок выпрямителей 7 и блок 8 распределения нагрузки постоянного тока, а первый блок 12 аккумуляторных батарей является резервным источником. В данном режиме блок 7 выпрямителей осуществляет преобразование переменного тока 380/220 В в напряжение 27 В постоянного тока, которое с выхода блока 7 через блок 8 поступает к основным 9 и вспомогательным 10 потребителям электроэнергии.
При пропадании или отклонении напряжения основного источника 1 на первом силовом вводе щита 3 за допустимые пределы происходит срабатывание автоматического выключателя 13 под действием сигнала, вырабатываемого контроллером 11 на основании данных, поступающих с выхода блока 7 контроля входного напряжения. Замыканием контактов выключателя 13 происходит переключение питания основных 9 и вспомогательных 10 потребителей на резервный источник – первый блок 12 аккумуляторных батарей. При восстановлении основного источника 1 переменного тока переключением контактов выключателя 13 происходит автоматический возврат питания основных 9 и вспомогательных 10 потребителей от основного источника через блок 7 выпрямителей.
Питание основных 16 и вспомогательных 17 потребителей переменным током осуществляется через устройство 14 бесперебойного питания и блок 15 распределения нагрузки переменного тока, а второй блок 18 аккумуляторных батарей является резервным источником для этого режима. В данном режиме блок выпрямителей 40 устройства 14 осуществляет преобразование переменного тока напряжением 380/220 В в напряжение 12-15 В постоянного тока, которое с выхода блока 40 через автоматический выключатель 41 поступает на вход блока инверторов 42. Блок инверторов 42 осуществляет преобразование поступившего напряжения постоянного тока в напряжение переменного тока, которое с выхода блока 42 через блок 43 устройства 14 поступает на вход блока распределения 15 нагрузки переменного тока и с выхода блока 15 напряжение поступает к основным 16 и вспомогательным 17 потребителям электроэнергии.
При пропадании или отклонении напряжения основного источника 1 на первом силовом вводе щита 3 за допустимые пределы происходит срабатывание автоматического выключателя 41 под действием сигнала, вырабатываемого контроллером 49 на основании данных, поступающих с выхода блока 40. Замыканием контактов выключателя 41 происходит переключение питания основных 16 и вспомогательных 17 потребителей на резервный источник – второй блок 18 аккумуляторных батарей, напряжение постоянного тока которого через выключатель 41 поступает на вход блока инверторов 42. Блок 42 осуществляет преобразование напряжения постоянного тока аккумуляторных батарей в напряжение переменного тока 380/220 В, которое через блок 15 поступает к основным 16 и вспомогательным 17 потребителям. При восстановлении основного источника 1 переменного тока переключением контактов выключателя 41 происходит автоматический возврат питания основных 16 и вспомогательных 17 потребителей от основного источника через блок 40 выпрямителей устройства 14 бесперебойного питания.
Питание основных и вспомогательных потребителей от резервного 2 источника переменного тока осуществляется аналогично тому, как это происходит при питании от основного 1 источника электроэнергии. Отличие заключается в том, что напряжение подается через второй силовой ввод 29 щита 3 аварийного переключения.
Второй и третий режимы работы системы являются вспомогательными и обеспечивают питание потребителей в течение определенного времени. Время работы в этих режимах определяется количеством аккумуляторных батарей в первом 12 и втором блоке 18 аккумуляторных батарей и их суммарной емкостью.
Для реализации того или иного режима работы системы электроснабжения в ней обеспечивается сбор данных о состоянии системы и ее элементов, обработка и отображение полученных данных. На основе результатов обработки данных подготавливаются рекомендации дежурному оператору по выбору наиболее оптимального варианта схемы системы электроснабжения для каждой ситуации, существующей на данный момент времени.
Введение устройства защитного отключения 24 и блока контроля изоляции 32 в состав щита 3 аварийного переключения, устройства 19 пожарной сигнализации, а также введение пульта управления 20 системой электроснабжения позволяет обеспечить выбор и установку оптимального с точки зрения реально существующих условий режима работы системы, автоматическое переключение каналов электроснабжения с основного на резервный при выходе из строя основного источника переменного тока и автоматический возврат на электропитание потребителей по основному каналу при его восстановлении. Все это способствует повышению времени бесперебойного электропитания потребителей и обеспечению надежности работы, защите силовых цепей от повышенного напряжения и короткого замыкания в силовых цепях. При этом обеспечивается также автоматический контроль наличия напряжения на входах и выходах силовых цепей, способствующий автоматическому изменению чередования фаз и защите от ошибочного параллельного соединения различных источников электроэнергии к одним и тем же цепям при наличии напряжения на их выходах.
Положительный эффект заключается в повышении времени бесперебойного электроснабжения потребителей в условиях недостаточно развитой инфраструктуры стационарных энергосистем, обеспечении пожаробезопасности при резких изменениях напряжения в сети и надежности работы системы.
Достоинством системы является то, что ее использование позволяет обеспечить полную пожарную безопасность за счет реализации в ней функционального контроля всех параметров системы, включая контроль температурных режимов работающих блоков и устройств системы, и возможности практически мгновенного отключения потребителей электроэнергии от внешних источников переменного тока при появлении перенапряжения и возникновении короткого замыкания в сети, а также за счет внедрения средств системы пожарной сигнализации, включая температурные датчики, датчики наличия дыма в помещении для размещения радиоэлектронных комплексов (в схеме они не показаны в целях простоты изложения материалов заявки).
Испытания изготовленного образца предлагаемой автоматизированной системы гарантированного электроснабжения стационарного объекта показали, что в ней, по сравнению с прототипом, существенно увеличивается время непрерывной работы системы при пропадании основного и резервного источников переменного тока и улучшается электропитание потребителей электроэнергией как переменным током, так и постоянным током за счет введения устройства бесперебойного питания и резервных источников постоянного тока, что подтвердило техническую реализуемость предлагаемой системы и возможность достижения поставленной цели.
Источники информации
1. SU, авторское свидетельство №207283, кл. Н02J 3/02, 1967.
2. SU, авторское свидетельство №681501, кл. Н02J 3/04, 1977.
3. SU, авторское свидетельство №843090, кл. Н02J 3/04, 1981.
4. RU, патент №2183042, кл. Н02J 3/04, 2002 (прототип).
5. Энергетическая электроника. Справочное пособие. Пер. с нем. / Под ред. В.А.Лабунцова. – М.: Энергоатомиздат, 1987.
6. Каган Б.М., Сташин В.В. Основы проектирования микропроцессорных устройств автоматики. – М.: Энергоатомиздат, 1987.
7. Семейство ЭВМ «Багет-М», КБ «Корунд-М», а/я 10.
Формула изобретения
1. Автоматизированная система гарантированного электроснабжения стационарного объекта, содержащая основной и резервный источники переменного тока, блок распределения нагрузки постоянного тока, блок аккумуляторных батарей, блок распределения нагрузки переменного тока, основные и вспомогательные потребители постоянного тока, основные и вспомогательные потребители переменного тока, линию связи, отличающаяся тем, что в нее введены щит аварийного переключения источников переменного тока, блок входной силовой шины, коммутационный аппарат, блок выходной силовой шины, блок выпрямителей, устройство бесперебойного питания потребителей переменного тока, контроллер, второй блок аккумуляторных батарей, устройство пожарной сигнализации и пульт управления системой электроснабжения, при этом выход основного источника переменного тока подключен к первому силовому входу щита аварийного переключения источников переменного тока, второй силовой вход которого соединен с выходом резервного источника переменного тока, выход щита аварийного переключения источников переменного тока соединен со входом блока входной силовой шины, выход которой через коммутационный аппарат соединен со входом блока выходной силовой шины, первый выход которой через блок выпрямителей подключен ко входу блока распределения нагрузки постоянного тока, к первому и второму выходам которого подключены входы соответственно основных и вспомогательных потребителей постоянного тока, вход-выход блока выпрямителей соединен с первым входом-выходом контроллера, второй вход-выход которого подключен к входу-выходу первого блока аккумуляторных батарей, выход которого через автоматический выключатель аккумуляторной батареи соединен со вторым входом блока распределения нагрузки постоянного тока, управляющий выход контроллера соединен с управляющим входом автоматического выключателя аккумуляторной батареи, второй выход блока выходной силовой шины через устройство бесперебойного питания потребителей переменного тока соединен со входом блока распределения нагрузки переменного тока, первый и второй выход которого подключен ко входам соответственно основных и вспомогательных потребителей переменного тока, вход-выход второго блока аккумуляторных батарей соединен с первым входом-выходом устройства бесперебойного питания потребителей переменного тока, второй выход блока входной силовой шины соединен со входом устройства пожарной сигнализации, управляющий выход которого соединен с управляющим входом коммутационного аппарата, третий вход-выход контроллера соединен с первым входом-выходом пульта управления системой электроснабжения, второй вход-выход которого соединен со вторым входом-выходом устройства бесперебойного питания потребителей переменного тока, сигнальные выходы блока выпрямителей, блока распределения нагрузки постоянного тока и блока распределения нагрузки переменного тока подключены соответственно к первому, второму и третьему сигнальным входам устройства пожарной сигнализации, информационные выходы блока выпрямителей, блока распределения нагрузки постоянного тока, блока распределения нагрузки переменного тока и устройства пожарной сигнализации подключены соответственно к первому, второму, третьему и четвертому информационным входам пульта управления системой электроснабжения, управляющий выход которого соединен с управляющим входом устройства пожарной сигнализации, линия связи подключена к третьему входу-выходу пульта управления системой электроснабжения.
2. Автоматизированная система по п.1, отличающаяся тем, что щит аварийного переключения источников переменного тока содержит первый силовой ввод, автоматический выключатель сети, устройство защитного отключения, индикатор наличия сети, реверсивный рубильник, переключатель измерительного прибора, блок контроля напряжения сети, второй силовой ввод, автоматический выключатель резервной сети, коммутационный аппарат (контактор), блок контроля изоляции и индикатор наличия резервной сети, при этом выход первого силового ввода через автоматический выключатель сети и устройство защитного отключения соединен с первым входом реверсивного рубильника, а выход силового ввода через автоматический выключатель резервной сети и коммутационный аппарат подключен ко второму входу реверсивного рубильника, вход индикатора наличия сети и первый вход переключателя измерительного прибора подключены к выходу устройства защитного отключения, выход переключателя измерительного прибора соединен со входом блока контроля напряжения сети, выход автоматического выключателя резервной сети соединен со входом блока контроля изоляции, управляющий выход которого соединен с управляющим входом коммутационного аппарата, выход которого подключен ко второму входу переключателя измерительного прибора и ко входу индикатора наличия резервной сети, при этом первым и вторым силовыми входами щита аварийного переключения переменного тока являются входы соответственно первого и второго силовых вводов, а выходом щита аварийного переключения переменного тока является выход реверсивного рубильника.
3. Автоматизированная система по п.1, отличающаяся тем, что блок входной силовой шины содержит трехпроводную силовую шину, включающую три фазных провода L1, L2 и L3, нулевой рабочий провод N, нулевой защитный провод (контур заземления), ограничитель перенапряжения сети и однополюсный автоматический выключатель, при этом первый вход-выход трехпроводной силовой шины соединен со входом-выходом ограничителя перенапряжения сети, соединенного с нулевым рабочим проводом, второй вход-выход трехпроводной шины соединен с входом-выходом однополосного автоматического выключателя, при этом вход и выход трехпроводной силовой шины являются соответственно входом и выходом блока входной силовой шины, управляющим выходом которого является выход однополюсного автоматического выключателя.
4. Автоматизированная система по п.1, отличающаяся тем, что устройство бесперебойного питания содержит блок входных силовых целей, блок выпрямителей, автоматический выключатель аккумуляторных батарей, блок инверторов, блок выходных силовых цепей, блок контроля входного напряжения переменного тока, индикатор наличия входного напряжения, индикатор наличия напряжения аккумуляторной батареи, блок контроля выходного напряжения переменного тока, индикатор наличия выходного напряжения, контроллер и дисплей, при этом выход блока входных силовых цепей через блок выпрямителей, автоматический выключатель аккумуляторных батарей и блок инверторов соединен со входом блока выходных силовых цепей, первый выход которого соединен со входом блока контроля выходного напряжения переменного тока, вход блока контроля входного напряжения соединен со вторым выходом блока входных силовых цепей, к первому выходу которого подключен вход индикатора наличия входного напряжения, вход индикатора наличия напряжения аккумуляторной батареи подключен ко второму входу автоматического выключателя аккумуляторных батарей, входы-выходы блока выпрямителей, автоматического выключателя аккумуляторных батарей и блока инверторов подключены соответственно к первому, второму и третьему входам-выходам контроллера, выход которого соединен со входом дисплея, вход индикатора наличия выходного напряжения соединен со вторым выходом блока выходных силовых цепей, при этом вход блока входных силовых цепей является входом устройства бесперебойного питания, выходом которого является второй выход блока выходных силовых цепей, а входом устройства бесперебойного питания является второй вход автоматического выключателя аккумуляторных батарей, четвертый вход-выход контроллера является входом-выходом устройства бесперебойного питания.
5. Автоматизированная система по п.1, отличающаяся тем, что пульт управления системой электроснабжения содержит блок приема и обработки данных, блок отображения, формирователь команд управления, блок приема и передачи информации и линейный адаптер, при этом первые и вторые выходы блока приема и обработки данных подключены соответственно ко входам блока отображения и формирователя команд управления, первый управляющий выход которого соединен с управляющим входом блока приема и передачи информации, выход которого соединен с первым входом блока приема и обработки данных, вход-выход блока приема и передачи информации соединен с первым входом-выходом линейного адаптера, при этом первым и вторым информационными входами пульта управления системой электроснабжения являются соответственно второй и третий входы блока приема и обработки данных, первым входом-выходом пульта управления системой электроснабжения являются соответственно четвертый вход блока приема и обработки данных и второй выход формирователя команд управления, вторым входом-выходом пульта управления системой электроснабжения являются соответственно пятый вход блока приема и обработки данных и третий выход формирователя команд управления, третьим входом-выходом пульта управления системой электроснабжения является второй вход-выход линейного адаптера, четвертый выход формирователя команд управления является управляющим выходом пульта управления системой электроснабжения, третьим и четвертым информационными входами которого являются соответственно шестой и седьмой входы блока приема и обработки данных.
РИСУНКИ
|
|