|
|
(21), (22) Заявка: 2006127992/28, 01.08.2006
(24) Дата начала отсчета срока действия патента:
01.08.2006
(46) Опубликовано: 10.02.2008
(56) Список документов, цитированных в отчете о поиске:
RU 227897 С2, 27.04.2004. RU 2251660 C1, 10.05.2005. RU 2207500 С2, 27.06.2003. RU 2004131876 A1, 10.04.2006. RU 2202779 С2, 20.04.2003. SU 1224680 A1, 15.04.1986. SU 1350490 A1, 07.11.1987. US 5672007 А, 30.09.1997. US 5381442 А, 10.01.1995. DE 3710789 A1, 20.10.1988.
Адрес для переписки:
603950, г.Нижний Новгород, ГСП-462, пл. Комсомольская, 1, ФГУП “НПП “Полет”
|
(72) Автор(ы):
Бирульчик Владимир Петрович (RU), Баринов Вадим Семенович (RU), Шавин Петр Борисович (RU), Мордвинкин Игорь Николаевич (RU), Андрианов Валерий Александрович (RU)
(73) Патентообладатель(и):
Федеральное государственное унитарное предприятие “Научно-производственное предприятие “Полет” (RU)
|
(54) БОРТОВОЙ ИЗМЕРИТЕЛЬ СЛОЯ НЕФТИ, РАЗЛИТОЙ НА ВОДНОЙ ПОВЕРХНОСТИ
(57) Реферат:
Изобретение относится к измерительной технике и может быть использовано в качестве бортового измерителя толщины слоя нефти на поверхности воды. Задачей данного изобретения является возможность устранения неоднозначности определения измеряемой величины при помощи бортового измерителя. Бортовой измеритель толщины слоя нефти, разлитой на водной поверхности, содержит радиометрический приемник и вычислительное устройство для вычисления толщины слоя на основе измеренных параметров, при этом в бортовой измеритель дополнительно введен второй радиометрический приемник, работающий на частоте, не кратной рабочей частоте первого радиометрического приемника, причем каждый приемник фидерным трактом, в котором установлен переключатель поляризации, соединен с совмещенным антенным устройством, включающим общую зеркальную антенную систему с рупорными облучателями, ориентированными вдоль ее продольной оси, на продолжении которой перед зеркальной антенной системой установлен плоский двухсторонний металлизированный отражатель, выполненный с возможностью вращения вокруг оси, расположенной под углом 45 градусов к продольной оси зеркальной антенной системы в плоскости, перпендикулярной общему основанию, на котором установлены первый и второй радиометрические приемники и совмещенное антенное устройство, закрытые обтекателем с радиопрозрачным окном, при этом на общем основании установлены датчики углов для определения ориентации измерителя в пространстве по углу места и крену, соединенные с вычислительным устройством, кроме того, введена система съема видеоинформации, также соединенная с вычислительным устройством. 1 ил.
Изобретение относится к измерительной технике и может быть использовано в качестве бортового измерителя толщины слоя нефти на поверхности воды.
Приемная часть измерителя состоит из четырех однотипных приемных радиометрических устройств, работающих на частоте 35 ГГц. В состав каждого устройства входят зеркальная антенна горизонтальной поляризации, фидерный тракт и высокочастотный радиометрический приемник.
Все элементы приемных устройств расположены на вращающемся относительно вертикальной оси опорно-поворотном устройстве таким образом, что конструктивно обеспечивается угол падения лучей антенн на исследуемую поверхность 25 градусов.
Выходные сигналы от радиометрических приемников обрабатываются общим вычислителем, вынесенным за пределы измерительной части.
Основным недостатком известного измерителя, выбранного в качестве прототипа, является то, что все его радиоэлектронные элементы из-за особенности конструкции подвергаются значительным механическим воздействиям – вибрации, центробежному ускорению. Кроме того, передача информационных и управляющих сигналов, а также подача питания на приемники производится через соответствующие токосъемники. Это все вместе существенно снижает надежность устройства.
Установка такого измерителя на носителе требует также специальных условий для обеспечения его функционирования. В частности, в случае подвески его снаружи носителя необходима разработка специального радиопрозрачного обтекателя значительных размеров, а при размещении внутри фюзеляжа возникает потребность в защите экипажа от вращающейся конструкции.
Кроме того, использование одного частотного диапазона ограничивает измерения толщины слоя нефти величиной примерно в четверть рабочей длины волны.
Задачей предлагаемого изобретения является реализация бортового измерителя толщины слоев нефти на поверхности воды, лишенного указанных недостатков.
Для достижения этого технического результата в измеритель толщины слоя нефти, разлитой на водной поверхности, содержащий радиометрический приемник и вычислительное устройство для вычисления толщины слоя на основе измеренных параметров, дополнительно введен второй радиометрический приемник, работающий на частоте, не кратной рабочей частоте первого радиометрического приемника, причем каждый приемник фидерным трактом, в котором установлен переключатель поляризации, соединен с совмещенным антенным устройством, включающим общую зеркальную антенную систему с рупорными облучателями, ориентированными вдоль ее продольной оси, на продолжении которой перед зеркальной антенной системой установлен плоский двухсторонний металлизированный отражатель, выполненный с возможностью вращения вокруг оси, расположенной под углом 45 градусов к продольной оси зеркальной антенной системы в плоскости, перпендикулярной общему основанию, на котором установлены первый и второй радиометрические приемники и совмещенное антенное устройство, закрытые обтекателем с радиопрозрачным окном, при этом на общем основании установлены датчики углов для определения ориентации измерителя в пространстве по углу места и крену, соединенные с вычислительным устройством, кроме того, введена система съема видеоинформации, также соединенная с вычислительным устройством.
Бортовой измеритель размещается на летательном аппарате в соответствии с требованиями используемого алгоритма таким образом, чтобы продольная ось основания образовывала угол 35 градусов относительно строительной оси носителя при ориентации радиопрозрачного окна обтекателя в направлении на слой нефти.
Признаки, отличающие предлагаемый измеритель от прототипа, – наличие второго радиометрического приемника, работающего на частоте, не кратной частоте первого приемника, что позволяет расширить диапазон измерения толщины слоя и устранить неоднозначность измерений, переключателей поляризации (вертикальной, горизонтальной), обеспечивающих выделение необходимых для вычисления толщины слоя сигналов, в каждом фидерном тракте, соединяющем приемник с совмещенной антенной системой, включающей общую зеркальную антенную систему с рупорными облучателями, ориентированными вдоль ее продольной оси, на продолжении которой перед зеркальной антенной системой установлен плоский двухсторонний металлизированный отражатель, выполненный с возможностью вращения вокруг оси, расположенной под углом 45 градусов к продольной оси зеркальной антенной системы в плоскости, перпендикулярной общему основанию, на котором в статическом положении установлены первый и второй радиометрические приемники и совмещенное антенное устройство, закрытые обтекателем с радиопрозрачным окном, при этом на общем основании установлены датчики углов для определения ориентации измерителя в пространстве по углу места и крену, соединенные с вычислительным устройством, кроме того, введена система съема видеоинформации, также соединенная с вычислительным устройством.
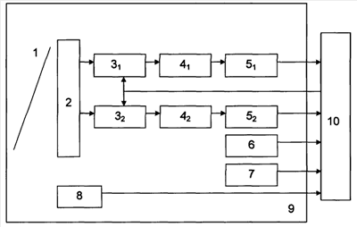
На чертеже представлена структурная схема заявляемого устройства, где обозначено: 1 – плоский сканирующий отражатель; 2 – совмещенная антенная система; 31 (32) – конический облучатель первого (второго) приемника соответственно; 41 (42) – переключатель поляризации первого (второго) приемника соответственно; 51 (52) – первый (второй) радиометрический приемник соответственно; 6 – датчик угла места; 7 – датчик угла крена; 8 – система съема видеоинформации; 9 – основание; 10 – вычислитель.
Измеритель содержит два приемных устройства, в каждом из которых последовательно включены сканирующий отражатель 1, совмещенная зеркальная антенная система 2, конический рупорный облучатель 3, переключатель поляризации 4 и высокочастотный радиометрический приемник 5. Выходы приемных устройств соединены с вычислителем 10, который соединен с управляющими входами переключателей поляризации 4. Датчики угла места 6 и угла крена 7 имеют жесткую связь с общим основанием 9, также как и оба приемные устройства и система съема видеоинформации 8. Основание, на котором расположены приемные устройства, устанавливается таким образом, чтобы продольная ось его образовывала угол 35 градусов относительно строительной оси носителя.
Питание прибора осуществляется от аккумуляторов, которые сгруппированы в виде автономного блока.
Измеритель функционирует следующим образом. Работа измерителя основана на измерении поляризационно-разностных радиояркостных контрастов радиотеплового излучения слоя нефти на водной поверхности в миллиметровом диапазоне длин волн.
В зависимости от ориентации сканирующего отражателя 1 тепловое излучение неба, отраженное от различных участков границ раздела «воздух-нефть» и «нефть-вода», принимается совмещенной зеркальной антенной системой 2 и облучателями 3, причем двухсторонняя металлизация отражателя 1 позволяет в два раза снизить его скорость вращения.
В соответствии с состоянием управляемого вычислителем переключателя поляризации 4 в каждом приемном устройстве излучение вертикальной или горизонтальной поляризации поступает на соответствующий радиометрический приемник 5, где производится выделение полезного сигнала.
Сигналы от радиометрических приемников поступают на вычислитель 10, где они подвергаются обработке по заданному алгоритму, основанному на использовании свойства нефти, у которой при углах падения излучения по углу места, равных 35 градусов, и при 0 градусов по крену значения коэффициента отражения волн вертикальной поляризации для водной и нефтяной поверхностей равны [Ron Goodman, Hugh Brown, Jason Bittner. The measurement of the thickness of oil on water. Proceedings of the Fourth International Conference on Remote Sensing for Marine and Coastal Environments. Orlando, Florida. 17-19 March 1997, vol.1, p.1-31 – 1-40].
Алгоритм обработки радиометрической информации основан на известном [Громов Н.Н., Писарев О.В., Шавин П.Б. Дистанционный контроль загрязнений водоемов при разливах нефтепродуктов. Газовая промышленность, №13, 62-64, 2000] графоаналитическом способе определения толщины слоя нефти на водной поверхности при априорных сведениях о типе нефтепродукта и физической температуре воды, по которым в вычислителе 10 производится теоретический расчет коэффициентов отражения от измеряемого слоя во всем диапазоне его толщин на обеих поляризациях с последующим определением отношения излучательных способностей во всем диапазоне измерений. По измеренным сигналам находится отношение излучательных способностей слоя нефти на обеих поляризациях, которое сравнивается с теоретическими значениями на расчетной кривой. При совпадении результатов в пределах погрешностей измерителя принимается решение о толщине слоя. Причем в алгоритме учитывается отклонение истинного положения приемного устройства от углов места 35 градусов и крена 0 градусов, фиксируемое датчиками углов 6 и 7.
Одновременно с процессом измерения системой съема видеоизображения 8 производится индикация области сканирования антенной системы, что позволяет производить привязку результатов измерения к местности.
Известно [S.A.Pelyushenko. Microwave Radiometer System for the Detection of Oil Slicks. Spill Science and Technology Bulletin. Vol.2, №4, p.249-254, 1995], что радиотепловое излучение слоя нефти на водной поверхности имеет квазипериодический характер, поэтому при измерении на одной частоте для толщин, больших , имеет место неоднозначность в определении измеренной величины. Для устранения этого эффекта в заявляемом устройстве применяется двухчастотный способ определения толщины, в котором выбранные частоты не кратны друг другу ( 1< 2). Обработка результатов измерения проводится по вышеописанному алгоритму, в котором при графоаналитической обработке используются две расчетные квазипериодические функции отношений излучательных способностей с некратными периодами, в результате чего при каждом измерении в диапазоне толщин порядка существует пара значений, однозначно определяющая измеренную толщину слоя.
Результаты измерения отображаются на экране монитора вычислителя, вынесенного за пределы приемных устройств.
Предлагаемый измеритель реализован в бортовом варианте по схеме двухканального измерителя, работающего на частотах 34 ГГц и 12,2 ГГц соответственно.
Измеритель обеспечивает определение толщины слоя нефти на поверхности воды в диапазоне 0,2-8,0 мм при температурах окружающей среды от минус 20°С до плюс 50°С.
Формула изобретения
Бортовой измеритель толщины слоя нефти, разлитой на водной поверхности, содержащий радиометрический приемник и вычислительное устройство для вычисления толщины слоя на основе измеренных параметров, отличающийся тем, что в бортовой измеритель дополнительно введен второй радиометрический приемник, работающий на частоте, не кратной рабочей частоте первого радиометрического приемника, причем каждый приемник фидерным трактом, в котором установлен переключатель поляризации, соединен с совмещенным антенным устройством, включающим общую зеркальную антенную систему с рупорными облучателями, ориентированными вдоль ее продольной оси, на продолжении которой перед зеркальной антенной системой установлен плоский двухсторонний металлизированный отражатель, выполненный с возможностью вращения вокруг оси, расположенной под углом 45° к продольной оси зеркальной антенной системы в плоскости, перпендикулярной общему основанию, на котором установлены первый и второй радиометрические приемники и совмещенное антенное устройство, закрытые обтекателем с радиопрозрачным окном, при этом на общем основании установлены датчики углов для определения ориентации измерителя в пространстве по углу места и крену, соединенные с вычислительным устройством, кроме того, введена система съема видеоинформации, также соединенная с вычислительным устройством.
РИСУНКИ
|
|