|
|
(21), (22) Заявка: 2003110372/09, 29.05.1998
(24) Дата начала отсчета срока действия патента:
29.05.1998
(30) Конвенционный приоритет:
30.05.1997 US 08/865,650
(43) Дата публикации заявки: 10.11.2004
(46) Опубликовано: 27.01.2008
(56) Список документов, цитированных в отчете о поиске:
US 5509015, А, 16.04.1996. RU 2010433, С1, 30.03.1994. SU 1347191, А1, 23.10.1987. SU 94035752, А1, 20.07.1996. WO 96/08941, А1, 21.03.1996. US 5568483, А, 16.04.1996.
(62) Номер и дата подачи первоначальной заявки, из которой данная заявка выделена: 99128090 29.05.1998
Адрес для переписки:
129010, Москва, ул. Б. Спасская, 25, стр.3, ООО “Юридическая фирма Городисский и Партнеры”, пат.пов. Ю.Д.Кузнецову, рег.№ 595
|
(72) Автор(ы):
БАТЛЕР Брайан К. (US), ДЖИЛХАУЗЕН Клейн С. (US)
(73) Патентообладатель(и):
КВЭЛКОММ ИНКОРПОРЕЙТЕД (US)
|
(54) СПОСОБ ПОИСКОВОГО ВЫЗОВА БЕСПРОВОДНОГО ТЕРМИНАЛА В БЕСПРОВОДНОЙ ТЕЛЕКОММУНИКАЦИОННОЙ СИСТЕМЕ
(57) Реферат:
Изобретение относится к системе связи. Технический результат – снижение потребляемой мощности в дежурном режиме. Для этого устанавливается канал краткого поискового вызова с минимальным кодированием, по которому передаются короткие сообщения краткого поискового вызова в течение одного из набора временных интервалов поискового вызова. Сообщение краткого поискового вызова показывает, что принят запрос на установление связи и что принимающие коммуникационные терминалы должны обрабатывать канал полного поискового вызова с более высокой степенью кодирования, по которому передаются более детальные сообщения полного поискового вызова в течение следующего временного интервала. Терминал контролирует канал полного поискового вызова только после того, как принято сообщение краткого поискового вызова в канале краткого поискового вызова. 3 н. и 14 з.п. ф-лы, 1 табл., 6 ил.
Область техники
Настоящее изобретение относится к способу и устройству для поискового вызова беспроводного терминала в беспроводной телекоммуникационной системе. Более конкретно, настоящее изобретение относится к новому усовершенствованному способу и устройству для поискового вызова сотового телефона или иного беспроводного коммуникационного устройства. Поисковый вызов может быть осуществлен с использованием канала краткого поискового вызова и канала полного поискового вызова.
Предшествующий уровень техники
Стандарт сотовых телефонов IS-95 (и его производные, такие как IS-95A и ANSI J-STD-008, ссылки на которые в настоящем описании даются с использованием обобщенного обозначения IS-95) использует перспективные способы обработки сигналов для обеспечения эффективных и высококачественных услуг сотовой телефонной связи. Например, сотовая система телефонной связи, соответствующая стандарту IS-95, использует вокодирование, обнаружение ошибок, прямую коррекцию ошибок, перемежение и модуляцию с расширением спектра для более эффективного использования доступной полосы радиочастот и обеспечения более надежных соединений. В целом, преимущества, обеспечиваемые стандартом IS-95, включают более продолжительное время разговора, более высокую пропускную способность, меньшее количество пропущенных вызовов по сравнению с другими типами сотовых систем связи.
Для осуществления связи надлежащим способом стандарт IS-95 обеспечивает набор каналов с высокой степенью кодирования, по которым передаются данные, имеющие различные функции. Эти каналы с высокой степенью кодирования включают в себя канал поискового вызова или пейджинговый канал, по которому передаются сообщения поискового вызова или пейджинговые сообщения, уведомляющие сотовые телефоны или иные типы беспроводных терминалов, что имеет место входящий запрос соединения. В соответствии со стандартом IS-95 пейджинговые сообщения передаются со скоростями от низких до средних (4800 или 9600 бит/с) в течение выделенных временных интервалов, которые предварительно назначены группам сотовых телефонов. В таблице 1 представлены данные, включаемые в обобщенное пейджинговое сообщение, в качестве типового примера пейджингового сообщения, генерируемого по существу в соответствии со стандартом IS-95А.
| Таблица 1 |
| Поле сообщения |
Длина (биты) |
| MSG_TYPE (Тип сообщения) |
8 |
| CONFIG_MSG_SEQ |
6 |
| ACC_MSG_SEQ |
6 |
| CLASS_0_DONE |
1 |
| CLASS_1_DONE |
1 |
| RESERVED (зарезервировано) |
2 |
| BROADCAST_DONE |
1 |
| RESERVED (зарезервировано) |
4 |
| ADD_LENGTH |
3 |
| ADD_PFIELD |
8 x ADD_LENGTH |
И нуль или более событий записи последующих поисковых вызовов: |
| PAGE_CLASS |
2 |
| PAGE_SUBCLASS |
2 |
| Поля конкретных классов поискового вызова |
В типовом случае 2-12 байтов |
Таблица 1 просто иллюстрирует длину типового пейджингового сообщения, причем детальное описание функции каждого поля не включено в таблицу. Такое детальное описание может быть получено при обращении к хорошо известному общедоступному стандарту IS-95 (в частности, к стандарту IS-95A). Пейджинговое сообщение также начинается полем сообщения (MSG_LEN) восьмибитовой длины, которое показывает длину сообщения, и заканчивается 30-битовым полем контроля с использованием циклического избыточного кода (не показано).
Для контроля наличия пейджинговых сообщений сотовый телефон периодически контролирует пейджинговый канал в течение назначенного выделенного временного интервала. В частности, сотовый телефон периодически активизирует схемы обработки комплексного радиочастотного и цифрового сигнала в соответствии с тем, как это необходимо для успешной обработки пейжингового сообщения. Поскольку типовое пейджинговое сообщение имеет относительно большую длину и передается по каналу высокой степени кодирования со скоростями от низких до средних, соответствующая обработка в течение каждого временного интервала поискового вызова требует значительного количества времени и ресурсов обработки сигналов и поэтому требует значительной мощности для осуществления обработки. Это сокращает количество времени, в течение которого сотовый телефон может оставаться в дежурном режиме при использовании батареи питания заданной емкости, что в высшей степени нежелательно.
Сущность изобретения
В одном из аспектов изобретение предусматривает способ поискового вызова беспроводного терминала в беспроводной телекоммуникационной системе, включающий передачу сообщения краткого поискового вызова по каналу с меньшей степенью кодирования и формирование сообщения полного поискового вызова по каналу более высокой степени кодирования.
В другом аспекте изобретение предусматривает способ поискового вызова беспроводного терминала из множества беспроводных терминалов, включающий а) передачу сообщения краткого поискового вызова, направленного подмножеству упомянутого множества беспроводных терминалов, включающему беспроводный терминал; и b) формирование сообщения полного поискового вызова, идентифицирующего упомянутый беспроводный терминал.
Изобретение также предусматривает способ поискового вызова беспроводного терминала из множества беспроводных терминалов, включающий а) формирование сообщения краткого поискового вызова и b) формирование сообщения полного поискового вызова, причем упомянутое сообщение краткого поискового вызова содержит существенно меньше данных, чем упомянутое сообщение полного поискового вызова.
Изобретение также предусматривает способ приема сообщения поискового вызова, включающий этапы а) контроля канала краткого поискового вызова на наличие сообщения краткого поискового вызова и b) контроля канала полного поискового вызова, если принято сообщение краткого поискового вызова.
Изобретение также относится к устройству для поискового вызова беспроводного терминала в беспроводной телекоммуникационной системе, содержащему средство для передачи сообщения краткого поискового вызова по каналу с меньшей степенью кодирования и средство для формирования сообщения полного поискового вызова посредством канала более высокой степени кодирования.
Настоящее изобретение воплощено в новом усовершенствованном способе и системе для поискового вызова сотового телефона или иного беспроводного терминала, который сокращает потребление мощности в дежурном режиме. Могут использоваться два канала поискового вызова. В соответствии с одним из вариантов осуществления изобретения устанавливается канал краткого поискового вызова с минимальным кодированием, по которому передаются сообщения краткого поискового вызова в течение одного из набора временных интервалов краткого поискового вызова. Сообщение краткого поискового вызова указывает, что запрос на установление связи принят и что принимающие коммуникационные терминалы должны обрабатывать канал полного поискового вызова с высокой степенью кодирования, переданный в течение следующего временного интервала полного поискового вызова, для получения более детального сообщения полного поискового вызова. Коммуникационный терминал контролирует канал полного поискового вызова после того, как сообщение краткого поискового вызова принято по каналу краткого поискового вызова.
Для поискового вызова коммуникационного терминала контроллер базовых станций (КБС) сначала генерирует сообщение краткого поискового вызова в течение временного интервала краткого поискового вызова, назначенного группе коммуникационных терминалов, которая включает в себя конкретные коммуникационные терминалы, уведомляемые по каналу поискового вызова. После этого следует сообщение полного поискового вызова, идентифицирующее конкретный поисковый терминал. Коммуникационный терминал периодически контролирует временной интервал краткого поискового вызова и, после обнаружения в нем краткого поискового вызова, активизирует схемы декодирования для обработки канала полного поискового вызова. После обработки канала полного поискового вызова коммуникационный терминал определяет, адресовано ли ему это сообщение полного поискового вызова, и если нет, то отключает схемы декодирования и возвращается к обработке канала краткого поискового вызова.
Краткое описание чертежей
Вышеуказанные и другие признаки, цели и преимущества изобретения поясняются в детальном описании вариантов его осуществления и иллюстрируются чертежами, на которых представлено следующее:
фиг.1 – блок-схема сотовой системы телефонной связи;
фиг.2 – временная диаграмма, иллюстрирующая временные характеристики выделенных временных интервалов в канале краткого поискового вызова и в канале полного поискового вызова;
фиг.3 – блок-схема, иллюстрирующая последовательность этапов, выполняемых в процессе поискового вызова беспроводного интервала;
фиг.4 – блок-схема, иллюстрирующая кодирование, осуществляемое в канале полного поискового вызова и в канале краткого поискового вызова;
фиг.5 – блок-схема, иллюстрирующая последовательность этапов, выполняемых беспроводным терминалом в течение дежурного режима, и
фиг.6 – блок-схема приемника, выполненного в соответствии с одним из вариантов осуществления изобретения.
Детальное описание предпочтительных вариантов осуществления изобретения
Ниже описаны способ и система для поискового вызова сотового телефона или иного беспроводного поискового терминала, обеспечивающие снижение потребления мощности в дежурном режиме. Могут использоваться два канала поискового вызова. В последующем описании рассматриваемый вариант осуществления изобретения излагается в контексте сотовой системы телефонной связи, работающей по существу в соответствии со стандартом IS-95. Хотя изобретение в особенности пригодно для работы в данной среде, однако и многие другие цифровые системы связи могут получить выгоду от использования настоящего изобретения, включая беспроводные системы связи множественного доступа с временным разделением каналов (МДВР), спутниковые системы связи и проводные системы, в которых используется передача кодированных данных сигнализации.
На фиг.1 представлена блок-схема весьма упрощенной сотовой системы телефонной связи, в которой может быть использовано настоящее изобретение. Беспроводные терминалы 10 (в типовом случае сотовые телефоны) располагаются вокруг базовых станций 12. Беспроводные терминалы 10а и 10b находятся в активном режиме и поэтому взаимодействуют с одной или несколькими базовыми станциями 12 с использованием радиочастотных (РЧ) сигналов, модулированных в соответствии со способом обработки сигнала в режиме множественного доступа с кодовым разделением каналов (МДКР) стандарта IS-95. Система и способ обработки РЧ сигналов, по существу согласованные с использованием стандарта IS-95, описаны в патенте США №5103459 на «Систему и способ для формирования сигналов в сотовой системе телефонной связи режима МДКР», переуступленном правопреемнику настоящего изобретения (далее патент ‘495). Остальные беспроводные терминалы 10 находятся в дежурном режиме и поэтому контролируют наличие сообщений поискового вызова, указывающих на запрос установления связи.
В предпочтительном варианте осуществления изобретения каждая станция формирует сигналы прямой линии связи, включающие в себя группу каналов прямой линии связи. Каналы определяются набором из ортогональных 64-элементных кодов Уолша, каждый из которых используется для модуляции данных, связанных с конкретным каналом. Каналы определяются по функции и включают канал пилот-сигнала, по которому передается с периодическим повторением последовательность фазовых сдвигов, канал синхронизации, по которому передаются данные синхронизации, включая абсолютное системное время и фазовый сдвиг соответствующего канала пилот-сигнала, и каналы трафика, по которым передаются данные, направляемые к терминалам. Каналы трафика обычно предназначены для передачи данных к конкретному беспроводному терминалу 10 в течение интервала взаимодействия с конкретной базовой станцией.
Кроме того, в соответствии с одним из вариантов осуществления изобретения один или несколько каналов Уолша обозначены как каналы краткого поискового вызова, а один или несколько каналов Уолша – как каналы полного поискового вызова. Обозначение и работа каналов полного поискового вызова предпочтительно выполняются в соответствии с каналом поискового вызова (пейджинговым каналом), определенным согласно стандарту IS-95. Некоторые из способов и устройство для выполнения поискового вызова по существу в соответствии со стандартом IS-95 описаны в патентах США №5392287 (далее патент ‘287) на «Устройство и способ для снижения потребления мощности в приемнике мобильной системы связи» и №5509015 (далее патент ‘015) на «Способ и устройство для планирования связи между приемопередатчиками», переуступленных правопреемнику настоящего изобретения.
Как описано в патентах ‘287 и ‘015 и определено в стандарте IS-95, канал полного поискового вызова разделен во времени на выделенные временные интервалы («слоты»). Эти временные интервалы, в свою очередь, назначены группам беспроводных терминалов, причем такое распределение временных интервалов выполняется на основе Международной идентификации мобильного абонента (МИМА), идентификационные данные которой уникальны для каждого беспроводного терминала 10, или на основе иной идентификационной информации для терминалов, например Мобильных идентификационных номеров (МИН). В других вариантах осуществления изобретения может использоваться и иная идентификационная информация, включая электронный серийный номер (ЭСН) беспроводного терминала или временную идентификацию мобильного абонента (ВИМА). Могут использоваться и другие значения. Различные возможные типы идентификационной информации, которые могут использоваться, будут далее упоминаться обобщенным понятием «мобильный идентификатор» (мобильный ИД). Каналы краткого поискового вызова также подразделены на временные интервалы.
На фиг.2 представлена диаграмма, иллюстрирующая временные интервалы канала полного поискового вызова и канала краткого поискового вызова, конфигурированных в соответствии с возможным вариантом осуществления изобретения. Канал краткого поискового вызова разделен на временные интервалы 30 краткого поискового вызова, а канал полного поискового вызова разделен на временные интервалы 32 полного поискового вызова, которые предпочтительно имеют большую длительность, чем длительность временных интервалов канала краткого поискового вызова. Наборы или группы временных интервалов 30 присвоены одиночным временным интервалам 32 полного поискового вызова, как показано диагональными стрелками, хотя соотношение «один к одному» между временными интервалами полного поискового вызова и временными интервалами краткого поискового вызова или иные соотношения между ними также совместимы с использованием изобретения. Назначение временных интервалов 30 краткого поискового вызова конкретному набору беспроводных терминалов предпочтительно выполняется путем применения функции хэширования к мобильному ИД беспроводного терминала 10.
Для поискового вызова конкретного беспроводного терминала 10 в течение выделенного ему временного интервала краткого поискового вызова передается сообщение краткого поискового вызова, а в течение выделенного ему временного интервала полного поискового вызова передается сообщение полного поискового вызова. Временной интервал краткого поискового вызова и временной интервал полного поискового вызова возникают с периодическим повторением, что обеспечивает появление временного интервала, связанного с конкретным терминалом, спустя некоторый ограниченный период времени. Как показано на фиг.2, временные интервалы 32 полного поискового вызова появляются с задержкой 34 после связанных с ними временных интервалов 30 краткого поискового вызова, чтобы обеспечить возможность беспроводному терминалу обработать сообщение краткого поискового вызова и активизировать дополнительные схемы декодирования перед следующим временным интервалом полного поискового вызова.
На фиг.3 представлена блок-схема последовательности операций, выполняемых контроллером базовых станций (КБС) 14 в течение процедуры поискового вызова. Процедура поискового вызова начинается на этапе 36, и на этапе 38 определяется, принят ли запрос на установление связи. Если не принят, то этап 38 выполняется снова.
Если запрос на установление связи принят, то временной интервал краткого поискового вызова и временной интервал полного поискового вызова, связанные с беспроводным терминалом, которому направлен запрос на установление связи, вычисляются на этапе 40 на основе мобильного ИД или иной идентификационной информации для данного беспроводного терминала 10. В одном из вариантов осуществления изобретения временной интервал краткого поискового вызова вычисляется с использованием первой функции хэширования, а временной интервал полного поискового вызова вычисляется с использованием второй функции хэширования, причем вторая функция хэширования отлична от первой функции хэширования. Кроме того, временные интервалы полного поискового вызова имеют длительность порядка 80 мс, а временные интервалы краткого поискового вызова имеют длительность порядка 5 мс. Беспроводный терминал 10 может обрабатывать весь канал или часть канала полного поискового вызова, в зависимости от содержимого принятого сообщения поискового вызова в соответствии со стандартом IS-95. КБС 14 предпочтительно выполняет необходимую обработку с использованием одного или нескольких процессоров, выполняющих программу, хранящуюся в памяти (не показана).
В возможном варианте осуществления изобретения временной интервал полного поискового вызова определяется в соответствии с вышеупомянутыми патентами ‘287 и ‘015, а временной интервал краткого поискового вызова определяется применением другой функции хэширования к мобильному ИД, хотя использование других способов распределения временных интервалов поискового вызова также совместимо с использованием настоящего изобретения. В частности, временной интервал полного поискового вызова соответствует системному времени t, определяемому в кадрах по 20 мс, причем справедливо следующее уравнение:
(floor(t/4)-PGSLOT)mod(16*T)=0 (1)
где T – длительность цикла временных интервалов в единицах 1,28 секунд, определяемых посредством T=2i, где i – индекс цикла временных интервалов (ИЦВИ). PGSLOT определяется с использованием следующей функции хэширования:
PGSLOT=floor(N x((40505x(L H DECORR))mod 2 16)/2 16) (2)
где L – 16 наименее значимых битов 32-битового HASH_KEY, а Н – 16 наиболее значимых битов HASH_KEY и Н равно 2048. HASH_KEY – предпочтительно мобильный ИД или некоторая его производная, например МИМА. Функция floor(x) определяет наибольшее целочисленное значение, меньшее или равное х. Например, результат функций floor (2,99), floor (2,01) и floor(2,00) есть 2, а результат функции floor(-2,5) есть 3. Значение декорреляции DECORR вычисляется следующим образом:
DECORR=6 Х HASH_KEY [0…11] (3)
где [0…11] есть 11 наименее значимых битов 32-битового значения HASH_KEY.
Функция хэширования, используемая для определения временного интервала краткого поискового вызова, в предпочтительном варианте осуществления изобретения вычисляется аналогично временному интервалу полного поискового вызова, за исключением того, что временной интервал краткого поискового вызова возникает с опережением в интервале от 40 до 120 мс относительно временного интервала полного поискового вызова, и набор беспроводных терминалов, назначенных для данного временного интервала краткого поискового вызова, изменяется во времени, гарантируя, что каждый беспроводный интервал 10 связывается с отличающимся набором других беспроводных терминалов 10 в течение каждого временного интервала краткого поискового вызова. Варьирование набора терминалов 10, с которым каждый беспроводный терминал связывается в течение каждого временного интервала поискового вызова, помогает обеспечить то, что менее активные беспроводные терминалы не окажутся постоянно связанными с более активным беспроводным терминалом 10 и поэтому им не надо будет безрезультатно контролировать большое количество сообщений полного поискового вызова, которые не направлены к ним.
В возможном варианте осуществления изобретения временной интервал краткого поискового вызова для беспроводного терминала 10 появляется на интервале краткого поискового вызова длительностью 80 мс, который начинается за 120 мс до начала временного интервала полного поискового вызова, как вычисляется в соответствии со следующим уравнением:
(floor((t-6)/4)-PGSLOT)mod(16*T)=0 (4)
где PGSLOT то же самое, что использовалось для временного интервала полного поискового вызова. Длительность периода краткого поискового вызова предпочтительно равна 80 мс. Период краткого поискового вызова подразделен на временные интервалы краткого поискового вызова, в течение которых передаются сообщения краткого поискового вызова, что описано более детально ниже. Предпочтительно, временные интервалы краткого поискового вызова и связанные с ними сообщения краткого поискового вызова имеют длительность 1 бита. Поэтому число временных интервалов краткого поискового вызова, приходящихся на период краткого поискового вызова, является функцией скорости передачи данных канала краткого поискового вызова.
Как можно видеть, уравнение (4) совпадает с уравнением (1), за исключением того, что системное время смещено на 6 кадров, в результате чего начало периода краткого поискового вызова приходится на момент, опережающий на 120 мс временной интервал полного поискового вызова. Обеспечение смещения на 120 мс гарантирует, что имеется по меньшей мере 40 мс времени (при условии, что период краткого поискового вызова равен 80 мс) между любым конкретным временным интервалом краткого поискового вызова и временным интервалом полного поискового вызова, что обеспечивает для беспроводного терминала достаточно времени для подготовки к обработке сообщения полного поискового вызова после приема сообщения краткого поискового вызова.
На периоде краткого поискового вызова длительностью 80 мс временной интервал краткого поискового вызова (имеющий длительность 1 бит), присвоенный конкретному беспроводному интервалу 10, определяется с использованием следующего уравнения:
QUICK_PGSLOT=1+floor(Nx((40505x(L H DECORR))mod2 16)/2 16) (5)
где значение N установлено на скорость передачи данных канала краткого вызова (QPAGE_RATE) в числе битов на временной интервал длительностью 80 мс. Например, если скорость передачи данных канала краткого вызова равна 9600 бит/с, то значение QPAGE_RATE равно 768 бит/кадр. Кроме того, значение декорреляции устанавливается следующим образом:
DECORR=(floor((t-6)/64)mod2 16 (6)
Таким образом, уравнение (5) дает значение от 1 до 768 соответственно временному интервалу краткого поискового вызова (или местоположению бита) в пределах периода краткого поискового вызова длительностью 80 мс, который начинается за 120 мс до начала соответствующего полного поискового вызова. Беспроводный терминал контролирует канал краткого поискового вызова в течение этого временного интервала краткого поискового вызова, и если сообщение краткого поискового вызова принято, то беспроводный терминал будет затем контролировать канал полного поискового вызова для обнаружения сообщения полного поискового вызова.
Как видно из уравнения (6), значение декорреляции DECORR для канала краткого поискового вызова вычисляется как функция системного времени, и поэтому результирующее значение QUICK_PGSLOT для заданного набора беспроводных терминалов 10 будет отличаться с течением времени. В результате группа беспроводных терминалов 10, связанных с конкретным временным интервалом краткого поискового вызова, будет иметь отличающиеся временные интервалы краткого поискового вызова с течением времени (хотя они могут продолжать оповещаться о вызове в течение того же самого периода краткого поискового вызова), что позволяет гарантировать, что менее активный беспроводный терминал 10 не привязывается к более активному беспроводному терминалу 10, что обусловило бы необходимость контролировать канал полного поискового вызова с ненужной частотой и, следовательно, с избыточным потреблением энергии.
Если мобильный ИД не содержится непосредственно в запросе на установление связи, то эти данные могут быть получены путем обращения к базе данных с использованием любой иной идентификационной информации, содержащейся в запросе, например телефонного номера или мобильного идентификационного номера беспроводного терминала 10.
После того как временной интервал краткого поискового вызова и временной интервал полного поискового вызова определены, КБС 14 передает сообщение краткого поискового вызова на этапе 42 по каналу краткого поискового вызова и сообщение полного поискового вызова на этапе 44 по каналу полного поискового вызова посредством одной или более базовых станций 12. Базовые станции 12 кодируют и модулируют каналы поискового вызова, как более подробно описано ниже, и передача двух сообщений поискового вызова производится в течение соответствующего временного интервала краткого поискового вызова и временного интервала полного поискового вызова.
После передачи сообщения краткого поискового вызова и сообщения полного поискового вызова КБС 14 производит на этапе 46 опрос для получения отклика, указывающего, что поисковый вызов принят. Если ответ принят, то на этапе 50 начинается осуществление связи.
Если ответа не принято спустя период тайм-аута, то на этапе 52 передается второе сообщение краткого поискового вызова. На этапе 56 КБС 14 производит опрос для получения отклика от беспроводного терминала 10 и определяет на этапе 58, принят ли ответ. Если ответ принят, то на этапе 50 начинается осуществление связи. Если на этапе 58 определено, что ответа не принято, то на этапе 60 принимается решение, что поисковый вызов безуспешен. В другом варианте осуществления изобретения два или более сообщений краткого поискового вызова и два или более соответствующих сообщений полного поискового вызова формируются для каждого поискового вызова. Второе сообщение краткого поискового вызова и сообщение полного поискового вызова увеличивают вероятность приема поискового вызова без введения задержки, необходимой для определения приема сообщения подтверждения от беспроводного терминала 10.
В предпочтительном варианте осуществления изобретения сообщение краткого поискового вызова содержит бит INCOMING_PAGE (входящий_поисковый_вызов). Бит INCOMING_PAGE в первом состоянии (например, логическая 1) указывает, что запрос установления связи принят для одного из беспроводных терминалов 10, связанных с временным интервалом краткого поискового вызова, и поэтому эти беспроводные терминалы должны обрабатывать канал полного поискового вызова в течение следующего обозначенного временного интервала полного поискового вызова. Бит INCOMING_PAGE во втором состоянии (например, логический 0) указывает, что запрос установления связи не принят для этих беспроводных терминалов 10, и поэтому канал полного поискового вызова не должен обрабатываться в течение следующего присвоенного временного интервала полного поискового вызова. Следовательно, сообщение краткого поискового вызова кодировано в более высокой степени, чем сообщение полного поискового вызова, поскольку поисковый вызов представлен одним битом, а не существенно большим количеством битов, и поэтому может обрабатываться с использованием меньшего количества ресурсов. Такое кодирование сообщения не следует путать с кодированием канала, описанным ниже, где более высокий уровень кодирования требует большего количества ресурсов обработки и поэтому менее желательно с точки зрения потребляемой мощности.
В предпочтительном варианте осуществления изобретения сообщение полного поискового вызова содержит информацию, определенную в стандарте IS-95 для нормального сообщения поискового вызова, которое позволяет беспроводному терминалу 10 определить, направлен ли ему данный поисковый вызов. Пример поискового вызова, формируемого в соответствии со стандартом IS-95A, иллюстрируется с помощью таблицы 1, приведенной выше. Как следует из таблицы 1, сообщение полного поискового вызова содержит существенно больше информации, чем сообщение краткого поискового вызова, которое предпочтительно содержит один бит. Поэтому сообщение краткого поискового вызова может обрабатываться более легко с помощью беспроводного терминала 10 и с меньшей потребляемой мощностью, чем сообщение полного поискового вызова.
В альтернативных вариантах осуществления изобретения используются мультибитовые сообщения краткого вызова. Эти мультибитовые сообщения краткого вызова используются для кодирования и пересылки дополнительной информации помимо простого указания, что беспроводный терминал 10 должен контролировать канал полного поискового вызова в течение следующего присвоенного временного интервала 32 полного поискового вызова. Например, мультибитовое сообщение краткого вызова может использоваться для указания более конкретно, какому беспроводному терминалу 10 направлен поисковый вызов из подмножества беспроводных терминалов, которым присвоен соответствующий временной интервал 30 краткого поискового вызова. Мультибитовое сообщение краткого вызова может также использоваться для указания, что канал полного поискового вызова должен контролироваться более длительное время, чтобы изменения системных параметров могли быть переданы всем беспроводным терминалам 10. Для специалистов в данной области техники должны быть очевидны различные полезные типы информации, которые могут быть переданы с использованием мультибитового сообщения краткого вызова. В другом альтернативном варианте осуществления изобретения в сообщении краткого поискового вызова применяется сокращенное кодирование с прямой коррекцией ошибок.
Помимо передачи меньшего количества информации в сообщении краткого поискового вызова по сравнению с сообщением полного поискового вызова, предпочтительный вариант осуществления изобретения предусматривает схему минимального кодирования для канала краткого поискового вызова в сравнении с каналом полного поискового вызова. На фиг.4 представлена иллюстрация схем кодирования, используемых для канала полного поискового вызова и канала краткого поискового вызова в соответствии с одним из вариантов осуществления изобретения.
Как показано на фиг.4, данные, передаваемые посредством канала полного поискового вызова, подвергаются сверточному кодированию с помощью сверточного кодера 60, и полученные кодовые символы повторяются с помощью повторителя символов 61 для генерирования символов с предварительно определенной скоростью. Повторенные кодовые символы затем подвергаются блочному перемежению с помощью блочного перемежителя 62. Данные с блочного перемежителя скремблируются с помощью логической схемы «исключающее ИЛИ» с использованием прореженного длинного кода, сформированного генератором 64 длинного кода с прореживателем 66. Длинный код представляет собой двоичный код, генерируемый предварительно определенным образом в функции случайного числа, инициирующего генератор случайных чисел, и известный во всех беспроводных терминалах 10. Скремблированные данные модулируются канальным кодом Уолша, предназначенным для использования каналом полного поискового вызова, и данные, модулированные канальным кодом Уолша, растягиваются по спектру путем квадратурной фазовой модуляции (КФМ) с использованием псевдослучайного шумового кода, суммируются с данными из других каналов, преобразуются с повышением частоты для передачи, предпочтительно в соответствии со стандартом IS-95 (расширение спектра, суммирование и повышающее преобразование на чертежах не показаны).
Согласно фиг.4, данные, переданные посредством канала краткого поискового вызова, подвергаются кодированию с использованием канального кода Уолша, предназначенного для канала краткого поискового вызова, и затем расширяются по спектру, суммируются и преобразуются с повышением частоты, как указано выше. Предпочтительно, одиночный бит данных, передаваемый по каналу краткого поискового вызова, модулируется многократно с использованием того же самого кода Уолша для эффективной передачи бита множество раз. Можно также передавать бит данных периодически с использованием повторителя символов, аналогичного повторителю символов 61, использованному для канала полного поискового вызова. В другом варианте осуществления изобретения канал краткого поискового вызова может скремблироваться с использованием длинного кода, как это выполняется для канала полного поискового вызова.
Как видно из фиг.4, обработка, связанная с передачей информации по каналу краткого поискового вызова, существенно меньше как по продолжительности, так и по сложности, чем обработка, связанная с каналом полного поискового вызова. Поэтому объем обработки, требуемой для выполнения обработки при приеме канала краткого поискового вызова, также существенно меньше и поэтому требует меньше энергии, чем необходимо для канала полного поискового вызова. Хотя уменьшенный объем обработки, выполняемой для канала краткого поискового вызова, увеличивает вероятность ошибки при обработке любого конкретного бита, могут использоваться другие методы, позволяющие уменьшить влияние этого увеличения частоты ошибок без существенного увеличения сложности обработки. Такие методы включают передачу одного и того же бита многократно или интерпретацию передач низкого качества как позитивные сообщения поискового вызова, как описано ниже.
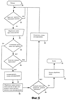
На фиг.5 представлена блок-схема алгоритма обработки, выполняемой беспроводным терминалом 10 в дежурном режиме в соответствии с одним из вариантов осуществления изобретения. Обработка предпочтительно выполняется с использованием контроллера микропроцессора посредством команд программного обеспечения, хранящихся в памяти, связанной с другими интегральными схемами и системами, что хорошо известно в уровне техники (на чертеже не показано). Обработка начинается на этапе 80, и на этапе 84 определяется, наступил ли присвоенный временной интервал краткого поискового вызова, и если нет, то этап 82 выполняется повторно.
Если присвоенный временной интервал краткого поискового вызова наступил, то беспроводный терминал 10 на этапе 86 обрабатывает канал краткого поискового вызова. Предпочтительно, обработка выполняется с использованием существенно меньшей подгруппы схем обработки сигналов, содержащихся в беспроводном терминале, чем используется для обработки сообщений канала полного поискового вызова. В соответствии с обработкой передачи, выполняемой для канала краткого поискового вызова, показанного на фиг.4, обработка приема предпочтительно включает в себя понижающее преобразование принятой радиочастотной энергии, сжатие с использованием псевдослучайного кода расширения спектра и демодуляцию с использованием назначенного кода Уолша. Полученные в результате данные «мягкого» решения непосредственно обрабатываются для определения переданного логического уровня.
Согласно фиг.5, на этапе 88 определяется, было ли принято сообщение краткого поискового вызова на этапе 86, на основе логического уровня обнаруженных данных. Если сообщение краткого поискового вызова было обнаружено, то обработка продолжается на этапе 90, как описано ниже. Если сообщение краткого поискового вызова не было обнаружено, то дополнительно на этапе 89 определяется, приемлемо ли качество сигнала в процессе обработки канала краткого поискового вызова. Если это так, то беспроводный терминал 10 возвращается на этап 82. Если качество сигнала не приемлемо, то обработка продолжается на этапе 90, как описано ниже.
Качество принятого сигнала может быть определено с использованием различных хорошо известных методов, включая определение того, когда принимаемая мощность сигнала, переданного передатчиком 50, уменьшится ниже порогового значения, или определение того, когда отношение сигнал/шум канала пилот-сигнала уменьшится ниже предварительно определенного порога. Путем контроля наличия сообщения полного поискового вызова, когда качество принятого сигнала не приемлемо, число пропущенных сообщений полного поискового вызова, вследствие не обнаруженных из-за неприемлемого качества сигнала сообщений краткого поискового вызова, сводится к минимуму.
Если сообщение краткого поискового вызова было обнаружено или качество принятого сигнала было неприемлемым, беспроводный терминал 10 на этапе 90 активизирует дополнительные схемы декодирования и на этапе 92 обрабатывает канал полного поискового вызова в течение назначенного временного интервала полного поискового вызова с использованием активизированных схем. Время между временным интервалом краткого поискового вызова и временным интервалом полного поискового вызова, назначенными конкретному терминалу, должно быть достаточным для обеспечения активизации дополнительных схем декодирования в беспроводном терминале 10 после обнаружения сообщения краткого поискового вызова перед началом временного интервала полного поискового вызова.
На этапе 94 беспроводный терминал 10 определяет, направлено ли ему сообщение полного поискового вызова, обработанное на этапе 92, на основе адреса, содержащегося в этом сообщении, и если нет, то на этапе 82 схемы декодирования в беспроводном терминале 10 выключаются и этап 84 выполняется вновь. Если сообщение полного поискового вызова было направлено беспроводному терминалу 10, то на этапе 96 в беспроводном терминале начинается обработка соответствующей передачи и беспроводный терминал на этапе 98 переходит в активный режим.
На фиг.7 представлена блок-схема, иллюстрирующая в упрощенном виде беспроводный терминал 10, выполненный в соответствии с возможным вариантом осуществления изобретения. Цифровой демодулятор 302, блочный перемежитель 304, решетчатый декодер 306 и система управления 308 связаны посредством цифровой шины, и РЧ приемник 300 связан с цифровым демодулятором 302.
В течение дежурного режима система управления периодически активизирует РЧ приемник 300 и цифровой демодулятор 302 для обработки канала пилот-сигнала и канала краткого поискового вызова. РЧ приемник 300 осуществляет преобразование с понижением частоты и оцифровку РЧ сигналов, а цифровой демодулятор 302 выполняет цифровую демодуляцию в течение первой длительности, генерируя данные «мягкого» решения для обрабатываемых каналов. Система управления 308 анализирует данные «мягкого» решения для канала пилот-сигнала, чтобы определить качество сигнала, и анализирует данные «мягкого» решения для канала краткого поискового вызова, чтобы определить, принято ли сообщение краткого поискового вызова.
Если сообщение краткого поискового вызова принято или если сигнал принят с плохим качеством, то система управления 308 активизирует блочный деперемежитель (обращенный перемежитель) 304 и решетчатый декодер 306 и конфигурированный цифровой демодулятор для начала обработки канала полного поискового вызова в течение второй длительности, превышающей первую длительность. Система управления 308 контролирует данные, принятые по каналу полного поискового вызова, на наличие сообщения полного поискового вызова, направленного к ней, и если оно не обнаружено, то отключает блочный деперемежитель 304 и решетчатый декодер 306 и продолжает оставаться в дежурном режиме. Если сообщение полного поискового вызова обнаружено, то система управления 308 переводит беспроводный терминал в активный режим, в течение которого осуществляется соответствующая связь.
В другом варианте осуществления изобретения канал краткого поискового вызова и канал полного поискового вызова объединены в одном и том же канале. Это означает, что канал краткого поискового вызова и канал полного поискового вызова модулированы тем же самым кодом Уолша. В одном и том же кодовом канале канал краткого поискового вызова и канал полного поискового вызова логически различаются предварительно определенной схемой временного разделения. Например, в течение некоторых временных интервалов длительностью 80 мс передаются сообщения краткого поискового вызова, в то время как в течение других временных интервалов длительностью 80 мс передаются сообщения полного поискового вызова в соответствии с предварительно определенной схемой распределения временных интервалов. Такой вариант осуществления упрощает обработку при передаче и при приеме за счет того, что требуется модуляция и демодуляция только одного кодового канала, однако требует более значительной модификации существующего стандарта IS-95 и поэтому в меньшей степени совместим с существующими беспроводными системами связи, соответствующими стандарту IS-95.
Как следует из приведенного выше описания, за счет поискового вызова с использованием сообщения краткого поискового вызова с минимальным числом битов, передаваемого по каналу с минимальной степенью кодирования, настоящее изобретение обеспечивает возможность беспроводному терминалу потреблять меньшую мощность при контроле наличия сообщений поискового вызова в дежурном режиме. Потребление меньшей мощности в дежурном режиме позволяет беспроводному терминалу работать более длительное время с использованием данной батареи питания и поэтому увеличивает время дежурного режима для такого беспроводного терминала. Поскольку беспроводные терминалы в типовом случае используются в мобильной связи, часто необходимы продолжительные периоды времени без подзарядки или замены батарей питания беспроводного терминала. Таким образом, для повышения удобства пользования и снижения вероятности пропуска сообщений из-за разряда батареи увеличение продолжительности времени дежурного режима для заданной емкости батареи является в высшей степени желательным.
Кроме того, поскольку сообщения краткого поискового вызова передаются в течение весьма короткого периода времени, контроль наличия сообщения краткого поискового вызова, в дополнение к дежурному режиму, может выполняться в течение активного режима, когда осуществляется обработка телефонного вызова или иного типа связи. Такой контроль может выполняться путем кратковременного приостановления обработки канала трафика, чтобы выполнить обработку канала краткого поискового вызова в течение временного интервала краткого поискового вызова. Поскольку временной интервал краткого поискового вызова имеет длительность примерно 5 мс, то потерянные данные в типовом случае не будут пропущены и могут быть восстановлены с использованием кодирования с прямой коррекцией ошибок. После того как канал краткого поискового вызова принят, сообщение полного поискового вызова может быть принято путем дополнительного приостановления обработки канала трафика путем передачи сообщения сигнализации к контроллеру базовых станций с последующей обработкой канала полного поискового вызова. Таким образом, возможность приема сообщения поискового вызова в течение активного режима увеличивается за счет использования дуальной схемы поисковых вызовов, как описано выше.
Таким образом, описаны способ и система, использующие два канала для осуществления поисковых вызовов сотовых телефонов и иных беспроводных терминалов, позволяющие снизить потребление мощности в дежурном режиме. Приведенное описание предпочтительных вариантов осуществления предназначено для обеспечения возможности специалистам в данной области техники осуществить и использовать данное изобретение. Различные модификации этих вариантов осуществления очевидны для специалистов, и основные принципы изобретения могут быть использованы и в других вариантах осуществления без использования дополнительного изобретательства. Таким образом, настоящее изобретение не ограничено раскрытыми вариантами его осуществления, а имеет самый широкий объем, соответствующий принципам и новым признакам, раскрытым в настоящем описании.
Формула изобретения
1. Способ поискового вызова беспроводного терминала в беспроводной телекоммуникационной системе, включающий
передачу сообщения краткого поискового вызова посредством канала с меньшей степенью кодирования, причем упомянутое сообщение краткого поискового вызова предназначено для уведомления беспроводного терминала о начале контроля канала с более высокой степенью кодирования на наличие сообщения полного поискового вызова, и
передачу сообщения полного поискового вызова по каналу с более высокой степенью кодирования,
при этом упомянутый канал с высокой степенью кодирования содержит последовательно соединенные сверточный кодер, перемежитель и модулятор для выполнения модуляции кодом Уолша, и
упомянутый канал с меньшей степенью кодирования содержит модулятор для модуляции данных кодом Уолша.
2. Способ по п.1, отличающийся тем, что упомянутое сообщение краткого поискового вызова содержит меньшее количество информации, чем упомянутое сообщение полного поискового вызова.
3. Способ по п.1, отличающийся тем, что сообщение краткого поискового вызова содержит единственный бит данных.
4. Способ поискового вызова конкретного беспроводного терминала, включенного в группу беспроводных терминалов, включающий
a) передачу сообщения краткого поискового вызова, направленного подгруппе из упомянутой группы беспроводных терминалов, причем упомянутая подгруппа включает конкретный беспроводный терминал, при этом упомянутое сообщение краткого поискового вызова предписывает упомянутой подгруппе контролировать канал с более высокой степенью кодирования на наличие сообщения полного поискового вызова, и
b) передачу сообщения полного поискового вызова, идентифицирующего упомянутый конкретный беспроводный терминал,
при этом упомянутый канал с более высокой степенью кодирования содержит последовательно соединенные сверточный кодер, перемежитель и модулятор для выполнения модуляции кодом Уолша.
5. Способ по п.4, отличающийся тем, что этап а) включает этап передачи упомянутого сообщения краткого поискового вызова посредством канала с меньшей степенью кодирования в течение первого временного интервала, назначенного подгруппе беспроводных терминалов, а упомянутый канал с меньшей степенью кодирования содержит модулятор для модуляции данных кодом Уолша.
6. Способ по п.5, отличающийся тем, что этап b) включает этап передачи упомянутого сообщения полного поискового вызова в течение второго временного интервала, назначенного подгруппе беспроводных терминалов, следующего после упомянутого первого временного интервала.
7. Способ по п.4, отличающийся тем, что сообщение краткого поискового вызова передается посредством канала с меньшей степенью кодирования, а сообщение полного поискового вызова передается посредством канала с более высокой степенью кодирования.
8. Способ по п.7, отличающийся тем, что упомянутый канал с меньшей степенью кодирования устанавливается посредством непосредственной модуляции последовательностью с использованием первого канального кода, а упомянутый канал с более высокой степенью модуляции устанавливается посредством непосредственной модуляции последовательностью с использованием второго канального кода.
9. Способ по п.4, отличающийся тем, что упомянутое сообщение краткого поискового вызова содержит меньшее количество информации, чем упомянутое сообщение полного поискового вызова.
10. Способ поискового вызова беспроводного терминала, включающий
а) формирование сообщения краткого поискового вызова,
b) передачу упомянутого сообщения краткого поискового вызова по каналу с меньшей степенью кодирования,
с) упомянутое сообщение краткого поискового вызова обеспечивает в беспроводном терминале контроль канала с более высокой степенью кодирования на наличие сообщения полного поискового вызова,
d) формирование сообщения полного поискового вызова и
e) передачу сообщения полного поискового вызова по каналу с более высокой степенью кодирования,
при этом упомянутый канал с более высокой степенью кодирования содержит последовательно соединенные сверточный кодер, перемежитель и модулятор для выполнения модуляции кодом Уолша, и
упомянутый канал с меньшей степенью кодирования содержит модулятор для выполнения модуляции данных кодом Уолша.
11. Способ по п.10, отличающийся тем, что дополнительно включает этапы
непосредственного расширения спектра сообщения полного поискового вызова с использованием последовательности и
непосредственного расширения спектра сообщения краткого поискового вызова с использованием последовательности.
12. Способ по п.10, отличающийся тем, что дополнительно включает этапы
дополнения информации обнаружения ошибок к сообщению полного поискового вызова,
непосредственного расширения спектра сообщения полного поискового вызова с использованием последовательности,
непосредственного расширения спектра сообщения краткого поискового вызова с использованием последовательности.
13. Способ по п.10, отличающийся тем, что дополнительно включает этапы добавления временной задержки между моментом передачи сообщения краткого поискового вызова и моментом передачи полного сообщения поискового вызова.
14. Способ по п.10, отличающийся тем, что дополнительно включает этапы
приема сообщения краткого поискового вызова,
активизации схем обработки сигналов и
обработки канала полного поискового вызова с использованием упомянутых схем обработки сигналов.
15. Способ по п.14, отличающийся тем, что схемы обработки сигналов содержат систему решетчатого декодирования.
16. Способ по п.14, отличающийся тем, что схемы обработки сигналов содержат обращенный перемежитель.
17. Способ по п.14, отличающийся тем, что схемы обработки сигналов содержат схему контроля циклическим избыточным кодом.
РИСУНКИ
|
|