|
|
(21), (22) Заявка: 2004130431/11, 10.03.2003
(24) Дата начала отсчета срока действия патента:
10.03.2003
(30) Конвенционный приоритет:
12.03.2002 (пп.1-24) DE 10210687.8
(43) Дата публикации заявки: 27.01.2006
(46) Опубликовано: 20.01.2008
(56) Список документов, цитированных в отчете о поиске:
СА 2299827 А1, 02.09.2001. US 4343582 А1, 10.08.1982. WO 01/54078 А1, 26.07.2001. EP 152888 A2, 28.08.1985. RU 2139233 C1, 10.10.1999. RP 405964 А1, 02.01.1991. US 5735516 А1, 07.04.1998.
(85) Дата перевода заявки PCT на национальную фазу:
12.10.2004
(86) Заявка PCT:
EP 03/02433 (10.03.2003)
(87) Публикация PCT:
WO 03/077209 (18.09.2003)
Адрес для переписки:
101000, Москва, пер. М.Златоустинский, 10, кв.15, бюро “ЕВРОМАРКПАТ”, М.Б.Веселицкому
|
(72) Автор(ы):
ХОБМАЙЕР Ральф (DE), ЭРНЕСТИ Кристоф (DE), ШТАПФЕР Михаэль (DE), КРЕМЕР Вальтер (DE), РОЙТЕР Франц (DE), МЮЛЛЕР Юлиан (DE), ТУМ Ксавер (DE)
(73) Патентообладатель(и):
ГИЗЕКЕ УНД ДЕВРИЕНТ ГМБХ (DE)
|
(54) УСТРОЙСТВО ДЛЯ ОБРАБОТКИ БАНКНОТ
(57) Реферат:
Устройство для обработки банкнот имеет транспортировочную систему с несколькими транспортировочными участками (9, 11, 24, 99, 100, 107, 109) для перемещения банкнот. Транспортировочная система имеет распределительное стрелочное устройство с расположенным между двумя разветвлениями транспортировочных участков транспортировочным участком (109), приводимым в действие в двух направлениях для возможности перемещения на нем банкнот в двух взаимно противоположных направлениях. Распределительное стрелочное устройство представляет собой распределительный стрелочный модуль (33) по меньшей мере с четырьмя входами/выходами (34-37), являющийся отдельным узлом, выполненным прежде всего съемным и/или раскрываемым. Реализуется простое и гибкое решение по конструктивному выполнению устройства. 23 з.п. ф-лы, 9 ил.
Настоящее изобретение относится к устройству для обработки банкнот, имеющему транспортировочную систему с несколькими транспортировочными участками для перемещения банкнот.
Такие устройства для обработки банкнот известны как машины для подсчета банкнот и/или устройства для сортировки банкнот и/или устройства для приема и/или выдачи банкнот, обеспечивающие транспортировку банкнот требуемым образом из своих отдельных блоков или узлов, соответственно в свои отдельные блоки или узлы. Не подразумевая никаких ограничений (объема настоящего изобретения), ниже более подробно рассматриваются особые проблемы, связанные с устройствами для приема банкнот, поскольку предлагаемое в изобретении решение наиболее предпочтительно использовать применительно к этим устройствам для приема банкнот.
В заявке ЕР 0811208 В1 представлен вариант такого устройства. При этом банкноты поступают в пачках, отделяются поштучно, проверяются, прошедшие проверку банкноты с помощью первого отдельного стрелочного распределителя направляются в промежуточную кассу или кассу для промежуточного хранения, а не прошедшие проверку банкноты с помощью последующего второго отдельного стрелочного распределителя направляются в отдельный карман возврата банкнот. Если пользователь или плательщик согласен с окончательным приемом прошедших проверку банкнот, то последние из промежуточной кассы с помощью первого и второго отдельных стрелочных распределителей перенаправляются в конечную кассу, выполненную в виде кассеты.
Недостаток этой системы состоит в необходимости располагать отдельные узлы в жесткой зависимости от выбора расположения стрелочных распределителей.
В публикации СА 2299827 А1 описано устройство для обработки банкнот, являющееся ближайшим к изобретению по технической сущности. Это устройство имеет транспортировочную систему с несколькими транспортировочными участками для перемещения банкнот, которая, в свою очередь, имеет распределительное стрелочное устройство с расположенным между двумя разветвлениями транспортировочных участков транспортировочным участком, приводимым в действие в двух направлениях для возможности перемещения на нем банкнот в двух взаимно противоположных направлениях. При этом под разветвлением транспортировочных участков понимается транспортировочный узел, в котором банкноты, например, с помощью стрелочного распределителя могут перенаправляться на различные транспортировочные участки, а под транспортировочным участком для перемещения банкнот в двух взаимно противоположных направлениях понимается такой транспортировочный участок, который соединен, соответственно соединяется с блоком управления устройства для обработки банкнот с целью обеспечить возможность перемещения банкнот на этом транспортировочном участке в двух противоположных направлениях.
В известном из СА 2299827 А1 устройстве для обработки банкнот распределительное стрелочное устройство имеет несколько компонентов, входящих в состав разных модулей, что затрудняет работу с устройством при обработке банкнот, имеющих разную конфигурацию, а также устранение заторов банкнот.
Исходя из вышеизложенного, в основу настоящего изобретения была положена задача найти такое решение, которое позволяло бы простым и гибким путем реализовать различные варианты конструктивного исполнения устройства для обработки банкнот.
Решение этой задачи в соответствии с изобретением состоит в том, что распределительное стрелочное устройство представляет собой распределительный стрелочный модуль по меньшей мере с четырьмя входами/выходами, являющийся отдельным узлом, выполненным прежде всего съемным, или выдвижным, например для обслуживания, и/или раскрываемым, или откидным, например, для удаления застрявших банкнот. При этом такое устройство отличается особой компактностью.
По сравнению с известными системами предлагаемое в изобретении устройство для обработки банкнот позволяет гибко использовать распределительное стрелочное устройство как отдельный конструктивный узел в устройствах для обработки банкнот, имеющих разную конфигурацию, и обеспечивает простое устранение заторов банкнот, возникающих на транспортировочных участках распределительного стрелочного устройства.
Кроме того, предлагаемое в изобретении решение позволяет соединять, например, в устройстве для приема банкнот отдельные компоненты этого устройства, такие, например, как приемный карман, возвратный карман, промежуточная касса и/или конечная касса, в любом сочетании с отдельными входами/выходами распределительного стрелочного модуля. Это соединение можно выполнять очень компактным и зависящим, например, от требуемых внешних габаритных размеров устройства для обработки банкнот.
Ниже изобретение более подробно описано на примере вариантов его осуществления со ссылкой на прилагаемые чертежи, причем следует отметить, что отдельные особенности, представленные в зависимых пунктах формулы и/или в указанных в описании вариантах, могут также применяться независимо друг от друга и от представленного в главном пункте формулы объекта изобретения предпочтительно в других устройствах для обработки банкнот, других устройствах для приема банкнот. На прилагаемых к описанию чертежах, в частности, показано:
фиг.1 – схематичное изображение в виде сбоку устройства для приема банкнот,
фиг.2 – схематичное изображение в виде сбоку основного модуля устройства для приема банкнот, показанного на фиг.1,
фиг.3 – схематичное зеркально-перевернутое изображение в виде сбоку компонентов привода основного модуля устройства для приема банкнот, показанного на фиг.1,
фиг.4 – схематичное изображение составных частей реверсивного механизма, показанного на фиг.3,
фиг.5 – схематичное изображение в виде сбоку отдельного стрелочного распределителя, показанного в четырех различных рабочих положениях и используемого в устройстве для приема банкнот, показанном на фиг.1,
фиг.6 – схематичное изображение в виде сбоку трех различных вариантов транспортировочного узла с распределительным стрелочным устройством или блоком, содержащим два отдельных стрелочных распределителя, показанных на фиг.5,
фиг.7 – схематичное изображение в виде сбоку модуля 6 промежуточной кассы, показанного на фиг.1,
фиг.8 – изображение в поперечном сечении отделительного валика, который используется в модуле промежуточной кассы, показанном на фиг.7, и
фиг.9 – изображение в поперечном сечении катушки, которую можно применять в модуле промежуточной кассы по фиг.7.
На фиг.1 схематично в виде сбоку показано устройство 1 для приема банкнот. Такое устройство 1 для приема банкнот предпочтительно выполнять модульной конструкции, что позволяет упростить его комплектацию различными модулями в соответствии с различными требованиями, предъявляемыми разными пользователями к подобного рода изделию, хотя в другом варианте все рассмотренные ниже компоненты можно объединить в одну единственную, не модульную конструкцию. Сказанное означает, что различные функциональные компоненты можно, соединив их между собой унифицированными устройствами сопряжения, собрать предпочтительно в единое устройство 1 для приема банкнот, обладающее необходимыми параметрами и функциональными возможностями. В этом случае устройство 1 для приема банкнот может состоять, например, из основного модуля 2 и из нескольких необязательных модулей, к которым относятся промежуточная касса 6, кассетодержатель 3 и конечная касса 4 в виде кассеты 4 и по меньшей мере часть которых, прежде всего кассетодержатель 3 и конечная касса 4, предпочтительно размещены в сейфе 5.
С этой целью основной модуль 2 имеет металлическую монтажную раму, так называемое шасси 14, являющееся несущим элементом устройства 1 для приема банкнот. К шасси крепятся все компоненты устройства для приема банкнот. Шасси 14 является самонесущим и представляет собой физическое устройство сопряжения с внешними устройствами, например, с банкоматом, в который встраивается устройство 1 для приема банкнот. При этом банкомат образует внешнюю оболочку устройства 1 для приема банкнот и имеет помимо прочего пульт управления, который сигнальными проводами соединен с блоком 13 управления, входящим в состав основного модуля 2.
К шасси 14 основного модуля 2 крепятся кассетодержатель 3 и/или промежуточная касса 6. Шасси 14 основного модуля 2 предпочтительно выполнять неизменной конструкции вне зависимости от того, предполагается ли предусматривать в устройстве для приема банкнот промежуточную кассу 6 или нет. Для встраивания в банкомат шасси имеет точки крепления, к которым может быть подвешен основной модуль 2. Такие точки крепления рассчитаны на постоянное восприятие всего веса устройства 1 для приема банкнот.
Ниже в отдельных разделах описания более подробно рассмотрены конструкция и работа отдельных модулей.
ОСНОВНОЙ МОДУЛЬ
Принципиальная конструкция
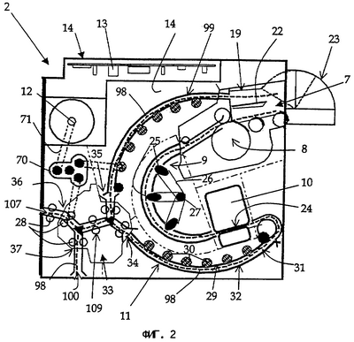
Основной модуль 2, который более детально показан, в частности, на фиг.2, выполнен в виде устройства для проверки банкнот и содержит в качестве функциональных узлов загрузочный карман 7, возвратный карман 19, устройство 8 поштучного отделения банкнот от стопки, измерительную систему 10 и блок 13 управления, которые смонтированы на шасси 14.
Основной модуль 2 содержит также транспортировочную систему, с помощью которой банкноты перемещаются между отдельными узлами. Помимо прочих транспортировочная система имеет, например, транспортировочный участок 9 с функцией выравнивания положения банкнот, который ниже кратко назван выравнивающим участком 9 и который предназначен для поштучного перемещения банкнот после их поштучного отделения от стопки с помощью предназначенного для этой цели устройства 8 от загрузочного кармана 7 к измерительному участку 24 измерительной системы 10. К этому измерительному участку примыкает следующий транспортировочный участок, называемый ниже обрабатывающим участком 11, который предназначен для дальнейшего перемещения банкнот после их прохождения измерительного участка 24 измерительной системы 10.
Обрабатывающий участок 11 оканчивается в распределительном стрелочном модуле 33, который служит стрелочным распределительным устройством и которым банкноты по результатам их проверки перенаправляются далее либо на следующий транспортировочный участок 99, ведущий к возвратному карману 19, либо на следующий транспортировочный участок 107, ведущий к промежуточной кассе 6, либо на следующий транспортировочный участок 100, ведущий через кассетодержатель 3 к конечной кассе 4. Возможные пути перемещения банкнот в устройстве 1 для их приема обозначены на фиг.1, 2 и 7 прерывистыми линиями 98.
Блок 13 управления помимо прочего управляет приводным узлом 12, которым приводятся в действие отдельные элементы 8, 9, 10, 24, 33, 99, 100, 107 транспортировочной системы.
Загрузка/возврат банкнот
Загрузочный карман 7 предназначен для помещения в него уплачиваемых банкнот нескрепленными (рыхлыми) пачками. Пользователь может поместить в загрузочный карман целую пачку банкнот. Возвратный карман 19 служит для возврата плательщику так называемых отбракованных банкнот. Отбракованные банкноты представляют собой банкноты, которые измерительная система 10 не смогла правильно идентифицировать или проанализировать из-за, например, перекоса банкноты или слишком быстрого ее перемещения и/или из-за иных причин для возврата, таких, например, как втягивание в устройство для приема банкнот одновременно нескольких наложенных одна на другую банкнот. После прохождения обрабатывающего участка 11 банкноты, предпочтительно без их промежуточного накопления, перенаправляются распределительным стрелочным модулем 33 по транспортировочному участку 99 в возвратный карман 19.
Загрузочный карман 7 и возвратный карман 19 в предпочтительном варианте можно выполнить в виде комбинированного загрузочно-приемного кармана, описанного, например, в заявке РСТ/ЕР01/01902, которая в этом отношении включена в настоящее описание в качестве ссылки. Загрузочный и приемный карманы 7, 19 тем самым отделены друг от друга лишь тонким подвижным промежуточным пластинчатым дном 22 и закрываются общей поворотной крышкой (или колпаком) 23, которая в закрытом положении показана на чертеже сплошной линией, а в открытом положении, в котором она открывает доступ к этим карманам, – прерывистой линией. При помещении листового материала (банкнот) в устройство для их приема промежуточное пластинчатое дно 22 при открытой крышке 23 отклоняется исполнительным двигателем к верхней стенке загрузочного кармана 7, который вместе с возвратным карманом 19 образует в результате сплошное, большое загрузочное пространство для банкнот.
Выравнивающий участок
Банкноты, находящиеся в загрузочном кармане 7, поштучно отделяются от стопки с помощью предназначенного для этой цели устройства 8, которое известно как таковое, и передаются на примыкающий к загрузочному карману выравнивающий участок 9. Предлагаемое в изобретении устройство для приема банкнот предпочтительно использовать для обработки банкнот размером от 100 до 185 мм в длину и от 60 до 95 мм в ширину. Банкноты предпочтительно перемещать во всем устройстве для их приема последовательно по отдельности короткой стороной вперед.
В предпочтительном варианте выравнивающий участок 9 можно выполнить в соответствии с заявкой РСТ/ЕР01/15016, которая в этом отношении включена в настоящее описание в качестве ссылки. Тем самым такой выравнивающий участок 9 снабжен выравнивающими средствами 25, с помощью которых банкноты при их поштучном прохождении выравнивающего участка 9 устанавливаются в определенное положение и/или приводятся в движение в определенном направлении.
Для надежного и по возможности бесперебойного выравнивания банкнот выравнивающий участок 9 выполнен искривленным в направлении движения банкнот. Так, в частности, выравнивающий участок в показанном на фиг.1 примере имеет С-образный изгиб. Тем самым при такой форме выравнивающего участка 9 проходящая по нему банкнота, перемещаясь по криволинейному в направлении ее движения пути, в результате сама принимает изогнутую форму. За счет подобного изгиба банкноты повышается ее жесткость по сравнению с плоской банкнотой. Благодаря этому даже обладающие высокой мягкостью листы приобретают достаточную стабильность, чтобы не деформироваться или не перегибаться в процессе выравнивания их положения.
В качестве выравнивающих средств 25 используются, например, одно или несколько расположенных под углом к направлению транспортировки банкнот многогранных колес 25, которые смещают банкноты к упору и тем самым выравнивают их. Дополнительно к этим колесам можно также предусмотреть многогранные или круглые колеса 25, воздействующие на банкноты в направлении их транспортировки и используемые для предотвращения снижения скорости перемещения банкнот. Колеса 25 приводятся во вращение круглыми ремнями 26 от центрального привода. Функцию такого центрального привода выполняет центральный ведущий ролик 27, который через охватывающие его круглые ремни 26 кинематически связан с отдельными колесами 25. Сам центральный ведущий ролик 27 может иметь собственный приводной узел, однако предпочтительно приводить его во вращение от общего приводного узла 12 основного модуля 2.
Измерительная система
К выравнивающему участку 9 примыкает измерительный участок 24, на котором расположена измерительная система 10, которая может быть известным образом рассчитана на проверку различных характеристик и свойств банкнот, таких, например, как их подлинность и/или их номинал и/или их состояние. Преимущество, связанное с размещением выравнивающего участка 9 перед измерительным участком, состоит в возможности всегда перемещать банкноты к измерительному участку, а тем самым на нем в одном и том же выровненном положении. Благодаря такой возможности существенно упрощается анализ банкнот в измерительной системе 10. Измерительный участок 24 предпочтительно выполнен в виде более подробно описанной ниже в разделе “Транспортировочная система” ременной транспортировочной системы. Подобная транспортировочная система предпочтительно должна обеспечивать движение банкнот на измерительном участке 24 с постоянной скоростью. Выравнивание скорости движения банкнот и ее постоянство значительно упрощают их анализ в измерительной системе 10. Выполнение измерительного участка 24 прямым дополнительно способствует упрощению анализа банкнот в измерительной системе.
Обрабатывающий участок
К измерительному участку 24 измерительной системы 10 примыкает обрабатывающий участок 11. Этот обрабатывающий участок предпочтительно выполнять в виде более подробно описанной ниже в разделе “Транспортировочная система” плоскоременной транспортировочной системы. Обрабатывающий участок 11 оканчивается во входном канале 34 распределительного стрелочного модуля 33.
Перед распределительным стрелочным модулем установлен элемент обнаружения банкнот, например, в виде не показанного на чертеже фотоэлектрического барьера (фотореле), который срабатывает на каждую из непосредственно проходящих мимо него банкнот. Длина обрабатывающего участка 11 и скорость транспортировки банкнот на нем должны быть такими, чтобы обработка результатов измерений, выполненных измерительной системой 10, заканчивалась еще до подхода банкнот к фотоэлектрическому барьеру для возможности соответствующего переключения распределительного стрелочного модуля 33, которым банкноты могут перенаправляться либо к промежуточной кассе 6, либо к возвратному карману 19, либо к конечной кассе 4.
Другие транспортировочные участки
К выходному каналу 35 распределительного стрелочного модуля 33 примыкает следующий транспортировочный участок 99, который ведет к возвратному карману 19 и который в предпочтительном варианте также выполнен в виде плоскоременной транспортировочной системы. К другим выходным каналам 36, 37 распределительного стрелочного модуля примыкают транспортировочные участки 107 и 100 соответственно, которые ведут соответственно к промежуточной кассе 6 и к кассетодержателю 3/конечной кассе 4 и которые представляют собой транспортировочные участки меньшей длины и поэтому в предпочтительном варианте выполнены в виде роликовой транспортировочной системы.
Транспортировочная система
Транспортировочная система основного модуля 2 состоит, таким образом, из нескольких транспортировочных участков, которые соединены между собой распределительным стрелочным модулем 33 и соответствующей приводной системой. В предпочтительном варианте для приведения в действие всей транспортировочной системы, а также транспортеров в необязательных модулях 3, 4, 6 предпочтительно использовать централизованный приводной узел 12, о чем более подробно говорится ниже. Отдельные компоненты можно снабдить муфтами, позволяющими при необходимости отсоединять их от привода, что относится прежде всего к устройству 8 поштучного отделения банкнот от стопки. В устройстве поштучного отделения банкнот от стопки банкноты предпочтительно перемещать с меньшей скоростью, чем на последующих транспортировочных участках. В транспортировочной системе предпочтительно использовать транспортировочные механизмы трех различных типов, которые рассмотрены ниже.
а) Роликовый транспортер
Роликовый транспортер, например, безременный транспортер, содержит, например, эластичные спаренные зажимные ролики 28, т.е. стационарные, не подпружиненные приводные (ведущие) и транспортирующие (опорные) ролики. Подобный роликовый транспортер благодаря его компактности наиболее целесообразно использовать в транспортировочных узлах, т.е. в распределительных стрелочных системах и/или для транспортировки банкнот на короткие расстояния. Приводным, т.е. связанным с приводом, в каждой паре спаренных роликов 28 предпочтительно выполнять только один из них. Достигаемое при этом преимущество состоит в возможности конструктивно выполнить транспортировочную систему состоящей из двух половин, выполнив одну из них откидной по типу откидной крышки и расположив на ней не приводные (опорные) ролики работающих в паре роликов 28, что позволяет легко устранить возможные заторы банкнот или возможное их застревание путем отворота в сторону этой половины транспортировочной системы.
б) Ременный транспортер
Ременный транспортер используется прежде всего на измерительном участке 24 измерительной системы 10. Такой ременный транспортер можно выполнить, в частности, в виде ременного транспортера с тремя транспортирующими ремнями. В зоне расположения измерительной системы 10 при этом с одной стороны движется несколько узких, параллельных (зубчатых) ремней с транспортируемой ими банкнотой. Зажимное усилие поддерживается на постоянном и не зависящем от времени уровне соответствующим натяжителем ремня. Ременный транспортер, расположенный на измерительном участке 24, наиболее предпочтительно приводить в движение зубчатоременным транспортером, расположенным на последующем обрабатывающем участке 11, что позволяет не снабжать этот расположенный на измерительном участке ременный транспортер отдельным дополнительным приводным узлом. В этом случае доступ к транспортировочному участку можно получить путем простого извлечения из предлагаемого в изобретении устройства модуля с измерительной системой 10.
в) Плоскоременный транспортер
Плоскоременный транспортер используется, например, на обрабатывающем участке 11, примыкающем к измерительному участку 24 измерительной системы 10. Этот плоскоременный транспортер содержит транспортирующий ремень 29, предпочтительно отдельный синхронизирующий зубчатый ремень 29, который приводит во вращение также все соприкасающиеся/кинематически связанные с ним ролики 30. Благодаря этому удается существенно упростить привод, поскольку в этом случае можно на один уменьшить число приводных кинематических цепей. При этом путь транспортировки банкнот образован плоским щелевым каналом 31. С этой целью напротив рабочей ветви транспортирующего ремня закреплена направляющая металлическая пластина 32, между которой и транспортирующим ремнем в зажатом между ними состоянии транспортируются банкноты. Щелевой канал 31 предпочтительно выполнен изогнутым. Благодаря подобному изгибу щелевого канала возникают зажимные усилия, например, за счет обхвата стационарных роликов 30 обратной стороной зубчатого ремня. В результате можно отказаться от применения необходимых в противном случае подпружиненных роликов, располагаемых напротив стационарных роликов.
Для поддержания зажимного усилия на постоянном и не зависящем от времени уровне предпочтительно использовать натяжитель транспортирующего ремня. Для простого устранения возможного затора банкнот или возможного их застревания предпочтительно предусмотреть возможность доступа к транспортирующему ремню либо только со стороны роликов, либо только со стороны расположенной напротив них направляющей металлической пластины 32 путем ее снятия.
Поскольку для приведения в движение каждого бесконечного транспортирующего ремня используется только по одному приводному ролику, все остальные ролики можно выполнять в виде роликов с неподвижными осями (в виде вращающихся вокруг неподвижных осей роликов или огибаемых зубчатым ремнем роликов). Такие неподвижные оси и надетые на них ролики не подвержены воздействию знакопеременного изгиба, обусловленного натяжением ремня (как в случае роликов для круглого ремня) и будучи встроены в шасси 14 обеспечивают увеличение его жесткости.
Распределительное стрелочное устройство
Распределительный стрелочный модуль 33 представляет собой один из наиболее важных компонентов основного модуля 2. Этот распределительный стрелочный модуль 33 предпочтительно представляет собой, как показано прежде всего на фиг.2, отдельный узел, который в транспортировочной системе связывает между собой четыре входных, соответственно выходных канала 34-37. Тем самым распределительный стрелочный модуль 33 представляет собой центральный узел в транспортировочной системе, через который банкноты в любом случае должны проходить при их обработке и который перенаправляет поступающие из загрузочного кармана 7 банкноты в одно из всех возможных мест их вывода, т.е. к промежуточной кассе 6, возвратному карману 19 и конечной кассе 4. Транспортировочные элементы распределительного стрелочного модуля 33 по причине их короткой протяженности в нем предпочтительно выполнять в виде роликовой транспортировочной системы.
В предпочтительном варианте распределительный стрелочный модуль 33 может состоять из двух расположенных непосредственно один за другим отдельных стрелочных распределителей 38. В последующем описании сначала прежде всего со ссылкой на фиг.5 рассмотрены особенности одного такого отдельного стрелочного распределителя 38, а затем со ссылкой на фиг.6 рассмотрены возможные варианты конструктивного исполнения соответствующего распределительного стрелочного модуля 33.
Отдельный стрелочный распределитель
На фиг.5а) – г) показан отдельный стрелочный распределитель 38 в четырех различных рабочих состояниях, при этом для упрощения соответствующие позиции не всегда указаны на всех фиг.5а) – г). Ниже рассмотрены особенности отдельного стрелочного распределителя 38.
Стрелочный распределитель имеет три расположенных Y-образно друг относительно друга транспортировочных канала 50-52, которые образованы, например, тремя направляющими элементами, в частности направляющими поверхностями 53-55. На выходах этих трех каналов 50-52 расположено по паре установленных с возможностью вращения транспортировочных роликов 42/43, 44/45, 46/47, позволяющих перемещать зажимаемые между ними банкноты в соответствующий транспортировочный канал и/или из него. В предпочтительном варианте со смещением в перпендикулярном роликам 42-47 направлении предусмотрено еще три установленных с возможностью вращения ролика 39-41, которые позволяют подавать банкноты в отдельные транспортировочные каналы 50-52 в центральной зоне между ними. Подобное размещение этих трех роликов со смещением относительно установленных на выходе, соответственно входе каждого из транспортировочных каналов спаренных роликов обеспечивает экономию места. Отдельные ролики 39-47 могут располагаться либо над, либо под направляющими поверхностями 53-55 или же, что предпочтительно, в вырезах, предусмотренных в направляющих поверхностях 53-55. Так, в частности, на фиг.5 в качестве примера показано, что три ролика 39-41 выступают в транспортировочные каналы 50-52 через вырезы в направляющих поверхностях 53-55.
Помимо этого отдельный стрелочный распределитель имеет расположенный внутри по отношению к направляющим элементам 53-55 стрелочный язычок 49, который с учетом Y-образного расположения направляющих элементов предпочтительно имеет треугольную (дельтаобразную) форму. Для перенаправления банкнот в требуемую сторону стрелочный язычок 49 выполнен с возможностью его линейного перемещения между двумя конечными положениями в центральной зоне между Y-образно расположенными направляющими элементами, например, под управлением исполнительных элементов 48, в качестве которых можно использовать, например, силовой магнит 48. Место, в котором стрелочный язычок 49 входит по типу зубца гребенки в промежуток между направляющими элементами 53 и 55, предпочтительно расположено непосредственно перед местом контакта между собой соответствующих спаренных роликов 42, 43, в чем заключается основная причина размещения этих роликов со смещением относительно других роликов. Силовой магнит 48 предпочтительно выполнять в виде бистабильного магнита, который можно переключать между двумя устойчивыми состояниями соответственно обоим конечным положениям стрелочного язычка 49.
Применение силового магнита позволяет по сравнению с исполнительными элементами иных типов получить особо компактную конструкцию. По сравнению с поворотной конструкцией отдельных стрелочных распределителей, предложенной в заявке ЕР 0811208 В1, описанное выше решение, предусматривающее применение линейно перемещаемого стрелочного язычка, позволяет существенно упростить конструкцию стрелочного распределителя и ускорить его переключение между конечными положениями.
Подобный отдельный стрелочный распределитель 38 позволяет, таким образом, транспортировать банкноты в четырех различных направлениях, которые показаны на фиг.5. На обоих верхних чертежах, т.е. на фиг.5а) и 5б), показан участок двунаправленного перемещения банкнот, на котором банкноты могут перемещаться сверху вниз, соответственно в обратном направлении, т.е. в обоих направлениях между транспортировочными каналами 51 и 52. Для этого стрелочный язычок 49 отводится исполнительным элементом 48 влево в положение, в котором он входит в промежуток между направляющими элементами 53 и 55.
На фиг.5в) и 5 г) показаны участки однонаправленного перемещения банкнот из транспортировочного канала 52 в транспортировочный канал 50, соответственно из транспортировочного канала 51 в транспортировочный канал 50. Для этого стрелочный язычок 49 смещается исполнительным элементом 48 вправо в положение, в котором он опосредованно образует продолжение направляющего элемента 54. При этом на участке двунаправленного перемещения банкнот ролики 39-41, 44-47 приводятся во вращение с изменяемым направлением вращения, а на участках (только) однонаправленного перемещения банкнот ролики 42, 43 приводятся во вращение с неизменным направлением вращения.
Отдельные стрелочные распределители 38 отличаются тем самым, например, наличием одного участка двунаправленного и двух участков однонаправленного перемещения банкнот, соединяющих между собой соответственно три выхода. Очевидно, что аналогичным образом можно реализовать и стрелочные распределители с более чем тремя входами, соответственно выходами.
Распределительный стрелочный модуль
На фиг.6 показаны три различных варианта компоновки распределительного стрелочного модуля 33. В состав распределительного стрелочного модуля 33 могут при этом входить два отдельных стрелочных распределителя 38, описанных, например, выше со ссылкой на фиг.5. Отличительная особенность показанных на фиг.6 вариантов выполнения распределительного стрелочного модуля состоит в последовательном расположении участков двунаправленного перемещения банкнот, имеющихся у обоих отдельных стрелочных распределителей 38, и тем самым в возможности перемещать банкноты в двух противоположных направлениях на соединяющем их транспортировочном участке 109 между обоими отдельными стрелочными распределителями 38, образующими разветвления транспортировочных участков.
На фиг.6в) показан распределительный стрелочный модуль в компоновке, в которой он используется в основном модуле 2, показанном на фиг.1 и 2. Первый (верхний на фиг.6в)) отдельный стрелочный распределитель 38 имеет участок однонаправленного перемещения банкнот между выходом 34 и выходом 35, по которому банкноты перемещаются от загрузочного кармана, соответственно от устройства (VE) поштучного отделения банкнот от стопки к возвратному карману (RJ), и между выходом 34 и оставшимся выходом 60. Помимо этого отдельный стрелочный распределитель имеет также участок двунаправленного перемещения банкнот к выходу 60 и от него.
Третий выход 60 первого отдельного стрелочного распределителя 38 соединен транспортировочным каналом с выходом 61 второго отдельного стрелочного распределителя 38, который в свою очередь соединен участком двунаправленного перемещения банкнот с выходом 36, отходящий от которого транспортировочный участок ведет к промежуточной кассе (ZK). Помимо этого второй отдельный стрелочный распределитель также имеет участки однонаправленного перемещения банкнот, один из которых соединяет выход 61, а другой – выход 36 с выходом 37, отходящий от которого транспортировочный участок ведет к конечной кассе (EK). Особое преимущество подобной особой компоновки распределительного стрелочного модуля состоит в возможности исключительно компактного размещения необязательного модуля, которым является промежуточная касса 6, позади основного модуля 2, т.е. слева от него в показанной на фиг.1 проекции.
На фиг.6а) и 6б) показаны два других транспортировочных участка, соединяющих между собой отдельные стрелочные распределители 38 в соответствии с размещением промежуточной кассы (ZK) над (см. фиг.6а)) или под (см. фиг.6б)) основным модулем 2. Подобная гибкость в выборе возможных мест размещения отдельных модулей обеспечивается, как указано выше, именно благодаря применению распределительного стрелочного модуля 33 с транспортировочным участком 109 двунаправленного перемещения банкнот.
При этом для задействования требуемого транспортировочного участка, например, между загрузочным карманом/устройством (VE) поштучного отделения банкнот от стопки, возвратным карманом (RJ), промежуточной кассой (ZK) и конечной кассой (EK), достаточно лишь установить стрелочный язычок 49 в одно из двух его конечных положений и задать направление вращения приводных элементов транспортировочного участка двунаправленного перемещения банкнот.
Вместо рассмотренной выше компоновки подобный отдельный стрелочный распределитель 38 и/или подобный распределительный стрелочный модуль 33 можно также использовать, например, для каскадирования промежуточных касс, т.е. параллельной установки двух промежуточных касс, и/или для пересортировки банкнот между промежуточными кассами в целях, например, при перемещении банкнот из первой промежуточной кассы в конечную кассу отсортировки банкнот заданных номиналов и их направления не в конечную кассу, а в другую промежуточную кассу, служащую модулем разменных банкнот.
В другом предпочтительном варианте применения подобного распределительного стрелочного модуля его транспортировочный участок двунаправленного перемещения банкнот можно подсоединить к поворотному модулю или использовать один из каналов самого транспортировочного участка двунаправленного перемещения банкнот в качестве поворотного модуля. Иными словами, те банкноты, которые необходимо перевернуть для возможности, например, их укладки в стопку всегда лицевой стороной вверх независимо от положения их укладки в загрузочный модуль, транспортируются через первый вход/выход отдельного стрелочного распределителя 38 в него и вперед на выполняющий функцию поворотного модуля участок ко второму входу/выходу, а затем за счет изменения направления вращения приводных роликов на транспортировочном участке двунаправленного перемещения банкнот транспортируются в обратном направлении и вновь выводятся наружу из этого второго входа/выхода и через третий вход/выход выводятся наружу из стрелочного распределителя и в последующем перемещаются в перевернутом положении.
В принципе распределительный стрелочный модуль 33 может также состоять из нескольких пространственно разнесенных компонентов, однако более предпочтительно выполнять его в виде единого узла, объединяющего все показанные на фиг.6 компоненты.
Для получения доступа к транспортировочным каналам в целях устранения затора банкнот распределительный стрелочный модуль 33 предпочтительно выполнять таким образом, чтобы после вывинчивания крепежных винтов его можно было целиком в виде единого узла извлечь из устройства для приема банкнот и/или можно было открыть, отвернув в сторону. Так, в частности, одну или несколько частей транспортировочных участков, предпочтительно те их части, где установлены не связанные непосредственно с приводом ролики, можно выполнить снимающимися с остальной части корпуса распределительного стрелочного модуля или наиболее предпочтительно выполнить раскрывающимися, т.е. отводимыми в сторону от остальной части корпуса распределительного стрелочного модуля, путем поворота вокруг крепежной оси.
При использовании распределительного стрелочного модуля в показанной на фиг.6в) компоновке и при использовании приводного механизма, который более подробно рассмотрен ниже со ссылкой на фиг.3, например, три ролика, которые в показанном на фиг.6в) варианте расположены над верхним, входящим в состав верхнего отдельного стрелочного распределителя 38 направляющим элементом 55 крепятся вместе с ним к общему конструктивному элементу распределительного стрелочного модуля 33, который (конструктивный элемент) можно отвернуть в сторону от остальной части распределительного стрелочного модуля, получив таким путем доступ к транспортировочному участку в этой зоне устройства для приема банкнот. Такую же возможность доступа к транспортировочному участку можно обеспечить и в аналогичном месте второго отдельного стрелочного распределителя 38. В подобном случае свободный доступ для устранения затора банкнот невозможно обеспечить лишь к транспортировочному участку 109 между выходами 60 и 61. Поэтому указанный транспортировочный участок для простого удаления с него возможно зажатых или застрявших на нем банкнот следует выполнять как можно более коротким, прежде всего короче наименьшей из всех обычно находящихся в обращении банкнот, т.е. предпочтительно короче 100 мм.
Так, в частности, на чертеже выходы 60 и 61 лишь для наглядности показаны расположенными на большом расстоянии друг от друга. Предпочтительно, однако, располагать их на меньшем расстоянии друг от друга, при котором, например, спаренные ролики 95 на выходах 60, 61 “совмещаются” между собой, т.е. две изображенные на чертеже пары роликов 95 заменяются только одной.
Резюмируя все сказанное выше, можно утверждать, что наличие одного единственного распределительного стрелочного модуля 33, обеспечивающего соединение между собой возможных путей транспортировки банкнот, позволяет выполнить устройство 1 для приема банкнот исключительно компактным по конструкции и гибко варьировать его компоновку, а также размещение входящих в его состав компонентов. Дополнительному повышению такой компактности подобного распределительного стрелочного модуля, равно как и распределительных стрелочных устройств иной компоновки способствует выполнение дугообразно изогнутыми транспортировочных участков, расположенных перед и за измерительным участком, т.е. в данном конкретном случае – выравнивающего участка 9 и обрабатывающего участка 11.
Приводной узел
Транспортеры на отдельных транспортировочных участках предпочтительно приводятся в действие, о чем говорилось выше, роликами и/или бесконечными ремнями, прежде всего зубчатыми ремнями. Для приведения в действие транспортеров на всех транспортировочных участках основного модуля 2 наиболее предпочтительно использовать лишь один единственный приводной узел, которым служит приводной электродвигатель 12. Электродвигатель 12 предпочтительно представляет собой электродвигатель постоянного тока, имеющий, например, приводной вал, который в зависимости от полярности электродвигателя 12 вращается по часовой стрелке или против часовой стрелки. Для возможности одновременного использования одного единственного электродвигателя 12 для приведения в действие транспортеров на транспортировочных участках и однонаправленного, и двунаправленного перемещения банкнот электродвигатель 12 соединен с реверсивным механизмом 70.
Реверсивный механизм
Принцип действия и принципиальная конструкция реверсивного приводного механизма 70, который в общем виде показан на фиг.3, проиллюстрированы, в частности, на фиг.4.
Электродвигатель 12 бесконечным ремнем 71 соединен с входным звеном механизма, т.е. в данном показанном на чертеже в качестве примера случае соединен с центральным валом 77 реверсивного механизма 70. (Очевидно, что этот “центральный” вал 77 может находиться и в другом месте реверсивного механизма 70, как это дополнительно показано на приведенном на фиг.2 схематичном изображении прерывистой линией, которой обозначен указанный выше бесконечный ремень.) Переключением полярности электродвигателя 12 вал 77 можно приводить во вращение в двух направлениях (по часовой стрелке и против часовой стрелки). Центральный вал 77 при этом зубчатыми передачами кинематически связан с тремя другими, также установленными с возможностью вращения валами 72-74. Вал 74 служит для приведения в действие транспортеров на транспортировочных участках двунаправленного перемещения банкнот. Иными словами, при вращении центрального вала 77 вправо вал 74 через кинематически связывающую их между собой зубчатую передачу приводится во вращение влево, а при вращении центрального вала 77 влево вал 74 приводится во вращение вправо.
Тем самым в таком реверсивном механизме 70 при вращении его входного вала 77 в одном из изменяемых направлений выходной вал 74 также вращается в одном из изменяемых направлений, которое, однако, противоположно направлению вращению входного вала. Оба других выходных вала 73, 75 реверсивного механизма вращаются в двух взаимно противоположных, но всегда остающихся неизменными направлениях. С этой целью вал 73 снабжен зубчатым колесом с блокируемой при вращении влево обгонной муфтой 76 в качестве стопорного механизма, а вал 75 снабжен зубчатым колесом с блокируемой при вращении вправо обгонной муфтой 75 в качестве стопорного механизма. Тем самым для возможности приведения в движение транспортеров на транспортировочных участках однонаправленного перемещения банкнот от того же самого электродвигателя 12 в неизменном направлении вал 73 вне зависимости от направления вращения центрального вала 77, соответственно приводящего его во вращение электродвигателя 12 может вращаться только влево (против часовой стрелки), а вал 72 – только вправо (по часовой стрелке).
Преимущество, связанное с применением, например, реверсивного механизма 70 подобной конструкции, состоит в возможности комбинировать между собой различные направления транспортировки банкнот с приводом от одного единственного электродвигателя без использования, например, электромеханических переключательных элементов и сцепных муфт. Необходимо отметить, что описанный выше вариант является, как очевидно, лишь наиболее предпочтительным примером конструктивного исполнения реверсивного механизма и не исключает возможности иного его конструктивного исполнения, например, со встроенным в сам вал 77 электродвигателем 12 и/или с другим количеством ведомых (выходных) валов или с валами, которые необязательно должны свободно вращаться как вправо, так и влево.
Кинематическая связь с реверсивным механизмом
Реверсивный механизм 70, как показано на фиг.3, соединен со всеми установленными с возможностью вращения приводными валами транспортировочных участков основного модуля 2 бесконечными ремнями, например, зубчатыми ремнями.
Транспортировочные участки двунаправленного перемещения банкнот
Транспортеры на транспортировочных участках двунаправленного, регулируемого распределительным стрелочным модулем 33 перемещения банкнот к промежуточной кассе 6, соответственно от нее приводятся в движение в одном или другом направлении путем изменения направления вращения вала приводного электродвигателя 12, являющегося компонентом основного модуля. С этой целью соответствующие приводные валы соединены с вращающимся влево/вправо валом 74 реверсивного механизма 70. В конкретном варианте, показанном на фиг.3, с этим валом кинематически связаны лишь центральный вал 88 и вал 90 второго отдельного стрелочного распределителя 38, который обеспечивает транспортировку банкнот к промежуточной кассе 6. Все остальные вращаемые в двух направлениях валы распределительного стрелочного модуля 33 не требуется по отдельности соединять с приводом, поскольку они пассивно приводятся во вращение за счет их кинематической связи с обоими валами 88, 90. Так, например, центральный вал 85 первого отдельного стрелочного распределителя 38 распределительного стрелочного модуля 33 безременной кинематической связью непосредственно соединен через зубчатую передачу с центральным валом 88 второго отдельного стрелочного распределителя 38.
Транспортировочные участки однонаправленного перемещения банкнот
Приводные валы транспортеров на транспортировочных участках однонаправленного перемещения банкнот, а именно, на транспортировочном участке устройства 8 поштучного отделения банкнот от стопки, выравнивающем участке 9, измерительном участке 24, обрабатывающем участке 11, транспортировочном участке 99, ведущем к возвратному карману, и транспортировочном участке 100, ведущем к конечной кассе 4 через кассетодержатель 3, бесконечными ремнями соединены с вращающимися в одном направлении приводными валами 72, 73 и всегда приводятся во вращение через реверсивный механизм 70 в одном и том же направлении вне зависимости от направления вращения вала приводного электродвигателя 12.
В этом отношении касательно распределительного стрелочного модуля 33 следует также отметить, что с вращающимися в одном направлении валами 72, 73 реверсивного механизма 70 ремнями кинематически связаны только вращающиеся в одном направлении валы 86, 87, 89 и 90, тогда как все остальные валы распределительного стрелочного модуля 33 и в этом случае приводятся во вращение в процессе работы лишь пассивно. Как уже указывалось выше, именно подобное непосредственное активное приведение во вращение лишь части валов позволяет конструктивно выполнить распределительный стрелочный модуль 33 таким образом, чтобы, например, для устранения затора банкнот можно было легко получить доступ к транспортировочным участкам, сняв или открыв по типу откидной крышки те части устройства для приема банкнот, на которых расположены не соединенные непосредственно с приводом валы.
Помимо этого устройство 8 поштучного отделения банкнот от стопки предпочтительно приводить в действие через зубчатоременную передачу, кинематически связывающую его с вращающимся в одном направлении выходным валом 72 реверсивного механизма 70. При этом обеспечивается также необходимое понижение частоты вращения в ведущей к устройству 8 поштучного отделения банкнот от стопки кинематической цепи, преимущество чего, иными словами, состоит в увеличении скорости движения банкнот при их передаче от устройства 8 поштучного отделения банкнот от стопки в примыкающую к нему транспортировочную систему. Устройство поштучного отделения банкнот от стопки представляет собой при этом единственный транспортировочный участок с однонаправленным перемещением банкнот, транспортер на котором приводится в движение выходным валом 72 реверсивного механизма. Транспортеры на всех других транспортировочных участках с однонаправленным перемещением банкнот приводятся в движение другим вращающимся в одном направлении валом 73 реверсивного механизма.
С другой стороны вращающийся в одном направлении вал 73 реверсивного механизма 70 приводит в движение транспортер на выравнивающем участке 9.
Необходимо особо отметить, что несколько, а наиболее предпочтительно также все выравнивающие банкноты колеса 25 соединены соответствующими ремнями 83 с одним единственным активно приводимым во вращение роликом 27, который кинематически связан с выходным валом 73 реверсивного механизма 70. Подобная компактная компоновка является наиболее предпочтительной при выбранной дугообразной форме транспортировочного участка 9.
Ременный транспортер на измерительном участке 24 пассивно приводится в движение последующим плоскоременным транспортером на обрабатывающем участке 11 и поэтому не требует отдельного привода.
Поскольку банкноты при их перемещении на выравнивающем участке 9 подвержены проскальзыванию, что обусловлено принципом их выравнивания, скорость поштучного отделения банкнот от стопки устройством 8, частота вращения выравнивающих банкноты колес 25 и скорость транспортировки банкнот на измерительном участке 24 должны быть согласованы между собой таким образом, чтобы наименьшая скорость перемещения банкнот превышала скорость поштучного отделения банкнот от стопки устройством 8, а наибольшая скорость перемещения банкнот была ниже скорости их транспортировки на измерительном участке 24.
Обнаружение затора или застревания банкнот
В устройстве для приема банкнот описанной выше конструкции или иных аналогичных конструкций можно эффективно реализовать функцию обнаружения затора или застревания банкнот в транспортировочной системе, контролируя в динамическом режиме регулируемые параметры, используемые при управлении процессом транспортировки банкнот. С этой целью соответствующая программа анализа фиксирует скачкообразные изменения потребляемой мощности, на основе которых можно сделать вывод о внезапно возникшем заторе банкнот на транспортировочных участках. Застревание банкноты на транспортировочном участке может, например, привести к значительному изменению мощности, необходимой для приведения во вращение приводных роликов транспортеров с заданной скоростью. Требуемые же изменения потребляемой системой мощности, которые обусловлены заданным подключением других компонентов системы, учитываются программой анализа в процессе выполняемой ею обработки информации и исключаются из анализа.
ПРОМЕЖУТОЧНАЯ КАССА
Под промежуточной кассой 6, называемой также промежуточным накопителем 6, обычно подразумевается устройство для временного хранения банкнот, которое предпочтительно применяется для того, чтобы обеспечить плательщику возможность прервать процесс платежа и затем полностью получить обратно банкноты, помещенные в промежуточную кассу 6 в процессе проведения этого платежа.
Промежуточная касса 6, которая является необязательным модулем, показана прежде всего на фиг.7. В качестве функциональных узлов касса имеет накопитель 15 пленки, который обычно также называется как накопитель сматываемой пленки или барабанный накопитель, транспортировочный участок 16, карман 17 выклада возвращаемых банкнот, для краткости называемый карманом 17 возврата банкнот, карман 18 выклада предположительно фальшивых банкнот и не показанный на чертеже блок управления, при этом все эти функциональные узлы прикреплены к шасси 20. Транспортировочный участок 16 содержит стрелочный распределитель 169, который транспортировочным участком двунаправленного перемещения банкнот соединяет вход 170 промежуточной кассы 6, через который банкноты подаются из основного модуля 2, с накопителем 15 пленки и транспортировочным участком однонаправленного перемещения банкнот соединяет с карманами 17, 18 выклада банкнот, в которые банкноты могут также попадать по выбору с помощью дополнительно установленного промежуточного стрелочного распределителя 171. В свою очередь стрелочный распределитель 169 может представлять собой, например, отдельный стрелочный распределитель 38, который описан выше со ссылкой на фиг.5.
Привод
С помощью (условно) показанного на фиг.3 ремня 91, соединенного с валом 74, электродвигатель 12 основного модуля 2 можно также использовать в предпочтительном варианте для приведения в действие соответствующих вращаемых в двух направлениях валов промежуточной кассы 6, прикрепленной к основному модулю 2. При этом обеспечивается механическое соединение с входящими друг в друга элементами, и соединение с приводом создается путем надевания приводного ремня 91. С помощью этого приводного ремня 91 приводится в действие транспортировочный участок 16 в промежуточной кассе 6. Тем самым гарантируется одинаковая скорость транспортировки банкнот на транспортировочном участке 16 промежуточной кассы и в основном модуле 2. Карман возврата банкнот
При этом под карманом 17 возврата банкнот понимается карман выклада банкнот, в который выкладываются возвращаемые банкноты, т.е. банкноты, которые в случае прерывания процесса платежа плательщик не извлек из зоны возврата банкнот. Число этих банкнот не известно, поскольку нельзя выявить факт того, что плательщик извлек несколько купюр из возвращаемой стопки, соответственно заменил банкноты листками бумаги. Если нежелательно, чтобы содержимое конечной кассы оказалось неопределенной величиной, то поэтому эти (оставшиеся) возвращенные банкноты не транспортируются в конечную кассу 4.
Карман 17 возврата банкнот и карман 18 выклада предположительно фальшивых банкнот предпочтительно выполнять в виде выдвижных или извлекаемых ящиков. Накопитель пленки
Согласно варианту, описанному лишь в качестве примера, накопитель 15 пленки состоит по существу из трех катушек 150-152 и двух пленочных лент 153, 154. При этом две 151, 152 из указанных катушек используются как расходные катушки для намотки на них обеих пленок 153, соответственно 154 в пустой или опорожненной промежуточной кассе 6. Третья катушка 150 используется как накопительная катушка, на которую в процессе приема на хранение наматываются обе пленки 153, 154 вместе с сохраняемыми банкнотами.
Каждая их двух пленок 153, 154 сматывается с расходных катушек 151, 152 с помощью соответственно одного отделительного валика 155, показанного в качестве примера на фиг.8, и наматываются на накопительную катушку 150. При этом сохраняемые банкноты удерживаются между обеими пленками 153, 154 и обоими отделительными валиками 155. Следовательно, банкноты при их сохранении приводятся в сжатое состояние и в таком зафиксированном состоянии остаются до момента их возвратной транспортировки из кассы. Тем самым качественно лучшие или худшие банкноты остаются одинаково зафиксированными в определенном положении независимо от их состояния.
Пленки 153, 154 выбраны в предпочтительном варианте таким образом, чтобы они были более узкими по сравнению с шириной банкноты с наименьшими габаритами, т.е. имели ширину, равную, например, 30 мм, если ширина банкноты с наименьшими габаритами составляет 60 мм.
Электродвигатель катушек
Хотя вращение отдельных катушек 150-152 обеспечивается также путем подключения внешнего электродвигателя механизма вращения с помощью ременной передачи, однако предпочтительно, чтобы часть и прежде всего все катушки 150-152 приводились в действие и управлялись с помощью собственного электродвигателя постоянного тока. Одна из важных отдельных идей предлагаемого в настоящем изобретении решения состоит в том, что электродвигатель устанавливается не отдельно на определенном расстоянии, а в самой соответствующей катушке. Такая катушка компактного конструктивного исполнения требует лишь небольшое монтажное место и помимо этого упрощает доступность и отличается легкостью обслуживания в устройстве для обработки банкнот. Необходимо отметить, что эту идею можно также реализовать не только в одном из представленных в настоящем описании устройств, но также и в конструкциях с вращаемыми валами и наиболее предпочтительно также и при использовании иным образом установленных накопителей пленки.
Согласно представленному в качестве примера варианту выполнения подобная катушка 160, которая, например, может представлять собой одну из катушек 150-152, показанных на фиг.7, имеет по существу пять компонентов, которые показаны в разрезе на фиг.9. Стакан 161 электродвигателя прочно и неподвижно присоединяется к одной из стенок корпуса 20 промежуточной кассы 6. Стакан 161 электродвигателя используется для размещения в нем также прочно и неподвижно прикрепляемого электродвигателя 162 постоянного тока. На своем переднем конце электродвигатель 162 имеет вал 165, который вращается относительно своей продольной оси согласно полярности электродвигателя 162 постоянного тока. На валу 165 закреплен каркас 163 катушки в качестве вращающейся детали, которая вращается вместе с валом 165. Тем самым стакан 161 электродвигателя используется одновременно как поверхность скольжения для запрессованного в каркас 163 катушки игольчатого подшипника 166, на который опирается катушка 164. Катушка 164 является несущей частью для пленки 153, соответственно 154 и при необходимости может быть снята с каркаса 163 катушки. При переключении полярности электродвигателя 162 соответствующим образом вращается вал 165 последнего, а, следовательно, и каркас 163 катушки с катушкой 164.
Отделительные валики
На фиг.8 в поперечном сечении показан один из названных отделительных валиков 155. Ширина обеих узких пленок 153, 154 и соответствующий размер отделительных валиков 155 согласованы между собой таким образом, что обеспечивается надежное отделение банкнот от пленок 153, соответственно 154 при сматывании пленки с накопителя 15.
Если банкноты находятся между отделительными валиками 155, то каждая банкнота лежит на пленке 153, 154 и, например, на двух мягких кольцах 167, выполненных, например, из резины и находящихся, например, на концевых участках отделительного валика 155, имеющего продольную ось L. Благодаря высокому коэффициенту трения мягких резиновых колец 167 банкнота надежно направленно перемещается между пленками 153, 154. Диаметр валика, к которому прилегает пленка, предпочтительно несколько меньше по сравнению с диаметром резиновых колец 167. В результате при вращении отделительного валика 155 создается разность скоростей, которая при выходе пленки из накопителя 15 наиболее необходима для отделения, например, значительно загрязненных или липких банкнот от пленок 153, 154. В противном случае при транспортировке этих банкнот может возникнуть опасность того, что они прилипнут к пленкам и их нельзя будет возвратить на транспортировочный участок.
Между мягкими резиновыми кольцами 167 предпочтительно устанавливать твердое, например резиновое кольцо 168 предпочтительно выпуклой формы с целью обеспечить надежную проводку пленок 153, 154. Более предпочтительно, чтобы это резиновое кольцо 168 было более твердым по сравнению с обоими наружными кольцами 167.
Наряду с названными выше вариантами конструктивного исполнения согласно изобретению возможны также многочисленные иные варианты.
Каскадирование промежуточных касс
Так, например, емкость промежуточной кассы 6 можно увеличить за счет каскадной установки двух или более промежуточных касс, например, в частности, двух или более накопителей 15 пленки. При этом речь идет предпочтительно о конструктивно аналогичных промежуточных кассах. Банкноты направляются, например, стрелочным распределителем в одну из промежуточных касс и после ее заполнения направляются стрелочным распределителем в другую из промежуточных касс путем переключения.
Пропуск промежуточной кассы
Помимо этого выше описан прежде всего вариант, согласно которому к основному модулю 2 прикреплен модуль 6 промежуточной кассы, в который после укладки в загрузочный карман 7, поштучного отделения от стопки и проверки помещаются банкноты для промежуточного хранения до того момента, когда обслуживающий персонал примет решение и подаст команду удержать принятые банкноты и, следовательно, переместить банкноты из промежуточной кассы 6 в конечную кассу 4.
Однако возможен также вариант, согласно которому пользователи, не желающие иметь возможность прерывать текущую платежную транзакцию с целью получить обратно свои введенные в устройство банкноты, могут направлять банкноты непосредственно в конечную кассу в обход промежуточной кассы. Этот вариант может быть существенно важным, например, для клиентов, которые убеждены в точности подсчета уплаченных банкнот и хотят сэкономить время, так как они не хотят каждый раз подтверждать фактическое удержание введенных банкнот, прежде всего в том случае, если они регулярно вносят платежи.
Однако предпочтительно, чтобы транспортировались в обход промежуточной кассы 6 и закладывались в конечную кассу 4 в принципе не все введенные или уплаченные банкноты, а только те банкноты, подлинность и/или номинал которых ранее были подтверждены, соответственно определены с помощью измерительной системы 10, благодаря чему эти банкноты можно было записать в кредит необязательно также уже непосредственно в процессе или по окончании соответствующей платежной транзакции. Возможен также вариант, согласно которому в описанном случае можно полностью отказаться от использования модуля 6 промежуточной кассы. Однако согласно альтернативному варианту можно также выполнить зависящее от предпочтений пользователя управление устройством. Это означает, например, то, что соответствующий оператор имеет возможность выбирать между использованием или пропуском промежуточной кассы в процессе проведения платежной транзакции либо это решение зависит по меньшей мере от предпочтений пользователя.
Выдача банкнот
Еще одна отдельная идея, положенная в основу предлагаемого в настоящем изобретении решения, заключается в следующем: например, билетные автоматы обычно не принимают банкноты большого номинала, поскольку в принципе выплата денег осуществляется лишь в виде монет. Однако при использовании устройств, принимающих банкноты и имеющих промежуточную кассу, такую, например, как накопитель пленки, могут приниматься на промежуточное хранение также банкноты определенных номиналов, которые выдаются в качестве разменных денег. Это означает, что идея заключается в использовании промежуточной кассы для хранения банкнот, которые далее независимо от того, хотел бы плательщик прервать текущую платежную транзакцию, можно снова выдавать в процессе проведения этой транзакции или прежде всего последующих транзакций.
Таким образом, во-первых, имеется, например, возможность уже заранее поместить на хранение в накопитель пленки банкноты отдельного номинала и в случае необходимости снова выдавать в качестве разменных денег в процессе проведения транзакции. Если в расходном накопителе пленки хранятся, например, банкноты номиналом а клиент или покупатель вводит в устройство, например, две банкноты номиналом при проведении транзакции, то эти банкноты могут быть помещены в этот накопитель пленки на промежуточное хранение и при подтверждении транзакции могут быть перемещены в конечную кассу. В том случае, если клиент или покупатель при проведении транзакции должен также получить разменные деньги в сумме, равной по меньшей мере то далее из накопителя пленки в качестве (части) разменных денег выдается соответствующее число банкнот номиналом 
Согласно альтернативному или дополнительному варианту при проведении платежной транзакции в том случае, если первая или первые (сначала) поступившие в накопитель пленки банкноты являются именно банкнотами этого заданного номинала, последние при извлечении банкнот из промежуточной кассы могут оставаться в ней как возможные разменные деньги, а при завершении транзакции все другие банкноты, т.е. банкноты, в последующем помещенные в промежуточную кассу или промежуточный накопитель при проведении этой транзакции, транспортируются в конечную кассу.
В этих случаях промежуточная касса или промежуточный накопитель не всегда полностью опорожняется к завершению транзакции, а имеется возможность сохранить в промежуточной кассе определенное число банкнот заданного номинала в качестве денег для возможного размена. Это решение делает обслуживание более удобным, поскольку можно также вводить банкноты большого номинала и приводит прежде всего в последнем представленном варианте к заметно менее частой смене кассет.
При этом в каждой промежуточной кассе должны быть предварительно сохранены, соответственно должны находиться также необязательно банкноты одного единственного номинала в качестве разменных денег. В одном накопителе пленки могут также находиться купюры большого числа номиналов. В этом случае программа управления накопителем пленки должна знать лишь места на накопителе пленки, на которых находятся банкноты конкретных номиналов. В этом случае программа управления может быть настроена таким образом, чтобы она обеспечивала выдачу одной банкноты или комбинацию большого числа требуемых банкнот и транспортировала в конечную кассу банкноты, накопленные при последовательном приеме на хранение, возможно принудительно также одновременно извлеченные при этом из накопителя пленки, но не предназначенные для выдачи в качестве разменных денег. В этом случае наиболее предпочтительно можно также сохранять чередующиеся банкноты двух номиналов.
КАССЕТОДЕРЖАТЕЛЬ
Кассетодержатель 3 представляет собой место сопряжения или стыковки основного модуля 2 с конечной кассой 4, предназначенный для защиты и контроля конечной кассы 4. В качестве функционального(-ых) узла(-ов) кассетодержатель имеет основной каркас 101, который имеет в том числе транспортировочный участок 21, имеющий, например отдельные пары 28 роликов, не показанное на чертеже блокирующее устройство и приводные элементы 22 для конечной кассы 4 и для транспортировочного участка 21. Предпочтительно, чтобы основной каркас 101 имел также не показанную на чертеже такую поворотную раму для конечной кассы 4, которую более предпочтительно выполнить таким образом, чтобы в зависимости от целей применения конечные кассеты 4 можно было вставлять и изымать как спереди, так и сзади через соответствующие дверцы в сейфе 5.
Блокирующее устройство можно снабдить задвижкой и замком, при этом для замка предпочтительно использовать ключ, отличающийся от ключа для конечной кассеты 4 с целью установить различные права доступа для извлечения и для открытия конечных кассет 4.
Помимо этого можно также предусмотреть место сопряжения или стыковки для идентификации конечной кассеты 4.
Внешнее управление кассетой
Еще одна предпочтительная идея предлагаемого в изобретении решения состоит в том, что несколько, более предпочтительно все элементы привода и управления, относящиеся к конечной кассе 4, встроены в кассетодержатель 3. Благодаря тому, что в кассете 4 остаются управляемые лишь извне (механические) компоненты, значительно понижаются стоимость и вес конечной кассеты 4 и повышается ее надежность. При этом приводимые в действие места сопряжения или стыковки между кассетодержателем 3 и конечной кассой 4 представляют собой, например, привод транспортировочных роликов 114 конечной кассеты 4, привод 103 элемента 102 для поджатия введенных банкнот и привод 105 пантографического пуансона 104, которые более подробно описаны ниже. Помимо этого кассетодержатель 3 может также иметь герметичные контакты для определения положения пуансона, а также для определения уровня заполнения кассеты банкнотами.
Следующая предпочтительная идея предлагаемого в изобретении решения состоит в том, что используются только механические соединения, например, соединение с помощью зубчатых колес для приведения в действие транспортировочных роликов 28 конечной кассеты 4 и/или магнитные соединения, такие, например, как указанные выше герметические контакты.
Такое решение обеспечивает выполнение кассеты 4, отличающейся простотой конструкции и прикрепляемой к кассетодержателю 3 без использования электрических разъемов. Преимущество такого решения состоит в том, что отсутствует необходимость в электрических контактах, которые при длительном применении могут особо легко загрязняться и вследствие этого ненадежно работать.
Через кассетодержатель 3 в конечную кассету 4 поступают направляемые на хранение банкноты. При этом процесс замены кассеты может предусматривать выполнение следующих стадий: установка кассеты 4 на направляющие (шины) поворотной рамы основного каркаса 101 и вдвигание до упора, а также поворот конечной кассеты 4 с противодействием усилию пружины до конечного упора. В этом рабочем положении кассета отклоняется и блокируется. В результате поворота конечной кассеты 4 приводные элементы соединяются с механическими узлами конечной кассеты 4. Тем самым автоматически позиционируются герметические контакты для определения положения пуансона, а также определения уровня заполнения кассеты банкнотами. Контакты для идентификации кассеты закрываются.
КОНЕЧНАЯ КАССА
Конечная касса 4 может представлять собой кассету для укладки свободно падающих банкнот, а также стапелеукладочную кассету 4. Стапелеукладочная кассета 4 имеет, например, участок 110 хранения банкнот с подпружиненной укладочной пластиной 111. Банкноты поштучно передаются от транспортировочных роликов 28 кассетодержателя 3 к расположенным соосно с ними транспортировочным роликам 28 кассеты 4. Через отверстие 115 для передачи банкнот последние попадают в кассету 4. Узкое отверстие 115 для передачи банкнот и последующее изменение направления движения банкнот на 90° исключают возможность манипуляции с содержимым кассеты.
Отдельные введенные банкноты укладываются в стопку на промежуточном пластинчатом дне 112. Под пуансоном, выполненным, например, в виде пантографического пуансона 104, находится промежуточное пластинчатое дно 112. С целью обеспечить надежное проталкивание стопки банкнот пуансоном вниз это дно выполняется из двух поворотных пластин, которые с возможностью поворота справа и слева прикреплены к боковой стенке. Обе пластины подпружинены и их можно откидывать вниз, противодействуя усилию пружины. Расстояние между ними, т.е. ширина отверстия для проталкивания стопки банкнот обычно составляет примерно 40 мм. Перемещенные вниз банкноты 113 подпружиненной укладочной пластиной 111 поджимаются снизу к промежуточному дну 112.
При помещении в кассетодержатель 3 пустая конечная кассета 4 вдвигается в поворотную раму до упора. В этом рабочем положении кассета 4 блокируется блокировочным приспособлением. За счет поворота обеспечивается соединение приводных узлов 103, 105 для пантографического пуансона 104 и прижимного элемента 102 и находящихся в самой кассете транспортировочных роликов 28 при повороте кассеты 4 в рабочее положение. Одновременно позиционируются герметичные контакты, предназначенные для определения положения пуансона и уровня наполнения кассеты банкнотами, а также замыкаются контакты, предназначенные для идентификации кассеты. С целью гарантировать готовность вставленной кассеты к работе после блокировки кассеты выполняется проверка ее работоспособности.
Иными словами, банкноты сначала укладываются стопкой на промежуточное пластинчатое дно 112. Процесс укладки в стопку обеспечивается с помощью прижимного элемента 102. После образования стопки пуансон 104 перемещается вниз и проталкивает уплаченные банкноты через откидное промежуточное пластинчатое дно 112 на подпружиненную укладочную пластину 111. После полного перемещения стопки банкнот проталкиванием на укладочную пластину обе откидные пластины промежуточного пластинчатого дна 112, поворачиваясь, поднимаются вверх и прочно удерживают банкноты 113 при возврате пуансона 104 в транспортировочном накопителе кассеты 4.
Не показанная на чертеже дверца кассеты 4 закрывается с помощью замка. При закрытии кассеты 4 освобождается задвижка для определения состояния, которая входит в направляющий паз кассеты 4. Эта задвижка при установке кассеты 4 задействуется направляющей (шиной) кассетодержателя 3 и закрывает направляющий паз после извлечения кассеты. Тем самым становится невозможной установка кассеты 4 без ее предварительного опорожнения.
Чип кассеты
В кассете 4 может быть установлено электронное запоминающее устройство 116 для сохранения в нем данных транзакции, таких, например, как данные о плательщике банкнот и/или об уплаченных банкнотах. Это запоминающее устройство 116 может также использоваться дополнительно или взамен автоматической идентификации соответствующих кассет 4, вставленных в кассетодержатель 3 устройства 1 для приема уплачиваемых банкнот.
При этом наиболее предпочтительно применять подсоединяемый с помощью одного единственного контакта и дополнительного заземления и тем самым записываемый и/или считываемый чип 116, который заключен предпочтительно в металлический корпус, такой, например, как корпус из высококачественной стали, при этом контакт чипа обеспечивается за счет контакта металлического корпуса чипа 116 с встречным контактом 117 кассетодержателя 3. В отличие от применения, например, смарт-карт такое подключение упрощает запись и/или считывание данных и обеспечивает надежность контакта даже при неаккуратном обращении с кассетами 4.
Чип 116 предпочтительно снабжать однозначными идентификационными данными, которые присваиваются кассете 4, например, в процессе ее изготовления и далее больше не изменяются.
Устройство для приема банкнот с несколькими кассетами
С целью обеспечить возможность закладывать при необходимости большее количество банкнот в устройство 1 для приема уплачиваемых банкнот нельзя произвольным образом увеличивать объем кассеты. Решение этой задачи состоит в создании дополнительных элементов крепления, которые обеспечивают возможность прикреплять к устройству 1 для приема уплачиваемых банкнот дополнительно две кассеты 4 или большее число кассет. Так, например, можно разместить в каркасе, например, кассетодержателя 3 две выполненные с возможностью перемещения сдвигом и/или поворотом кассеты, в результате чего путем сдвига и/или поворота каркаса входное отверстие соответственно кассеты 4 можно совместить с выходом 115 для передачи банкнот в кассетодержателе 3.
Согласно альтернативному варианту можно также предусмотреть для нескольких, прежде всего для всех кассет соответственно по одному отдельному выходу 115 для передачи банкнот, при этом банкноты с помощью стрелочных распределителей направленно транспортируются в кассетодержателе в выбранные отдельные кассеты. Помимо этого отдельные кассеты могут быть расположены либо горизонтально друг под другом, либо также вертикально друг за другом. При этом особое преимущество обеспечивает горизонтальное расположение при наличии одной единственной, а также описанного выше варианта устройства с несколькими кассетами, поскольку такое расположение отличается особой компактностью.
Еще одна идея предлагаемого в изобретении решения состоит в том, что отдельные кассеты имеют также несколько, прежде всего два отделения для укладки банкнот. В этом случае, например, для каждого отделения имеется отдельное входное отверстие, которое сопрягается с выходами, соответственно с одним из выходов для передачи банкнот для обеспечения транспортировки банкнот в отделение.
Кроме того, необходимо также отметить, что описанные выше варианты предназначены не только для обработки, т.е. приема уплачиваемых банкнот. Согласно изобретению возможен также вариант, в соответствии с которым устройство имеет возможность принимать и обрабатывать чеки и/или монеты.
И в заключение необходимо особо отметить, что отдельные отличительные особенности, представленные в зависимых пунктах формулы изобретения и/или в указанных в описании вариантах, могут также применяться независимо друг от друга и от представленного в главном пункте формулы объекта изобретения предпочтительно в других устройствах для обработки банкнот, прежде всего в других устройствах для приема банкнот.
Формула изобретения
1. Устройство (1) для обработки банкнот (113), имеющее транспортировочную систему с несколькими транспортировочными участками (9, 11, 24, 99, 100, 107, 109) для перемещения банкнот, причем транспортировочная система имеет распределительное стрелочное устройство с расположенным между двумя разветвлениями транспортировочных участков транспортировочным участком (109), приводимым в действие в двух направлениях для возможности перемещения на нем банкнот в двух взаимно противоположных направлениях, отличающееся тем, что распределительное стрелочное устройство представляет собой распределительный стрелочный модуль (33) по меньшей мере с четырьмя входами/выходами (34-37), являющийся отдельным узлом, выполненным прежде всего съемным и/или раскрываемым.
2. Устройство по п.1, отличающееся тем, что распределительное стрелочное устройство содержит два отдельных стрелочных распределителя (38), каждый из которых имеет по меньшей мере по три входа/выхода (34-37, 60, 61), при этом первый вход/выход (60) первого отдельного стрелочного распределителя соединен или выполнен с возможностью соединения с первым входом/выходом (61) второго отдельного стрелочного распределителя.
3. Устройство по п.2, отличающееся тем, что соединение между первым входом/выходом (60) первого отдельного стрелочного распределителя и первым входом/выходом (61) второго отдельного стрелочного распределителя образовано транспортировочным участком (109) двунаправленного перемещения банкнот, расположенным между двумя разветвлениями транспортировочных участков.
4. Устройство по п.2, отличающееся тем, что по меньшей мере один или оба отдельных стрелочных распределителя (38) имеют по перемещаемому между двумя положениями стрелочному язычку (49) для перенаправления банкнот по выбору к одному из входов/выходов (34-37, 60, 61) соответствующего отдельного стрелочного распределителя.
5. Устройство по п.4, отличающееся тем, что стрелочный язычок (49) выполнен с возможностью его перемещения между обоими положениями по прямой линии и/или с приводом от исполнительного элемента, прежде всего бистабильного магнита.
6. Устройство по одному из пп.1-5, отличающееся тем, что оно представляет собой устройство (1) для приема банкнот (113), содержащее загрузочное устройство (7) для внесения уплачиваемых банкнот и по меньшей мере один или несколько следующих компонентов: устройство (8) поштучного отделения внесенных банкнот от стопки, и/или измерительную систему (10) для проверки свойств внесенных банкнот, и/или промежуточную кассу (6) для временного хранения внесенных банкнот, и/или конечную кассу (4) для окончательного накопления внесенных банкнот, и/или устройство (19) для возврата внесенных банкнот.
7. Устройство по п.6, отличающееся тем, что транспортировочная система имеет первый транспортировочный участок (100), соединенный или соединяемый с конечной кассой (4) для накопления внесенных банкнот, и/или второй транспортировочный участок (107), соединенный или соединяемый с промежуточной кассой (6), и/или третий транспортировочный участок (9, 11, 24), соединенный или соединяемый с загрузочным устройством (7), и/или четвертый транспортировочный участок (99), соединенный или соединяемый с устройством (19) для возврата внесенных банкнот.
8. Устройство по п.7, отличающееся тем, что каждый из четырех транспортировочных участков соединен или выполнен с возможностью соединения с другим из четырех входов/выходов (34-37) распределительного стрелочного модуля (33).
9. Устройство по п.8, отличающееся тем, что третий транспортировочный участок соединен или выполнен с возможностью соединения со вторым входом/выходом (34) первого отдельного стрелочного распределителя, четвертый транспортировочный участок соединен или выполнен с возможностью соединения с третьим входом/выходом (35) первого отдельного стрелочного распределителя, первый транспортировочный участок соединен или выполнен с возможностью соединения со вторым входом/выходом (37) второго отдельного стрелочного распределителя, а второй транспортировочный участок соединен или выполнен с возможностью соединения с третьим входом/выходом (36) первого отдельного стрелочного распределителя.
10. Устройство по п.1, отличающееся тем, что предусмотрен реверсивный механизм (70), имеющий входное звено (77) с изменяемым направлением вращения, первое выходное звено (74) с изменяемым направлением вращения и второе выходное звено (72, 73) с неизменным направлением вращения.
11. Устройство по п.7, отличающееся тем, что предусмотрен реверсивный механизм (70), который имеет входное звено (77) с изменяемым направлением вращения, первое выходное звено (74) с изменяемым направлением вращения и второе выходное звено (72, 73) с неизменным направлением вращения, и который для приведения в действие транспортеров на первом-четвертом транспортировочных участках и/или устройства (8) поштучного отделения банкнот от стопки кинематически связан с ними, прежде всего бесконечными ремнями.
12. Устройство по п.10 или 11, отличающееся тем, что реверсивный механизм (70) имеет также третье выходное звено (72, 73) с неизменным направлением вращения, противоположным направлению вращения второго выходного звена (72, 73).
13. Устройство по п.10 или 11, отличающееся тем, что входное звено (77) зубчатой передачей кинематически связано с выходными звеньями (72-74) и/или выходное звено, соответственно выходные звенья (72, 73) с неизменным направлением вращения имеют обгонную муфту (75, 76).
14. Устройство по п.10 или 11, отличающееся тем, что предусмотрен приводной узел (12), например электродвигатель (12) постоянного тока, кинематически связанный с входным звеном (77) реверсивного механизма (70).
15. Устройство по п.10 или 11, отличающееся тем, что первое выходное звено (74) реверсивного механизма соединено с транспортерами на предназначенных для двунаправленного перемещения банкнот транспортировочных участках транспортировочной системы, а второе и/или третье выходные звенья реверсивного механизма соединены с транспортерами на предназначенных для однонаправленного перемещения банкнот транспортировочных участках транспортировочной системы.
16. Устройство по п.6, отличающееся тем, что предусмотрен блок (13) управления, который управляет распределительным стрелочным модулем (33) в зависимости от соответствующей конкретному пользователю предустановки таким образом, что внесенные банкноты перенаправляются по выбору либо в промежуточную кассу (6), либо в обход нее в конечную кассу (4).
17. Устройство по п.16, отличающееся тем, что соответствующие конкретным пользователям предустановки предварительно сохранены в памяти устройства (1) или во внешней памяти и/или могут задаваться самим пользователем с пульта управления.
18. Устройство по одному из пп.1-5, отличающееся тем, что предусмотрен накопитель (15) банкнот, имеющий прежде всего накопитель (15) пленки по меньшей мере с одной установленной с возможностью вращения катушкой (164) с возможностью наматывания на нее и сматывания с нее по меньшей мере одной пленочной ленты (152, 154).
19. Устройство по п.18, отличающееся тем, что катушка (164) закреплена на выходном валу (165) электродвигателя (162) таким образом, что она при вращении выходного вала электродвигателя вращается вместе с этим выходным валом.
20. Устройство по п.7, отличающееся тем, что оно имеет кассетодержатель (3) с крепежным и/или блокировочным приспособлением для конечной кассы (4), прежде всего кассеты (4) для банкнот, и еще один транспортировочный участок (21) для подачи банкнот от первого транспортировочного участка (100) к конечной кассе.
21. Устройство по п.20, отличающееся тем, что кассетодержатель (3) имеет механические, оптические и/или магнитные приводные и управляющие элементы (103, 105) для конечной кассы (4) для возможности ее перемещения, соответственно управления ею без применения электрических контактов.
22. Устройство по одному из пп.1-5, отличающееся тем, что распределительное стрелочное устройство размещено между двумя промежуточными кассами для перемещения банкнот между ними, и/или служит в качестве поворотного модуля, и/или соединено или выполнено с возможностью соединения с поворотным модулем для изменения положения банкнот путем их переворачивания.
23. Устройство по п.6, отличающееся тем, что предусмотрен блок управления промежуточной кассой, который обеспечивает возможность возврата из промежуточной кассы временно накопленных в ней в ходе платежной операции банкнот при текущей платежной операции и/или, по меньшей мере, при последующей платежной операции вне зависимости от того, прерывается ли текущая платежная операция или нет.
24. Устройство по п.6, отличающееся тем, что предусмотрен блок управления промежуточной кассой, который обеспечивает возможность оставления в промежуточной кассе (6) поступивших в нее первыми в ходе текущей платежной операции банкнот, если они представляют собой банкноты предварительно заданного номинала и/или банкноты различных номиналов, следующие в заданной последовательности, и возможность транспортирования оставшихся, временно накопленных в промежуточной кассе в ходе текущей платежной операции банкнот в устройство их возврата при прерывании текущей операции или в конечную кассу при подтверждении пользователем текущей платежной операции.
РИСУНКИ
|
|