|
(21), (22) Заявка: 2006132144/28, 06.09.2006
(24) Дата начала отсчета срока действия патента:
06.09.2006
(46) Опубликовано: 20.01.2008
(56) Список документов, цитированных в отчете о поиске:
НИКИФОРОВ Г.В., ЗАСЛАВЕЦ Б.И. Энергосбережение на металлургических предприятиях. – Магнитогорск: МГТУ, 2000, 273 с. ДАНИЛОВ Н.И., ЛИСИЕНКО В.Г., ЩЕЛОКОВ Я.М. Динамическая энергоемкость и ее анализ. Ресурсы, технологии, экономика, 2005, №5, с.43-48. RU 2121224 C1, 27.10.1998. RU 18313 U1, 12.10.2000. RU 37231 U1, 10.04.2004. RU 2229724 C2,
Адрес для переписки:
620002, г.Екатеринбург, ул. Мира, 19, ГОУВПО УГТУ-УПИ, Центр интеллектуальной собственности, Т.В. Маркс
|
(72) Автор(ы):
Лисиенко Владимир Гергиевич (RU)
(73) Патентообладатель(и):
Государственное образовательное учреждение высшего профессионального образования “Уральский государственный технический университет-УПИ” (RU)
|
(54) СИСТЕМА УПРАВЛЕНИЯ ЭНЕРГОРЕСУРСАМИ
(57) Реферат:
Изобретение относится к области приборостроения и может быть использовано на предприятиях для управления процессами энергосбережения. Технический результат – расширение функциональных возможностей. Для достижения данного результата система включает дополнительно блоки определения за заданный промежуток времени приращений расходов энергоносителей, сквозных энергозатрат и производительности выпуска продукции, блок определения динамической энергоемкости, блок оценки расходования энергоресурсов объекта управления по динамической энергоемкости, блок монитора-советчика оператора. Система обеспечивает в динамике в пошаговом режиме оценку приращенной за заданный промежуток времени расходов энергоносителей сквозной энергоемкости и производительности выпуска продукции. Эти оценки проводятся как для сквозных энергозатрат, так и для их отдельных составляющих. 1 табл., 2 ил.
(56) (продолжение):
CLASS=”b560m”27.05.2004. Проблемы учета, контроля и управления энергоресурсами на промышленном предприятии и пути их решения. Энергосбережение в Поволжье, 2001, вып.1, с.58-67.
Изобретение относится к области промэнергетики и может быть использовано для управления энергоэффективностью и энергосбережением на предприятиях, деятельность которых основана на энерготехнологиях.
Известны системы управления энергоресурсами на предприятиях [1-6]. Эти системы используются в энергетических службах предприятий (например, службы главного энергетика) в виде дополнительных подсистем, например, такие как АСКУЭ – автоматизированная система контроля и управления энергосбережением. В известных системах используется и представление о полной или сквозной энергоемкости продукции, закрепленное в ГОСТ’ах [5, 6], а также известное как технологическое топливное число – ТТЧ [3, 4].
Однако в известных системах осуществляется количественная оценка расхода энергоресурсов, сквозных энергозатрат и полной энергоемкости в определенные моменты времени, показатель динамической энергоемкости не используется и не проводится экспертной оценки динамической энергоемкости в динамике и в темпе с процессом. Это не позволяет объективно оценивать обстановку с состоянием энергоресурсов в динамике в режиме реального времени, выявлять лимитирующие (энергонеэффективные) звенья технологической цепочки и давать правильные, обоснованные рекомендации по повышению энергоэффективности энерготехнологий. Особенно это проявляется негативно на предприятиях с гибким производством при часто изменяющихся заказах и связанных с этим изменением производительности и энергоемкости продукции.
Таким образом, известна система управления энергоресурсами на предприятиях, наиболее близкая к предлагаемой [2].
Однако недостатком этой системы является использование в качестве показателя энергоэффективности расходов энергоресурсов и энергоемкости продукции, определяемых в данный момент времени. При этом экспертная оценка тенденции динамики энергоемкости и расходования энергоресурсов в связи с изменением производительности агрегатов или производства в темпе с процессом не проводится, что не позволяет классифицировать и оперативно оценивать сложившуюся в динамике энергетическую обстановку, обосновано и оперативно выявлять узкие звенья в технологической цепочке по энергоэффективности и предлагать адекватные меры по улучшению расходования энергоресурсов, особенно при проведении мероприятий по реконструкции, повышению производительности и энергосбережению.
Технической задачей настоящего изобретения является обеспечение выдачи достоверной информации оператору-энергетику по изменению в динамике расходов энергоресурсов и динамической энергоемкости продукции в процессе производства для эффективного управления расходованием энергоресурсов, снижения расхода энергетических и материальных ресурсов.
Указанная задача достигается тем, что система управления энергоресурсами, включает объект управления, блок определения расходов энергоносителей, блок определения сквозных энергозатрат, блок определения производительности, при этом выходы объекта управления присоединены к входам блока определения расходов энергоносителей, блока определения сквозных энергозатрат и блока определения производительности, а также включает последовательно соединенные блок управления оператора и блок автоматизированного управления объектом, при этом выход последнего подсоединен к входу объекта управления, отличается тем, что дополнительно снабжена блоками определения приращений расходов энергоносителей, сквозных энергозатрат и производительности, блоком динамической энергоемкости по расходам энергоносителей, блоком динамической энергоемкости и сквозным энергозатратам, блоком оценки объекта управления по расходу энергоносителей и блоком оценки объекта управления по сквозным энергозатратам, блоком монитора-советчика оператора, блоком задатчика времени приращений, при этом выход блока задатчика времени приращений подключен к входам блока определения расходов энергоносителей, блока определения сквозных энергозатрат и блока определения производительности, выходы блока определения расходов энергоносителей, блока определения сквозных энергозатрат и блока определения производительности подключены к входам блоков соответствующих приращений, выходы блока приращения расходов энергоносителей и блока приращения производительности присоединены к входу блока динамической энергоемкости по расходам энергоносителей, выходы блока приращения сквозных энергозатрат и приращения производительности подключены к входу блока динамической энергоемкости по сквозным энергозатратам, выходы блока динамической энергоемкости по расходу энергоносителей, блока динамической энергоемкости по сквозным энергозатратам присоединены соответственно к входам блока оценки объекта управления по расходам энергоносителей и блока оценки объекта управления по сквозным энергозатратам, выходы блоков оценки объекта управления по расходам энергоносителей и сквозным энергозатратам присоединены к входу блока монитора-советчика оператора, выход которого присоединен к входу блока автоматизированного управления объектом.
При этом управление проводится и для элементов составляющих энергоемкости продукции (электроэнергия, природный газ, отдельные энергоносители и т.д.).
Кроме того, управление проводится и для отдельных стадий или агрегатов процессов и производств.
Таким образом, в данном изобретении используется представление о динамической энергоемкости, характеризующей тенденции динамики изменения энергоемкости продукции или расходования отдельных видов энергоносителей при изменении производительности производства продукции.
Это представление вводится следующим образом.
При изменении энергозатрат Эс в связи с изменением производительности Р получено соотношение (при условии Эс=ЕР, Е – статическая энергоемкость продукции)

При делении правой и левой части на dP и после преобразования получено

В уравнении (2) величина является обычной (статической) энергоемкостью, а величина , характеризующая изменение энергозатрат, является динамической энергоемкостью. Это наглядно представлено на фиг.1, где показан пример зависимости величины Эс от Р, а именно Эс=f(Р). На чертеже в точке А кривой зависимости Эс=f(Р) величина – статическая энергоемкость, а величина тангенса угла между касательной к кривой в точке А и горизонталью – является динамической энергоемкостью.
В современных условиях важнейшим требованием эффективного потребления энергии является достижение прироста продукции (роста производительности) при обеспечении снижения темпов прироста расхода энергоносителей и энергозатрат. Именно такое производство в современных условиях является энергоэффективным. Математически это условие энергоэффективности выражается исходя из формулы (2) следующим образом.
Характеристика зависимости доли энергозатрат в себестоимости продукции от производительности
и 
Из условия (3) следует, что для энергоэффективного производства характерна отрицательная величина производной энергоемкости продукции по производительности, или снижение темпов прироста энергозатрат по сравнению с ростом производительности. Именно динамическая энергоемкость Един и определяет это условие.
Таким образом, для современных условий именно показатель динамической энергоемкости и показатель изменения энергоемкости продукции в динамике являются главным показателем энергоэффективности и энергосбережения.
Введение в рассмотрение в данном изобретении представления о динамической энергоемкости делает возможным в динамике анализировать энерготехнологическую обстановку для управления, выявлять тенденции в изменении энергоемкости продукции и проводить энерготехнологическую оценку складывающейся динамики при изменении производительности агрегата или в целом производства. Это в свою очередь обеспечивает операторов-энергетиков и технологов необходимой информацией, связанной с оценкой складывающейся обстановки по использованию энергоресурсов, и обеспечивает своевременный выбор необходимых мероприятий по исключению перерасходования энергоресурсов, по выявлению источников (узких мест) этого перерасходования.
При частом изменении сортамента продукции в рассмотрение вводится условная производительность Русл, определяемая по известным методикам как

где Ктр – коэффициент трудоемкости данного сортамента продукции.
В предлагаемой системе основными наблюдаемыми параметрами являются производительность агрегата Р или условная производительность (при изменении сортамента продукции) Русл и расходы энергоресурсов или сквозные энергетические затраты, определяемые как динамические характеристики при изменении этих величин. Принимается пошаговый (дискретный) режим оценки этих параметров в динамике. Кроме суммы энергоносителей, выраженной в ценовой форме или в энергетических единицах, могут использоваться и частные ее составляющие – расходы энергоносителей, преобладающие в данном технологическом процессе, например расход электроэнергии Еэл, расход природного газа и других отдельных энергоносителей, а также и отдельных составляющих материальных затрат.
Реализация данной системы управления осуществляется в режиме «советчика» оператора. Складывающаяся в процессе работы агрегата и производства динамика подвергается оценке и проводится их энерготехнологический рейтинг. Этой динамике присваивается определенная градация. Эти градации направлены на объективную, доступную управляющему оператору оценку складывающейся обстановки в зависимости от соотношения изменения производительности и энергоемкости.
В соответствии с рассмотренными представлениями о динамической энергоемкости, во всех случаях наилучшей оценкой считается динамика, при которой энергоемкость продукции уменьшается. Наоборот, динамика при увеличении энергоемкости продукции считается неблагоприятной. Исключение представляет динамика при снижении производительности, при которой энергоемкость продукции может увеличиться естественным образом.
В соответствии с уравнением (3) основой динамической энергоемкости является производная величины энергозатрат при производстве продукции по производительности. В практических условиях величины, входящие в данную производную, заменяются на приращения этих величин за определенный промежуток времени. Система управления энергоресурсами отслеживает приращения энергозатрат производства продукции ЕР= Э и производительности Р и за определенный промежуток времени сравнивает эти приращения путем деления ЕР на Р с определением динамической энергоемкости

Величина Э представляется как расходом собственно энергоносителей Эр, так и сквозными энергозатратами на производство продукции Ээ. При этом преимуществом оценки сквозных энергозатрат является учет расходования не только всех энергоносителей, но и расхода материальных ресурсов с позиций их энергоемкости [3-5].
В соответствии с данными [7, 8], по получаемым при этом величинам динамической энергоемкости Един оценивается энергетическая динамика объекта, требуемая оператору для управления.
Например, в соответствии с [8] при увеличении и уменьшении производительности эти оценки могут быть представлены табл.1, в которой соответствующие приращения представлены в процентах от предыдущих значений. Таблица показывает, что при увеличении производительности необходимо относительно снижать соответствующие приращения энергозатрат продукции, а при снижении производительности увеличивать снижение энергозатрат.
Таблица 1 Оценка энергетической динамики объектов управления |
| Значения |
Оценка энергетической динамики |
| Един |
+ Р |
– Р |
| До 0,4 |
Успешная |
Неблагоприятная |
| 0,4-0,7 |
Нормативная |
Нормативная |
| 0,7-1,0 |
Ухудшающаяся |
Улучшающаяся |
| >1,0 |
Неблагоприятная |
Успешная |
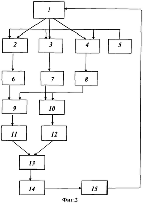
На фиг.2 представлено устройство, реализующее данную систему. Оно содержит: энерготехнологический объект управления 1; блоки определения: расходов энергоносителей 2, сквозных энергозатрат 3 и производительности 4; блок задатчика времени приращений расходов энергоносителей, сквозных энергозатрат и производительности 5; блоки приращений: расходов энергоносителей 6, сквозных энергозатрат 7 и производительности 8; блок динамической энергоемкости по расходам энергоносителей 9; блок динамической энергоемкости по сквозным энергозатратам 10; блок оценки объекта управления по расходам энергоносителей 11, блок оценки объекта управления по сквозным энергозатратам 12, блок монитора-советчика оператора 13, блок управления оператора 14 и блок автоматизированного управления объектом 15.
Устройство работает следующим образом. В блоках 2, 3 и 4 определяются соответственно расходы энергоносителей, сквозные энергозатраты и производительность выпуска продукции объекта управления 1. Блок 5 определяет задаваемое время определения расходов энергоносителей, сквозных энергозатрат и производительности выпуска продукции и соответствующих приращений этих параметров за определенный промежуток времени (определяется оператором блока управления 14). В блоках 6, 7 и 8 определяются приращения за заданный промежуток времени соответственно расходов энергоносителей Эр, сквозных энергоезатрат Ээ и производительности Р в процентах от предыдущего момента времени.
В блоке 9 в соответствии с формулой (5) определяется динамическая энергоемкость объекта управления по расходу энергоресурсов

В блоке 10 также в соответствии с формулой (5) определяется динамическая энергоемкость объекта управления по сквозным энергозатратам

Величины приращений Эр, Ээ и Р выражаются в процентах от предыдущего значения.
В блоках 11 и 12 проводится оценка объекта управления соответственно по расходам энергоносителей и сквозным энергозатратам в соответствии с табл.1.
Данная информация поступает на блок – монитора-советчика оператора 13 для представления оценок динамики расходования энергоресурсов оператору. Оператор, используя блок управления оператора 14, использует полученную информацию об энергетической динамике объекта управления для принятия решений и соответствующего воздействия на объект управления с использованием блока автоматизированного управления объектом 15.
В блоке 7 определяются как сквозные энергозатраты выпуска продукции, так и их отдельные составляющие (по видам энергоносителей и материальных ресурсов).
Пример реализации системы управления энергоресурсами
Объектом управления (блок 1) является цех производства холоднокатаной трансформаторной стали (ЦХП). При определении расходов энергоносителей и сквозных энергозатрат принято выражать эти величины в кг у.т.
В блоке 5 задано время определения приращения расходов энергоносителей, сквозных энергозатрат и производительности – 1 час. В определенный момент времени в блоке 2 определены расходы энергоносителей: в данном случае это расход электроэнергии – 15180 кг у.т./ч.
В блоке 3 определены сквозные энергозатраты Ээ с учетом энергоемкости расходов: первичной энергии Э1 (в данном случае отсутствует Э1=0), производных энергоносителей Э2 (в данном случае это: теплоэнергия (пар), сжатый воздух, вода: чистая общецеховая, грязная общецеховая, химочищенная, подпиточная, химобессоленная), сквозных энергоносителей Э3 (в данном случае это используемые материалы: серная кислота, гуммировка, технологическая смазка, оксиды магния, кальция, сульфат магния, электроизоляционный раствор, ортофосфорная кислота, гидроокись алюминия, электроизоляционный лак, материалы для упаковки), электроемкости расходов вторичных энергоресурсов Э4 (в данном случае это вода оборотная, тепло от сжигания масло отходов).
Расчет сквозных энергозатрат Ээ в блоке 3 проводится по формуле

по методике, представленной в [3-5].
Как следует из формулы (8), преимуществом оценки сквозных энергозатрат является учет как энергетических, так и материальных расходов.
Эта величина определена в определенный момент времени равной (без учета энергоемкости подката) Ээ=30160 кг у.т./ч.
В блоке 4 в определенный момент времени определена также производительность по выпуску трансформаторной стали Р=20 т/ч.
Рассмотрим различные варианты по управлению энергоресурсами.
1. Через 1 час времени в блоках 6, 7 и 8 определены приращения за заданный промежуток времени – 1 час соответственно расхода электроэнергии – на +10%, сквозных энергозатрат – на +12% и производительности – на +20%.
В блоке 9 по формуле (6) определена динамическая энергоемкость объекта управления по расходу энергоресурсов (электроэнергии)

В блоке 10 определена по формуле (7) динамическая энергоемкость объекта управления по сквозным энергозатратам

В блоках 11 и 12 проведена оценка объекта управления по динамической энергоемкости в соответствии с табл.1, как «нормативная», как по расчету электроэнергии, так и по сквозным энергозатратам. Эта информация поступает на монитор-советчик 13 и далее на блок управления оператора 14. В данном варианте в связи с нормативной оценкой динамики энергоемкости не требуется проводить каких-либо воздействий на объект управления через блок 15.
2. Через определенное время в блоках 6, 7 и 8 определены за заданный промежуток времени – 1 час приращения соответственно расхода электроэнергии на 12%, сквозных энергозатрат на 13% и производительности на 10%.
В блоке 9 определена по формуле (6) динамическая энергоемкость объекта управления по расходу энергоресурсов (электроэнергии)

В блоке 10 определена по формуле (7) динамическая энергоемкость объекта управления по сквозным энергозатратам

В блоках 11 и 12 проведена оценка объекта управления по динамической энергоемкости в соответствии с табл.1 как «неблагоприятная» соответственно по расходу электроэнергии и по сквозным энергозатратам. Эта информация поступает на монитор-советчик 13 и далее на блок управления оператора 14. В данном случае имеет место относительный существенный перерасход как электроэнергии, так и суммы сквозных энергозатрат. Оператор через блок управления 14 и блок автоматизированного управления объектом 15 с использованием блоков 2 и 3, 6 и 7 определяет источник перерасхода энергоресурсов (в данном случае это, в первую очередь, электроэнергия) и принимает меры, предусмотренные технологической инструкцией для снижения расходов соответствующих энерго- и материальных ресурсов.
3. Через определенное время в блоках 6, 7 и 8 определены за заданный промежуток времени – 1 час приращения соответственно расхода электроэнергии на – 2%, сквозных энергозатрат на – 3% и производительности на – 10%.
В блоке 9 по формуле (6) определена динамическая энергоемкость объекта управления по расходу энергоресурсов (электроэнергии)

В блоке 10 по формуле (7) определена динамическая энергоемкость объекта управления по сквозным энергозатратам

В блоках 11 и 12 оценки объекта управления по динамической энергоемкости определена в соответствии с табл. 1, так же как «неблагоприятная», соответственно по расходу электроэнергии и сквозным энергозатратам. Эта информация, поступившая через монитор-советчик 13 на блок управления оператора 14, также как и в предыдущем случае свидетельствует об относительном существенном перерасходе как электроэнергии, так и сквозных энергозатрат. Оператор с использованием блоков 2 и 3, 6 и 7 определяет источники перерасхода энергетических и материальных ресурсов и через блоки 14 и 15 принимает меры, предусмотренные технологической инструкцией, по снижению этих расходов.
Применение данной системы обеспечивает в режиме советчика оперативную оценку динамики расходования энергоресурсов, что позволяет оператору обоснованно в темпе с процессом (в режиме реального времени) определять источники возможных перерасходов энергетических и материальных ресурсов и своевременно реагировать на изменяющуюся обстановку, принимая в нужных случаях соответствующие энергосберегающие меры.
СПИСОК ЛИТЕРАТУРЫ
2. Никифоров Г.В., Заславец Б.И. Энергосбережение на металлургических предприятиях. Магнитогорск: МГТУ, 2000, 273 с.
3. Лисиенко В.Г., Щелоков Я.М., Ладыгичев М.Г. Хрестоматия энергосбережения. Справочное издание в 2-х книгах. T.1. / Под ред. В.Г.Лисиенко. Изд. 2-е стереотипное. М.: Теплоэнергетик, 2005, 688 с.
4. Лисиенко В.Г., Щелоков Я.М., Розин С.Е., Дружинина О.Г. Методология и информационное обеспечение сквозного энергетического анализа. Екатеринбург: УГТУ, 2001. – 98 с.
5. ГОСТ Р 51750-2001. Энергосбережение. Методика определения энергоемкости при производстве продукции и оказание услуг в технологических энергетических системах. Общие положения.
6. ГОСТ Р 51749-2001. Энергосбережение. Энергопотребляющее оборудование общепромышленного применения. Виды. Типы. Группы. Показатели энергетической эффективности. Идентификация.
7. Лисиенко В.Г., Щелоков Я.М., Ладыгичев М.Г. Плавильные агрегаты: теплотехника, управление и экология. Справочное издание: в 4-х книгах. Кн.1. / Под ред. В.Г.Лисиенко. – М.: Теплотехник. 2005. – 768 с.
8. Данилов Н.И., Лисиенко В.Г., Щелоков Я.М. Динамическая энергоемкость и ее анализ. Ресурсы, технологии, экономика. 2005, №5, с.43-48.
Формула изобретения
Система управления энергоресурсами, включающая объект управления, блок определения расходов энергоносителей, блок определения сквозных энергозатрат, блок определения производительности, при этом выходы объекта управления присоединены к входам блока определения расходов энергоносителей, блока определения сквозных энергозатрат и блока определения производительности, а также включающая последовательно соединенные блок управления оператора и блок автоматизированного управления объектом, при этом выход последнего подсоединен к входу объекта управления, отличающаяся тем, что дополнительно снабжена блоками определения приращений расходов энергоносителей, сквозных энергозатрат и производительности, блоком динамической энергоемкости по расходам энергоносителей, блоком динамической энергоемкости и сквозным энергозатратам, блоком оценки объекта управления по расходу энергоносителей и блоком оценки объекта управления по сквозным энергозатратам, блоком монитора-советчика оператора, блоком задатчика времени приращений, при этом выход блока задатчика времени приращений подключен к входам блока определения расходов энергоносителей, блока определения сквозных энергозатрат и блока определения производительности, выходы блока определения расходов энергоносителей, блока определения сквозных энергозатрат и блока определения производительности подключены к входам блоков соответствующих приращений, выходы блока приращения расходов энергоносителей и блока приращения производительности присоединены к входу блока динамической энергоемкости по расходам энергоносителей, выходы блока приращения сквозных энергозатрат и приращения производительности подключены к входу блока динамической энергоемкости по сквозным энергозатратам, выходы блока динамической энергоемкости по расходу энергоносителей, блока динамической энергоемкости по сквозным энергозатратам присоединены соответственно к входам блока оценки объекта управления по расходам энергоносителей и блока оценки объекта управления по сквозным энергозатратам, выходы блоков оценки объекта управления по расходам энергоносителей и сквозным энергозатратам присоединены к входу блока монитора – советчика оператора, выход которого присоединен к входу блока автоматизированного управления объектом.
РИСУНКИ
MM4A – Досрочное прекращение действия патента СССР или патента Российской Федерации на изобретение из-за неуплаты в установленный срок пошлины за поддержание патента в силе
Дата прекращения действия патента: 07.09.2008
Извещение опубликовано: 10.05.2010 БИ: 13/2010
|