|
|
(21), (22) Заявка: 2005138460/14, 09.12.2005
(24) Дата начала отсчета срока действия патента:
09.12.2005
(30) Конвенционный приоритет:
10.12.2004 JP 2004-358773
(43) Дата публикации заявки: 20.06.2007
(46) Опубликовано: 20.01.2008
(56) Список документов, цитированных в отчете о поиске:
JP 2003024286 А, 28.01.2003. JP 02-107226 А, 19.04.1990. ЕР 1125551 А2, 22.08.2001. RU 3868 U1, 16.04.1997. RU 2129833 C1, 10.05.1999.
Адрес для переписки:
129010, Москва, ул. Б.Спасская, 25, стр.3, ООО “Юридическая фирма Городисский и Партнеры”, пат.пов. Г.Б. Егоровой, рег.№ 513
|
(72) Автор(ы):
САНО Йосихико (JP), КИСИМОТО Хироси (JP), КАРО Хиромити (JP), ЦУРУМИ Йосинори (JP)
(73) Патентообладатель(и):
ОМРОН ХЭЛТКЭА КО., ЛТД. (JP)
|
(54) МАНЖЕТА ДЛЯ ИЗМЕРИТЕЛЯ АРТЕРИАЛЬНОГО ДАВЛЕНИЯ И ИЗМЕРИТЕЛЬ АРТЕРИАЛЬНОГО ДАВЛЕНИЯ, СОДЕРЖАЩИЙ ЕЕ
(57) Реферат:
Изобретение относится к медицинской технике. Манжета для измерителя артериального давления снабжена воздушной камерой, содержащей первый элемент камеры, расположенный снаружи, и второй элемент камеры, расположенный внутри в направлении по толщине, когда она закрепляется на живом теле. Первый и второй элементы камеры имеют первое и второе накачиваемые/сжимаемые пространства соответственно. Второй элемент камеры сформирован посредством наложения однослойного полимерного листа на поверхность, на стороне, обращенной к живому телу, первого элемента камеры и посредством расплавления и связывания его края с поверхностью. Часть первого элемента камеры, связанная с полимерным листом, расположена ближе к средине, чем каждый из краев в направлении по ширине первого накачиваемого/сжимаемого пространства. Изобретение обеспечивает простоту, низкую стоимость, высокие рабочие характеристики сжатия и аваскуляризации и уменьшение ширины манжеты. 2 н. и 6 з.п. ф-лы, 13 ил.
Уровень техники
Область техники, к которой относится изобретение
Настоящее изобретение относится к манжете для измерителя артериального давления, снабженной камерой для текучей среды для аваскуляризации артерии посредством сжатия живого тела, и к измерителю артериального давления, содержащего манжету.
Описание предшествующего уровня техники
Для измерения значения артериального давления, как правило, манжета, снабженная камерой для текучей среды, для сжатия артерии, расположенной внутри живого тела, обертывается вокруг поверхности тела, и волны импульсов артериального давления, вызываемые в артерии, посредством накачивания/сжатия камеры для текучей среды, детектируются для измерения значения артериального давления. Здесь манжета относится к структуре в форме полосы, содержащей эластичный баллон, которая может обертываться вокруг части живого тела, для использования при измерении артериального давления в верхней конечности, в нижней конечности или чего-либо подобного, посредством введения текучей среды, такой как газ или жидкость, в эластичный баллон. Таким образом, манжета представляет собой концепцию, включающую в себя камеру для текучей среды, а также элементы для обертывания камеры для текучей среды вокруг живого тела. В частности, манжета, обертываемая вокруг запястья или плеча и закрепленная на нем, также называется повязкой на руку или манжетой.
В последнее время измерители артериального давления часто используются не только в медицинских лечебных учреждениях, таких как госпитали, но также и в быту, в виде устройств для ежедневной проверки физического состояния. В такой ситуации существует большая потребность в усовершенствовании манипуляций с измерителями артериального давления, в частности, упрощения операции закрепления. Для этой цели делаются попытки уменьшения размеров манжеты. Для уменьшения размеров манжеты необходимо сузить манжету, в частности, в направлении по ширине (то есть в направлении, параллельном осевому направлению области измерения (например, запястья, плеча или чего-либо подобного), к которой прикладывается манжета), для достижения превосходного крепления, даже для индивидуума, имеющего плечо малой длины, или улучшения крепления на запястье.
Для уменьшения ширины манжеты для измерителя артериального давления важно обеспечить, чтобы артерия достаточно сжималась для аваскуляризации. В случае использования манжеты для измерителя артериального давления, имеющей большую ширину, может гарантироваться длинный отрезок, в осевом направлении области измерения, перекрываемый манжетой, который делает возможным достаточное сжатие и аваскуляризацию артерии. Однако, если ширина манжеты уменьшается, отрезок в осевом направлении области измерений, перекрываемый манжетой, становится коротким, в этом случае было бы сложным достаточное сжатие артерии для аваскуляризации. Это будет подробно объясняться в дальнейшем.
Фиг.12А-12С представляют собой концептуальные схемы, иллюстрирующие рабочие характеристики аваскуляризации в случае, когда манжета для измерителя артериального давления сравнительного примера 1 используется для сжатия артерии внутри живого тела для аваскуляризации. Фиг.12А представляет собой схематический вид поперечного сечения в направлении по ширине манжеты для измерителя артериального давления сравнительного примера 1, показывающий состояние, когда манжета закреплена на живом теле. Фиг.12В представляет собой схематический вид поперечного сечения, показывающий состояние, когда артерия сжата для аваскуляризации с использованием манжеты для измерителя артериального давления сравнительного примера 1. Фиг.12С показывает распределение давления по поверхности живого тела, когда оно сжато с помощью манжеты для измерителя артериального давления сравнительного примера 1. На фиг.12А и 12В покрытие, покрывающее воздушную камеру, не показано.
Как показано на фиг.12А, манжета 130D для измерителя артериального давления сравнительного примера 1 содержит воздушную камеру 150D, формируемую посредством наложения двух полимерных листов 151 и 152 одного на другой и связывания их краев сплавлением, и изогнутый эластичный элемент 160, называемый эластичным элементом, который прикрепляется на наружной периферийной поверхности воздушной камеры 150D с использованием двухсторонней клейкой ленты 171, называемой крепежным элементом. Воздушная камера 150D содержит в себе накачиваемое/сжимаемое пространство 157 и имеет связанную часть 156 на каждом из краев в направлении по ширине, которая формируется посредством описанного выше плавления и связывания. В закрепленном состоянии манжеты, воздушная камера 150D располагается между поверхностью живого тела 300 и изогнутым эластичным элементом 160. Здесь ширина воздушной камеры 150D представлена как L1.
Когда воздух под давлением вводится в накачиваемое/сжимаемое пространство 157 для надувания воздушной камеры 150D, воздушная камера 150D увеличивается по размеру в направлении по толщине, как показано на фиг.12В, и его рабочая поверхность 158, сжимающая живое тело 300, расширяется в форме мяча. При прикрепленном изогутом эластичном элементе 160 надувание воздушной камеры 150D наружу, то есть в направлении, противоположном от живого тела 300, ограниченно, и воздушная камера 150D надувается только в сторону живого тела 300. В такой ситуации живое тело 300 сжимается под действием воздушной камеры 150D, и артерия 301, расположенная под кожей живого тела 300, сжимается для аваскуляризации.
Для полного перекрывания артерии 301 требуется, чтобы давление, прикладываемое воздушной камерой 150D к поверхности живого тела 300, было не меньшим, чем заданный уровень. То есть, когда давление на поверхности живого тела 300, требуемое для полного перекрывания артерии 301, представлено как РA, артерия 301 перекрывается только в области, где кривая 200 распределения давления на поверхности тела превосходит давление РA, как показано на фиг.12С. Здесь, отрезок или длина части артерии 301 в направлении ее протяженности, перекрытая посредством надувания воздушной камеры 150D (далее упоминается как “перекрытая длина артерии”), представлена как L2.
В состоянии, когда артерия 301 сжимается для аваскуляризации, давление Р2 в артерии 301, на ее ближней к центру стороне, представляет собой значение артериального давления. В измерителе артериального давления, изменение давления Р1 внутри воздушной камеры 150D регистрируется как давление Р2 на ближней к центру стороне внутри артерии 301, для вычисления значения артериального давления. Таким образом, для точного измерения значения артериального давления необходимо свести к минимуму разницу между давлением Р2 в артерии 301 и давлением Р1 внутри воздушной камеры 150D, до наибольшей возможной степени, для чего является критичным обеспечение достаточно длинного отрезка перекрытой длины артерии L2, описанной выше.
При конфигурации воздушной камеры 150D, расположенной внутри манжеты 130D для измерителя артериального давления сравнительного примера 1, однако, воздушная камера 150D надувается в форме мяча, делая сложным гарантирование достаточной перекрытой длины артерии L2 по отношению к ширине L1 воздушной камеры 150D. Это вызывает падение точности измерения, эта проблема становится особенно заметной, когда ширина L1 манжеты 130D для измерителя артериального давления уменьшается. Это падение точности измерения, связанное с ухудшением рабочих характеристик аваскуляризации, представляет собой очень серьезную проблему.
Манжета для измерителя артериального давления, описанная в выложенном патенте Японии №02-107226, и манжета для измерителя артериального давления, описанная в выложенном патенте Японии №2001-224558, например, известны как направленные на предотвращение ухудшения рабочих характеристик аваскуляризации в связи с уменьшением ширины манжеты. В каждой из манжет для измерителя артериального давления, описанных в этих публикациях, воздушная камера, называемая камерой для текучей среды, расположенная внутри манжеты, снабжается вставкой на каждом из краев в направлении по ширине. Когда воздушную камеру надувают, вставки расширяются, делая надутую воздушную камеру более однородной в направлении по ширине. В частности, в случае, когда используется конфигурация, описанная в выложенном патенте Японии №2001-224558, может гарантироваться большая перекрытая длина артерии L2 по отношению к ширине воздушной камеры, тем самым, делая эту технологию главной для уменьшения ширины манжеты. Далее, манжета для измерителя артериального давления, описанная в выложенном патенте Японии №2001-224558, будет описываться как сравнительный пример 2.
Фиг.13А-13С представляют собой концептуальные схемы, иллюстрирующие рабочие характеристики аваскуляризации, когда используется манжета для измерителя артериального давления сравнительного примера 2 для сжатия артерии внутри живого тела для аваскуляризации. Фиг.13А представляет собой схематический вид поперечного сечения, в направлении по ширине, манжеты для измерителя артериального давления сравнительного примера 2, показывающий состояние, когда манжета закреплена на живом теле. Фиг.13В представляет собой схематический вид поперечного сечения, показывающий состояние, когда артерия является сжатой для аваскуляризации с использованием манжеты для измерителя артериального давления сравнительного примера 2. Фиг.13С показывает распределение давления по поверхности живого тела, когда оно сжимается манжетой для измерителя артериального давления сравнительного примера 2. На фиг.13А и 13В покрытие, покрывающее воздушную камеру, не показано.
Как показано на фиг.13А, манжета 130Е для измерителя артериального давления сравнительного примера 2 содержит воздушную камеру 150Е и изогнутый эластичный элемент 160. Воздушная камера 150Е содержит элемент камеры, сформированный посредством наложения одного на другой двух полимерных листов 151 и 152 и связывания их краев сплавлением, и другой элемент камеры, формируемый посредством наложения одного на другой двух полимерных листов 153 и 154 и связывания их краев сплавлением, эти элементы камер накладываются один на другой, плавятся и связываются вместе, формируя воздушную камеру 150Е. Изогнутый эластичный элемент 160, называемый эластичным элементом, прикрепляется к наружной периферийной поверхности воздушной камеры 150Е с использованием двухсторонней клейкой ленты 171 в качестве крепежного элемента. Воздушная камера 150Е содержит в себе два слоя накачиваемых/сжимаемых пространств 157а, 157b, которые находятся в сообщении друг с другом посредством отверстия 159 для сообщения. Связанные части 156а1, 156а2, сформированные посредством описанного выше плавления и связывания, расположены на каждом из краев в направлении по ширине воздушной камеры 150Е. В закрепленном состоянии манжеты воздушная камера 150Е располагается между поверхностью живого тела 300 и изогнутым эластичным элементом 160.
Когда воздух под давлением вводится в накачиваемые/сжимаемые пространства 157а, 157b для надувания воздушной камеры 150Е, воздушная камера 150Е увеличивается по размеру в направлении по толщине, как показано на фиг.13В. Поскольку на соответствующих краях в направлении по ширине воздушной камеры 150Е предусматриваются вставки, она расширяется в направлении по толщине воздушной камеры 150Е, при этом рабочая поверхность 158 воздушной камеры 150Е, сжимая живое тело 300, расширяется, приблизительно сохраняя плоскую форму. В такой ситуации оба края в направлении по ширине воздушной камеры 150Е и области вблизи них расширяются подобно ближней к центру части в направлении по ширине воздушной камеры 150Е, обеспечивая более однородное сжатие артерии 301 под кожей живого тела 300.
Как описано выше, с помощью конфигурации воздушной камеры 150Е, содержащейся в манжете 130Е для измерителя артериального давления сравнительного примера 2, рабочая поверхность 158 воздушной камеры 150Е, сжимая живое тело, расширяется, приблизительно сохраняя плоскую форму. Таким образом, по сравнению со случаем воздушной камеры 150D, содержащейся в манжете 130D для измерителя артериального давления сравнительного примера 1, перекрытая длина артерии L2 может быть более длинной по отношению к ширине L1 воздушной камеры. В результате, возможно точное измерение значения артериального давления, даже если ширина манжеты уменьшается.
Хотя структура воздушной камеры 150Е, содержащейся в манжете 130Е для измерителя артериального давления сравнительного примера 2, является пригодной для точного измерения значения артериального давления, она требует большого количества полимерных листов, а также требует соединения полимерных листов в несколько стадий. В такой ситуации производство является сложным, а стоимость высокой.
Сущность изобретения
Целью настоящего изобретения является создание манжеты для измерителя артериального давления, которая может изготавливаться просто и при низкой стоимости, которая имеет благоприятные рабочие характеристики сжатия и рабочие характеристики аваскуляризации и которая является пригодной для уменьшения ширины манжеты, и создание измерителя артериального давления, снабженного такой манжетой.
Манжета для измерителя артериального давления в соответствии с настоящим изобретением имеет камеру для текучей среды, накачиваемую и сжимаемую, когда текучая среда входит и выходит, которая увеличивается по размеру в направлении по толщине, когда накачивается, и уменьшается по размеру в направлении по толщине, когда сжимается. Камера для текучей среды содержит первый элемент камеры, расположенный на наружной стороне в направлении по толщине в состоянии, когда манжета для измерителя артериального давления закрепляется на живом теле, и содержащий в себе первое накачиваемое/сжимаемое пространство, и второй элемент камеры, расположенный на внутренней стороне в направлении по толщине в состоянии, когда манжета для измерителя артериального давления закрепляется на живом теле, и содержащий в себе второе накачиваемое/сжимаемое пространство. Второй элемент камеры формируется посредством наложения однослойного элемента в форме листа на поверхность первого элемента камеры, на стороне, обращенной к живому телу, и соединения его края с поверхностью со стороны, обращенной к живому телу. Часть первого элемента камеры, соединенная с однослойным элементом в форме листа, располагается ближе к средине, чем каждый из краев, в направлении по ширине первого накачиваемого/сживаемого пространства.
При этой конфигурации, в то время, когда камера для текучей среды накачивается, однослойный элемент в форме листа, составляющий часть второго элемента камеры, расширяется с соединенной частью, предусмотренной ближе к средине, чем каждый из краев в направлении по ширине первого накачиваемого/сжимаемого пространства в качестве базисной точки. Это обеспечивает достаточное накачивание камеры для текучей среды в направлении по толщине. В такой ситуации возможно сильное и однородное сжатие живого тела в широкой области живого тела и, таким образом, обеспечение большей перекрытой длины артерии, по отношению к ширине камеры для текучей среды. Соответственно, возможно создание манжеты для измерителя артериального давления, имеющей высокие рабочие характеристики аваскуляризации при очень простой конфигурации, которая является пригодной для уменьшения ширины манжеты.
В манжете для измерителя артериального давления на основе настоящего изобретения, описанной выше, предпочтительным является, чтобы однослойный элемент в форме листа, составляющий часть второго элемента камеры, был более эластичным, чем элемент, формирующий поверхность со стороны, обращенной к живому телу, первого элемента камеры.
При этой конфигурации, однослойный элемент в форме листа, составляющий часть второго элемента камеры, имеет возможность надуваться в более плоской форме, в направлении по ширине камеры для текучей среды, так что может гарантироваться еще большая перекрытая длина артерии, которая приводит к точному измерению значения артериального давления.
В манжете для измерителя артериального давления на основе настоящего изобретения, описанной выше, предпочтительным является, чтобы материал однослойного элемента в форме листа, составляющего часть второго элемента камеры, представлял собой гибкий поливинилхлорид, сополимер этилена-винилацетата, полиуретан или термопластичный эластомерный олефин.
Когда используется элемент в форме листа из такого материала, камера для текучей среды становится превосходной по эластичности.
В манжете для измерителя артериального давления на основе настоящего изобретения, описанной выше, предпочтительным является, чтобы однослойный элемент в форме листа, составляющий часть второго элемента камеры, и элемент, формирующий поверхность со стороны, обращенной к живому телу, первого элемента камеры, были изготовлены из одинакового материала.
Когда первый элемент камеры и второй элемент камеры формируются с использованием элементов в форме листа из одинакового материала, является возможным соединение их посредством плавления и связывания, что делает возможным изготовление манжеты для измерителя артериального давления с высокими рабочими характеристиками при низкой стоимости.
В манжете для измерителя артериального давления на основе настоящего изобретения, описанной выше, предпочтительным является, чтобы однослойный элемент в форме листа, составляющий часть второго элемента камеры, имел толщину, меньшую, чем толщина элемента, формирующего поверхность со стороны, обращенной к живому телу, первого элемента камеры.
При этой конфигурации является возможным изготовление однослойного элемента в форме листа, составляющего часть второго элемента камеры, превосходящего по эластичности другой элемент или другие элементы в форме листа, даже если для формирования первого и второго элементов камеры используются элементы в форме листа из одинакового материала.
В манжете для измерителя артериального давления на основе настоящего изобретения, описанной выше, предпочтительным является, чтобы первый элемент камеры формировался посредством наложения множества элементов в форме листа друг на друга и соединения их краев вместе.
При этой конфигурации является возможным изготовление манжеты для измерителя артериального давления относительно простым образом.
Кроме того, в манжете для измерителя артериального давления на основе настоящего изобретения, описанной выше, предпочтительным является, чтобы первое накачиваемое/сжимаемое пространство и второе накачиваемое/сжимаемое пространство находились в сообщении друг с другом.
Измеритель артериального давления по настоящему изобретению содержит: одну из манжет для измерителя артериального давления, описанных выше; накачивающую/сжимающую часть для накачивания и сжимания камеры для текучей среды; блок детектирования для детектирования информации о давлении в камере для текучей среды; и блок вычисления значения артериального давления, для вычисления значения артериального давления на основе информации о давлении, детектируемой посредством блока детектирования.
При этой конфигурации точное измерение значения артериального давления обеспечивается, даже если ширина манжеты уменьшается. Таким образом, может быть получен измеритель артериального давления с высокими рабочими характеристиками, который легко закрепляется.
В соответствии с настоящим изобретением, является возможным изготовление манжеты для измерителя артериального давления, имеющей высокие рабочие характеристики сжатия и высокие рабочие характеристики аваскуляризации, а также измерителя артериального давления, содержащего манжету, просто и с низкой стоимостью. Соответственно, могут быть получены манжета для измерителя артериального давления, пригодная для уменьшения ширины манжеты, и измеритель артериального давления, снабженный ею.
Указанные выше и другие цели, особенности, аспекты и преимущества настоящего изобретения станут более понятными из следующего далее подробного описания настоящего изобретения в сочетании с прилагаемыми чертежами.
Краткое описание чертежей
Фиг.1 представляет собой вид в перспективе измерителя артериального давления в соответствии с одним из вариантов осуществления настоящего изобретения.
Фиг.2 представляет собой вид вертикального поперечного сечения, показывающий внутреннюю структуру манжеты для измерителя артериального давления в соответствии с одним из вариантов осуществления настоящего изобретения.
Фиг.3 представляет собой блок-схему, показывающую конфигурацию измерителя артериального давления в соответствии с одним из вариантов осуществления настоящего изобретения.
Фиг.4 представляет собой блок-схему, иллюстрирующую ход способа измерения артериального давления измерителя артериального давления в соответствии с одним из вариантов осуществления настоящего изобретения.
Фиг.5 представляет собой схематический вид поперечного сечения манжеты для измерителя артериального давления в соответствии с примером 1 на основе одного из вариантов осуществления настоящего изобретения по линии V-V на фиг.2.
Фиг.6 представляет собой увеличенный вид области VI, показанной на фиг.5.
Фиг.7А представляет собой схематический вид поперечного сечения в направлении по ширине манжеты для измерителя артериального давления в соответствии с примером 1 на основе одного из вариантов осуществления настоящего изобретения, показывающий состояние, когда манжета закреплена на живом теле.
Фиг.7В представляет собой схематический вид поперечного сечения в направлении по ширине манжеты для измерителя артериального давления в соответствии с примером 1 на основе одного из вариантов осуществления настоящего изобретения, показывающий состояние, когда артерия сжимается для аваскуляризации с использованием манжеты.
Фиг.7С показывает распределение давления на поверхности живого тела, когда оно сжимается манжетой для измерителя артериального давления в соответствии с примером 1 на основе одного из вариантов осуществления настоящего изобретения.
Фиг.8 представляет собой схематический вид поперечного сечения манжеты для измерителя артериального давления в соответствии с примером 2 на основе одного из вариантов осуществления настоящего изобретения.
Фиг.9 представляет собой увеличенный вид области IX, показанной на фиг.8.
Фиг.10 представляет собой схематический вид поперечного сечения манжеты для измерителя артериального давления в соответствии с примером 3 на основе одного из вариантов осуществления настоящего изобретения.
Фиг.11 представляет собой увеличенный вид области XI, показанной на фиг.10.
Фиг.12А представляет собой схематический вид поперечного сечения в направлении по ширине манжеты для измерителя артериального давления в соответствии со сравнительным примером 1, показывающий состояние, когда манжета закрепляется на живом теле.
Фиг.12В представляет собой схематический вид поперечного сечения в направлении по ширине манжеты для измерителя артериального давления в соответствии со сравнительным примером 1, показывающий состояние, когда артерия сжимается для аваскуляризации с использованием манжеты.
Фиг.12С показывает распределение давления на поверхности живого тела, когда оно сжимается посредством манжеты для измерителя артериального давления в соответствии со сравнительным примером 1.
Фиг.13А представляет собой схематический вид поперечного сечения в направлении по ширине манжеты для измерителя артериального давления в соответствии со сравнительным примером 2, показывающий состояние, когда манжета закрепляется на живом теле.
Фиг.13В представляет собой схематический вид поперечного сечения в направлении по ширине манжеты для измерителя артериального давления в соответствии со сравнительным примером 2, показывающий состояние, когда артерия сжимается для аваскуляризации с использованием манжеты.
Фиг.13С показывает распределение давления на поверхности живого тела, когда оно сжимается посредством манжеты для измерителя артериального давления в соответствии со сравнительным примером 2.
Описание предпочтительных вариантов осуществления
Далее вариант осуществления настоящего изобретения будет описываться подробно со ссылками на чертежи. В варианте осуществления, описанном ниже, измеритель артериального давления для запястья будет описываться в качестве примера.
Фиг.1 представляет собой вид в перспективе измерителя артериального давления в соответствии с настоящим вариантом осуществления. Как показано на фиг.1, измеритель артериального давления 100 по настоящему варианту осуществления содержит главный корпус 110 и манжету 130. Часть 111 дисплея и часть 112 управления расположены на поверхности главного корпуса 110. Манжета 130 прикрепляется к главному корпусу 110.
Фиг.2 представляет собой вертикальный вид поперечного сечения, показывающий внутреннюю структуру манжеты для измерителя артериального давления, показанного на фиг.1. Как показано на фиг.2, манжета 130 для измерителя артериального давления по настоящему варианту осуществления, прежде всего, содержит элемент покрытия 140 в форме мешка, который изготавливается из ткани или чего-либо подобного, воздушную камеру 150, идентифицируемую как камера для текучей среды, которая располагается внутри элемента 140 покрытия, и изогнутый эластичный элемент 160, который располагается внутри элемента 140 покрытия на наружной стороне воздушной камеры 150 в закрепленном состоянии манжеты. Изогнутый эластичный элемент 160 является эластичным и изогнутым для временного крепления манжеты на запястье. Элемент 140 покрытия, воздушная камера 150 и изогнутый эластичный элемент 160 простираются в продольном направлении в направлении обертывания манжеты 130.
Элемент 140 покрытия имеет внутреннее покрытие 142, изготовленное из ткани или чего-либо подобного, превосходное по эластичности и расположенное на внутренней стороне в прикрепленном состоянии, и наружное покрытие 141, изготовленное из ткани или чего-либо подобного, превосходное по эластичности и расположенное на наружной стороне, иное, чем внутреннее покрытие 142. Внутреннее покрытие 142 и наружное покрытие 141 накладываются одно на другое, и их края сшиваются, формируя форму мешка. На одном краю в продольном направлении элемента 140 покрытия предусматривается крепление «велкро» 165 (“липучка”) на внутренней периферийной поверхности. На другом краю в продольном направлении элемента 140 покрытия крепление «велкро» 166 для зацепления с креплением 165 «велкро» прикрепляется к наружной периферийной поверхности. Крепления 165, 166 «велкро» представляют собой элементы для закрепления измерителя 100 артериального давления на месте измерения на запястье стабильным образом, когда манжета 130 устанавливается на запястье.
Воздушная камера 150 изготавливается из элемента в форме мешка, который формируется с использованием полимерных листов, называемых элементами в форме листов, и содержит в себе накачиваемое/сжимаемое пространство 157. Внутренняя периферийная поверхность воздушной камеры 150 служит в качестве рабочей поверхности 158 для сжатия запястья. Накачиваемое/сжимаемое пространство 157 соединяется посредством трубки 120 с воздушной системой 121 для измерения артериального давления главного корпуса 110, которая будет описана позднее (смотри фиг.3). Подробная структура воздушной камеры 150 будет описана позднее.
В качестве материала полимерных листов, составляющих воздушную камеру 150, может использоваться любой материал, если он проявляет превосходную эластичность и предотвращает утечку воздуха из накачиваемого/сжимаемого пространства 157 после плавления и связывания. С этой точки зрения, оптимальный материал для полимерных листов включает в себя сополимер этилена-винилацетата (EVA), гибкий поливинилхлорид (PVC), полиуретан (PU), термопластичный эластомерный олефин (ТРЕ-O), сырой каучук и тому подобное.
На наружной стороне воздушной камеры 150 располагается изогнутый эластичный элемент 160, называемый эластичным элементом, который изогнут в кольцевой форме и является эластично деформируемым в радиальном направлении. Изогнутый эластичный элемент 160 прикрепляется к наружной поверхности части наружной стенки воздушной камеры 150 с использованием крепежного элемента, такого как двухсторонняя клейкая лента (не показана). Изогнутый эластичный элемент 160 выполнен поддерживающим кольцевую форму и служит для обеспечения точного прилегания воздушной камеры 150 к живому телу при установленном состоянии манжеты. Изогнутый эластичный элемент 160 изготавливается из полимерного средства, из полипропилена или чего-либо подобного, с тем, чтобы прикладывать достаточную упругую силу.
Фиг.3 представляет собой блок-схему, показывающую конфигурацию измерителя артериального давления в соответствии с настоящим вариантом осуществления. Как показано на фиг.3, главный корпус 110 содержит воздушную систему 121 для измерения артериального давления, для подачи воздуха в воздушную камеру 150 и эвакуации воздуха из нее через трубку 120, и колебательную схему 125, схему 126 управления насосом и схему 127 управления клапаном, связанные с воздушной системой 121 для измерения артериального давления. Эти компоненты функционируют как часть накачивания/сжимания для накачивания и откачки воздушной камеры 150.
Главный корпус 110 дополнительно содержит CPU (узел центрального процессора) 113 для управления соответствующими частями и их мониторинга централизованным образом, блок 114 памяти для хранения программы, чтобы заставить CPU 113 осуществлять заданную операцию, и различной информации, включая измеренные значения артериального давления, блок 111 дисплея для отображения информации, включая результат измерения артериального давления, блок 112 управления, с помощью которого осуществляются манипуляции для введения разнообразных команд для измерения, и блок 115 источника питания для подачи электрической энергии к CPU 113 посредством команды включения питания ON для блока 112 управления. CPU 113 служит в качестве блока для вычисления значения артериального давления.
Воздушная система 121 для измерения артериального давления имеет датчик 122 давления, значение выходного сигнала которого изменяется в соответствии с давлением в воздушной камере 150 (далее упоминается как “давление манжеты”), насос 123 для подачи воздуха в воздушную камеру 150 и клапан 124, который открывается для эвакуации воздуха из воздушной камеры 150 или закрывается для запирания воздуха в ней. Датчик 122 давления служит в качестве блока для детектирования давления. Колебательная схема 125 выдает CPU 113 сигнал частоты колебаний, соответствующей значению выходного сигнала датчика 122 давления. Схема 126 управления насосом управляет приведением в действие насоса 123 на основе управляющего сигнала, подаваемого от CPU 113. Схема 127 управления клапаном управляет открыванием/закрыванием клапана 124 на основе управляющего сигнала, подаваемого от CPU 113.
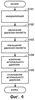
Фиг.4 представляет собой блок-схему, иллюстрирующую ход процесса измерения артериального давления с помощью измерителя артериального давления в соответствии с настоящим вариантом осуществления. Программа, соответствующая этой блок-схеме, предварительно вводится в блок 114 памяти, и процесс измерения артериального давления осуществляется, когда CPU 113 считывает эту программу из блока 114 памяти и осуществляет ее.
Как показано на фиг.4, когда субъект манипулирует кнопкой управления блока 112 управления, включая ON для источника питания, измеритель 100 артериального давления инициализируется (стадия S101). Когда он приходит в состояние измерения, CPU 113 начинает приводить в действие насос 123 для постепенного увеличения давления в воздушной камере 150 манжеты (стадия S102). В процессе постепенного увеличения давления, когда давление манжеты достигает уровня, заданного для измерения артериального давления, CPU 113 останавливает насос 123 и постепенно открывает закрытый клапан 124 для эвакуации воздуха из воздушной камеры 150, с тем, чтобы постепенно понизить давление манжеты (стадия S103). В настоящем варианте осуществления артериальное давление измеряется в процессе постепенного понижения давления манжеты.
Затем CPU 113 известным способом вычисляет артериальное давление (систолическое артериальное давление, диастолическое артериальное давление) (стадия S104). Конкретно, в течение процесса, когда давление манжеты постепенно уменьшается, CPU 113 извлекает информацию из волны импульсов на основе частоты колебаний, получаемой от колебательной схемы 125. Затем он вычисляет значение артериального давления из информации, извлеченной из волны импульсов. Значение артериального давления, полученное на стадии S104, отображается на блоке 111 дисплея (стадия S105). Хотя способ измерений, описанный выше, основывается на так называемом “способе измерения при понижении давления”, когда волны импульсов детектируются в то время, когда давление в воздушной камере понижается, разумеется, можно использовать и так называемый “способ измерения при повышении давления”, когда волны импульсов детектируются в то время, когда давление в воздушной камере повышается.
Измеритель 110 артериального давления и манжета 130 для измерителя артериального давления по настоящему варианту осуществления отличаются структурой воздушной камеры 150, расположенной внутри манжеты 130 для измерителя артериального давления. Далее структура воздушной камеры 150 для различных примеров будет описана подробно, со ссылками на чертежи.
Пример 1
Фиг.5 представляет собой схематический вид поперечного сечения манжеты для измерителя артериального давления в соответствии с примером 1 на основе настоящего варианта осуществления вдоль линии V-V, показанной на фиг.2. Фиг.6 представляет собой увеличенный вид области VI, показанной на фиг.5.
Как показано на фиг.5, манжета 130А для измерителя артериального давления настоящего примера содержит воздушную камеру 150А, называемую камерой для текучей среды, и изогнутый эластичный элемент 160, называемый эластичным элементом, которые расположены внутри элемента 140 покрытия, сформированного из внутреннего покрытия 142 и наружного покрытия 141. Изогнутый эластичный элемент 160 прикрепляется к наружной периферийной поверхности воздушной камеры 150А посредством двухсторонней клейкой ленты 171, называемой крепежным элементом.
Воздушная камера 150А формируется в форме мешка с использованием трех полимерных листов 151, 152 и 153. Воздушная камера 150А содержит первый элемент камеры, расположенный на наружной стороне в направлении по толщине воздушной камеры 150А в состоянии, когда манжета 130А для измерителя артериального давления устанавливается на запястье, и второй элемент камеры, расположенный на внутренней стороне в направлении по толщине воздушной камеры 150А в состоянии, когда манжета 130А устанавливается на запястье. Первый элемент камеры формируется из двух полимерных листов 151 и 152 и содержит в себе первое накачиваемое/сжимаемое пространство 157а. Второй элемент камеры формируется из двух полимерных листов 152 и 153 и содержит в себе второе накачиваемое/сжимаемое пространство 157b. Первое и второе накачиваемые/сжимаемые пространства 157а и 157b находятся в сообщении друг с другом посредством отверстия 159 для сообщения, предусмотренного в заданном положении полимерного листа 152. Полимерный лист 153 составляет часть внутренней стенки воздушной камеры 150А. Полимерный лист 151 составляет часть наружной стенки воздушной камеры 150А. Поверхность со стороны, обращенной к запястью, части внутренней стенки воздушной камеры 150А функционирует в качестве рабочей поверхности 158 для сжатия запястья.
Воздушная камера 150А описанной выше конфигурации изготавливается, например, следующим образом. Два полимерных листа 151, 152 приблизительно прямоугольной формы в двух измерениях накладывают один на другой, и их края расплавляют и связывают, с формированием первого элемента камеры. Далее, полимерный лист 153 приблизительно прямоугольной формы, но чуть эже по ширине, накладывается на первый элемент камеры, и край полимерного листа 153 расплавляется и прикрепляется в заданном положении к наружной поверхности полимерного листа 152 первого элемента камеры, чтобы тем самым сформировать воздушную камеру 150А. Таким образом, по сравнению с воздушной камерой 150Е (смотри фиг.13А-13С), содержащейся в манжете 130Е для измерителя артериального давления сравнительного примера 2, описанного выше, воздушная камера, содержащая два слоя пакетированных накачиваемых/сжимаемых пространств, может формироваться с использованием меньшего количества полимерных листов. При уменьшении количества полимерных листов количество расплавленных и связанных частей также уменьшается. Соответственно, воздушная камера 150А настоящего примера может быть изготовлена проще и с меньшими затратами, чем воздушная камера 150Е сравнительного примера 2.
Два полимерных листа 151 и 152, формирующие первый элемент камеры, содержащий в себе первое накачиваемое/сжимаемое пространство 157а, соединяются друг с другом посредством их пакетирования и плавления, и связывания их краев. Таким образом, как показано на фиг.6, связанная часть 156а располагается на каждом из краев в направлении по ширине воздушной камеры 150А. Для сравнения, связанная часть 156b, которая представляет собой соединенную часть двух полимерных листов 152 и 153, формирующих второй элемент камеры, содержащий в себе второе накачиваемое/сжимаемое пространство 157b, предусматривается ближе к средине, чем каждый из краев в направлении по ширине первого накачиваемого/сжимаемого пространства 157а, формируемого внутри первого элемента камеры. Более конкретно, связанная часть 156b полимерных листов 152 и 153 располагается ближе к центральной части, чем каждый из краев области W (смотри фиг.5), где располагается первое накачиваемое/сжимаемое пространство 157а. Это означает, что связанная часть 156b полимерных листов 152 и 153 располагается еще ближе к средине, чем внутренний край связанной части 15ба полимерных листов 151 и 152. Предпочтительно, на каждом из краев полимерного листа 152, связанная часть 156а и связанная часть 156b расположены друг от друга на заданном расстоянии. Здесь, в качестве заданного расстояния, пригодным является более чем, примерно, 5%, и менее чем, примерно, 25% ширины (показанной как W на фиг.5) накачиваемого/сжимаемого пространства 157а первого элемента камеры.
С помощью манжеты 130А для измерителя артериального давления, выполненной таким образом, получают высокие рабочие характеристики сжатия и высокие рабочие характеристики аваскуляризации. Это будет описано подробно в дальнейшем.
Фиг.7А-7С представляют собой концептуальные схемы, иллюстрирующие рабочие характеристики аваскуляризации в случае, когда манжета для измерителя артериального давления настоящего примера используется для сжатия артерии внутри живого тела для аваскуляризации. Фиг.7А представляет собой схематический вид поперечного сечения в направлении по ширине манжеты для измерителя артериального давления настоящего примера, показывающий состояние, когда манжета закреплена на живом теле. Фиг.7В представляет собой схематический вид поперечного сечения, показывающий состояние, когда артерия сжимается для аваскуляризации с использованием манжеты для измерителя артериального давления настоящего примера. Фиг.7С показывает распределение давления на поверхности живого тела, когда оно сжимается манжетой для измерителя артериального давления настоящего примера. На фиг.7А и 7В корпус покрытия, покрывающего воздушную камеру, не показан.
Как показано на фиг.7А, в состоянии, когда манжета 130А для измерителя артериального давления прикладывается к живому телу 300, воздушная камера 150А располагается между поверхностью живого тела 300 и изогнутым эластичным элементом 160. В этот раз, на поверхности живого тела 300, первый элемент камеры воздушной камеры 150А располагается на наружной стороне в направлении, пересекающем осевое направление живого тела 300, и второй элемент камеры располагается на внутренней стороне.
Когда воздух под давлением вводится в накачиваемое/сжимаемое пространство 157а для надувания воздушной камеры 150А, воздушная камера 150А увеличивается в размере в направлении по толщине, как показано на фиг.7В. В это время полимерный лист 152, формирующий часть первого элемента камеры, расширяется в форме мяча по направлению к живому телу 300. Поскольку воздух под давлением протекает из первого накачиваемого/сжимаемого пространства 157а во второе накачиваемое/сжимаемое пространство 157b через отверстие 159 для сообщения, полимерный лист 153, формирующий часть второго элемента камеры, также расширяется в форме мяча по направлению к живому телу 300.
Здесь, в воздушной камере 150А, находящейся в манжете 130А для измерителя артериального давления настоящего примера, связанная часть 156b первого элемента камеры со вторым элементом камеры располагается ближе к средине, чем каждый из краев в направлении по ширине накачиваемого/сжимаемого пространства 157а, сформированного в первом элементе камеры, на заданное расстояние. Таким образом, полимерный лист 153, формирующий часть второго элемента камеры, расширяется, при этом эта связанная часть 156b представляет собой базисную точку. В такой ситуации ход t связанной части 156b по направлению к живому телу осуществляется вместе с надуванием первого элемента камеры, как показано на фиг.7В, и таким образом, по сравнению с воздушной камерой 150D (смотри фиг.12А-12С), содержащейся в манжете 130D для измерителя артериального давления сравнительного примера 1, становится возможным дополнительное увеличение размера воздушной камеры, в направлении живого тела, при надувании второго элемента камеры.
Соответственно, распределение давления на поверхности живого тела 300 становится однородным в осевом направлении живого тела 300, как показано на фиг.7С, так что является возможным однородное и сильное сжатие живого тела на широком участке запястья, на котором установлена манжета 130А для измерителя артериального давления. Это обеспечивает большую перекрытую длину артерии L2 по отношению к ширине L1 воздушной камеры 150А, что приводит к улучшению точности измерения значения артериального давления.
В воздушной камере 150А, находящейся в манжете 130А для измерителя артериального давления, настоящего примера, предпочтительным является, чтобы полимерный лист 153, формирующий часть второго элемента камеры, превосходил по эластичности полимерные листы 151, 152, формирующие первый элемент камеры. Посредством создания полимерного листа 153, более эластичного, чем другие полимерные листы 151 и 152, воздух под давлением распределяется достаточно для достижения обоих краев в направлении по ширине второго элемента камеры, что делает возможным более плоское сжатие живого тела 300. Чтобы сделать полимерный лист 153, формирующий часть второго элемента камеры, более эластичным, чем полимерные листы 151 и 152, формирующие первый элемент камеры, три полимерных листа 151, 152 и 153 могут быть изготовлены из одинакового материала, и полимерный лист 153, формирующий часть второго элемента камеры, может быть сделан более тонким, чем другие полимерные листы 151 и 152. Альтернативно, полимерный лист 153, формирующий часть второго элемента камеры, может формироваться из материала, который является более эластичным, чем материал других полимерных листов 151 и 152.
Как описано выше, при конфигурации воздушной камеры 150А, содержащейся в манжете 130А для измерителя артериального давления, в соответствии с настоящим примером, является возможным создание манжеты для измерителя артериального давления, осуществляющей высокие рабочие характеристики сжатия и высокие рабочие характеристики аваскуляризации при простой конфигурации. Эта манжета для измерителя артериального давления является пригодной для уменьшения ширины манжеты. Соответственно может быть создан измеритель артериального давления с высокими рабочими характеристиками, и для которого операция закрепления является простой.
Пример 2
Фиг.8 представляет собой схематический вид поперечного сечения манжеты для измерителя артериального давления в соответствии с примером 2 на основе настоящего варианта осуществления. Фиг.9 представляет собой увеличенный вид области IX, показанной на фиг.8. В дальнейшем будут описываться части, отличные от частей манжеты 130А для измерителя артериального давления примера 1, в то время как описание сходных частей повторяться не будет.
Как показано на фиг.8, воздушная камера 150В, содержащаяся в манжете 130В для измерителя артериального давления, в соответствии с настоящим примером, имеет конфигурацию, где дополнительно предусматривается однослойный полимерный лист 154 на наружной поверхности, на стороне, обращенной к живому телу, воздушной камеры 150А, содержащейся в манжете 130А для измерителя артериального давления примера 1, описанной выше.
Воздушная камера 150В содержит первый элемент камеры, расположенный на наружной стороне в направлении по толщине воздушной камеры 150В, в состоянии, когда манжета 130В для измерителя артериального давления устанавливается на запястье, и второй элемент камеры, расположенный на внутренней стороне в направлении по толщине воздушной камеры 150В, в состоянии, когда манжета 130В устанавливается на запястье. Первый элемент камеры формируется из трех полимерных листов 151, 152 и 153 и содержит в себе первые накачиваемые/сжимаемые пространства 157а, 157b. Первые накачиваемые/сжимаемые пространства 157а и 157b, разделенные полимерным листом 152, находятся в сообщении друг с другом через отверстие 159а для сообщения, сформированное в заданном положении полимерного листа 152. Второй элемент камеры формируется из двух полимерных листов 153 и 154 и содержит в себе второе накачиваемое/сжимаемое пространство 157с. Первое накачиваемое/сжимаемое пространство 157b, расположенное на стороне, обращенной к живому телу, находится в сообщении со вторым накачиваемым/сжимаемым пространством 157 с через отверстие 159b для сообщения, предусмотренное в заданном положении полимерного листа 153.
Полимерный лист 154 составляет часть внутренней стенки воздушной камеры 150В. Полимерный лист 151 составляет часть наружной стенки воздушной камеры 150В. Поверхность, обращенная к запястью, внутренней части стенки воздушной камеры 150В функционирует как рабочая поверхность 158 для сжатия запястья.
Воздушная камера 150В, имеющая описанную выше конфигурацию, изготавливается, например, следующим образом. Полимерный лист 154 приблизительно прямоугольной формы в двух измерениях, и имеющий узкую ширину, накладывается на воздушную камеру 150А, показанную в примере 1, и край полимерного листа 154 расплавляется и связывается в заданном положении с наружной поверхностью полимерного листа 153 первого элемента камеры.
В воздушной камере 150В, содержащейся в манжете 130В для измерителя артериального давления настоящего примера, как показано на фиг.9, связанная часть 156с, то есть, соединенная часть двух полимерных листов 153 и 154, формирующая второй элемент камеры и содержащая в себе второе накачиваемое/сжимаемое пространство 157с, располагается ближе к средине, чем каждый из краев в направлении по ширине первых накачиваемых/сжимаемых пространств 157а и 157b, сформированных внутри первого элемента камеры. Более конкретно, связанная часть 156с полимерных листов 153 и 154 создается ближе к центральной части, чем каждый из краев области W1 (смотри фиг.8), где располагается первое накачиваемое/сжимаемое пространство 157а, и создается еще ближе к центральной части, чем каждый из краев области W2 (смотри фиг.8), где располагается первое накачиваемое/сжимаемое пространство 157b. Это позволяет полимерному листу 154, формирующему часть второго элемента камеры, расширяться с этой связанной частью 156с, в качестве базисной точки, и, соответственно, может быть получен эффект, равный эффекту, описанному в примере 1, или превосходящий его.
Пример 3
Фиг.10 представляет собой схематический вид поперечного сечения манжеты для измерителя артериального давления в соответствии с примером 3 на основе настоящего варианта осуществления. Фиг.11 представляет собой увеличенный вид области XI, показанной на фиг.10. В дальнейшем будут описываться части, отличные от частей примера 1, в то время как описание сходных частей повторяться не будет.
Как показано на фиг.10, воздушная камера 150С, содержащаяся в манжете 130С для измерителя артериального давления настоящего примера, отличается тем, что первый элемент камеры воздушной камеры 150А, содержащейся в манжете 130А для измерителя артериального давления примера 1, формируется с использованием четырех полимерных листов с получением двух слоев накачиваемых/сжимаемых пространств.
Воздушная камера 150С содержит первый элемент камеры, расположенный на наружной стороне в направлении по толщине воздушной камеры 150С, в состоянии, когда манжета 130С для измерителя артериального давления устанавливается на запястье, и второй элемент камеры, расположенный на внутренней стороне в направлении по толщине воздушной камеры 150С, когда манжета 130С устанавливается на запястье. Первый элемент камеры формируется из четырех полимерных листов 151, 152, 153 и 154 и содержит в себе первые накачиваемые/сжимаемые пространства 157а и 157b. Первые накачиваемые/сжимаемые пространства, разделенные полимерными листами 152 и 153, находятся в сообщении друг с другом посредством отверстия 159а для сообщения, сформированного в заданном положении полимерных листов 152 и 153. Второй элемент камеры формируется из двух полимерных листов 154 и 155 и содержит в себе второе накачиваемое/сжимаемое пространство 157с. Первое накачиваемое/сжимаемое пространство 157b, расположенное на стороне, обращенной к живому телу, находится в сообщении со вторым накачиваемым/сжимаемым пространством 157с посредством отверстия 159b для сообщения, предусмотренного в заданном положении полимерного листа 154.
Полимерный лист 155 составляет часть внутренней стенки воздушной камеры 150С, и полимерный лист 151 составляет часть наружной стенки воздушной камеры 150С. Поверхность, обращенная к запястью, части внутренней стенки воздушной камеры 150С функционирует как рабочая поверхность 158 для сжатия запястья.
Воздушная камера 150С, имеющая описанную выше конфигурацию, изготавливается, например, следующим образом. Два полимерных листа 151 и 152 приблизительно прямоугольной формы в двух измерениях накладываются один на другой, и их края расплавляются и связываются с формированием элемента камеры, и два полимерных листа 153 и 154 приблизительно прямоугольной формы в двух измерениях накладываются один на другой, и их края расплавляются и связываются с формированием другого элемента камеры. Затем элементы камеры накладываются один на другой и расплавляются, и связываются с формированием первого элемента камеры. Полимерный лист 155 приблизительно прямоугольной формы в двух измерениях, но более узкий по ширине, накладывается на первый элемент камеры, и край полимерного листа 155 расплавляется и связывается в заданном положении наружной поверхности полимерного листа 154 первого элемента камеры. Таким образом изготавливается воздушная камера 150С.
В воздушной камере 150С, содержащейся в манжете 130С для измерителя артериального давления, в соответствии с настоящим примером, как показано на фиг.11, связанная часть 156b, которая представляет собой соединенную часть двух полимерных листов 154 и 155, формирующих второй элемент камеры, содержащий в себе второе накачиваемое/сжимаемое пространство 157с, создается более узкой, чем каждый из краев в направлении по ширине первых накачиваемых/сжимаемых пространств 157а и 157b, формируемых внутри первого элемента камеры. Более конкретно, связанная часть 156b полимерных листов 154 и 155 создается ближе к центральной части, чем каждый из краев области W (смотри фиг.10), где располагаются первые накачиваемые/сжимаемые пространства 157а, 157b. Это дает возможность полимерному листу 155, формирующему часть второго элемента камеры, расширяться с этой связанной частью 156b, в качестве базисной точки, и соответственно, может быть получен эффект, равный эффекту, описанному в примере 1.
В примерах 1-3 на основе указанного выше варианта осуществления проделано описание соединения полимерных листов посредством расплавления и связывания. Однако соединение необязательно ограничивается расплавлением и связыванием; разумеется, они могут склеиваться с использованием адгезива. Кроме того, в примерах 1-3 случай наложения множества полимерных листов друг на друга и их плавления и связывания, с формированием первого элемента камеры, описывается в качестве примера. Однако первый элемент камеры не должен обязательно формироваться с использованием множества полимерных листов. Воздушная камера может формироваться с использованием одного листа цилиндрической формы, и настоящее изобретение в таком случае также является применимым.
В варианте осуществления, описанном выше, случай использования двухсторонней клейкой ленты для крепления воздушной камеры к изогнутому эластичному элементу описывается в качестве примера. Однако они не должны обязательно скрепляться посредством склеивания или чего-либо подобного. Они могут скрепляться с использованием другого способа, или они могут оставаться абсолютно не связанными друг с другом.
В варианте осуществления, описанном выше, случай применения настоящего изобретения к манжете для использования в измерителе артериального давления для запястья, предполагающей запястье в качестве области измерения, объясняется в качестве примера. Настоящее изобретение является применимым к манжете измерителя артериального давления любого типа, включая тип для плеча и тип для пальца.
Хотя настоящее изобретение описывается и иллюстрируется в деталях, легко понять, что это делается только в качестве иллюстрации и примера и не должно восприниматься в качестве ограничения, сущность и область настоящего изобретения ограничиваются только с точки зрения прилагаемой формулы изобретения.
Формула изобретения
1. Манжета для измерителя артериального давления, содержащая камеру для текучей среды, накачиваемую при поступлении текучей среды и сжимаемую при ее удалении, причем камера для текучей среды увеличивается в размере в направлении по толщине, когда накачивается, и уменьшается в размере в указанном направлении по толщине, когда сжимается, в которой
указанная камера для текучей среды содержит первый элемент камеры, расположенный на наружной стороне в указанном направлении по толщине в состоянии, когда манжета для измерителя артериального давления закрепляется на живом теле, и содержащий в себе первое накачиваемое/сжимаемое пространство, и второй элемент камеры, расположенный на внутренней стороне в указанном направлении по толщине в состоянии, когда манжета для измерителя артериального давления закрепляется на живом теле, и содержащий в себе второе накачиваемое/сжимаемое пространство,
указанный второй элемент камеры сформирован посредством наложения однослойного элемента в форме листа на поверхность указанного первого элемента камеры на стороне, обращенной к живому телу, и соединения его края с указанной поверхностью на стороне, обращенной к живому телу, и
часть указанного первого элемента камеры, соединенная с указанным однослойным элементом в форме листа, расположена ближе к средине, чем каждый из краев в направлении по ширине указанного первого накачиваемого/сжимаемого пространства.
2. Манжета для измерителя артериального давления по п.1, в которой указанный однослойный элемент в форме листа, составляющий часть указанного второго элемента камеры, является более эластичным, чем элемент, формирующий указанную поверхность со стороны, обращенной к живому телу, указанного первого элемента камеры.
3. Манжета для измерителя артериального давления по п.1, в которой материал указанного однослойного элемента в форме листа, составляющий часть указанного второго элемента камеры, представляет собой гибкий поливинилхлорид, сополимер этилена-винилацетата, полиуретан или термопластичный эластомерный олефин.
4. Манжета для измерителя артериального давления по п.1, в которой указанный однослойный элемент в форме листа, составляющий часть указанного второго элемента камеры, и элемент, формирующий указанную поверхность со стороны, обращенной к живому телу, указанного первого элемента камеры, изготовлены из одинакового материала.
5. Манжета для измерителя артериального давления по п.4, в которой указанный однослойный элемент в форме листа, составляющий часть указанного второго элемента камеры, имеет толщину, меньшую, чем толщина элемента, формирующего указанную поверхность со стороны, обращенной к живому телу, указанного первого элемента камеры.
6. Манжета для измерителя артериального давления по п.1, в которой указанный первый элемент камеры сформирован посредством наложения множества элементов в форме листов друг на друга и соединения их краев вместе.
7. Манжета для измерителя артериального давления по п.1, в которой указанное первое накачиваемое/сжимаемое пространство и указанное второе накачиваемое/сжимаемое пространство находятся в сообщении друг с другом.
8. Измеритель артериального давления, содержащий:
манжету для измерителя артериального давления, содержащую камеру для текучей среды, накачиваемую при поступлении текучей среды и сжимаемую при ее удалении, причем камера для текучей среды увеличивается в размере в направлении по толщине, когда накачивается, и уменьшается в размере в указанном направлении по толщине, когда сжимается;
накачивающую/сжимающую часть для накачивания и сжимания указанной камеры для текучей среды;
блок детектирования для детектирования информации о давлении в указанной камере для текучей среды и
блок вычисления значения артериального давления для вычисления значения артериального давления на основе информации о давлении, детектируемом посредством указанного блока детектирования,
в котором указанная камера для текучей среды имеет первый элемент камеры, расположенный на наружной стороне в указанном направлении по толщине в состоянии, когда указанная манжета для измерителя артериального давления закрепляется на живом теле, и содержит в себе первое накачиваемое/сжимаемое пространство, и второй элемент камеры, расположенный на внутренней стороне в указанном направлении по толщине в состоянии, когда указанная манжета для измерителя артериального давления закрепляется на живом теле, и содержащий в себе второе накачиваемое/сжимаемое пространство,
указанный второй элемент камеры сформирован посредством наложения однослойного элемента в форме листа на поверхность указанного первого элемента камеры на стороне, обращенной к живому телу, и соединения его края с указанной поверхностью со стороны, обращенной к живому телу, и
часть указанного первого элемента камеры, соединенная с указанным однослойным элементом в форме листа, располагают ближе к средине, чем каждый из краев в направлении по ширине указанного первого накачиваемого/сжимаемого пространства.
РИСУНКИ
|
|