|
|
(21), (22) Заявка: 2005127144/12, 29.08.2005
(24) Дата начала отсчета срока действия патента:
29.08.2005
(43) Дата публикации заявки: 10.03.2007
(46) Опубликовано: 20.01.2008
(56) Список документов, цитированных в отчете о поиске:
RU 2213984 C1, 10.10.2003. RU 2267914 C2, 27.02.2005. US 3785557 A, 15.01.1974.
Адрес для переписки:
360030, г.Нальчик, пр-кт Ленина, 2, ООО НПЦ “Антиград-А”
|
(72) Автор(ы):
Абшаев Магомет Тахирович (RU), Абшаев Али Магометович (RU), Кузнецов Борис Константинович (RU), Кратиров Дмитрий Вячеславович (RU), Михеев Николай Иванович (RU)
(73) Патентообладатель(и):
ООО Научно-производственный центр “Антиград-А” (RU)
|
(54) АВИАЦИОННОЕ УСТРОЙСТВО ВОЗДЕЙСТВИЯ НА ОБЛАЧНЫЕ ПРОЦЕССЫ
(57) Реферат:
Изобретение относится к области активных воздействий на облачные процессы и может быть использовано для искусственного увеличения осадков, рассеивания тумана, предотвращения градобитий. Авиационное устройство содержит платформу с радиально размещенными относительно вертикальной оси наклонными направляющими трубами с ракетами, пороховой газогенератор, предохранительную чеку, реле времени, датчики температуры, источник электропитания и пусковой механизм. Ракеты снабжены кристаллизующими реагентами. Газогенератор закрыт защитной мембраной. Предохранительная чека, выдергиваемая в момент сброса платформы, выполнена с возможностью включения электропитания. К выходу реле времени подключен первый датчик температуры. Датчик выполнен с возможностью включения электропитания инициаторов топливных зарядов ракет. Ракеты удерживаются стопорными устройствами в течение времени, за которое обеспечивается прожиг защитной мембраны и срабатывание порохового газогенератора. При этом обеспечивается одновременный запуск ракет с начальной скоростью не менее 50 м/с. Второй датчик температуры выполнен с возможностью включения электропитания инициатора шашки взрывчатого вещества, обеспечивающего дробление корпуса платформы на безопасные осколки. Порог срабатывания первого датчика температуры установлен с возможностью его срабатывания на высоте не ниже высоты засеваемого облачного слоя на величину превышения траектории ракет над уровнем запуска. Платформа снабжена поддоном с кольцевым соплом. Сопло формирует общее истечение реактивных газов всех ракет и порохового газогенератора, создающих тормозящую силу. Реле времени выбрано с возможностью задержки запуска ракет на время, обеспечивающее вылет летательного аппарата из зоны поражения ракет. Порог срабатывания второго датчика температуры выбран таким образом, чтобы ликвидация корпуса платформы произошла на высоте не менее 1 км над уровнем поверхности земли. Заявленное устройство повышает надежность, эффективность и безопасность воздействия на облачные процессы. 3 з.п. ф-лы, 2 ил.
Изобретение относится к области активных воздействий на облачные процессы и может быть использовано для защиты от градобитий, паводков и селей ливневого происхождения, искусственного увеличения осадков и рассеяния облачности на больших территориях.
Известны наземные ракетные и артиллерийские комплексы воздействия на облачные процессы [1], недостатками которых является относительно высокая стоимость и сложная организационная структура системы защиты от градобитий с разбросанными на обширной территории ракетными или артиллерийскими пунктами. Известны также авиационные средства воздействия (пиропатроны, бортовые генераторы), которые обеспечивают засев облаков с уровня их вершины или основания [2-3 и др.]. Они обеспечивают внесение кристаллизующих реагентов в облака в точках отстрела пиропатронов и по линии полета самолета. Недостатки существующих авиационных средств заключаются в следующем:
– попытки воздействия на трехмерные по своей природе облака путем точечного и линейного засева при одном пролете не обеспечивают охвата трехмерного пространства, в котором происходят процессы облако-, осадко- и градообразования;
– засев всего необходимого облачного объема многократным пролетом не оперативен и обычно не реализуется;
– кристаллизующий реагент, вносимый с уровня основания облака с температурой 5-15°С, достигает необходимой высоты засева (-6÷-10°С) слишком поздно (через 8-12 мин [3]).
Вследствие этого эффективность существующих авиационных методов защиты от градобитий низкая (например, самая высокая эффективность предотвращения града в штате Канзас США составляет 28%, в штате Северная Дакота 44% [2, 3]). В работах по увеличению осадков из слоистообразных облаков засев по линии полета самолета не обеспечивает засев полей облачности, занимающей большие площади.
Наиболее близким по технической сущности к заявляемому объекту – прототипом является «Авиационный метеорологический комплекс для активных воздействий на облака», патент Российской Федерации RU 2213984, заявитель ГП НПЦ «Антиград» Росгидромета, приоритет от 4 марта 2002 года, заявка №2002105867/28. [4].
Этот комплекс для активных воздействий на облака содержит бортовую систему приема и телепередачи данных для управления активными воздействиями на облака, а также блок управления, сопряженный с бортовыми средствами активных воздействий. Этот комплекс с предложенной системой связи и передачи информации служит для наведения летательного аппарата на облако (площадку засева), визуализации маршрута самолета на фоне облачной системы и приведения в действие бортовой ракетной установки, системы автоматического отстрела пиропатронов или внесения гранул твердой углекислоты. Таким образом, прототип предусматривает повышение эффективности применения известных авиационных средств воздействия на облака и не содержит новых авиационных устройств засева облаков, и не устраняет недостатков вышепроанализированных средств засева.
Техническим результатом предлагаемого изобретения является устранение указанных недостатков существующих средств засева облаков, повышение надежности, эффективности и безопасности активных воздействий на облачные процессы.
Технический результат достигается созданием нового авиационного средства воздействия на облака принципиально новой конструкции, представляющей собой сбрасываемую ракетную платформу с жестко закрепленными направляющими трубами, обеспечивающими его ориентированное относительно вертикальной оси свободное падение и одновременный запуск, например, 12 ракет в заданном температурном слое облака после вылета летательного аппарата из зоны поражения ракет благодаря наличию реле времени РВ и первого температурного реле РТ1, а также разрушение корпуса платформы на безопасные осколки на заданной высоте благодаря наличию второго температурного реле РТ2.
Сброс платформы может осуществляться в заданной точке пространства как с беспилотного, так и пилотируемого летательного аппарата.
Общий вид предлагаемого авиационного устройства воздействия на облачные процессы представлен на фиг.1. Устройство состоит из платформы с пакетом направляющих труб и 12-ти малогабаритных ракет с кристаллизующим или гигроскопическим реагентом. Основу платформы составляет круглый корпус 1, имеющий по внешнему наклонному обводу двенадцать отверстий для крепления направляющих труб 4, в верхней части круглый отсек для размещения платы с электронным оборудованием 6, закрытый крышкой 3, в нижней части гнездо для размещения шашки ВВ 8, закрытое заглушкой 9, и заряд порохового газогенератора 7, закрытый защитной мембраной. На внешнем обводе корпуса 1 закреплено кольцо с 4-мя выступами 5, служащими направляющими при сбросе платформы с летательного аппарата. В нижнюю полость корпуса 1 выведены двадцать четыре 2-полюсные клеммы для присоединения к цепи питания выводных проводов от инициаторов малогабаритных ракет. Ракеты установлены в направляющие трубы 4 и фиксируются в них стопорными устройствами.
К нижней части корпуса 1 прикреплен круглый поддон 2, образующий совместно с гнездом шашки 8 кольцевое сопло, служащее для выхода газов от работающих двигателей ракет и порохового газогенератора. Реактивная струя газов в момент старта ракет затормаживает свободное падение платформы, чем исключается влияние вектора скорости падения платформы на внешнюю баллистику ракет.
Безопасность применения устройства обеспечивается предохранительной чекой, разрывающей цепь электропитания 10, которая выдергивается при сбросе платформы канатом с карабином 12, зацепленным за кольцо заглушки 9 последующего корпуса платформы, находящегося на стопоре, или за кольцо в люке самолета, а также реле времени 6, и дроблением платформы на мелкие безопасные осколки на высоте не ниже 1 км над уровнем поверхности земли.
Устройство работает следующим образом. При воздействии на облака в заданной точке и в заданное время с летательного аппарата осуществляется сброс самоориентирующийся в вертикальной плоскости ракетной платформы. В момент сброса платформы канатом 12 выдергивается чека блокировки цепи электропитания 10 и начинает работать реле времени РВ. При дальнейшем опускании платформы и достижении высоты заданной температуры, например 0°С, срабатывает температурное реле РТ1. При сработавших реле времени РВ и первого температурного реле РТ1 источник электропитания замыкается на цепи запуска ракет и электропитание подается на электрозапалы ракет. Одновременный старт ракет обеспечивается задержкой ракет в направляющих стопорными устройствами с силой фиксации, превышающей тягу двигателей ракет. После срабатывания электрозапалов ракеты удерживаются в направляющей в течение времени, пока от форса пламени их двигателей прогорит защитная мембрана, сработает пороховой газогенератор, который повысит давление до значения, при котором сила, действующая на ракеты, превысит силу их фиксации и обеспечит одновременный динамический старт и разгон ракет с работающими двигателями в направляющих трубах до скорости не менее 50 м/с, достаточной для статической устойчивости ракет на траектории полета.
При дальнейшем падении платформы и достижении температуры окружающей среды, например, +5°С срабатывает второе температурное реле, обеспечивающее включение электропитания на запал шашки ВВ 8, в результате взрыва которой происходит дробление платформы на безопасные мелкие части.
С целью обеспечения засева требуемого облачного слоя направляющие трубы установлены под углом (около 40 градусов) к платформе, а порог срабатывания первого датчика температуры (например, 0°С) установлен так, чтобы высота его срабатывания была ниже высоты засеваемого облачного слоя на величину превышения траектории ракет над уровнем запуска.
С целью ограничения вертикальной скорости и обеспечения устойчивости в момент запуска ракет платформа снабжена поддоном с кольцевым соплом, формирующим общее тормозящее истечение реактивных газов всех ракет.
Для повышения безопасности применения устройства реле времени подобрано так, чтобы задержать запуск ракет на время около 50 с, за которое летательный аппарат вылетит из зоны поражения ракет, а порог срабатывания второго датчика температуры (например, 5°С) так, чтобы ликвидация корпуса платформы произошла на безопасной высоте (не менее 1 км над уровнем поверхности земли).
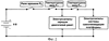
Схема устройства запуска ракет показана на фиг.2. В качестве реле времени и температурных реле используются известные устройства. Температурные реле РТ1 и РТ2 могут быть идентичными и их основным функциональным элементом является терморезистор, включенный, например, в мостовую схему, запитанную от ионистора, который в свою очередь заряжается от источника постоянного напряжения +9 В. С помощью переменного резистора в одном из плеч мостовая схема может настраивается так, чтобы транзисторный ключ открывался при заданном сопротивлении терморезистора и при этом срабатывало реле РТ1 или РТ2, которые своими контактами подключают источник питания к цепям запуска ракет или самоликвидации корпуса платформы, соответственно.
Температурные пороги включения систем запуска ракет и самоликвидации могут регулироваться с учетом траекторных характеристик ракет, а также требований технологий воздействия (предотвращение града и ливневых паводков, искусственное увеличения осадков или рассеяние облачности).
Предлагаемое устройство обеспечивает широкозахватный засев облаков и может существенно повысить эффективность авиационных технологий защиты от градобитий, паводков и селей ливневого происхождения, а также регулирование осадков на больших территориях. Тройная степень защиты от несанкционированного запуска ракет (предохранительная чека, реле времени и температурные реле) гарантирует безопасность применения устройства.
Сброс с уровня вершины облаков одного предлагаемого авиационного устройства может обеспечить единовременный засев кристаллизующими или гигроскопическими реагентами площади 35-40 км2, что значительно эффективнее и дешевле засева такой же площади наземным ракетным способом. В случае крупномасштабных облаков необходимо сбросить несколько таких устройств вдоль траектории полета летательного аппарата.
Источники информации
th Intern. Cloud Phys. Conf. – Tallin, USSR. – 1984. – V. III. – P. 707-711.
4. Патент РФ №22113984 по заявке от 04.03.2002 №2002105867/28/ Абшаев М.Т., Байсиев Х.-М.Х., Джангуразов Х.Х., Тебуев А.Д., Кассиров В.П., Евграфов В. Д. Авиационный метеорологический комплекс для активных воздействий на облака – прототип.
Формула изобретения
1. Авиационное устройство воздействия на облачные процессы, сбрасываемое с летательных аппаратов, содержащее платформу с радиально размещенными относительно вертикальной оси наклонными направляющими трубами с ракетами, снаряженными кристаллизующими реагентами, пороховой газогенератор, закрытый защитной мембраной, предохранительную чеку, реле времени, датчики температуры, источник электропитания и пусковой механизм, отличающееся тем, что при выдергивании предохранительной чеки в момент сброса платформы обеспечивается включение электропитания реле времени, к выходу которого подключен первый датчик температуры, выполненный с возможностью включения электропитания инициаторов топливных зарядов ракет, удерживаемых стопорными устройствами в течение времени, за которое обеспечивается прожиг защитной мембраны и срабатывание порохового газогенератора, обеспечивающего одновременный запуск ракет с начальной скоростью не менее 50 м/с, а второй датчик температуры выполнен с возможностью включения электропитания инициатора шашки взрывчатого вещества, обеспечивающего дробление корпуса платформы на безопасные осколки.
2. Устройство по п.1, отличающееся тем, что трубы установлены под углом к платформе, например, 40°, а порог срабатывания первого температурного реле, например 0°С, установлен так, чтобы высота его срабатывания была ниже высоты засеваемого облачного слоя на величину превышения траектории ракет над уровнем запуска.
3. Устройство по п.1, отличающееся тем, что платформа снабжена поддоном с кольцевым соплом, формирующим общее истечение реактивных газов всех ракет и порохового газогенератора, создающим тормозящую силу.
4. Устройство по п.1, отличающееся тем, что реле времени выбрано с возможностью задержки запуска ракет на время, например, 50 с, за которое летательный аппарат вылетит из зоны поражения ракет, а порог срабатывания второго датчика температуры, например 5°С, так, чтобы ликвидация корпуса платформы произошла на высоте не менее 1 км над уровнем поверхности земли.
РИСУНКИ
MM4A – Досрочное прекращение действия патента СССР или патента Российской Федерации на изобретение из-за неуплаты в установленный срок пошлины за поддержание патента в силе
Дата прекращения действия патента: 30.08.2008
Извещение опубликовано: 27.07.2010 БИ: 21/2010
|
|