|
(21), (22) Заявка: 2005101883/09, 03.06.2003
(24) Дата начала отсчета срока действия патента:
03.06.2003
(30) Конвенционный приоритет:
27.06.2002 CN 02112321.7
(43) Дата публикации заявки: 10.08.2005
(46) Опубликовано: 10.01.2008
(56) Список документов, цитированных в отчете о поиске:
RU 2172494 С2, 20.08.2001. RU 2157548 C1, 10.10.2000. US 2002016173 A1, 07.02.2002. US 6347227, 12.02.2002.
(85) Дата перевода заявки PCT на национальную фазу:
27.01.2005
(86) Заявка PCT:
CN 03/00434 (03.06.2003)
(87) Публикация PCT:
WO 2004/004369 (08.01.2004)
Адрес для переписки:
129010, Москва, ул. Б. Спасская, 25, стр.3, ООО “Юридическая фирма Городисский и Партнеры”, пат.пов. Ю.Д.Кузнецову, рег.№ 595
|
(72) Автор(ы):
ВАН Вэй (CN), ДЭН Фанвэй (CN), ЛО Шэнмэй (CN)
(73) Патентообладатель(и):
ЗТЕ КОРПОРЕЙШН (CN)
|
(54) СПОСОБ ОСУЩЕСТВЛЕНИЯ УСЛУГИ ОПРЕДЕЛЕНИЯ МЕСТОПОЛОЖЕНИЯ В СИСТЕМЕ СВЯЗИ
(57) Реферат:
Изобретение относится к системе мобильной связи. Центр определения местоположения подвижных объектов (ЦОМПО) принимает запрос на определение местоположения от другого объекта по системе 7 передачи сигналов (СС7) или по сети протокола управления передачей/протокола Интернет (TCP/IP), подтверждает подлинность и управляет определением местоположения абонента; при этом ЦОМПО непосредственно запрашивает адрес коммутационного центра в текущей зоне роуминга абонента у собственного регистра местоположения (СРМП). После получения информации о зоне роуминга ЦОМПО извлекает информацию определяющего местоположения объекта (ОМПО) в зоне роуминга из своей собственной базы данных, непосредственно взаимодействует с коммутационным центром и ОМПО зоны роуминга, получает сведения о текущем местоположении абонента, и возвращает в запрашивающий объект полученную информацию о местоположении. Это упрощает порядок действий при определении местоположения. 7 з.п. ф-лы, 3 ил.
Область техники, к которой относится изобретение
Изобретение относится к системе мобильной связи, и в частности к способу осуществления услуги определения местоположения мобильного устройства в системе мобильной связи многостанционного доступа с кодовым разделением каналом (МДКР, СДМА).
Уровень техники
Услуга определения местоположения заключается в том, что получают сведения о местоположении мобильного терминала с помощью радионавигационной технологии, и предоставляют соответствующие услуги, исходя из местоположения мобильного терминала в системе мобильной связи. Основные виды применения услуги определения местоположения: связанные с общественной безопасностью экстренные вызовы, оптимизированное начисление платы за пользование сетью, НДС-услуги и пр.
Применяемый в настоящее время способ осуществления услуги определения местоположения в системе мобильной связи МДКР действует следующим образом: в сеть введены два новых объекта сети – центр определения местоположения подвижных объектов (ЦОМПО, МРС) и определяющий местоположение объект (ОМПО, РДЕ). При этом первоначальный объект в сети, т.е. собственный регистр местоположений (СРМП, HLR), модернизирован и теперь обладает возможностью запоминания данных, относящихся к определению местоположения абонентов, и возможностью сообщения информации о местоположении абонентов. В процессе определения местоположения сеть сначала запрашивает местоположение абонента у собственного ЦОМПО, который затем получает адрес обслуживающего ЦОМПО зоны роуминга абонента в СРМП, и затем запрашивает местоположение абонента у обслуживающего ЦОМПО. Обслуживающий ЦОМПО, получая информацию о местоположении абонента, должен запросить радиоинформацию об абоненте у коммутационного центра мобильной связи (КЦМС, MSC) в зоне абонента, и затем взаимодействовать с ОМПК, который вычислит местоположение абонента.
Этот способ осуществления имеет следующие недостатки:
1. Требуется отличать собственный ЦОМПО от обслуживающего ЦОМПО в данном осуществлении. Также нужно регистрировать адрес обслуживающего ЦОМПО абонента, если данный абонент регистрируется в СРМП. Каждый случай определения местоположения требует передачи сигналов между двумя ЦОМПО. Процесс определения местоположения сравнительно сложный, для него требуется сеть для передачи сигналов, и трафик передачи сигналов является значительным.
2. Требуется, чтобы СРМП выполнял особую обработку данных для услуги определения местоположения, для чего необходимо предоставлять и запоминать адрес обслуживающего ЦОМПО абонента. Если обычную сеть модернизируют в сеть, обеспечивающую определения местоположения, то первоначальное оборудование, т.е. СРМП, нужно модернизировать, а это влечет дополнительные затраты и осложнения.
3. Информацию об услуге, относящуюся к абоненту, который обратился для получения услуги определения местоположения, нужно запоминать и в собственном ЦОМПО, и в СРМП, а это неудобно для синхронного изменения информации об абоненте и чревато ошибками.
Сущность изобретения
Решаемая настоящим изобретением техническая задача заключается в устранении недостатков сегодняшней системы определения местоположения МДКР, состоящих в усложненности процесса определения местоположения, в необходимости особой обработки данных СРМП и в затрудненности синхронизации абонентской информации, и заключается в разработке нового способа осуществления услуги определения местоположения в системе связи.
Способ осуществления услуги определения местоположения в соответствии с настоящим изобретением в основном реализуется в ЦОМПО с помощью ОМПО и коммутационного центра мобильной связи, которые выполняют вспомогательные функции.
В процессе определения местоположения подвижного компонента ЦОМПО выполняет функцию общего управления.
ЦОМПО запоминает и ведет абонентскую информацию об услуге, относящуюся к определению местоположения, включая абонентскую информацию, подтверждение подлинности и информацию об ограничениях, информацию о местоположении и прочую информацию об абонентах. При этом СРМП более не хранит абонентскую информацию, относящуюся к определению местоположения.
Техническое решение согласно настоящему изобретению заключается в следующем:
этап 1, ЦОМПО принимает запрос об определении местоположения от другого объекта по системе 7 передачи сигналов (СС7, SS7) или по сети протокола управления передачей/протокола Интернет (TCP, IP), подтверждает подлинность абонента;
этап 2, ЦОМПО непосредственно запрашивает адрес коммутационного центра в текущей зоне роуминга абонента у СРМП с помощью запроса службы коротких сообщений (СКС, SMS);
этап 3, ЦОМПО непосредственно взаимодействует с коммутационным центром зоны роуминга, извлекает информацию ОМПО в зоне роуминга, взаимодействует с ОМПО в зоне роуминга, получает сведения о текущем местоположении абонента и возвращает в запрашивающий объект полученную информацию о местоположении.
После осуществления услуги определения местоположения согласно излагаемому выше способу порядок действий значительно упрощается по сравнению с первоначальной системой; причем проведение сравнения между собственным ЦОМПО и обслуживающим ЦОМПО устраняется, и абонентскую информацию полностью ведет собственный ЦОМПО; и какие бы то ни было особые требования к первоначальному СРМП не предъявляются.
Краткое описание прилагаемых чертежей
Фиг. 1 показывает структуру сети для услуги определения местоположения;
фиг. 2 – блок-схема интерфейсов между объектами услуг определения местоположения;
фиг. 3 – блок-схема выполнения способа определения местоположения согласно настоящему изобретению.
Осуществление изобретения
Осуществление технического решения согласно настоящему изобретению далее излагается подробно со ссылкой на прилагаемые чертежи:
фиг. 1 иллюстрирует структуру сети системы определения местоположения. Система определения местоположения содержит обычные объекты сети, и также вновь вводимые объекты. Первые в основном включают в себя КЦМС и СРМП, и последние в основном включают в себя ЦОМПО, ОМПО и клиента услуги определения местоположения (Клиент УОМП, LCS), и др.
В осуществлении услуги определения местоположения ЦОМПО является главным объектом. Его основные функции заключаются в управлении процессом определения местоположения, во взаимодействии с различными объектами и в запоминании и обеспечении информации о местоположении абонента и пр.
Основные функции ОМПО заключаются в обработке информации, отправляемой в сеть мобильным терминалом, и, в результате, в вычислении местоположения мобильного терминала.
Клиент УОМП является объектом применения услуги. Он, через ЦОМПО, получает сведения о местоположении абонента и затем предоставляет разные, основанные на местоположении, услуги согласно местоположению абонента.
В сети определения местоположения: ЦОМПО, ОМПО, КЦМС и СРМП соединены посредством сети СС7. Клиент УОМП может быть соединен с ЦОМПО двумя способами: через сеть СС7 или сеть протокола управления передачей/протокола Интернет. В режиме реализации два объекта или несколько объектов в структуре сети можно объединить в единый объект. Помимо этого, соединение объектов сети можно выполнить полностью по методу Интернет-протокола.
Способ увязки сообщений между разными объектами в сети определения местоположения представлен согласно фиг. 2; причем ссылочные обозначения и обозначаемые ими объекты являются следующими: 301-ЦОМПО, 302-Клиент УОМП, 303-СРМП, 304-КЦМС, 305-ОМПО.
Интерфейс между ЦОМПО 301 и Клиентом УОМП 302 используется для запроса и сообщения информации о местоположении абонента, и он может использовать сеть СС7 или сеть протокола управления передачей/протокола Интернет (ТСР/IP).
Интерфейс между ЦОМПО 301 и СРМП 303 используется для запроса адреса коммутационного центра 304 мобильной связи в зоне абонента; и он использует интерфейс СС7.
Интерфейс между ЦОМПО 301 и КЦМС 304 используется для запроса текущего состояния и параметров канала радиосвязи абонента, и он использует интерфейс СС7.
Интерфейс между ЦОМПО 301 и ОМПО 305 используется для обращения с запросом к ОМПО, чтобы тот вычислил определенное местоположение мобильного терминала, и он использует интерфейс СС7 или интерфейс протокола управления передачей/протокола Интернет (ТСР/IP).
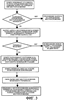
Последовательность осуществления способа определения местоположения согласно настоящему изобретению показана на Фиг. 3:
когда клиенту УОМП нужно определить местоположение какого-либо мобильного терминала, он посылает запрос в ЦОМПО;
по получении запроса ЦОМПО сначала удостоверяет подлинность объекта и проверят правомочность клиента УОМП для охраны конфиденциальности и защищенности абонента.
если клиент УОМП не сможет положительно пройти эту проверку, то запрос будет отклонен; в ином случае ЦОМПО определит адрес СРМП абонента на основе номера мобильного терминала, и запросит адрес текущего обслуживающего КЦМС мобильного терминала у СРМП с помощью основной функции самой сети, т.е. запроса СКС (способы запроса УОМП также предусматривают использование команды интеллектуальной сети о наведении справок, или команды запроса параметров определения местоположения, специально для определения местоположения);
СРМП извлекает адрес КЦМС в текущей зоне мобильного терминала и возвращает его в ЦОМПО. Если мобильный терминал выключен, то СРМП возвращает эту информацию и сообщает, что данный мобильный терминал выключен. В данном случае выполняются функции самой сети, и поэтому специальные требования к СРМП не предъявляются, и он не должен обязательно делать какую-либо особую корректировку специально для услуги определения местоположения.
После получения адреса обслуживающего КЦМС мобильного терминала ЦОМПО запрашивает текущее состояние и информацию о радиоресурсе мобильного терминала у обслуживающего КЦМС. Делая этот запрос, ЦОМПО при этом направляет такую нужную информацию, как номер модели мобильного терминала абонента, в КЦМС. Затем КЦМС назначает канал обслуживания для мобильного терминала согласно необходимости, измеряет данный мобильный терминал, получая радиоинформацию абонента, такую как идентификация сотовой ячейки (ИД сотовой ячейки), в которой находится данный абонент, и уровень, и фаза радиосигналов абонента, и пр., и возвращает ее обратно в ЦОМПО.
ЦОМПО запоминает информацию о всех ОМПО в возможных зонах роуминга абонента, и поэтому ЦОМПО может выбрать подходящий ОМПО, чтобы выполнить вычисление по определению местоположения для мобильного терминала, исходя из радиоинформации абонента. Радиоинформация включает в себя такие параметры сети как идентификация обслуживающей ячейки, идентификация системы, идентификация сети, идентификация базовой станции, идентификация КЦМС, название сети и пр. ОМПО вычисляет местоположение мобильного терминала на основе информации об идентификации сотовой ячейки и уровне радиосигналов, направляемых со стороны ЦОМПО. При необходимости ОМПО может также получить более точную информацию о местоположении путем осуществления сообщения с данным мобильным терминалом.
Наконец, ОМПО направляет сведения о местоположении мобильного терминала в ЦОМПО, который регистрирует местоположение абонента в базе данных для будущих запросов, и в то же время также посылает полученную информацию о местоположении клиенту УОМП, который будет выполнять различные абонентские действия, исходя из местоположения.
Основные признаки этого осуществления заключается в том, что ЦОМПО применяет существующие функции объектов сети для получения соответствующей информации обслуживающего КЦМС абонента, и ЦОМПО непосредственно выбирает ОМПО зоны обслуживания и осуществляет с ним связь, чтобы получить сведения о местоположении абонента. Данное осуществление имеет простую и ясную последовательность действий, минимально воздействует на обычные объекты сети, и создает минимальную нагрузку на сеть передачи сигналов.
Формула изобретения
1. Способ осуществления услуги определения местоположения в системе связи, согласно которому выполняют
этап 1, на котором центр определения местоположения подвижных объектов (ЦОМПО) принимает запрос об определении местоположения от другого объекта по системе 7 передачи сигналов (СС7) или по сети протокола управления передачей/протокола Интернет (TCP/IP), подтверждает подлинность абонента;
этап 2, на котором ЦОМПО непосредственно запрашивает адрес коммутационного центра в текущей зоне роуминга абонента у собственного регистра местоположений (СРМП) с помощью запроса службы коротких сообщений; и
этап 3, ЦОМПО непосредственно взаимодействует с коммутационным центром зоны роуминга, извлекает информацию определяющего местоположение объекта (ОМПО) в зоне роуминга, взаимодействует с ОМПО в зоне роуминга, получает сведения о текущем местоположении абонента и возвращает в запрашивающий объект полученную информацию о местоположении.
2. Способ осуществления услуги определения местоположения по п.1, отличающийся тем, что на этапе 1 дополнительно подтверждают подлинность идентификации и проверяют правомочность объекта, от которого поступил запрос об определении местоположения, и если объект не проходит подтверждение подлинности и проверку, то запрос отклоняется.
3. Способ осуществления услуги определения местоположения по п.1 или 2, отличающийся тем, что согласно этапу 2 способы запроса ЦОМПО дополнительно предусматривают использование команды интеллектуальной сети о наведении справок или команду запроса параметров определения местоположения, специально для определения местоположения в целях запроса адреса коммутационного центра текущей зоны роуминга абонента у СРМП.
4. Способ осуществления услуги определения местоположения по п.1, отличающийся тем, что этап 2 дополнительно включает в себя этап, на котором СРМП извлекает адрес коммутационного центра мобильной связи в текущей зоне мобильного терминала и возвращает его в ЦОМПО.
5. Способ осуществления услуги определения местоположения по п.1, отличающийся тем, что если мобильный терминал выключен, то СРМП возвращает информацию и указывает, что мобильный терминал выключен.
6. Способ осуществления услуги определения местоположения по п.1, отличающийся тем, что этап 3 дополнительно предусматривает выполнение следующих действий, при которых ЦОМПО запрашивает текущее состояние и информацию о радиоресурсе мобильного терминала у обслуживающего коммутационного центра мобильной связи; делая этот запрос, ЦОМПО при этом направляет информацию о мобильном терминале абонента в коммутационный центр мобильной связи; коммутационный центр мобильной связи затем назначает канал обслуживания мобильному терминалу согласно необходимости, измеряет мобильный терминал, получая радиоинформацию абонента, и возвращает ее в ЦОМПО.
7. Способ осуществления услуги определения местоположения по п.1, отличающийся тем, что этап 3 дополнительно включает в себя следующие действия, при которых ЦОМПО выбирает подходящий ОМПО для выполнения вычисления местоположения для мобильного терминала, исходя из радиоинформации абонента; ОМПО вычисляет местоположение мобильного терминала, исходя из радиоинформации, посылаемой ЦОМПО, и возвращает ее в ЦОМПО.
8. Способ осуществления услуги определения местоположения по п.1, отличающийся тем, что радиоинформация включает в себя такие параметры сети, как идентификация обслуживающей сотовой ячейки, идентификация системы, идентификация сети, идентификация базовой станции, идентификация коммутационного центра мобильной связи (КЦМС), название сети.
РИСУНКИ
|