|
|
(21), (22) Заявка: 2006104230/06, 13.02.2006
(24) Дата начала отсчета срока действия патента:
13.02.2006
(46) Опубликовано: 10.01.2008
(56) Список документов, цитированных в отчете о поиске:
US 2003197511 A, 23.10.2003. SU 1511616 A1, 30.09.1989. JP 729369 A, 17.10.1995. US 4757463 B1, 12.07.1988. DE 19850990 A, 18.05.2000. GB 2269020 A, 26.01.1994. JP 2005251185 A, 15.09.2005.
Адрес для переписки:
445667, Самарская обл., г. Тольятти, ул. Белорусская, 14, Тольяттинский государственный университет, патентный отдел
|
(72) Автор(ы):
Петинов Юрий Олегович (RU), Пьянов Михаил Александрович (RU)
(73) Патентообладатель(и):
Государственное образовательное учреждение Высшего профессионального образования Тольяттинский государственный университет (RU)
|
(54) СПОСОБ ДИАГНОСТИРОВАНИЯ АВТОМОБИЛЬНОГО ЭЛЕКТРООБОРУДОВАНИЯ
(57) Реферат:
Изобретение относится к технической диагностике и может быть использовано для диагностирования автомобильного электрооборудования в условиях массового промышленного производства и на станциях технического обслуживания автомобилей. Способ диагностирования заключается в измерении мгновенных значений тока в течение переходного процесса при подаче постоянного напряжения на автомобильное электрооборудование и расчете постоянной времени по результатам измерений. Анализируя полученное значение и сравнивая его с предельно допустимыми значениями, можно судить о наличии дефектов в изделии автомобильного электрооборудования. Техническим результатом является повышение эффективности диагностирования путем использования в качестве диагностического параметра постоянной времени тока переходного процесса при подаче постоянного напряжения в электрическую цепь изделий электрооборудования, так как она зависит только от параметров диагностируемого электрооборудования. 2 ил.
Изобретение относится к технической диагностике и может быть использовано для диагностирования автомобильного электрооборудования в условиях массового промышленного производства и на станциях технического обслуживания автомобилей.
Общеизвестным является способ диагностирования изделий автомобильного электрооборудования по наличию тока в электрической цепи при подключении указанного изделия к источнику напряжения [Ютт В.Е. Электрооборудование автомобилей. – М.: Транспорт, 2001. – 287 с., ил.].
Недостатком такого способа является невозможность диагностировать дефекты электрооборудования, не влекущие за собой разрыв электрической цепи.
Недостатком указанного способа является зависимость напряжения в бортовой сети автомобиля от степени разряженности аккумуляторной батареи и отсутствие корректировки получаемого значения мощности при изменении напряжения в бортовой сети, что влечет за собой снижение эффективности диагностирования изделий автомобильного электрооборудования.
Для повышения эффективности диагностирования предлагается использовать в качестве диагностического параметра постоянную времени тока переходного процесса при подаче постоянного напряжения в электрическую цепь изделий электрооборудования. Поскольку постоянная времени тока переходного процесса зависит только от параметров диагностируемого электрооборудования, колебания уровня напряжения на ее значение не влияют [Бессонов Л.А. Теоретические основы электротехники. Изд. 6-е, переработанное и доп. Учебник для студентов энергетических и электротехнических вузов. – М.: Высшая школа, 1973, 752 с. с ил.].
Особенностью способа диагностирования автомобильного электрооборудования, при котором подают на электрооборудование постоянное напряжение и сравнивают измеряемый параметр с предельно допустимыми значениями по величине, является то, что в качестве параметра диагностирования используют постоянную времени тока переходного процесса в цепи диагностируемого электрооборудования автомобиля.
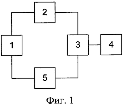
Предлагаемый способ иллюстрируется чертежами. Для примера на фиг.1 представлена схема измерения тока переходного процесса в модуле зажигания автомобиля ВАЗ-1118 (LADA-KALINA). На фиг.2 представлены полученные осциллограммы тока переходного процесса при подаче постоянного напряжения на модуль зажигания.
Схема измерения (фиг.1) состоит из последовательно соединенных источника постоянного напряжения 1 (аккумуляторная батарея), коммутирующего устройства 2, измерительного модуля 3, выход которого соединен с входом регистрирующего устройства 4, на базе ЭВМ, и изделия электрооборудования 5. На фиг.2 сплошная кривая 6 обозначает зависимость тока от времени в исправном изделии электрооборудования 5 (модуле зажигания) при нормальном напряжении в бортовой сети автомобиля; сплошная кривая 7 – то же при пониженном напряжении. Штрихпунктирная кривая 8 обозначает зависимость тока от времени в модуле зажигания, имеющем дефект, при нормальном напряжении в бортовой сети автомобиля; штрихпунктирная кривая 9 – то же при пониженном напряжении.
Измерения производят следующим образом. С помощью коммутирующего устройства 2 изделие электрооборудования 5 подключают к источнику постоянного напряжения 1. При этом измерительный модуль 3 производит высокоточные измерения мгновенных значений тока, которые передаются на регистрирующее устройство 4, где обрабатываются и сохраняются. Результаты измерений тока переходного процесса представлены на фиг.2 кривыми: 6 – при подаче постоянного напряжения U1=13,2 В на исправный модуль зажигания автомобиля ВАЗ-1118 (LADA-KALINA); 8 – при подаче постоянного напряжения U1=13,2 В на модуль зажигания, имеющего дефект (короткозамкнутый виток в первичной обмотке); 7 – при подаче постоянного напряжения U2=11,6 В на исправный модуль зажигания; 9 – при подаче постоянного напряжения U2=11,6 В на модуль зажигания, имеющего дефект. Как видно из осциллограмм (фиг.2), значение установившегося тока Iуст изменяется в зависимости от уровня напряжения питания и практически не изменяется при наличии дефекта в изделии электрооборудования (для кривых и для кривых ). Таким образом, диагностировать такой дефект с помощью измерения установившегося значения тока не представляется возможным.
В регистрирующем устройстве 4 обрабатывают мгновенные значения тока и вычисляют с помощью известных зависимостей постоянную времени тока переходного процесса в диагностируемом изделии. Для приведенного конкретного примера постоянная времени исправного модуля зажигания u оказалась равна 17 мс, постоянная времени модуля зажигания, имеющего дефект,  оказалась равна 19 мс. Как показали вычисления, колебания уровня напряжения на влияют на значения постоянной времени тока переходного процесса. Однако значение постоянной времени существенно изменяется при наличии дефекта в изделии автомобильного электрооборудования.
Таким образом, постоянная времени тока переходного процесса существенно зависит от параметров диагностируемого электрооборудования, что позволяет выявить дефект, и может служить достоверным диагностическим параметром. Кроме того, на ее значения не влияют колебания уровня напряжения в бортовой сети автомобиля.
Формула изобретения
Способ диагностирования автомобильного электрооборудования путем подачи на него постоянного напряжения и сравнения измеряемого параметра с предельно допустимыми значениями по величине, отличающийся тем, что в качестве параметра диагностирования используют постоянную времени тока переходного процесса в цепи диагностируемого электрооборудования автомобиля.
РИСУНКИ
|
|