|
(21), (22) Заявка: 2005123854/11, 27.07.2005
(24) Дата начала отсчета срока действия патента:
27.07.2005
(43) Дата публикации заявки: 10.02.2007
(46) Опубликовано: 10.01.2008
(56) Список документов, цитированных в отчете о поиске:
Вахнин М.И. и др. Путевая блокировка и авторегулировка. – М.: Транспорт, 1974, с.333-344. RU 2120393 C1, 20.10.1998. SU 1439013 A1, 23.11.1988. SU 1413018 A1, 30.07.1988. SU 1158426 A1, 30.05.1985.
Адрес для переписки:
111024, Москва, ул. 2-я Кабельная, 2, стр.37, ООО “АВП-Технология”, генеральному директору
|
(72) Автор(ы):
Рабинович Михаил Даниилович (RU), Никифоров Борис Данилович (RU), Соколов Андрей Николаевич (RU), Правдолюбов Андрей Эвальдович (RU), Кравцов Юрий Александрович (RU)
(73) Патентообладатель(и):
Общество с ограниченной ответственностью “АВП-Технология” (RU)
|
(54) СПОСОБ ДЕШИФРИРОВАНИЯ СИГНАЛОВ АВТОМАТИЧЕСКОЙ ЛОКОМОТИВНОЙ СИГНАЛИЗАЦИИ И УСТРОЙСТВО ДЛЯ ЕГО РЕАЛИЗАЦИИ
(57) Реферат:
Изобретение относится к области железнодорожной автоматики и телемеханики и может быть использовано в устройствах автоматической локомотивной сигнализации. В данном техническом решении вычисляется амплитудный спектр принятого сигнала с использованием дискретного преобразования Фурье, рассчитываются значения коэффициентов корреляции между амплитудным спектром принятого сигнала и амплитудными спектрами образцовых сигналов и по максимальному коэффициенту корреляции определяется принятый из рельсовой цепи кодовый сигнал. Для этого используются приемник с подключенными к нему локомотивными катушками и дешифратор, выполненный в виде последовательно соединенных между собой блока дискретного преобразования Фурье, блока вычисления коэффициентов корреляции между амплитудным спектром принятого сигнала и амплитудными спектрами образцовых сигналов, блока определения кодового сигнала автоматической локомотивной сигнализации и блока индикации. При этом второй вход блока определения кодового сигнала автоматической локомотивной сигнализации соединен с выходом блока определения координаты локомотива. Изобретение позволяет осуществлять дешифрацию кодовых сигналов автоматической локомотивной сигнализации непрерывного действия при нарушении цикловой синхронизации кодовых комбинаций, что в свою очередь повышает безопасность движения на железной дороге. 2 н.п. ф-лы, 1 ил.
Изобретение относится к области железнодорожной автоматики и телемеханики, и может быть использовано в устройствах автоматической локомотивной сигнализации.
Известен способ дешифрирования сигналов автоматической локомотивной сигнализации непрерывного действия (АЛСН) и устройство для его реализации – дешифратор ДКСВ-1. Способ основан на фиксации кодовых сигналов АЛСН, различения их путем последовательного счета числа импульсов и пауз в кодовом цикле, например, при помощи реле-счетчиков, и определению принятого из рельсов кодового сигнала по количеству возбужденных счетчиков к концу кодового цикла (см. Вахнин М.И., Ильенков В.И., Котляренко Н.Ф., Шишляков А.В. Путевая блокировка и авторегулировка. М., “Транспорт”, 1974, с.333-344).
Недостатком способа дешифрирования используемого в ДКСВ-1 является невозможность дешифрации сигнала при нарушении цикловой синхронизации кодовых комбинаций.
Технический результат изобретения заключается в дешифрации сигналов АЛСН в случае нарушения цикловой синхронизации кодовых комбинаций, что повышает надежность системы.
Технический результат изобретения достигается тем, что в предложенном способе вычисляется амплитудный спектр принятого сигнала с использованием дискретного преобразования Фурье, рассчитываются значения коэффициентов корреляции между амплитудным спектром принятого сигнала и амплитудными спектрами образцовых сигналов и по максимальному коэффициенту корреляции определяется принятый из рельсовой цепи кодовый сигнал.
Способ дешифрации сигнала осуществляется следующим образом. Сигнал s(t) представлен дискретной последовательностью {sk(tj)} равноотстоящих друг от друга отсчетов. Далее, осуществляется дискретное преобразование Фурье (ДПФ) этой последовательности по формуле (1):

где N – полное число отсчетов на отрезке времени [0; Т], Т – период сигнала.
После этого ищется амплитудный спектр сигнала An с использованием выражения (3):


где Re(Cn) и Im(Cn) соответственно действительная и мнимая части амплитудного спектра сигнала.
Для дешифрации сигнала необходимо рассчитать коэффициенты корреляции между амплитудными спектрами Вn образцовых сигналов и амплитудным спектром принятого сигнала An:

где cov({An},{Bn}) – коэффициент ковариации, D{An} и D{Bn} соответственно дисперсии амплитудного спектра принятого и образцовых сигналов.
Максимальный коэффициент корреляции из полученного набора определяет искомый сигнал.
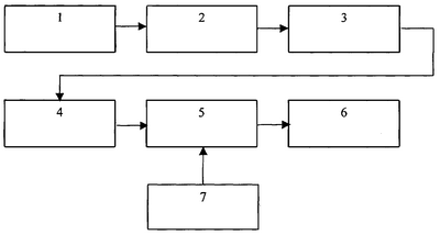
Устройство для приема и дешифрирования сигналов автоматической локомотивной сигнализации непрерывного действия, содержащее приемник с подключенными к нему локомотивными катушками и дешифратор, выполненный в виде последовательно соединенных между собой блока преобразования Фурье, блока вычисления коэффициентов корреляции, блока определения сигналов, блока индикации, при этом второй вход блока определения сигналов соединен с выходом блока определения координаты.
На чертеже представлена блок-схема устройства.
Устройство для реализации данного способа содержит последовательно соединенные локомотивные катушки 1, приемник 2 сигналов АЛСН, блок 3 преобразования Фурье, блок 4 вычисления коэффициентов корреляции, блок 5 определения сигналов, блок 6 индикации и блок 7 определения координаты, при этом второй вход блока 5 определения сигналов соединен с выходом блока 7 определения координаты.
Устройство работает следующим образом. Приемник с помощью локомотивных катушек осуществляет прием сигналов автоматической локомотивной сигнализации из рельсовой цепи. Далее, огибающая сигнала поступает в блок преобразования Фурье, в котором рассчитывается амплитудный спектр сигнала. После этого в блоке вычисления коэффициентов корреляции рассчитываются коэффициенты корреляции между амплитудным спектром принятого сигнала и амплитудными спектрами образцовых сигналов. По максимальному коэффициенту корреляции и учитывая местоположение локомотива по данным от блока определения координаты в блоке определения сигналов дешифрируется принятый сигнал, который отображается с помощью блока индикации.
Таким образом предложенный способ и реализующее его устройство позволяют осуществлять дешифрацию кодовых сигналов автоматической локомотивной сигнализации непрерывного действия при нарушении цикловой синхронизации кодовых комбинаций, что в свою очередь повышает безопасность движения на железной дороге.
Формула изобретения
1. Способ приема и дешифрирования сигналов автоматической локомотивной сигнализации непрерывного действия, основанный на фиксации кодовых сигналов автоматической локомотивной сигнализации непрерывного действия при помощи приемника с подключенными к нему локомотивными катушками, различении их путем последовательного счета числа импульсов и пауз в кодовом цикле при помощи реле-счетчиков и определении кодового сигнала по количеству возбужденных счетчиков к концу кодового цикла, отличающийся тем, что выявляют местоположение локомотива, определяют амплитудный спектр принятого сигнала при помощи блока дискретного преобразования Фурье, рассчитывают значения коэффициентов корреляции между амплитудным спектром принятого сигнала и амплитудными спектрами образцовых сигналов и по максимальному коэффициенту корреляции с учетом местоположения локомотива определяют кодовый сигнал автоматической локомотивной сигнализации.
2. Устройство для приема и дешифрирования сигналов автоматической локомотивной сигнализации непрерывного действия, содержащее приемник с подключенными к нему локомотивными катушками и дешифратор, отличающееся тем, что дешифратор выполнен в виде последовательно соединенных между собой блока дискретного преобразования Фурье, блока вычисления коэффициентов корреляции между амплитудным спектром принятого сигнала и амплитудными спектрами образцовых сигналов, блока определения кодового сигнала автоматической локомотивной сигнализации и блока индикации, при этом второй вход блока определения кодового сигнала автоматической локомотивной сигнализации соединен с выходом блока определения координаты локомотива.
РИСУНКИ
PC4A – Регистрация договора об уступке патента СССР или патента Российской Федерации на изобретение
Прежний патентообладатель:
Общество с ограниченной ответственностью “АВП-Технология” (ООО “АВП-Технология”)
(73) Патентообладатель:
Общество с ограниченной ответственностью “АВП Технология”
Договор № РД0062049 зарегистрирован 18.03.2010
Извещение опубликовано: 27.04.2010 БИ: 12/2010
|