Патент на изобретение №2311627

Published by on




РОССИЙСКАЯ ФЕДЕРАЦИЯ



ФЕДЕРАЛЬНАЯ СЛУЖБА
ПО ИНТЕЛЛЕКТУАЛЬНОЙ СОБСТВЕННОСТИ,
ПАТЕНТАМ И ТОВАРНЫМ ЗНАКАМ
(19) RU (11) 2311627 (13) C2
(51) МПК

G01N3/32 (2006.01)

(12) ОПИСАНИЕ ИЗОБРЕТЕНИЯ К ПАТЕНТУ

Статус: по данным на 18.11.2010 – прекратил действие, но может быть восстановлен

(21), (22) Заявка: 2006101746/28, 23.01.2006

(24) Дата начала отсчета срока действия патента:

23.01.2006

(43) Дата публикации заявки: 27.07.2007

(46) Опубликовано: 27.11.2007

(56) Список документов, цитированных в отчете о
поиске:
ЦВЕТКОВ Ю.Н. Кавитационное изнашивание материалов и оборудования, с.30. SU 301187 А1, 21.04.1971. SU 1441257 A1, 30.11.1988. SU 1538100 A1, 23.01.1990. JP 2002131206 A, 09.05.2002. JP 60070333 A, 22.04.1985. US 4058004 A, 15.11.1977.

Адрес для переписки:

355029, г.Ставрополь, пр-кт Кулакова, 2, СевКавГТУ

(72) Автор(ы):

Антипина Елена Станиславовна (RU),
Жилин Станислав Николаевич (RU),
Кукинова Галина Вячеславовна (RU)

(73) Патентообладатель(и):

Государственное образовательное учреждение высшего профессионального образования “Северо-Кавказский государственный технический университет” (RU)

(54) СПОСОБ КАВИТАЦИОННОГО ИЗНАШИВАНИЯ МАТЕРИАЛОВ

(57) Реферат:

Использование: для кавитационного изнашивания материалов. Сущность заключается в том, что на магнитострикционной установке испытываемый образец подвергается кавитационному износу в установленном перед экспериментом режиме, при этом зазор между концентратором колебаний и испытываемым образцом по мере его изнашивания постоянно измеряется автоматически, выдерживается по величине, обеспечивающей заданную интенсивность разрушения, что стабилизирует режим кавитационного разрушения, отражает изнашивание в промышленных условиях и определяет динамику разрушения. Технический результат: стабилизация режимов кавитационного разрушения, сопоставимых с натурным изнашиванием. 1 ил.

Изобретение относится к области экспериментального исследования на специальных стендах, в частности, скорости кавитационного изнашивания образцов в гидроабразивных и химически активных средах.

Существуют разные критерии оценки процессов эрозии: потери объема материала в единицу времени; потеря веса; продолжительность испытаний; число и глубина кавитационных вмятин; глубина и площадь эрозии и другие.

В промышленных условиях величину изнашивания измеряют по расходу материалов на восстановление или непосредственным замером объема разрушения и другими способами. Развитие кавитационного разрушения показывает, что интенсивность его зависит от возникновения кавитационных каверн при определенном режиме обтекания, если разрушения не велики и не влияют на режим обтекания.

Знание закономерностей развития кавитационной эрозии во времени необходимо для правильного прогнозирования разрушения. Кавитационные качества, например, гидротурбин принято оценивать кавитационным коэффициентом (Н.И.Пылаев, Ю.У.Эдель. Кавитация в гидротурбинах. Л.: Машиностроение, Ленинградское отделение, 1974, 258 стр., с.35). Наиболее распространенным является весовой способ, применяемый в лабораторных условиях. Особое внимание при определении закономерностей, в частности, абразивного изнашивания уделено условиям эксперимента: давление, величина абразивных частиц, обновление абразивного поля трения и изнашиваемой поверхности.

Известны также способы кавитационного изнашивания, где поверхность подвергается гидравлическим ударам при схлопывании кавитационых полостей (Ю.Н.Цветков. Кавитационное изнашивание материалов и оборудования. Санкт-Петербург. Издательство СПбГПУ, 2003, 154 стр., с.30). Борьба с кавитационным изнашиванием ведется с позиции гидромеханики и с позиции материаловедения.

Проблема выявления критериев изнашивания актуальна для всех видов изнашивания. Лучшая коррекция с износом обнаруживается у критериев энергетической природы.

Несовместимость лабораторных и экспериментальных условий объясняется рядом причин: масштабным эффектом, различием в механике разрушения поверхности, влиянием электрохимической коррозии и в значительной степени зависит от создания и соблюдения заданных режимов кавитации.

Наиболее близким способом организации планируемого кавитационного изнашивания является создание условий разрушения на ультразвуковой магнитострикционной установке, где регулируется амплитуда и частота колебаний, зазор между исследуемой поверхностью и торцом концентратора (прототип) (Ю.Н.Цветков. Кавитационное изнашивание материалов и оборудования, с.30).

Недостатком этого способа кавитационного изнашивания является необходимость периодического ручного регулирования зазора между исследуемой поверхностью и торцом концентратора. Изменение этого зазора влияет на организацию кавитационного процесса за счет изменения размеров пузырей, энергии гидравлических ударов, скорости кумулятивных струй и, в конечном счете, кинематики и динамики процесса разрушения исследуемой поверхности образца.

Техническим результатом, достигаемым в процессе реализации данного изобретения, является стабилизация режимов кавитационного разрушения, сопоставимых с натурным изнашиванием.

Это достигается тем, что в способе управления режимами кавитационного разрушения зазор между поверхностью разрушения и торцом концентратора постоянно измеряется автоматически, обеспечивается его заданная величина, что определяет требуемые условия устойчивого образования процесса кавитационного изнашивания, отражает кавитационные разрушения в промышленных установках, позволяет определить динамику разрушения, повышает надежность работы промышленного оборудования, сокращает периодичность простоев оборудования для контроля величины износа и определения необходимости очередного ремонта.

Заявленное техническое решение отличается от прототипа тем, что автоматически измеряется зазор при изнашивании поверхности и поддерживаются оптимальные режимы организации кавитационного изнашивания в предусмотренных величинах, близких к эксплуатационному изнашиванию.

Возможность влияния на организацию и условия кавитационного изнашивания позволяет провести оценку и прогнозирование промышленного изнашивания.

Это отличие позволяет сделать вывод о соответствии заявленного технического решения критерию “новизна”. Признаки, отличающие заявленные технические решения от прототипа, не выявлены в других технических решениях.

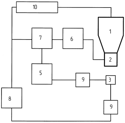
Осуществление заявленного способа поясняется с помощью устройства, представленного на чертеже.

Устройство содержит магнитострикционный возбудитель колебаний 1, концентратор колебаний 2, испытываемый образец 3, датчик положения образца 4, преобразователь сигнала 5, датчик положения концентратора колебаний 6, анализатор сигнала 7, источник питания 8, исполнительный механизм 9, ультразвуковой генератор 10.

В процессе определения интенсивности изнашивания ультразвуковой генератор 10 обеспечивает заданный режим работы магнитострикционного возбудителя колебаний 1, через концентратор колебаний 2 создает оптимальные условия организации кавитационного изнашивания испытываемого образца 3. По мере разрушения поверхности испытываемого образца изменяются условия кавитации. Датчик положения образца 4 подает сигнал на преобразователь сигнала 5 и анализатор сигнала 7, куда одновременно поступает сигнал от датчика 6 положения концентратора колебаний.

Изменения сигналов датчика 4 и 6 позволяют изменять условия интенсивности изнашивания через исполнительный механизм 9. При использовании электрических, электромагнитных и других энергопоглощающих систем контроля устройство снабжено источником питания 8.

Параметры, определяющие линейный кавитационный износ: глубина проникновения пластической деформации dпл после возникновения одного кавитационного импульса; частота кавитационного импульса f; плотность тока коррозии iкор материала; электрохимический эквивалент П0, определяющий по закону Фарадея связь между коррозионным током и скоростью коррозии, выражается функцией

h=h(f, П0, dпл, iкор).

Для прогнозирования величины износа промышленного оборудования по результатам лабораторных исследований после получения критерия зависимости заменяем его критериальным соотношением (Ю.Н.Цветков. Кавитационное изнашивание материалов и оборудования, с.33).

где dкор – глубина коррозионного разрушения поверхностного слоя;

dпл – глубина проникновения пластической деформации после воздействия одного кавитационного импульса;

лаб – величины, полученные в лабораторных условиях;

нат – величины, полученные в промышленных условиях.

Линейная скорость коррозии hкор=f·dкор.

Кавитационная обработка воды в атмосфере позволяет быстро увеличить концентрацию кислорода. Насыщение кислородом идет диффузионным путем и за счет кавитационного термолиза воды. На вибрационных установках, где можно подвергать кавитационной обработке постоянный объем воды, химический эффект кавитации проявляется в полной мере.

Условие достижения равенства относительных износостойкостей лабораторного и натурного кавитационного воздействия в значительной степени определяется соблюдением зазора между испытываемым образцом и концентратором колебаний в процессе разрушения образца. Условия испытаний на магнитострикционном вибраторе определяют область жидкости в малой окрестности схлопывающегося пузырька и сам пузырек, являющийся уникальным микрореактором, в котором возможно протекание различных химических процессов.

Использование заявленного изобретения позволит уточнить закономерность интенсивности изнашивания, повысить надежность работы промышленного оборудования, сокращает периодичность простоев оборудования для контроля величины износа и определения необходимости очередного ремонта.

Формула изобретения

Способ кавитационного изнашивания материалов на магнитострикционной установке, при котором испытываемый образец подвергается кавитационному износу в установленном перед экспериментом режиме, отличающийся тем, что зазор между концентратором колебаний и испытываемым образцом по мере его изнашивания постоянно измеряется автоматически, выдерживается по величине, обеспечивающей заданную интенсивность разрушения, что стабилизирует режим кавитационного разрушения, отражает изнашивание в промышленных условиях и определяет динамику разрушения.

РИСУНКИ


MM4A – Досрочное прекращение действия патента СССР или патента Российской Федерации на изобретение из-за неуплаты в установленный срок пошлины за поддержание патента в силе

Дата прекращения действия патента: 24.01.2008

Извещение опубликовано: 20.10.2009 БИ: 29/2009


Categories: BD_2311000-2311999