|
|
(21), (22) Заявка: 2005125396/09, 09.08.2005
(24) Дата начала отсчета срока действия патента:
09.08.2005
(30) Конвенционный приоритет:
10.08.2004 KR 2004-062876
(43) Дата публикации заявки: 20.02.2007
(46) Опубликовано: 10.11.2007
(56) Список документов, цитированных в отчете о поиске:
RU 2127493 C1, 10.03.1999. RU 2098921 C1, 10.12.1997. RU 2090978 С1, 20.09.1997. RU 94025175 А1, 27.09.1996. RU 2024214 C1, 30.11.1994. US 4809070 А, 28.02.1989. US 5218438 A, 08.06.1993. US 5920357 А, 06.07.1999. US 4935806 A, 19.06.1990. EP 1439717 A2, 16.01.2004. US 2003/0107678 А1, 12.06.2003.
Адрес для переписки:
129010, Москва, ул. Б. Спасская, 25, стр.3, ООО “Юридическая фирма Городисский и Партнеры”, пат.пов. Ю.Д.Кузнецову, рег.№ 595
|
(72) Автор(ы):
ПАРК Су Дзин (KR)
(73) Патентообладатель(и):
ЭЛ ДЖИ ЭЛЕКТРОНИКС ИНК. (KR)
|
(54) УСТРОЙСТВО И СПОСОБ УЛУЧШЕНИЯ ЦВЕТОВЫХ ПЕРЕХОДОВ С ИСПОЛЬЗОВАНИЕМ НЕЛИНЕЙНОГО ЛАПЛАСИАНА
(57) Реферат:
Изобретение относится к анализу телевизионных изображений и может быть использовано для улучшения цветовых переходов в телевизионных изображениях. Технический результат – упрощение алгоритма и уменьшение влияние шума, достигается тем, что цветовым переходом управляют посредством обработки с использованием нелинейного лапласиана. При этом определяют минимум и максимум в сигналах цветности, локализованных внутри области маски, имеющей заданный размер, центрированной на входном сигнале цветности, и вычисляют сигнал коррекции, определяют сигнал направления увеличения перехода, основываясь на вычисленном сигнале коррекции, генерируют сигнал амплитуды перехода, основываясь на сигнале коррекции, и управляют переходом входного сигнала цветности, основываясь на минимуме и максимуме, сигнале коррекции, сигнале направления увеличения перехода и сигнале амплитуды перехода. 2 н. и 16 з.п. ф-лы, 9 ил.
ОБЛАСТЬ ТЕХНИКИ, К КОТОРОЙ ОТНОСИТСЯ ИЗОБРЕТЕНИЕ
Настоящее изобретение относится к устройству и способу улучшения цветовых переходов с использованием нелинейного лапласиана, причем эффект смазывания цветов, вызванный задержкой сигнала цветности улучшают, используя обработку с использованием нелинейного лапласиана.
УРОВЕНЬ ТЕХНИКИ
В общем случае человеческое зрение более восприимчиво к изменениям в яркости, чем к изменениям в цвете. Поэтому при передаче сигналов яркости и сигналов цветности в стандартах NTSC (национальный комитет по телевизионным стандартам), PAL (фазированная дополнительная линия), SECAM (последовательная передача цветов с запоминанием), сигналы цветности передают на более узкой полосе частот, чем сигналы яркости.
Однако с уменьшением полосы частот сигналов цветности цветовые переходы, отображаемые на экране, становятся менее четкими, вызывая тем самым искажение цветовых сигналов.
Для уменьшения указанного эффекта используют устройство для улучшения цветовых переходов.
Известное устройство для улучшения цветовых переходов раскрыто в опубликованной заявке на патент США № 2003/0107678 A1. Как показано на Фиг.1, устройство, раскрытое в опубликованной заявке на патент США № US2003/0107678 A1, содержит гауссовский фильтр (100), пропускающий только полосу низких частот входного сигнала (F) цветности; вычислитель (110) второй производной для получения второй производной выходного сигнала гауссовского фильтра (100); детектор (120) полярности для определения знака (Знак (F”)) сигнала (F”) второй производной, выдаваемого из вычислителя (110) второй производной; блок 130 измерения “расстояния до локального максимума” и блок 140 измерения “расстояния до локального минимума” для вычисления расстояний до локального максимума и локального минимума входного сигнала (F) цветности; логический контроллер (150) для управления сигналом (R) коррекции, используя расстояние до локального максимума и локального минимума, выдаваемых из блока (130) измерения “расстояния до локального максимума” и блока (140) измерения “расстояния до локального минимума”, соответственно, и знак (Знак (F”)) сигнала (F”) второй производной; блок (160) управления усилением для определения усиления (g) сигнала (F”) второй производной; умножитель (170) для умножения управляющего значения (R) из логического контроллера (150) на усиление (g) из блока (160) управления усилением; и сумматор (180) для генерации сигнала (G) цветности, имеющего улучшенную четкость, посредством сложения выходного сигнала (AR) умножителя (170) входного сигнала (F) цветности.
В известном устройстве для улучшения цветовых переходов, выполненном указанным образом, входной сигнал (F) цветности подвергается низкочастотной фильтрации в гауссовском фильтре (100) и затем подвергается двойному дифференцированию в вычислителе (110) второй производной, который дает на выходе сигнал (F”) второй производной. После этого в детекторе (120) знака определяют знак (Знак (F”)) выдаваемого сигнала (F”) второй производной, который затем вводят в логический контроллер (150).
Помимо этого в блоке (130) измерения “расстояния до локального максимума” и блоке (140) измерения “расстояния до локального минимума” определяют расстояния до локального максимума и локального минимума входного сигнала (F) цветности, которые затем вводят в логический контроллер (150).
Затем, логический контроллер (150) вычисляет сигнал (R) коррекции, используя расстояния до локального максимума и локального минимума и знак (Знак (F”)), и вычисленный сигнал (R) коррекции вводит в умножитель (170).
В то же время блок (160) управления усилением выдает усиление (g) в умножитель (170) в зависимости от сигнала (F”) второй производной, выдаваемого из вычислителя (110) второй производной, и умножитель (170) умножает сигнал (R) коррекции, выдаваемый сумматор (180) суммирует сигнал (AR), выдаваемый из умножителя (170) с входным сигналом (F) цветности, выдавая в результате сигнал (G) цветности, имеющий улучшенную четкость.
Однако в описанном выше известном устройстве для улучшения цветовых переходов с использованием операции двойного дифференцирования имеется недостаток, заключающийся в том, что сигналы должны быть подвергнуты фильтрации в гауссовском фильтре для извлечения компоненты амплитуды цветового перехода, который является значительно превышающим шум, и требуется большой объем операций для получения второй производной.
Помимо этого, поскольку функция, с которой работает блок управления усилением, имеет только вид монотонно убывающей функции, также имеется недостаток, заключающийся в невозможности управления данной функцией.
РАСКРЫТИЕ ИЗОБРЕТЕНИЯ
Целью настоящего изобретения является предоставление устройства и способа улучшения цветовых переходов с использованием нелинейного лапласиана, причем при обработке сигналов U и V в пространстве YUV цветовым переходом управляют при помощи обработки использованием нелинейного лапласиана, тем самым упрощая алгоритм и снижая влияние шума.
В устройстве и способе улучшения цветовых переходов с использованием нелинейного лапласиана согласно настоящему изобретению для достижения указанной цели выполняют обработку с использованием нелинейного лапласиана без использования дополнительного двойного дифференцирования или гауссовской фильтрации для извлечения сигнала коррекции, который представляет собой переход сигнала цветности, менее подверженный влиянию шума и гранулярности и в то же время позволяющий уменьшить сложность алгоритма, реализованного в аппаратном и программном обеспечении.
Сигнал направления увеличения перехода генерируют в зависимости от значения выделенного сигнала коррекции для определения направления увеличения входного сигнала цветности, а сигнал амплитуды перехода генерируют, используя заданное уравнение в соответствии со значением сигнала коррекции.
Далее, переходом входного сигнала цветности управляют посредством сигнала направления возрастания перехода и сигнала амплитуды перехода, тем самым уменьшая эффект смазывания цветов.
Таким образом, согласно одному из аспектов настоящего изобретения для достижения указанной цели предлагается устройство для улучшения цветовых переходов, в котором блок обработки с использованием нелинейного лапласиана определяет минимум и максимум в сигналах цветности, расположенные в области маски, имеющей заданный размер и центрированной на входном сигнале цветности, и вычисляет сигнал коррекции, блок определения направления увеличения перехода определяет сигнал направления увеличения перехода, основываясь на вычисленном сигнале коррекции, блок генерации амплитуды перехода генерирует сигнал амплитуды перехода, основываясь на сигнале коррекции, и блок управления переходом управляет переходом входного сигнала цветности, основываясь на минимуме и максимуме, сигнале коррекции, сигнале направления возрастания перехода и сигнале амплитуды перехода, и генерирует выходной сигнал цветности.
Согласно другому аспекту настоящего изобретения предлагается способ улучшения цветовых переходов, содержащий этапы, на которых: определяют минимум и максимум в сигналах цветности, расположенные в области маски, имеющие заданный размер, и центрированной на входном сигнале цветности; генерируют сигнал коррекции, подвергая определенные минимум и максимум обработке с использованием нелинейного лапласиана; генерируют сигнал направления увеличения перехода и сигнал амплитуды перехода в зависимости от амплитуды сигнала коррекции; и управляют переходом входного сигнала цветности, основываясь на минимуме и максимуме, сигнале коррекции, сигнале направления увеличения перехода и сигнале амплитуды перехода и генерируют выходной сигнал цветности.
КРАТКОЕ ОПИСАНИЕ ЧЕРТЕЖЕЙ
Вышеуказанные и другие задачи, отличительные особенности и преимущества настоящего изобретения станут более очевидными из нижеследующего описания предпочтительных вариантов настоящего изобретения в сочетании с сопутствующими чертежами, на которых:
Фиг.1 представляет собой блок-схему, показывающую конфигурацию известного устройства для улучшения цветовых переходов;
Фиг.2 представляет собой блок-схему, показывающую конфигурацию устройства для улучшения цветовых переходов согласно настоящему изобретению;
Фиг.3 представляет собой блок-схему, в частности, показывающую конфигурацию блока вычисления сигнала коррекции в устройстве для улучшения цветовых переходов согласно настоящему изобретению;
Фиг.4 представляет собой блок-схему последовательности операций блока определения направления увеличения перехода в устройстве для улучшения цветовых переходов согласно настоящему изобретению;
Фиг.5 представляет собой диаграмму, иллюстрирующую работу блока определения направления увеличения перехода в устройстве для улучшения цветовых переходов согласно настоящему изобретению;
Фиг.6 представляет собой блок-схему последовательности операций, иллюстрирующую процесс работы блока управления переходом в устройстве для улучшения цветовых переходов согласно настоящему изобретению;
Фиг.7 иллюстрирует качество выходного сигнала цветности в устройстве для улучшения цветовых переходов согласно настоящему изобретению;
Фиг.8 представляет собой блок-схему последовательности операций, иллюстрирующую способ для улучшения цветовых переходов согласно настоящему изобретению;
Фиг.9(а) и (b) иллюстрируют ситуацию, при которой входные сигналы цветности отображаются на экране, ситуацию, при которой входные сигналы цветности обрабатываются и отображаются на экране согласно настоящему изобретению.
ОСУЩЕСТВЛЕНИЕ ИЗОБРЕТЕНИЯ
Ниже предпочтительные варианты настоящего изобретения описаны более подробно со ссылкой на Фиг.2-9.
Фиг.2 представляет собой блок-схему, показывающую конфигурацию устройства для улучшения цветовых переходов согласно настоящему изобретению. Здесь ссылочная позиция 200 обозначает блок обработки с использованием нелинейного лапласиана для выполнения обработки с использованием нелинейного лапласиана входного сигнала (Ui(m,n)) цветности и генерации сигнала (NL[Ui(m,n)]) коррекции. Блок (200) обработки с использованием нелинейного лапласиана включает в себя блок (202) определения минимума/максимума для определения минимума (min[Ui(m,n)]) и максимума (max[Ui(m,n)]) в сигналах цветности, которые расположены в области маски N×N, центрированной на входном сигнале (Ui(m,n)), и блок (204) вычисления сигнала коррекции для вычисления сигнала (NL[Ui(m,n)]) коррекции путем выполнения четырех основных арифметических действий над минимумом (min[Ui(m,n)]) и максимумом (max[Ui(m,n)]), определенных в блоке (202) определения минимума/максимума, и входным сигналом (Ui(m,n)) цветности.
Ссылочная позиция 210 обозначает блок определения направления увеличения перехода для определения направления увеличения перехода, основываясь на сигнале (NL[Ui(m, n)]) коррекции, генерируемым блоком (200) обработки с использованием нелинейного лапласиана, и генерации сигнала (Dir[Ui(m, n)]) направления увеличения перехода. Ссылочная позиция 220 обозначает блок генерации амплитуды перехода для генерации сигнала (g(m, n)) амплитуды перехода, основываясь на сигнале (NL[Ui(m, n)]) коррекции, генерируемым блоком (200) обработки с использованием нелинейного лапласиана.
Ссылочная позиция 230 обозначает блок управления переходом. Блок (230) управления переходом управляет переходом во входном сигнале (Ui(m, n)) цветности, в зависимости от минимума (min[Ui(m, n)]) и максимума (max[Ui(m, n)]), сигнала (Dir[Ui(m, n)]) направления увеличения перехода и сигнала (g(m, n)) амплитуды перехода.
Здесь входной сигнал (Ui(m, n)) цветности представляет собой сигнал U в пространстве YUV, который представляет собой разницу между сигналом яркости и компонентом синего. Сигнал V, который представляет собой разницу между сигналом яркости и компонентом красного, также подвергается обработке для улучшения цветовых переходов тем же способом, что и сигнал U.
При вводе сигнала (Ui(m, n)) цветности в блок (200) обработки с использованием нелинейного лапласиана блок (200) определения минимума/максимума обрабатывает все сигналы цветности, локализованные внутри области маски N×N, центрированной на сигнале (Ui(m, n)) цветности, и затем определяет минимум (min[Ui(m, n)]) и максимум (max[Ui(m, n)]) в обработанных сигналах цветности. Блок (204) вычисления сигнала коррекции вычисляет сигнал (NL[Ui(m, n)]) коррекции, который представляет собой нелинейный лапласиан для сигнала (Ui(m, n)) цветности, выполняя четыре основных арифметических действия для определенных минимума (min[Ui(m, n)]) и максимума (max[Ui(m, n)]).
Блок (210) определения направления увеличения перехода определяет направление увеличения перехода, основываясь на сигнале (NL[Ui(m, n)]) коррекции, выдаваемом из блока (200) обработки с использованием нелинейного лапласиана, и затем выдает сигнал (Dir[Ui(m, n)]) направления увеличения перехода. Кроме того, блок (220) генерации амплитуды перехода вычисляет амплитуду сигнала (|NL[Ui(m, n)]|) коррекции и затем автоматически или вручную выдает сигнал (g(m, n)) амплитуды перехода.
Блок (230) управления переходом управляет переходом входного сигнала (Ui(m, n)) цветности в сигнал (Uo(m, n)) цветности с улучшенным цветовым переходом, используя сигнал (Dir[Ui(m, n)]) направления увеличения перехода, сигнал (g(m, n)) амплитуды перехода и минимум (min[Ui(m, n)]) и максимум (max[Ui(m, n)]) входного сигнала (Ui(m, n)) цветности.
В блоке (200) обработки с использованием нелинейного лапласиана, как показано на Фиг.3, блок (200) определения минимума/максимума сначала определяет сигнал цветности, локализованный внутри области маски N×N, центрированной на входном сигнале (Ui(m, n)) цветности, например, девять сигналов цветности, локализованных внутри области маски 3×3, и затем определяет минимум (min[Ui(m, n)]) и максимум (max[Ui(m, n)]). В блоке (204) вычисления сигнала коррекции умножитель (304) умножает входной сигнал (Ui(m, n)) цветности на два, и сумматор (300) выполняет сложение минимума (min[Ui(m, n)]) и максимума (max[Ui(m, n)]), определенных блоком (200) определения минимума/максимума друг с другом. Далее, блок (302) вычитания выполняет вычитание входного сигнала умножителя (304) из выходного сигнала сумматора (300) для получения сигнала (NL[Ui(m, n)]) коррекции для входного сигнала (Ui(m, n)) цветности.
Вышеупомянутая операция блока (204) вычисления сигнала коррекции аналогична операции вычисления морфологического лапласиана и может быть описана приведенным ниже уравнением 1:

То есть в известном уровне технике, с необходимостью, должна была выполняться операция фильтрации низких частот (например, гауссовская фильтрация) в качестве предварительной обработки при улучшении цветовых переходов для снижения влияния шума и гранулярности. Однако операция вычисления нелинейного лапласиана настоящего изобретения может выделять переход в сигналах цветности таким образом, что он менее подвержен влиянию шума и гранулярности, и в то же время уменьшая сложность алгоритма, реализованного в программном и аппаратном обеспечении.
Фиг.4 представляет собой блок-схему последовательности операций, иллюстрирующую операцию определения, выполняемую блоком (210) определения направления увеличения перехода настоящего изобретения. Как показано на Фигуре, блок (210) определения направления увеличения перехода получает сигнал (NL[Ui(m, n)]) коррекции, выдаваемый из блока (200) обработки с использованием нелинейного лапласиана (этап S400), и затем определяет, является ли значение входного сигнала (NL[Ui(m, n)]) коррекции больше 0 или меньше 0 (этапы S402 и S404).
В случае определения на этапе S402 того, что значение сигнала (NL[Ui(m, n)]) коррекции больше 0, блок (210) определения направления увеличения перехода устанавливает значение сигнала (Dir[Ui(m, n)]) направления увеличения перехода в 1 (этап S406). В случае определения на этапе S404 того, что значение сигнала (NL[Ui(m, n)]) коррекции меньше 0, блок (210) определения направления увеличения перехода устанавливает значение сигнала (Dir[Ui(m, n)]) направления увеличения перехода в -1 (этап S408). Далее, если определено, что значение сигнала (NL[Ui(m, n)]) коррекции не больше 0 и не меньше 0, т.е. NL[Ui(m, n)]=0, блок (210) определения направления увеличения перехода устанавливает значение сигнала (Dir[Ui(m, n)]) направления увеличения перехода в 0 (этап S410).
Блок (210) определения направления увеличения перехода должен определить направление увеличения перехода, используя знак сигнала (NL[Ui(m, n)]) коррекции, выдаваемый из блока (200) обработки с использованием нелинейного лапласиана.
Фиг. 5 представляет собой диаграмму формы сигнала, иллюстрирующую операцию определения, выполняемую блоком определения направления увеличения перехода в устройстве для улучшения цветовых переходов согласно настоящему изобретению. Граничную область изображения разделяют на первый и четвертый интервалы, в которых отсутствует изменение градиента входного сигнала (Ui(m, n)) цветности, второй интервал, в котором градиент входного сигнал (Ui(m, n)) цветности увеличивается, и третий интервал, в котором градиент входного сигнала (Ui(m, n)) цветности уменьшается.
Поскольку в первом и четвертом интервалах отсутствуют изменения в градиенте входного сигнала (Ui(m, n)) цветности, сигнал (NL[Ui(m, n)]) коррекции равен 0 так, что сигнал (Dir[Ui(m, n)]) направления увеличения перехода также равен 0. Поскольку во втором интервале сигнал (Ui(m, n)) цветности уменьшается, сигнал (NL[Ui(m, n)]) коррекции больше 0, и, следовательно, сигнал (Dir[Ui(m, n)]) направления увеличения перехода равен 1. Поскольку градиент входного сигнала (Ui(m, n)) цветности изменяется от увеличения к уменьшению в точке A, которая представляет собой граничную точку между вторым и третьим интервалами, сигнал (NL[Ui(m, n)]) коррекции равен 0, и, следовательно, сигнал (Dir[Ui(m, n)]) направления увеличения перехода также равен 0. Поскольку градиент входного сигнала (Ui(m, n)) цветности уменьшается в третьем интервале, сигнал (NL[Ui(m, n)]) коррекции меньше 0, и, следовательно, сигнал (Dir[Ui(m, n)]) направления увеличения перехода равен -1.
Следовательно, блок (210) определения направления увеличения перехода выдает сигнал (Dir[Ui(m, n)]) направления увеличения перехода, равный 1, если сигнал (NL[Ui(m, n)]) коррекции имеет положительное значение, равный -1, если сигнал (NL[Ui(m, n)]) коррекции имеет отрицательное значение, и равный 0, если сигнал (NL[Ui(m, n)]) коррекции равен 0.
Блок (220) генерации амплитуды перехода определяет амплитуду перехода, подвергая сигнал (NL[Ui(m, n)]) коррекции обработке, описываемой приведенным ниже уравнением 2, которое представляет собой дробно-рациональное выражение второго порядка:

где параметры a, b, c, d, e и k представляют собой константы, определенные экспериментально, и a=0 или 1, b
Устройство для улучшения цветовых переходов согласно настоящему изобретению имеет автоматический режим и ручной режим. Если устройство находится в ручном режиме, сигнал (g(m, n)) амплитуды перехода может быть установлен в процессе непосредственного управления пользователем блоком (220) генерации амплитуды перехода. Другими словами, хотя a, b, c, d и e представляют собой набор параметров, который является идентичным как для автоматического, так и для ручного режимов, k фиксируют равным 1 в автоматическом режиме и устанавливают в пределах от 0 до 1 в ручном режиме таким образом, что амплитуда перехода может управляться пользователем. При этом параметр k выполняет функцию управления сигналами цветности для всего изображения.
Соответственно, поскольку сигнал (g(m, n)) амплитуды перехода всегда имеет значение, не превышающее 1 в соответствии с состоянием параметров a, b, c, d, e и k, степень управления переходом не является высокой, и, таким образом, может быть предотвращено появление эффекта искажения такого, как выброс на заднем фронте импульса или отрицательный выброс перед фронтом импульса. Поскольку сигнал (g(m, n)) амплитуды перехода имеет значение, полученное с использованием сигнала (NL[Ui(m, n)]) коррекции, он обладает характеристиками, увеличивающими его устойчивость относительно шумов и гранулярности и позволяющими управлять сигналом цветности в локальной области.
Следовательно, направление увеличения входного сигнала цветности определяется сигналом направления увеличения перехода и информацией относительно того, насколько входной сигнал цветности увеличивается или уменьшается в зависимости от сигнала амплитуды перехода переданного в блок (230) управления переходом, который является оконечной точкой.
Входной сигнал (Ui(m, n)) цветности, сигнал (Dir[Ui(m, n)]) направления увеличения перехода, сигнал (g(m, n)) амплитуды перехода, и минимум (min[Ui(m, n)]) и максимум (max[Ui(m, n)]) входного сигнала цветности (Ui(m, n)) направляют в блок (230) управления переходом.
Фиг. 6 представляет собой блок-схему последовательности операций, иллюстрирующую работу блока управления переходом настоящего изобретения. Как показано на фигуре, блок (230) управления переходом определяет, является ли сигнал (Dir[Ui(m, n)]) направления увеличения перехода равным 1 или -1 (этапы S600 и S602). В случае определения, что значение сигнала (Dir[Ui(m, n)]) направления увеличения перехода равно 1, блок (230) управления переходом определяет значение выходного сигнала (Uo(m, n)) цветности равным Ui(m, n)-g(m, n)×{Ui(m, n)-min[Ui(m, n)]} (этап S604). В случае определения, что значение сигнала (Dir[Ui(m, n)]) направления увеличения перехода равно -1, блок (230) управления переходом определяет значение выходного сигнала (Uo(m, n)) цветности равным Ui(m, n)+g(m, n)×{max[Ui(m, n)]-Ui(m, n)} (этап S606). Если значение сигнала (Dir[Ui(m, n)]) направления увеличения перехода равно 0, а не 1 или -1, блок (230) управления переходом определяет значение выходного сигнала (Uo(m, n)) цветности равным значению входного сигнала (Ui(m, n)) цветности (этап 608).
Работа блока (230) управления переходом заключается в умножении входного сигнала (Ui(m, n)) цветности на амплитуду перехода для увеличения или уменьшения входного сигнала (Ui(m, n)) цветности в соответствии с направлением возрастания перехода, дополнительно увеличивая степень изменения при переходе.
Дополнительно, если сигнал (Dir[Ui(m, n)]) направления увеличения перехода равен 0, это означает состояние, в котором во входном сигнале цветности отсутствует переход, или увеличение перехода и уменьшение перехода в сигнале цветности частично совпадают друг с другом. Таким образом, исходный входной сигнал (Ui(m, n)) цветности сохраняется в его исходном виде и затем выдается. Сохранение такого сигнала предотвращает искажение сигнала цветности в области, в которой сигнал цветности является плоским или в средней точке увеличения перехода.
В устройстве для улучшения цветовых переходов согласно настоящему изобретению выходной сигнал (Uo(m, n)) цветности, выдаваемый из блока (230) управления переходом, который является оконечной точкой, показан на Фиг.7. Другими словами, поскольку значение сигнала (Dir[Ui(m, n)]) направления увеличения перехода равно 0 в первом и четвертом интервалах, где переход отсутствует, и в точке A, которая представляет собой граничную точку между вторым и третьим интервалами, исходный входной сигнал (Ui(m, n)) цветности непосредственно выдается в качестве выходного сигнала (Uo(m, n)) цветности.
Однако блок (230) управления переходом выдает выходной сигнал (Uo(m, n)) цветности, который является уменьшенным на заданную величину по сравнению с входным сигналом (Ui(m, n)) цветности во втором интервале, где переход увеличивается, поскольку значение сигнала (Dir[Ui(m, n)]) направления увеличения перехода равно 1. Кроме того, блок (230) управления переходом выдает выходной сигнал (Uo(m, n)) цветности, который увеличен на заданную величину по сравнению с входным сигналом (Ui(m, n)) цветности на третьем интервале, где переход уменьшается, поскольку значение сигнала (Dir[Ui(m, n)]) направления увеличения перехода равно -1, тем самым предотвращая появление эффекта смазывания цветов.
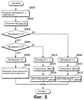
Фиг. 8 представляет собой блок-схему последовательности операций, иллюстрирующую способ улучшения цветовых переходов согласно настоящему изобретению. Как показано на фигуре, блок (202) определения минимума/максимума блока (200) обработки с использованием нелинейного лапласиана определяет значения сигналов цветности, локализованных внутри области маски N×N, центрированной на входном сигнале цветности (Ui(m, n)), и затем выделяет минимум (min[Ui(m, n)]) и максимум (max[Ui(m, n)]) (этап S800).
Затем, блок (204) вычисления сигнала коррекции вычисляет сигнал (NL[Ui(m, n)]) коррекции, используя выделенные минимум (min[Ui(m, n)]) и максимум (max[Ui(m, n)]) и входной сигнал (Ui(m, n)) цветности (этап S820).
После этого блок (210) определения направления увеличения перехода определяет, является ли значение вычисленного сигнала (NL[Ui(m, n)]) коррекции, удовлетворяющим NL[Ui(m, n)]>0 или NL[Ui(m, n)]<0 (этапы S804 и S806).
При определении на этапе S804, что NL[Ui(m, n)]>0, блок (210) определения направления увеличения перехода выдает значение сигнала (Dir[Ui(m, n)]) направления увеличения перехода равное 1 (этап S808), а блок (220) генерации амплитуды перехода определяет амплитуду перехода (g(m, n)), подвергая сигнал (NL[Ui(m, n)]) коррекции обработке с использованием дробно-рационального выражения второго порядка, уравнение 2 (этап S810). Затем, блок (230) управления переходом вычисляет и затем выдает выходной сигнал цветности, представляющий собой Uo(m, n)=Ui(m, n)-g(m, n)×{Ui(m, n)-min[Ui(m, n)]}, уровень которого увеличивается в зависимости от амплитуды (g(m, n)) перехода (этап S812).
Далее, если на этапе S804 определено, что условие NL[Ui(m, n)]>0 не удовлетворяется, но на этапе S806 определено, что условие NL[Ui(m, n)]<0 удовлетворяется, блок (210) определения направления увеличения перехода выдает значение сигнала (Dir[Ui(m, n)]) направления увеличения перехода равное -1 (этап S814), и блок (220) генерации амплитуды перехода определяет амплитуду (g(m, n)) перехода, подвергая сигнал NL[Ui(m, n)] коррекции обработке с использованием дробно-рационального выражения второго порядка, уравнение 2 (этап S816). После этого блок (230) управления переходом вычисляет и затем выдает выходной сигнал цветности, который представляет собой Uo(m, n)=Ui(m, n)+g(m, n)×{max[Ui(m, n)]-Ui(m, n)}, уровень которого увеличивается в зависимости от амплитуды (g(m, n)) перехода (этап S818).
Помимо этого, в случае определения на этапе S804, что условие NL[Ui(m, n)]>0 не удовлетворено, и определения на этапе S806, что условие NL[Ui(m, n)]<0 не удовлетворено, т.е. NL[Ui(m, n)]=0, блок (210) определения направления увеличения перехода выдает значение сигнала (Dir[Ui(m, n)]) направления увеличения перехода, равное 0 (этап S820), и блок (230) управления переходом выдает выходной сигнал (Uo(m, n)) цветности, равным входному сигналу (Ui(m, n)) цветности (этап S822).
На Фиг.9(a) и (b) показано состояние, в котором входные сигналы (Ui(m, n)) цветности отображены непосредственно на экране, и состояние, в котором входные сигналы цветности обработаны и отображены на экране при помощи устройства и способа улучшения цветовых переходов согласно настоящему изобретению. Если входные сигналы (Ui(m, n)) цветности отображаются непосредственно на экране, как показано на Фиг. 9(a), эффект смазывания цветов создается в области (900), которая простирается влево и вправо относительно граничной области.
Однако, если входные сигналы (Ui(m, n)) цветности обработаны и затем изображены на экране с использованием устройства и способа улучшения цветовых переходов согласно настоящему изобретению, то, как можно видеть, эффект смазывания цветов создается только в узкой области (910), простирающейся влево и вправо относительно граничной области, как показано на Фиг.9(b), тем самым уменьшая эффект смазывания цветов.
Как следует из вышеприведенного описания, настоящее изобретение имеет преимущество, заключающееся в том, что, поскольку не используется двойное дифференцирование и низкочастотная фильтрация, в противоположность известному алгоритму для улучшения цветовых переходов, настоящее изобретение может быть легко реализовано с использованием программного и аппаратного обеспечения, имеющих уменьшенную стоимость.
Помимо этого настоящее изобретение имеет преимущество, заключающееся в том, что оно может быть легко применимо в областях, относящихся к устройствам и программному обеспечению для отображения, тем самым уменьшая эффект смазывания цветов, вызываемых задержкой сигналов цветности.
При этом, хотя настоящее изобретение подробно описано согласно конкретным вариантам осуществления, специалисты в данной области техники признают, что могут быть сделаны различные модификации и изменения без отступления от сущности и объема настоящего изобретения, определяемых прилагаемой формулой изобретения. Например, хотя сигнал U в пространстве YUV был описан в качестве примера, это также справедливо и для сигнала V.
Формула изобретения
1. Устройство для улучшения цветовых переходов с использованием нелинейного лапласиана, содержащее
блок обработки с использованием нелинейного лапласиана для определения минимума (min[Ui(m, n)]) и максимума (max[Ui(m, n)]) в сигналах цветности, локализованных внутри области маски, имеющей заданный размер, центрированной на входном сигнале (Ui(m, n)) цветности, и генерации сигнала (NL[Ui(m, n)]) коррекции, подвергая определенные минимум (min[Ui(m, n)]) и максимум (max[Ui(m, n)]) обработке с использованием нелинейного лапласиана;
блок определения направления увеличения перехода для определения сигнала (Dir[Ui(m, n)]) направления увеличения перехода, основываясь на сигнале (NL[Ui(m, n)]);
блок генерации амплитуды перехода для генерации сигнала (g(m, n)) амплитуды перехода, в зависимости от амплитуды сигнала коррекции (NL[Ui(m, n)]) коррекции; и
блок управления переходом для управления переходом входного сигнала (Ui(m, n)) цветности, основываясь на минимуме (min[Ui(m, n)]), максимуме (max[Ui(m, n)]), сигнале (NL[Ui(m, n)]) коррекции, сигнале (Dir[Ui(m, n)]) направления увеличения перехода и сигнале (g(m, n)) амплитуды перехода, и генерации выходного сигнала (Uo(m, n)) цветности.
2. Устройство по п.1, в котором входной сигнал (Ui(m, n)) цветности является сигналом U, который представляет собой разницу между сигналом яркости и компонентом синего, или сигналом V, который представляет собой разницу между сигналом яркости и компонентом красного, из набора сигналов YUV.
3. Устройство по п.1, в котором блок обработки с использованием нелинейного лапласиана содержит
блок определения минимума/максимума для определения минимума (min[Ui(m, n)]) и максимума (max[Ui(m, n)]) в сигналах цветности, локализованных внутри области маски N×N, центрированной на входном сигнале (Ui(m, n)) цветности; и
блок вычисления сигнала коррекции для вычисления сигнала (NL[Ui(m, n)]) коррекции путем выполнения обработки минимума (min[Ui(m, n)]) и максимума (max[Ui(m, n)]) и входного сигнала (Ui(m, n)) цветности.
4. Устройство по п.3, в котором блок вычисления сигнала коррекции содержит
сумматор для сложения минимума (min[Ui(m, n)]) и максимума (max[Ui(m, n)]) друг с другом;
умножитель для умножения входного сигнала (Ui(m, n)) цветности на два; и
блок вычитания для вычитания выходного сигнала умножителя из выходного сигнала сумматора, и выдачи сигнала (NL[Ui(m, n)]) коррекции.
5. Устройство по п.3, в котором блок вычисления сигнала коррекции выполняет обработку с использованием нелинейного лапласиана согласно приведенному ниже уравнению
NL[Ui(m, n)]=max[Ui(m, n)]+min[Ui(m, n)]-2·Ui(m, n).
6. Устройство по п.1, в котором блок определения направления увеличения перехода выдает 1, -1 или 0, если уровень сигнала (NL[Ui(m, n)]) коррекции больше 0, меньше 0 или равен 0 соответственно.
7. Устройство по п.1, в котором уровень сигнала (g(m, n)) амплитуды перехода, выдаваемый из блока генерации амплитуды перехода, устанавливают в ручном режиме, в котором сигнал амплитуды перехода управляется пользователем или в автоматическом режиме, в котором сигнал амплитуды перехода не управляется пользователем.
8. Устройство по п.7, в котором сигнал (g(m, n)) амплитуды перехода в ручном режиме вычисляют согласно приведенному ниже уравнению

где параметры а, b, с, d, е и k представляют собой константы, полученные экспериментально, и а=0 или 1, b
9. Устройство по п.7, в котором сигнал (g(m, n)) амплитуды перехода в автоматическом режиме вычисляют согласно приведенному ниже уравнению:

где параметры a, b, с, d, е и k представляют собой константы, полученные экспериментально, и а=0 или 1, b
10. Устройство по п.1, в котором выходной сигнал (Uo(m, n)) цветности, выдаваемый из блока управления переходом, определяется равным Ui(m, n)-g(m, n)·{Ui(m, n)-min[Ui(m, n)]}, если значение сигнала (Dir[Ui(m, n)]) направления увеличения перехода равно 1, равным Ui(m, n)+g(m, n)·{max[Ui(m, n)]-Ui(m, n)}, если оно равно -1, или равным входному сигналу (Ui(m, n)) цветности, если оно равно 0.
11. Способ для улучшения цветовых переходов с использованием нелинейного лапласиана, причем указанный способ содержит этапы, на которых
определяют минимум (min[Ui(m, n)]) и максимум (max[Ui(m, n)]) сигналов цветности, локализованных внутри области маски, имеющей заданный размер, центрированной на входном сигнале (Ui(m, n)) цветности;
генерируют сигнал (NL[Ui(m, n)]) коррекции, подвергая определенные минимум (min[Ui(m, n)]) и максимум (max[Ui(m, n)]) обработке с использованием нелинейного лапласиана;
генерируют сигнал (Dir[Ui(m, n)]) направления увеличения перехода и сигнал (g(m, n)) амплитуды перехода в зависимости от амплитуды сигнала (NL[Ui(m, n)]) коррекции; и
управляют переходом входного сигнала (Ui(m, n)) цветности, основываясь на минимуме (min[Ui(m, n)]) и максимуме (max[Ui(m, n)]), сигнале (NL[Ui(m, n)]) коррекции, сигнале (Dir[Ui(m, n)]) направления увеличения перехода и сигнале (g(m, n)) амплитуды перехода, и генерируют выходной сигнал (Uo(m, n)) цветности.
12. Способ по п.11, в котором входной сигнал (Ui(m, n)) цветности является сигналом U, который представляет собой разницу между сигналом яркости и компонентом синего, или сигналом V, который представляет собой разницу между сигналом яркости и компонентом красного, из набора сигналов YUV.
13. Способ по п.11, в котором обработку с использованием нелинейного лапласиана выполняют согласно приведенному ниже уравнению
NL[Ui(m, n)]=max[Ui(m, n)]+min[Ui(m, n)]-2·Ui(m, n).
14. Способ по п.11, в котором сигнал направления увеличения перехода равен 1, если значение сигнала (NL[Ui(m, n)]) коррекции больше 0, -1, если оно меньше 0, или 0, если оно равно 0.
15. Способ по п.11, в котором уровень сигнала (g(m, n)) амплитуды перехода устанавливают в ручном режиме, при котором сигнал амплитуды перехода управляется пользователем или в автоматическом режиме, при котором сигнал амплитуды перехода не управляется пользователем.
16. Способ по п.15, в котором сигнал (g(m, n)) амплитуды перехода в ручном режиме вычисляют согласно приведенному ниже уравнению

где параметры a, b, с, d, e и k представляют собой константы, полученные экспериментально, и а=0 или 1, b
17. Способ по п.15, в котором сигнал (g(m, n)) амплитуды перехода в автоматическом режиме вычисляют согласно приведенному ниже уравнению

где параметры а, b, с, d, e и k представляют собой константы, полученные экспериментально, и а=0 или 1, b
18. Способ по п.11, в котором выходной сигнал (Uo(m, n)) цветности определяют равным Ui(m, n)-g(m, n)·{Ui(m, n)-min[Ui(m, n)]}, если значение сигнала (Dir[Ui(m, n)]) направления увеличения перехода равно 1, равным Ui(m, n)+g(m, n)·{max[Ui(m, n)]-Ui(m, n)}, если оно равно -1, или равным входному сигналу (Ui(m, n)) цветности, если оно равно 0.
РИСУНКИ
MM4A – Досрочное прекращение действия патента СССР или патента Российской Федерации на изобретение из-за неуплаты в установленный срок пошлины за поддержание патента в силе
Дата прекращения действия патента: 10.08.2008
Извещение опубликовано: 27.07.2010 БИ: 21/2010
,>
,>
,>
,>
,>
|
|