|
(21), (22) Заявка: 2006126946/28, 24.07.2006
(24) Дата начала отсчета срока действия патента:
24.07.2006
(46) Опубликовано: 10.11.2007
(56) Список документов, цитированных в отчете о поиске:
RU 2180124 С2, 27.02.2002. SU 1679421 A1, 23.09.1991. SU 849112 A, 23.07.1981. RU 2082177 С1, 20.06.1997. JP 2005-315880 А, 10.11.2005. ЕР 0054673 A1, 24.05.1995.
Адрес для переписки:
634050, г.Томск, пр. Ленина, 30, Томский политехнический университет
|
(72) Автор(ы):
Вайнштейн Роберт Александрович (RU), Шестакова Вера Васильевна (RU), Исаев Игорь Сергеевич (RU), Юдин Святослав Михайлович (RU)
(73) Патентообладатель(и):
Государственное образовательное учреждение высшего профессионального образования Томский политехнический университет (RU)
|
(54) СПОСОБ ПОИСКА ЭЛЕМЕНТА С ПОНИЖЕННЫМ СОПРОТИВЛЕНИЕМ ИЗОЛЯЦИИ В РАЗВЕТВЛЕННОЙ ЭЛЕКТРИЧЕСКОЙ СЕТИ ПОСТОЯННОГО ОПЕРАТИВНОГО ТОКА
(57) Реферат:
Изобретение относится к электротехнике и направлено на повышение помехоустойчивости и уменьшение влияния параметров сети на работу устройства. Сущность: на сеть накладывают контрольный переменный ток и импульсы тока высокой частоты, синхронизированные с моментом перехода через ноль переменного напряжения на полюсах сети. Длительность импульсов тока высокой частоты равна половине периода контрольного переменного тока. Выделяют контрольный переменный ток и импульсы тока высокой частоты в токе контролируемого элемента. Измеряют активную составляющую переменного тока на основании подсчета полупериодов тока высокой частоты, попадающих в отрезок времени между моментом перехода через ноль переменного контрольного тока контролируемого элемента и моментом исчезновения импульса тока высокой частоты. Определяют снижение сопротивления изоляции в контролируемом элементе по факту увеличения активной составляющей тока. 2 ил.
Изобретение относится к электротехнике и может быть использовано для поиска элемента с пониженным сопротивлением изоляции в разветвленной электрической сети постоянного оперативного тока электростанций и подстанций.
Недостатком данного способа является то, что для проведения контроля во многих элементах сети требуется непосредственное многократное присоединение устройства к полюсам сети, это может быть дополнительной причиной повреждения, например, межполюсного короткого замыкания или попадания под напряжение оператора, производящего измерения.
Известен также способ для поиска элемента с пониженным сопротивлением изоляции в разветвленных сетях постоянного оперативного тока, основанный на наложении на сеть контрольного переменного тока, измерении переменных составляющих токов по участкам сети, одновременном фиксировании фаз переменных токов в элементе с заведомо нормальным сопротивлением изоляции и в элементе с пониженным сопротивлением изоляции и выявлении поврежденного элемента по максимальной величине тока, а в случае равенства измеренных величин по величине разности фаз токов по участкам сети [А.с. СССР №1679421, МКИ G01R 31/08, опубл. БИ №43, 1982].
Недостаток данного способа заключается в том, что при необходимости измерений во многих контролируемых элементах могут возникнуть трудности из-за отсутствия в месте измерения возможности одновременного измерения тока в заведомо неповрежденном элементе.
Известен способ поиска элемента с пониженным сопротивлением изоляции в разветвленной электрической сети постоянного оперативного тока, выбранный в качестве прототипа, заключающийся в том, что на сеть накладывают контрольный переменный ток и короткие импульсы, синхронизированные с моментом перехода через ноль переменного напряжения на полюсах указанной сети, имеющего частоту контрольного переменного тока, контрольный переменный ток и короткие импульсы выделяют в токе контролируемого элемента и измеряют активную составляющую тока контролируемого элемента на основании измерения отрезка времени между моментом перехода через ноль переменного тока контролируемого элемента и моментом появления короткого импульса. Наличие повреждения в контролируемом элементе определяется по факту увеличения активной составляющей тока [Патент РФ №2180124, МПК 7 G01R 31/11, опубл. 02.27.2002].
Недостатками данного способа являются, во-первых, затруднение отстройки от импульсных помех, возникающих при коммутациях, так как для выделения короткого импульса в месте измерения требуется фильтр с широкой полосой пропускания частот, во-вторых, возможность совпадения собственной частоты отдельных участков сети с частотами спектра короткого импульса, что приводит к зависимости работы устройства от параметров отдельных участков сети.
Задача изобретения – повышение помехоустойчивости, уменьшение влияния параметров сети на работу устройства.
Решение поставленной задачи достигается тем, что способ поиска элемента с пониженным сопротивлением изоляции в разветвленной электрической сети постоянного оперативного тока, так же как в прототипе, заключается в том, что на сеть накладывают контрольный переменный ток и импульсы тока, синхронизированные с моментом перехода через ноль переменного напряжения на полюсах указанной сети, имеющего частоту контрольного переменного тока, выделяют контрольный переменный ток и импульсы в токе контролируемого элемента, измеряют активную составляющую переменного тока и определяют снижение сопротивления изоляции в контролируемом элементе по факту увеличения активной составляющей тока. Причем согласно изобретению импульсы представляют собой импульсы тока высокой частоты, длительность которых равна половине периода контрольного переменного тока, а активную составляющую тока контролируемого элемента определяют на основании подсчета полупериодов тока высокой частоты, попадающих в отрезок времени между моментом перехода через ноль переменного контрольного тока контролируемого элемента и моментом исчезновения импульса тока высокой частоты.
Возможность технической реализации предлагаемого способа обусловлена тем, что, во-первых, фазовый сдвиг импульсов тока высокой частоты по сравнению с фазовым сдвигом контрольного переменного тока при прочих равных условиях во столько же раз меньше, во сколько высокая частота превышает частоту контрольного переменного тока, во-вторых, тем, что импульсы высокой частоты могут быть выделены узкополосным фильтром, что обеспечивает более высокую помехоустойчивость, а также тем, что высокая частота может приниматься заведомо меньше, чем собственные частоты контролируемых элементов сети.
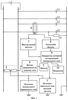
На фиг.1 представлена структурная схема устройства, реализующего предложенный способ, на фиг.2 представлена временная диаграмма, поясняющая принцип его работы.
Устройство (фиг.1) содержит источник контрольного переменного тока 1, подключенный к нейтральной точке сети, создаваемой двумя одинаковыми резисторами 2, подключенными к полюсам сети постоянного оперативного тока, источник импульсов тока высокой частоты 3, подключенный к нейтральной точке сети, датчик напряжения на полюсах сети 4, вход которого подключен к одному из полюсов сети постоянного оперативного тока, фильтр 5, вход которого подключен к выходу датчика напряжения на полюсах 4, а выход – к входу источника импульсов тока высокой частоты 3, датчик тока контролируемого элемента 6, фильтр низкой частоты 7, вход которого подключен к выходу датчика тока контролируемого элемента 6, полосовой фильтр 8, вход которого подключен к выходу датчика тока контролируемого элемента 6, измеритель активной составляющей контрольного тока 9, первый вход которого подключен к выходу фильтра низкой частоты 7, второй вход – к выходу полосового фильтра 8, а выход подключен к входу индикатора 10. Электрическая сеть постоянного оперативного тока представлена двумя элементами: обобщенным элементом и контролируемым элементом. Обобщенный элемент подключен между полюсами сети постоянного оперативного тока и точкой заземления и замещен эквивалентными емкостями проводов обобщенного элемента относительно земли 11. Контролируемый элемент подключен между полюсами сети постоянного оперативного тока и точкой заземления и замещен емкостями проводов контролируемого элемента относительно земли 12 и сопротивлением изоляции в контролируемом элементе 13, подключенным параллельно к одной из емкостей 12.
Источник контрольного переменного тока 1 может быть выполнен в соответствии со стандартными схемотехническими решениями на типовых интегральных микросхемах типа КР1533ИЕ2.
Источник импульсов тока высокой частоты 3 может быть выполнен в соответствии со стандартными схемотехническими решениями на типовых интегральных микросхемах типа 140УД17.
Датчик напряжения на полюсах сети 4 может представлять собой трансформатор напряжения.
Фильтр 5 может быть выполнен на типовых интегральных микросхемах типа К140УД7.
Датчик тока контролируемого элемента 6 представляет собой электромагнитный трансформатор тока.
Фильтр низкой частоты 7 может быть выполнен на типовых интегральных микросхемах типа К140УД7.
Полосовой фильтр 8 может быть выполнен на типовых интегральных микросхемах типа К140УД7.
Измеритель активной составляющей контрольного тока 9 – это фазоизмерительное устройство, выполненное на основе типовых схемотехнических решений на типовых интегральных микросхемах КР1533ИЕ19.
Индикатор 10 – это стандартный стрелочный или цифровой измерительный прибор.
Источник контрольного переменного тока 1 (фиг.1) вырабатывает синусоидальный сигнал с определенной частотой (фиг.2,а). За счет падения напряжения на резисторах 2 напряжение на полюсах сети получает фазовый сдвиг (фиг.2,б). Источник импульсов тока высокой частоты 3 за счет связи через датчик напряжения на полюсах сети 4 и фильтр 5 синхронизирован так, что импульс тока высокой частоты начинает вырабатываться в моменты перехода напряжения на полюсах сети через ноль и длится в течение одного положительного полупериода контрольного переменного напряжения (фиг.2,в).
Ток контролируемого элемента с помощью датчика тока 6 подается на фильтр низкой частоты 7 и полосовой фильтр 8. На выходе фильтра низкой частоты 7 формируется синусоидальный сигнал, пропорциональный контрольному переменному току, протекающему в контролируемом элементе. На выходе полосового фильтра 8 выделяется импульс тока высокой частоты, длительность которого равна половине периода контрольного переменного тока (фиг.2,г). Сигнал с выхода фильтра низкой частоты 7 и сигнал с выхода полосового фильтра 8 подаются на измеритель активной составляющей контрольного тока 9, в котором определяется число положительных полупериодов импульса тока высокой частоты, попадающих в отрезок времени между моментом перехода через ноль переменного контрольного тока контролируемого элемента и моментом исчезновения импульса тока высокой частоты (фиг.2,г). В элементе с неповрежденной изоляцией число таких положительных полупериодов составляет 50% от общего числа положительных полупериодов, в элементе с пониженным сопротивлением изоляции их число меньше 50%. Далее измеритель активной составляющей контрольного тока 9 вырабатывает сигнал по формуле

где UA – сигнал, пропорциональный активной составляющей контрольного переменного тока;
k – коэффициент пропорциональности;
I – действующее значение контрольного переменного тока в контролируемом элементе;
– фазовый сдвиг между током в контролируемом элементе и напряжением на полюсе сети (фиг.2,г),
где n – число положительных полупериодов импульса, попадающих в отрезок времени между моментом перехода через ноль переменного контрольного тока контролируемого элемента и моментом исчезновения импульса тока высокой частоты;
N – общее число положительных полупериодов.
Сигнал с выхода измерителя активной составляющей контрольного тока 9 подается на индикатор 10, по показаниям которого оператор может судить о снижении сопротивления изоляции в контролируемом элементе.
Синхронизация момента выработки импульсов тока высокой частоты с моментом перехода через ноль напряжения на полюсах сети может быть осуществлена, например, с помощью следующих операций, выполненных на базе типовых схемотехнических решений: напряжение на полюсах сети подается на компаратор нулевого уровня (на фиг.1 не показан), на выходе компаратора формируются прямоугольные импульсы, фронты которых совпадают с моментом перехода синусоиды напряжения на полюсах сети через ноль. Прямоугольные импульсы с выхода компаратора управляют источником тока высокой частоты таким образом, чтобы он работал только в течение времени подачи положительного импульса.
В результате расчетов установлено, что при реальных сочетаниях параметров сети постоянного оперативного тока возможно зафиксировать в месте измерения контрольный переменный ток и импульсы тока высокой частоты.
Например, пусть сигналы распространяются в сети постоянного оперативного тока, эквивалентная емкость обобщенного элемента относительно земли 11 равна 25 мкФ, а контролируемый элемент имеет следующие параметры:
1) первый случай – емкость контролируемого элемента относительно земли 12 равна 0.2 мкФ, сопротивление изоляции в контролируемом элементе 13 равно 40 кОм;
2) второй случай – емкость контролируемого элемента относительно земли 12 равна 3 мкФ, сопротивление изоляции в контролируемом элементе 13 равно 40 кОм.
Тогда при частоте контрольного переменного тока – 5 Гц, частоте источника импульсов высокой частоты – 1000 Гц в месте измерения в первом случае отрезок времени между моментом перехода через ноль переменного контрольного тока контролируемого элемента и моментом исчезновения импульса тока высокой частоты равен 0,464 с, что соответствует =18°, во втором случае данный отрезок времени равен 0,431 с, что соответствует =72°.
При заданных параметрах источников методическая погрешность измерения активной составляющей переменного тока контролируемого элемента составляет не более 0.5% при снижении сопротивления его изоляции до 40 кОм и ниже.
Предлагаемый способ поиска элемента с пониженным сопротивлением изоляции, по сравнению с существующим, позволяет добиться более высокой помехоустойчивости и малой подверженности влиянию параметров сети на работу устройства.
Формула изобретения
Способ поиска элемента с пониженным сопротивлением изоляции в разветвленной электрической сети постоянного оперативного тока, основанный на наложении на сеть контрольного переменного тока и импульсов тока, синхронизированных с моментом перехода через ноль переменного напряжения на полюсах указанной сети, имеющего частоту контрольного переменного тока, выделении контрольного переменного тока и импульсов в токе контролируемого элемента, измерении активной составляющей переменного тока и определении снижения сопротивления изоляции в контролируемом элементе по факту увеличения активной составляющей тока, отличающееся тем, что на сеть накладывают импульсы тока высокой частоты, длительность которых равна половине периода контрольного переменного тока, а активную составляющую тока контролируемого элемента определяют на основании подсчета полупериодов тока высокой частоты, попадающих в отрезок времени между моментом перехода через ноль переменного контрольного тока контролируемого элемента и моментом исчезновения импульса тока высокой частоты.
РИСУНКИ
MM4A – Досрочное прекращение действия патента СССР или патента Российской Федерации на изобретение из-за неуплаты в установленный срок пошлины за поддержание патента в силе
Дата прекращения действия патента: 25.07.2008
Извещение опубликовано: 20.03.2010 БИ: 08/2010
|