|
(21), (22) Заявка: 2006114810/02, 03.05.2006
(24) Дата начала отсчета срока действия патента:
03.05.2006
(46) Опубликовано: 10.11.2007
(56) Список документов, цитированных в отчете о поиске:
RU 2231746 С2, 27.06.2004. RU 2135947 C1, 27.08.1999. US 4083308 A, 11.04.1978. US 4444110 A, 24.04.1984. FR 2545599 A1, 09.11.1984.
Адрес для переписки:
117519, Москва, ул. Кировоградская, 1, ФГУП “ФНПЦ “Прибор”, патентное бюро, А.Л. Качалову
|
(72) Автор(ы):
Драчев Александр Николаевич (RU), Колпащиков Юрий Васильевич (RU), Чижевский Олег Тимофеевич (RU)
(73) Патентообладатель(и):
Федеральное государственное унитарное предприятие “Федеральный научно-производственный центр “Прибор” (RU)
|
(54) АРТИЛЛЕРИЙСКИЙ БОЕПРИПАС
(57) Реферат:
Изобретение относится к артиллерийским снарядам с управляемым дистанционным инициированием взрыва от воздействия внешнего источника. Технический результат – повышение точности дистанционного инициирования подрыва. Артиллерийский боеприпас с управляемым инициированием содержит корпус, наполнение, взрыватель, содержащий преобразователь, предохранительный и исполнительный механизмы, и связанный с источником питания блок дистанционного управления взрывателем в составе последовательных приемного устройства кода времени с дешифратором и устройства задержки. В корпусе размещен взаимодействующий с магнитным полем Земли датчик скорости вращения малокалиберного снаряда, выполненный преимущественно в виде магнитометра, который через связанный с дешифратором приемного устройства счетчик заданного количества импульсов подключен к устройству задержки. Косвенно определяется фактическая начальная скорость движения каждого снаряда, согласно которой регулируется дистанция (время) инициирования взрывателя, чем кратно уменьшена ошибка по дальности подрыва снаряда. 3 з.п. ф-лы, 3 ил.
Изобретение относится к артиллерийским снарядам с управляемым дистанционным инициированием взрыва от воздействия излучения внешнего источника.
Уровень данной области техники характеризует артиллерийский снаряд с комбинированным инициированием подрыва, описанный в патенте RU 2135947, F42В 15/01, 1999 г., который содержит корпус, наполнение, взрыватель, включающий преобразователь, предохранительный и исполнительный механизмы, а также связанный с источником питания блок дистанционного управления взрывателем в составе последовательных приемного устройства кода времени, дешифратора и устройства задержки.
Между блоком дистанционного управления и штатным взрывателем, содержащим пьезоэлектрический преобразователь, дополнительно установлен генератор ударного импульса, выполненный в виде электродетонатора, срабатывание которого по команде устройства временного замедления в корпусе снаряда возбуждает ударную волну, передаваемую на пьезоэлектрический преобразователь взрывателя. Ударный импульс, создаваемый электродетонатором в заданной точке траектории полета снаряда, эквивалентен импульсу от штатного элемента при контактном срабатывании, что определяет идентичность функционирования схемы подрыва в разных режимах инициирования.
Этот боеприпас характеризуется универсальным механизмом подрыва наполнения, который инициируется от удара при встрече с целью под воздействием сил инерции на пьезоэлектрический преобразователь, а также альтернативно: от ударного импульса имитатора подобной встречи с автономного электродетонатора, срабатывающего по внешней управляющей кодированной команде, содержащей информацию о времени подрыва, преобразуемой в стандартный исполнительный сигнал по истечении времени задержки.
Выходной сигнал с блока дистанционного управления трансформируется посредством дополнительного электродетонатора в ударный импульс, генерирующий ударную волну в корпусе снаряда, адекватную принимаемой пьезоэлектрическим преобразователем штатного взрывателя при реальной встрече с преградой.
Блок управления опосредованно связан с преобразователем взрывателя, что позволяет использовать штатный предохранительно-исполнительный механизм, унифицируя конструкцию и комплектацию боеприпасов, снижая производственные затраты.
Выход на режим энергосодержащей батареи-источника питания блока управления происходит с задержкой 0,1 с после выстрела (100 м полета) для обеспечения безопасности, исключив несанкционированные разрывы снарядов вблизи позиции стрельбы.
Генератор ударного импульса размещается в корпусе боеприпаса независимо от взрывателя, то есть без электрических и кинематических с ним связей, что обеспечивает конструктивную мобильность блоку дистанционного управления.
Описанное универсальное техническое решение пригодно для артиллерийских снарядов большого калибра, авиабомб и мин, однако практическое использование в артиллерийских снарядах малого калибра не представляется возможным из-за ограниченного объема, где затруднительно разместить дополнительный электродетонатор и блок дистанционного управления с источником тока.
Во-вторых, использование штатного взрывателя обеспечивает адаптивную переналаживаемость боеприпасов, но при этом снижается боевая эффективность снаряда из-за больших суммарных габаритов блока дистанционного управления с источником тока и взрывателя с относительно мощным пьезоэлектрическим преобразователем, функционирующим автономно, инициируя срабатывание электродетонатора без дополнительного источника тока.
Кроме того, блок дистанционного управления и генератор ударного импульса должны быть изолированы от прямого воздействия высокого давления пороховых газов метательного заряда. В лимитированном объеме малокалиберного снаряда это может быть выполнено только за счет уменьшения массы наполнения взрывчатым веществом, что снижает могущество боеприпаса.
Высокочувствительный взрыватель этого боеприпаса может вызвать ложное срабатывание от взаимодействия с ландшафтными препятствиями и с атмосферными осадками.
Поражающее осколочное действие обеспечивается разрывом снаряда без камуфлета, но при этом неудовлетворительное поражение небронированной техники, так как не происходит проникновение во внутреннее пространство, где размещается живая сила противника, а разрыв снаряда происходит на экранирующей обшивке.
Отмеченные недостатки устранены в более совершенном артиллерийском малокалиберном боеприпасе по патенту RU 2231746, F42В 15/00, F42C 13/00, 2004 г., который по большинству совпадающих признаков выбран в качестве наиболее близкого аналога.
Известный артиллерийский боеприпас с комбинированным инициированием содержит корпус, наполнение, взрыватель, включающий преобразователь, предохранительный и исполнительный механизмы, и связанный с источником питания блок дистанционного управления взрывателем в составе последовательных приемного устройства кода времени с дешифратором и устройства задержки, которое структурно включает связанные последовательно счетчик запускающих импульсов, схему сравнения, схему дальнего взведения, управляемую счетчиком тактовых импульсов, и выходной ключ, непосредственно подключенный к электровоспламенителю (преобразователь взрывателя).
Счетчик запускающих импульсов и счетчик тактовых импульсов соединены с соответствующими выходами тактового генератора, соединенного с дешифратором, выходы которого соединены со счетчиком запускающих импульсов и коммутатором в линии питания приемника управляющих кодированных сигналов, а также со схемой сравнения и с блоком управляемой задержки, установленным между контактным датчиком и схемой дальнего взведения.
Уменьшение габаритов блока дистанционного управления взрывателем до приемлемых габаритов позволило разместить его в малокалиберном артиллерийском снаряде, расширив функциональные возможности и боевое применение.
Связь дешифратора с блоком управляемой задержки создает заведомое временное замедление подрыва после встречи с преградой при срабатывании контактного датчики, необходимое для проникновения снаряда вовнутрь цели, что заметно увеличивает его фугасное действие и обеспечивает осколочное поражение находящейся за преградой живой силы.
Подключение блока управляемой задержки сигнала с контактного датчика непосредственно ко входу схемы дальнего взведения создает его приоритетное прохождение к электровоспламенителю взрывателя, инициируя подрыв наполнения корпуса снаряда независимо от управляющих сигналов.
Установка связанного с дешифратором коммутатора в линии питания приемника позволяет отключить его после приема кодирующих сигналов управления и в процессе функционирования блока дистанционного управления взрывателем, что снижает энергопотребление и позволяет минимизировать источник питания.
Введение в структуру устройства задержки управляемой схемы дальнего взведения позволило блокировать случайные срабатывания электровоспламенителя от механических воздействий на контактный датчик на старте и преждевременный подрыв боеприпаса, что повысило безопасность применения и функциональную надежность.
Дополнительное оснащение артиллерийского боеприпаса контактным датчиком, связанным через устройство задержки блока дистанционного управления инициированием подрыва с электровоспламенителем, унифицировало действие взрывателя в обоих режимах функционирования боеприпаса: при контактном и управляемом подрыве, при встрече с целью, за преградой и на заданной дистанции полета.
Недостатком известного артиллерийского боеприпаса неудовлетворительное поражающее действие при управляемом подрыве на дистанции полета из-за относительно большой ошибки в определении дистанции инициирования, так как не учитывается разница начальной скорости каждого снаряда.
Среднеквадратичное отклонение начальной скорости малокалиберных снарядов одного типа составляют ±1%, следовательно, отклонение по уровню 3б соответственно составляет ±3%. Из этого следует, что при обычной начальной скорости порядка 1000 м/с реальный диапазон начальных скоростей малокалиберных снарядов лежит в пределах 970-1030 м/с.
Отсутствие информации об истинной величине начальной скорости конкретного снаряда приводит к ошибке по дальности воздушного подрыва по уровню 3 соответственно: на дистанции 1 км ±52,2 м, а на дистанции 2 км ±89,1 м, что определяет низкую эффективность вероятностного поражения цели, для повышения которой стрельбу ведут очередью с рассеиванием задаваемого времени подрыва, расходуя боезапас и тем самым снижая эффективность боевого применения.
Задачей, на решение которой направлено настоящее решение, является повышение точности дистанционного инициирования подрыва малокалиберных вращающихся артиллерийских снарядов по дальности.
Требуемый технический результат достигается тем, что в известном артиллерийском боеприпасе с управляемым инициированием, включающем корпус, наполнение, взрыватель, содержащий преобразователь, предохранительный и исполнительный механизмы, и связанный с источником питания блок дистанционного управления взрывателем в составе последовательных приемного устройства кода времени с дешифратором и устройства задержки, согласно изобретению в корпусе размещен датчик скорости вращения малокалиберного снаряда, выполненный преимущественно в виде связанного с магнитным полем Земли магнитометра, который через связанный с дешифратором приемного устройства счетчик заданного количества импульсов подключен к устройству задержки, которое содержит связанные с дешифратором два управляемых тактовым генератором переключателя в линиях обработки сигналов, замкнутых через счетчик времени подрыва, один – через делитель, а другой – через две последовательные схемы «И», замкнутые счетчиком мерного интервала, причем обе линии связаны с регистром через общую схему сравнения, при этом датчик скорости вращения малокалиберного снаряда подключен к первой из последовательно связанных схем «И» устройства задержки.
Отличительные признаки, используя прямую зависимость между угловой и линейной скоростями вращающегося изделия на начальном участке полета, позволяют косвенно определять фактическую начальную скорость движения каждого снаряда, согласно которой адекватно регулировать в автоматическом режиме дистанцию (время) инициирования взрывателя.
Скорость вращения снаряда вокруг его продольной оси измеряют посредством подсчета числа оборотов в единицу времени, при этом используют магнитное поле Земли. Техническая реализация (предпочтительно для стесненных объемах малокалиберного снаряда): магнитометр, в котором вследствие вращения на траектории вокруг оси боеприпаса при пересечении силовых линий магнитного поля Земли возникает переменная по величине и полярности ЭДС, в форме периодического импульсного сигнала, однозначно характеризующего линейную скорость, получаемую снарядом при выстреле.
В зависимости от фактической начальной скорости, сравниваемой с установленным базовым уровнем, схемой задержки вырабатывается соответствующее замедление инициирования подрыва снарядов, с меньшей погрешностью по дальности и, следовательно, с меньшим удалением по дальности от цели, что значительно повышает эффективность поражающего действия снаряда.
При стрельбе очередью и установке заданного времени подрыва каждого конкретного снаряда, отличного от предыдущего (или последующего, в зависимости от направления последовательности подрыва снарядов с меньшей дальности на большую или наоборот), на некоторую дискретную величину (в зависимости от дальности до цели, ее сосредоточенности и необходимой плотности огня) будет обеспечиваться более плотное накрытие осколочным полем указанная цель.
В результате использования изобретения кратно сокращается боекомплект, необходимый для выполнения боевой задачи.
Следовательно, каждый существенный признак необходим, а их совокупность является достаточной для достижения новизны качества, не присущей признакам в разобщенности, то есть техническая задача решается не суммой эффектов, а новым эффектом суммы признаков.
Сущность изобретения поясняется чертежом, который имеет чисто иллюстративную цель и не ограничивает объема прав совокупности признаков формулы. На чертеже изображены:
на фиг.1 – общий вид снаряда в разрезе;
на фиг.2 – блок дистанционного управления;
на фиг.3 – функциональная схема управления инициированием подрыва.
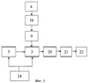
В осколочно-фугасном корпусе 1 (фиг.1) артиллерийского малокалиберного снаряда содержится наполнение 2 взрывчатым веществом, блок 3 дистанционного управления и датчик 4 скорости вращения снаряда вокруг продольной оси.
Блок 3 дистанционного управления (фиг.2) содержит приемное устройство 5 кода времени, в котором последовательно соединены приемник 6 и дешифратор 7, имеющий два выхода. Один выход дешифратора 7 соединен с переключателем 8 мерного интервала и счетчиком 9 заданного количества импульсов, а второй выход дешифратора 7 соединен с переключателем 10 времени подрыва.
Один выход переключателя 8 мерного интервала соединен со входом «+1» счетчика 11 мерного интервала и схемой сравнения 12, а второй выход переключателя 8 соединен со схемой «И1» 13, второй вход которой соединен со счетчиком 9 заданного количества импульсов.
К входу счетчика 9 заданного количества импульсов дополнительно подсоединен через усилитель-ограничитель 14 датчик 4 скорости вращения снаряда, предпочтительно выполненный в виде магнитометра, взаимодействующего с магнитным полем Земли.
Выход схемы «И1» 13 соединен с входом «-1» счетчика 11 мерного интервала и схемой «И2» 15, второй вход которой соединен с выходом счетчика 11. Выход схемы «И2» 15 соединен со входом регистра 16, выход которого соединен со входом счетчика 17 времени подрыва (записи параллельного числа). Второй вход регистра 16 подсоединен к выходу схемы 12 сравнения.
Первый выход переключателя 10 соединен со входом «+1» счетчика 17, а второй выход переключателя 10 соединен с делителем 18, выход которого подключен к схеме 12 сравнения и к входу «-1» счетчика 17.
Выход счетчика 17 соединен с выходным ключом 19, непосредственно связанным с электровоспламенителем 20 (фиг.3), который оснащен штатным предохранительным механизмом 21 и исполнительным механизмом 22.
В донной части корпуса 1 выполнено оптическое окно 23 (фиг.1) коммуникации с блоком 3 дистанционного управления исполнительным механизмом 22.
Источник питания 24 (фиг.3) через стабилизаторы (условно не показаны) связан с устройством 3 задержки и структурными элементами приемного устройства 5 кода времени.
Переключатели 8 и 10 (фиг.2) связаны с тактовым генератором 25.
Функционирует описанное устройство следующим образом.
После выстрела, через время задержки, необходимое для гарантированного выхода энергосодержащего источника 24 тока на рабочий уровень, достаточный для функционирования структурных элементов взрывателя 3, внешнее передающее устройство, связанное с пушкой, излучает в направлении снаряда кодовую лазерную посылку в виде двух пар импульсов. Интервал между двумя парами импульсов пропорционален времени задержки подрыва снаряда, а временной интервал между импульсами в парах определяется максимально возможной начальной скоростью снаряда данного типа и одновременно служит идентификационным признаком для исключения приема случайных помеховых сигналов в качестве управляющих.
При поступлении на приемник 6 через оптическое окно 23 корпуса 1 двух пар управляющих кодированных импульсов в дешифраторе 7 отсчитывается временной интервал между этими парами импульсов и фиксируется в виде числа импульсов тактового генератора 25, полученных в течение времени между парами импульсов.
Передним фронтом импульса с дешифратора 7, соответствующего длительности мерного интервала, переключатель 8 подключает тактовый генератор 17 к счетчику 11, который заполняется импульсами тактового генератора 25 до тех пор, пока не закончится импульс мерного интервала. Таким образом, количество импульсов в счетчике 11 будет соответствовать длительности импульса мерного интервала при максимально возможной начальной скорости снаряда данного типа.
После окончания импульса мерного интервала переключатель 8 подключает выход тактового генератора 25 ко входу схемы «И1» 13. Задним фронтом импульса мерного интервала с дешифратора 7 выдается разрешение счетчику 9 произвести отсчет заданного количества импульсов, прошедших формирование и нормирование по амплитуде в усилителе-ограничителе 14, на вход которого поступает сигнал с датчика 4 скорости вращения снаряда.
В частном случае счетчик 9 заданного количества импульсов может состоять из одного триггера и тогда на его выходе будет формироваться импульс, длительность которого будет равна одному периоду сигнала с датчика 4.
При поступлении сигнала со счетчика 9 заданного количества импульсов схема «И1» 13 начинает пропускать импульсы тактового генератора 25 на вход «-1» счетчика 11, то есть начинается реверсный отсчет. При совпадении числа импульсов, записанных в счетчик 11 по входу «+1», и числа импульсов, записанных в счетчик 11 по входу «-1», на его выходе появится сигнал, который при поступлении на вход схемы «И2» 15 выдает разрешение на прохождение тактовых импульсов со схемы «И1» 13 на вход регистра 16, который заполняется таким количеством импульсов, которое успевает пройти до момента окончания импульса со счетчика 9 заданного количества импульсов, длительность которого равна одному периоду сигнала с датчика 4 скорости вращения. Таким образом, в регистр 16 будет записано количество импульсов тактового генератора, пропорциональное превышению длительности периода вращения снаряда над длительностью мерного интервала.
Передним фронтом импульса с дешифратора 7, соответствующего времени подрыва, переключатель 10 подключает тактовый генератор 25 ко входу счетчика 17, который заполняется импульсами тактового генератора 25 до тех пор, пока не закончится длительность импульса, соответствующего времени подрыва. Таким образом, количество импульсов в счетчике 17 будет соответствовать длительности импульса времени подрыва.
После окончания длительности импульса, соответствующего времени подрыва, задним фронтом переключатель 10 подключает выход тактового генератора 25 ко входу делителя 18, который кратно уменьшает частоту следования импульсов тактового генератора. Эти импульсы поступают на вход «-1» счетчика 17 и на схему сравнения 12.
В схеме сравнения 12 при достижении количества поступающих импульсов количеству импульсов, ранее записанных и соответствующих мерному интервалу, формируется сигнал, поступающий на регистр 16, разрешающий сохраненное в нем количество импульсов передать (переписать) на параллельный вход счетчика 17 в дополнение к тем импульсам, которые были ранее записаны (внесены) в данный счетчик 17 в соответствии с длительностью импульса, адекватного времени подрыва.
На протяжении времени полета периодически в моменты совпадения количества импульсов, поступающих после делителя 18 на схему 12 сравнения, количеству импульсов, ранее записанных и соответствующих мерному интервалу, схемой 12 сравнения будет формироваться сигнал, поступающий на регистр 16 и разрешающий сохраненное в нем количество импульсов передать (переписать) на параллельный вход счетчика 17. Таким образом, будет вноситься поправка на заданное время подрыва по косвенно измеренному значению начальной скорости каждого конкретного снаряда.
Тем временем импульсы, поступающие на вход «-1» счетчика 17 с кратно уменьшенной частотой следования по отношению к частоте следования импульсов тактового генератора 25, вычитаются из того числа импульсов, которое записано в счетчике 17 в результате сложения количества импульсов, соответствующих времени подрыва при максимальной скорости (переданному на приемное устройство 5 в кодовой посылке с Земли) и добавленному количеству импульсов по косвенно измеренному значению начальной скорости каждого конкретно снаряда, на его борту.
При совпадении количества импульсов, поступающих на вход «-1» счетчика 17, и суммарного количества импульсов, ранее записанных в счетчик 17, последний формирует сигнал и передает его на выходной ключ 19, импульс тока с которого поступает на электровоспламенитель 20. Сигнал срабатывания электровоспламенителя 20 через штатное предохранительное устройство 21 вызывает срабатывание лучевого детонатора 22, инициирующего детонацию взрывчатого вещества наполнения 2 и подрыв снаряда в заданной точке траектории полета.
При расчетной среднеквадратической погрешности определения начальной скорости снаряда ±0,15% отклонение начальной скорости малокалиберного снаряда по уровню 3 составит ±4,5 м/с. Таким образом, предложенное автоматическое управление временем (дистанцией) подрыва заметно сокращает ошибку по дальности, так воздушный подрыв указанных малокалиберных снарядов по уровню 3 характеризуется ошибками:
– на дальности 1 км ±7,8 м,
– на дальности 2 км ±13,4 м.
При вращении магнитометра 4 в составе снаряда на траектории полета со скоростями, присущими малокалиберным снарядам (100 тыс. оборотов в минуту), в магнитном поле Земли в нем возникает ЭДС уровня 10 мВ.
В качестве магнитометра 4 возможно использование высокочувствительных магниторезистивных датчиков типа KMZ51 или НМС1001, выполненных в интегральном исполнении. Они чувствительны к величине и направлению вектора магнитного поля.
Возможно также использование широко применяемой в качестве датчиков при радиотелеметрических измерениях скорости вращения артиллерийских снарядов на траектории полета многовитковой катушки индуктивности с сердечником из электротехнической стали.
Проведенный сопоставительный анализ предложенного технического решения с выявленными аналогами уровня техники, из которого изобретение явным образом не следует для специалиста по боеприпасам, показал, что оно не известно, а с учетом возможности промышленного серийного изготовления малокалиберных артиллерийских снарядов с управляемым инициированием подрыва можно сделать вывод о соответствии критериям патентоспособности.
Формула изобретения
1. Артиллерийский боеприпас с управляемым инициированием, содержащий корпус, наполнение, взрыватель с преобразователем, предохранительным и исполнительным механизмами, соединенный с источником питания, блок дистанционного управления взрывателем, состоящий из последовательно соединенных приемного устройства кода времени с дешифратором и устройства задержки, отличающийся тем, что в корпусе размещен датчик скорости вращения, выполненный преимущественно в виде взаимодействующего с магнитным полем Земли магнитометра, который через связанный с дешифратором приемного устройства счетчик заданного количества импульсов подключен к устройству задержки.
2. Артиллерийский боеприпас по п.1, отличающийся тем, что устройство задержки содержит соединенные с дешифратором два управляемых тактовым генератором переключателя, две схемы «И», счетчик мерного интервала, схему сравнения, регистр, делитель, счетчик времени подрыва и ключ, причем первый выход первого переключателя через последовательно соединенные первую и вторую схемы «И» соединен с первым входом регистра, выход которого соединен с первым входом счетчика времени подрыва, второй выход первого переключателя соединен с первым входом счетчика мерного интервала и первым входом схемы сравнения, второй вход счетчика мерного интервала соединен с выходом первой схемы «И», а его выход – со вторым входом второй схемы «И», первый выход второго переключателя соединен со вторым входом счетчика времени подрыва, второй выход второго переключателя через делитель соединен с третьим входом счетчика времени подрыва и вторым входом схемы сравнения, выход которой соединен со вторым входом регистра, выход счетчика времени подрыва соединен с ключом, выход которого является выходом устройства задержки.
3. Артиллерийский боеприпас по пп.1 и 2, отличающийся тем, что датчик скорости вращения через счетчик заданного количества импульсов подключен к первой из последовательно соединенных схем «И» устройства задержки.
4. Артиллерийский боеприпас по п.1, отличающийся тем, что в качестве артиллерийского боеприпаса использован малокалиберный снаряд.
РИСУНКИ
|