|
|
(21), (22) Заявка: 2006105619/09, 22.02.2006
(24) Дата начала отсчета срока действия патента:
22.02.2006
(46) Опубликовано: 27.10.2007
(56) Список документов, цитированных в отчете о поиске:
RU 2121756 C1, 10.11.1998. RU 2248102 C1, 10.03.2005. US 4687999 А, 18.08.1987. US 4912422 А, 27.03.1990. DE 3935911 А1, 02.05.1991.
Адрес для переписки:
191187, Санкт-Петербург, наб. Кутузова, 10, Институт прикладной астрономии
|
(72) Автор(ы):
Ипатов Александр Васильевич (RU), Дикарев Виктор Иванович (RU), Койнаш Борис Васильевич (RU), Финкельштейн Андрей Михайлович (RU)
(73) Патентообладатель(и):
Институт прикладной астрономии Российской академии наук (RU)
|
(54) СПОСОБ АВТОКОРРЕЛЯЦИОННОГО ПРИЕМА ШУМОПОДОБНОГО СИГНАЛА
(57) Реферат:
Изобретение относится к радиотехнике и может быть использовано в цифровых системах связи, в частности в устройствах синхронизации и приема шумоподобных (фазоманипулированных) сигналов. Технический результат – обеспечение приема шумоподобных сигналов с априорно неизвестной внутренней структурой и с изменяющейся несущей частотой путем их квадратурной обработки. Устройство, реализующее предлагаемый способ, содержит перемножители (1 и 5), линию задержки (2), фазовращатели (3) и (4) на 90°, интеграторы (6 и 7), квадраторы (8 и 9), сумматор (10), блок (11) извлечения квадратного корня, амплитудный ограничитель (12) и триггер (13). 2 ил.
Предлагаемый способ относится к радиотехнике и может быть использован в цифровых системах связи, в частности в устройствах синхронизации и приема шумоподобных (фазоманипулированных) сигналов.
Известны способы и устройства приема шумоподобных сигналов (авт. свид. СССР №177471, 451166, 491187, 543194, 860276, 1417206; патенты РФ №2085036, 2011299, 2106068, 2121756, 2168869, 2248102; патенты США №4146841, 4811363, 4912422; патенты ФРГ №2646255, 3935911; Петрович Н.П. и др. Системы связи с шумоподобными сигналами. – М.: Сов. радио, 1969, с.94, рис.3.8а; Дж.Стелкер. Цифровая спутниковая связь. – М.: Связь, 1979, 281 с., Варакин Л.Е. Системы связи с шумоподобными сигналами. – М.: Связь, 1985, с.16, рис.1.9,в и другие).
Из известных способов наиболее близким к предлагаемому является «Способ автокорреляционного приема шумоподобных сигналов» (патент РФ №2121756, Н04В 1/20, 1998), который и выбран в качестве прототипа.
Данный способ заключается в перемножении принимаемого сигнала с опорным сигналом и интегрировании полученного произведения, при этом опорный сигнал формируют путем попарного перемножения задержанных элементов принимаемого сигнала и полученных произведений, задержка элементов принятого сигнала осуществляется на интервалы времени, кратные тактовому периоду, и коэффициенты кратности соответствуют суммируемым разрядам в рекурентном соотношении, а каждое задержанное значение или полученное произведение используется в качестве сомножителя только один раз.
Однако реализация известного способа возможна только при априорном значении рекурентного соотношения и тактового периода принимаемых шумоподобных сигналов.
Кроме того, в известном способе необходима согласованность величины задержки з с частотой с принимаемого шумоподобного сигнала. Так как значения автокорреляционной функции пропорциональны величине cos c 3, то необходимо соблюдать следующее условие
|cos c з|=1,
которое выполняется при c з=2 к, к=1, 2, …
Изменение несущей частоты Ос принимаемого шумоподобного сигнала под воздействием различных дестабилизирующих факторов требует согласованного изменения величины задержки з. Необходимость автоматической или ручной подстройки величины задержки з приводит к значительному аппаратурному усложнению известного способа.
Для устранения указанных недостатков можно использовать квадратурную обработку принимаемого шумоподобного сигнала, которая исключает зависимость автокорреляционной функции от несущей частоты принимаемого шумоподобного сигнала и не требует априорного знания рекуррентного соотношения и тактового периода принимаемого шумоподобного сигнала.
Технической задачей изобретения является обеспечение приема шумоподобных сигналов с априорно неизвестной внутренней структурной и с изменяющейся несущей частотой путем их квадратурной обработки.
Поставленная задача решается тем, что согласно способа автокорреляционного приема шумодобных сигналов, заключающегося в перемножении принимаемого сигнала с опорным сигналом и интегрировании полученного произведения, опорный сигнал формируют путем задержки принимаемого сигнала на время, не больше тактового периода, принимаемый и опорный сигналы сдвигают по фазе на 90°, перемножают между собой, интегрируют полученное произведение, проинтегрированные напряжения возводят в квадрат, суммируют их. Извлекают из суммарного напряжения квадратный корень, ограничивают по амплитуде сверху полученное низкочастотное напряжение, формируя короткие отрицательные импульсы, используют их для формирования модулирующей функции в прямом или обратном коде.
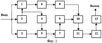
Структурная схема устройства, реализующего предлагаемый способ, представлена на фиг.1. Временные диаграммы, поясняющие принцип работы устройства, изображены на фиг.2.
Устройство содержит последовательно включенные к его входу линию задержки 2, первый перемножитель 1, второй вход которого соединен с выходом устройства, первый интегратор 6, первый квадратор 8, сумматор 10, блок 11 извлечения квадратного корня, амплитудный ограничитель 12 и триггер 13, выход которого является выходом устройства, последовательно подключенные к его входу первый фазовращатель 3 на 90°, второй перемножитель 5, второй вход которого через второй фазовращатель 4 на 90° соединен с выходом линии задержки 2, второй интегратор 7 и второй квадратор 9, выход которого соединен со вторым входом сумматора 10.
Предлагаемый способ автокрреляционного приема шумоподобных сигналов реализуется следующим образом.
Принимаемый шумоподобный (фазоманипулированный сигнал) (фиг.2, б)
uc(t)=UcM(t)·cos( ct+ c), 0 t Тс,
где Uc, c, c, Тc – амплитуда, несущая частота, начальная фаза и длительность сигнала;
M(t) – модулирующая функция (фиг.2, а), в соответствии с которой манипулируется фаза гармонического колебания,
поступает на вход первого перемножителя 1, линии задержки 2 и первого фазовращателя 3 на 90°, на выходе которого образуется сигнал
u1(t)=UcM(t- з)cos[( c(t- з)+ c], 0 t Тс,
где з – время задержки.
Время задержки з линии задержки 2 выбирается из следующих соображений:
з э, с з=2 к, к=1, 2, …,
где Э – длительность элементарных посылок (тактовый период).
Задержанный сигнал u2(t) поступает на вход второго фазовращателя на 90°, на выходе которого образуется сигнал
u3(t)=UcM(t- з)cos[ c(t- з)+ c+90°]=
=-Uc·M(t- з)·sin[ c(t- з)+ c], 0 t Тс.
Результатом перемножения сигналов uc(t) и u2(t), u1(t) и u3(t) являются сложные колебания, из которых интеграторами (фильтрами нижних частот) 6 и 7 выделяются следующие низкочастотные напряжения:
uн1(t)=Uн·M(t)·M(t- з)·cos c з;
uн2(t)=Uн·M(t)·M(t- з)·sin c з,
где 
K1 – коэффициент передачи перемножителей.
Эти напряжения после квадраторов 8 и 9 соответственно приобретают следующий вид:
u4(t)=Uн 2·M2(t)·M2(t- з)·cos2 c з,
u5(t)=Uн 2·M2(t)·M2(t- з)·sin2 c з.
Напряжения u4(t) и u5(t) поступают на вход сумматора 10, на выходе которого образуется напряжение
u (t)=u4(t)+u5(t)=Uн 2·M2(t)·M2(t- з)·(cos2 c з+sin c з)=
=Uн 2·M2(t)·M2(t- 2),
которое после блока 11 извлечения квадратного корня приобретает следующий вид:
uн(t)=Uн·M(t)·M(t- з).
Оно представляет собой произведение двух модулирующих функций M(t) (фиг.2, а) и M(t- з) (фиг.2, г), сдвинутых по времени на величину задержки з (фиг.2, д).
Следует отметить, что число отрицательных импульсов в напряжении uн(t) (фиг.2, д) равно числу скачков фазы принимаемого ФМн-сигнала (фиг.2, б). Причем длительность отрицательных импульсов равна величине задержки з. Напряжение uн(t) с выхода блока 11 извлечения квадратного корня поступает на вход амплитудного ограничителя 12, который обеспечивает его ограничение по амплитуде сверху (фиг.2, е). Полученные отрицательные импульсы поступают на вход триггера 13. Причем каждый поступивший импульс переводит триггер 13 в противоположное состояние. В результате этого на выходе триггера 13 воспроизводится аналог модулирующей функции M(t) (фиг.2, а) в прямом M1(t) (фиг.2, ж) или инверсном M2(t) (фиг.2, з) коде в зависимости от исходного состояния триггера 13.
Таким образом, предлагаемый способ по сравнению с прототипом обеспечивает прием шумоподобных сигналов с априорно неизвестной внутренней структурой и с изменяющейся несущей частотой. Это достигается за счет квадратурной обработки принимаемого шумоподобного сигнала.
При этом обеспечивается получение напряжения, пропорционального автокорреляционной функции, которое не зависит от несущей частоты с принимаемого шумоподобного сигнала и величины задержки 3. Тем самым упрощается процесс приема шумоподобных сигналов и повышается его достоверность за счет исключения составляющей погрешности, обусловленной неточной настройкой величины задержки з, особенно при малых отношениях сигнал/шум.
Формула изобретения
Способ автокорреляционного приема шумоподобных сигналов, заключающийся в перемножении принимаемого сигнала с опорным сигналом и интегрировании полученного произведения, отличающийся тем, что опорный сигнал формируют путем задержки принимаемого сигнала на время, не большее тактового периода, принимаемый и опорный сигналы сдвигают по фазе на 90°, перемножают между собой, интегрируют полученное произведение, проинтегрированные напряжения возводят в квадрат, суммируют их, извлекают из суммарного напряжения квадратный корень, ограничивают по амплитуде сверху полученное низкочастотное напряжение, формируя короткие отрицательные импульсы, используют их для формирования модулирующей функции в прямом или обратном коде.
РИСУНКИ
MM4A – Досрочное прекращение действия патента СССР или патента Российской Федерации на изобретение из-за неуплаты в установленный срок пошлины за поддержание патента в силе
Дата прекращения действия патента: 23.02.2008
Извещение опубликовано: 27.12.2009 БИ: 36/2009
|
|