|
|
(21), (22) Заявка: 2005141582/09, 20.01.2005
(24) Дата начала отсчета срока действия патента:
20.01.2005
(30) Конвенционный приоритет:
20.01.2004 KR 10-2004-0004246
(43) Дата публикации заявки: 27.06.2006
(46) Опубликовано: 27.10.2007
(56) Список документов, цитированных в отчете о поиске:
WO 02/065647 A1, 22.08.2002. RU 2212103 С2, 10.09.2003. RU 2216111 С2, 10.11.2003. ЕР 1233524 А2, 18.02.2002. US 6298463 А, 02.10.2001.
(85) Дата перевода заявки PCT на национальную фазу:
29.12.2005
(86) Заявка PCT:
KR 2005/000184 (20.01.2005)
(87) Публикация PCT:
WO 2005/069493 (28.07.2005)
Адрес для переписки:
129010, Москва, ул. Б.Спасская, 25, стр.3, ООО “Юридическая фирма Городисский и Партнеры”, пат.пов. Г.Б. Егоровой, рег.№ 513
|
(72) Автор(ы):
КИМ Мин-Гоо (KR), ХА Санг-Хиук (KR), ГУ Йоунг-Мо (KR)
(73) Патентообладатель(и):
САМСУНГ ЭЛЕКТРОНИКС КО., ЛТД. (KR)
|
(54) УСТРОЙСТВО И СПОСОБ ДЛЯ ФОРМИРОВАНИЯ И ДЕКОДИРОВАНИЯ КОДОВ С ПРЯМЫМ ИСПРАВЛЕНИЕМ ОШИБОК, ИМЕЮЩИХ ПЕРЕМЕННУЮ СКОРОСТЬ ПЕРЕДАЧИ В ВЫСОКОСКОРОСТНОЙ БЕСПРОВОДНОЙ СИСТЕМЕ ПЕРЕДАЧИ ДАННЫХ
(57) Реферат:
Изобретение относится к устройство и способу для генерации кодов, имеющих переменную скорость передачи, с прямым исправлением ошибок в беспроводной системе передачи данных. Устройство для формирования квазикомплементарных сдвоенных двоичных турбокодов (QC-DBTC) включает в себя QC-DBTC кодер, который принимает поток информационных символов и формирует множество потоков систематических символов и множество потоков символов четности в соответствии с заданной скоростью кодирования. Устройство дополнительно включает в себя квадро-символьный преобразователь, который выполняет квадро-символьное преобразование потоков систематических символов в один поток символов, канальный перемежитель, который независимо перемежает квадро-преобразованный поток систематических символов и потоки символов четности, выполняет обратное квадро-преобразование квадро-преобразованного потока систематических символов, чередует символы в потоках символов четности и последовательно конкатенирует обратно квадро-преобразованный поток систематических символов с чередованными потоками символов четности, а также генератор сдвоенного двоичного турбокода для повторения последовательно конкатенированного потока символов и выбора заранее определенного количества символов из повторного потока символов согласно скорости кодирования и информации выбора, таким образом формируя QC-DBTC коды. Технический результат – обеспечение различной избыточности простым QC-DBTC кодером с максимальным коэффициентом передачи системы. 9 н. и 10 з.п. ф-лы, 9 ил., 2 табл.
Область техники
Изобретение в целом относится к устройству и способу для генерации кодов с прямым исправлением ошибок (FEC) в беспроводной системе передачи данных. Более конкретно, настоящее изобретение относится к устройству и способу формирования FEC-кодов, имеющих переменную скорость передачи.
Описание предшествующего уровня техники
Обычно беспроводные системы передачи данных классифицируются как система мобильной связи (MCS), беспроводная локальная сеть (WLAN), глобальная сеть (WAN) или региональная сеть (MAN), которые все основаны на технологии мобильной связи. Для систем мобильной связи системы для высокоскоростной передачи данных также развиваются независимо, в соответствии с проектом-2 партнерства 3-го поколения (3GPP2), группой стандартизации для синхронных систем мобильной связи с множественным доступом с кодовым разделением каналов (МДКРК, CDMA) и проектом партнерства 3-го поколения (3GPP), группой стандартизации системы мобильной связи для асинхронной универсальной мобильной системы связи (UMTS). Также для WLAN, WAN и MAN были сделаны различные попытки передавать радиоданные с высокой скоростью в области стандартизации IEEE 802.11 – IEEE 802.16.
Описание ниже приведено для Адаптивной Модуляции и Кодирования (AMC), как это было предпринято в предшествующих стандартах связи. Также будет приведено описание системы IEEE 802.16a, системы CDMA2000 1x EV-DV (развитие для данных и речи), основанной на системе мобильной связи CDMA, и системы высокоскоростного мобильного Интернет (HPi), в настоящее время разрабатываемой в Южной Корее для высокоскоростной передачи данных в диапазоне 2.4 ГГц, которые все содержат наиболее существенно продвинутые системы в этой области техники.
Сначала описана система IEEE 802.16a. Система IEEE 802.16a является системой, использующей доступ на основе мультиплексирования с ортогональным частотным разделением сигналов (OFDMA).
Фиг.1 изображает блок-схему, иллюстрирующую структуры физических каналов для передачи данных с высокой скоростью в системе IEEE 802.16a, использующей мультиплексирование с ортогональным частотным разделением сигналов (OFDM). Как показано на фиг.1, все физические каналы, передаваемые пользователям User1, User2, …, Userm, имеют одинаковую структуру. Поэтому на фиг.1 одинаковым элементам назначены одинаковые ссылочные позиции, и различные символы типа a, b, …, m добавлены к ссылочным позициям в качестве индикаторов для указания соответствующих пользователей и связанных с ними физических каналов. Параметры, используемые в физических каналах для пользователей User1, User2, …, Userm, могут иметь или одинаковые значения или различные значения. Например, соответствующие физические каналы могут отличаться друг от друга по размеру входного пакета, скорости кодирования, степени модуляции и продолжительности передачи. Ниже, в качестве примера, приведено описание физического канала для первого пользователя User1.
В физическом канале данные User1_Data, подлежащие передаче к первому пользователю User1, вводят в сумматор 101a с проверкой циклическим избыточным кодом (CRC, ЦИК), и сумматор CRC 101a добавляет CRC к входным данным User1_Data пользователя так, чтобы сторона приема могла обнаружить ошибку, имеющую место вследствие шумов в процессе передачи канала. Данные пользователя с добавленным CRC вводят в сумматор 103a хвостовых битов, и сумматор 103a хвостовых битов добавляет хвостовые биты к данным пользователя с добавленным CRC. CRC является кодом коррекции ошибок, используемым для исправления ошибки, имеющей место из-за шумов в процессе передачи канала, и обычно используется для прямого исправления ошибок (FEC, ПИО). Обычно сверточные коды или турбокоды используются для FEC, используемого в системе радиосвязи. Эти коды используют хвостовые биты, которые являются битами завершения для завершения соответствующих кодов в состоянии ‘0’ на решетчатой диаграмме. Поэтому данные с добавленными хвостовыми битами являются FEC-кодированными с помощью FEC-кодера 105a. Поскольку это подробно раскрыто в соответствующих документах, его подробное описание будет опущено.
Затем, чтобы согласовать количество выходных сигналов FEC-кодера 105a с количеством символов модуляции, назначенных каждому пользователю, часть 107a прокалывания (перфорирования, удаления) и повторения символов выполняет повторение символа и перфорирование в отношении FEC-кодированных данных. Символы, которые подверглись повторению и прокалыванию, подают на канальный перемежитель 109a для преобразования пакета ошибок, встречающегося в канале, в случайную ошибку, и канальный перемежитель 109a выполняет канальное перемежение входных символов. Символы с канальным перемежением подают на модулятор 111а, и модулятор 111а модулирует символы с канальным перемежением. Модулированные символы подают на преобразователь 120 поднесущей или подканала и преобразователь NOS или NOOS. Преобразователь 120 поднесущей или подканала и преобразователь NOS или NOOS выполняют отображение (преобразование) поднесущей или подканала, и отображение (преобразование) NOS (количество слотов, КС) или NOOS (количество OFDM символов, КОС) в модулированные символы в течение продолжительности передачи, распределенной каждому пользователю. Преобразователь 120 поднесущей или подканала и преобразователь NOS или NOOS одновременно обрабатывают данные для всех пользователей. Вывод символов из преобразователя 120 поднесущей или подканала и преобразователя NOS или NOOS подают на блок 130 обратного быстрого преобразования Фурье (IFFT, ОБПФ), и блок 130 IFFT выполняет обратное быстрое преобразование Фурье над входными символами. Таким образом, данные для каждого пользователя преобразуются в один несущий сигнал и подаются на радиочастотный (РЧ) модуль (не показан).
В предшествующем описании “NOS” или “NOOS” обозначают продолжительность передачи, распределенную каждому пользователю, и являются переменными в соответствии с размером данных пользователя. Поэтому увеличение NOS или NOOS вызывает увеличение во времени передачи распределенному одному пакету. Кроме того, “подканал” означает набор поднесущих, используемых при мультиплексировании с ортогональным частотным разделением сигналов (OFDM). Не является необходимым, чтобы поднесущие, составляющие один подканал, всегда были упорядочены в регулярной последовательности в частотной области, и обычно множество поднесущих составляют один подканал согласно конкретному шаблону (образцу). Например, когда заданная ширина полосы частот разделена на 2048 ортогональных частот, если имеются с 1-ой по 2048-ую поднесущих, один подканал может быть конфигурирован с 4 поднесущими из 1-ой, 8-ой, 16-ой, 32-ой и 64-ой поднесущими. Конфигурация подканала и количество поднесущих, составляющих подканал, могут изменяться согласно стандартам.
Фиг.2 изображает блок-схему, иллюстрирующую структуры физических каналов для передачи данных пользователю в современной системе HPi высокоскоростной передачи данных. Структура на фиг.2 по существу идентична таковой на фиг.1 за исключением того, что структура согласно фиг.2 не добавляет хвостовые биты и CRC. Это имеет место потому, что функция CRC может быть выполнена на уровне управления доступом к среде (MAC). Поэтому элементы 205, 207, 209, 211, 220 и 230 на фиг.2 соответствуют элементам 105, 107, 109, 111, 120 и 130 на фиг.1, соответственно. Когда структуры согласно обеим фиг.1 и 2 имеют множество модуляторов и множество скоростей кодирования с FEC, они требуют схемы для определения скорости кодирования и степени модуляции для гарантии обеспечения лучшей производительности каждому пользователю.
Как проиллюстрировано на фиг.1 и 2, в физическом канале необходим модулятор для службы передачи пакетных данных. Кроме того, FEC-коды используются для того, чтобы преодолеть ошибки в данных, вызванные шумами, имеющими место в канале радиосвязи. Однако в текущем физическом канале для службы передачи пакетных данных FEC-коды с фиксированной скоростью передачи обычно используются и, в частности, используются наилучшие коды для заданной скорости передачи. Это имеет место потому, что физический канал для службы передачи пакетных данных имеет характеристику стационарного канала, такую как канал с аддитивным белым гауссовым шумом (AWGN). Поэтому, имеется меньше необходимости принимать во внимание FEC-коды, используя адаптивную скорость передачи. Например, IEEE 802.16a, стандарт беспроводной высокоскоростной передачи данных не гарантирует мобильность мобильной станции и использует только 6 скоростей кодирования с FEC. Подробное описание стандарта раскрыто в стандарте IEEE 802.16a физического канала, полное содержание которого включено в настоящее описание по ссылке. В то время как система мобильной связи использует двоичные турбокоды, IEEE 802.16a использует сдвоенные двоичные турбокоды.
Сдвоенные двоичные турбокоды описаны ниже более подробно. Фиг.3 является блок-схемой, иллюстрирующей устройство для формирования сдвоенных двоичных турбокодов со скоростью кодирования R=1/2, и фиг.4 является блок-схемой, иллюстрирующей устройство для формирования сдвоенных двоичных турбокодов с R=1/3.
Как проиллюстрировано на фиг.3, сдвоенный двоичный турбокодер с R=1/2 принимает 2 информационных символа А и B параллельно. Эти 2 информационных символа А и B, принятых параллельно, подают вместе на первый компонентный кодер 301 и турбоперемежитель 302. Турбоперемежитель 302 выполняет перемежение 2 параллельных символов А и B входной информации и выдает перемеженные информационные символы на второй компонентный кодер 303. Упомянутые 2 параллельных символа А и B входной информации выводятся неизмененными в качестве систематических символов, и первый компонентный кодер 301 и второй компонентный кодер 303 генерируют символы C1 и C2 четности, соответственно, используя 2 символа А и B входной информации. В результате 2 символа входной информации выводятся неизменными в качестве систематических символов, и каждый компонентный кодер формирует один символ четности. Поэтому скорость кодирования кодера равна 1/2.
Сдвоенный двоичный турбокодер с R=1/3 согласно фиг.4 принимает 2 информационных символа А и B параллельно. Эти 2 параллельных символа А и B входной информации подают совместно на первый компонентный кодер 401 и турбоперемежитель 402. Турбоперемежитель 402 выполняет перемежение 2 параллельных символов А и B входной информации и выдает перемеженные информационные символы на второй компонентный кодер 403. 2 параллельных символа А и B входной информации выводятся неизменными в качестве систематических символов, и первый компонентный кодер 401 и второй компонентный кодер 403 формируют пару символов C11;C12 и C21;C22 четности, соответственно, используя 2 символа А и B входной информации. В результате 2 символа входной информации выводятся неизменными в качестве систематических символов, и каждый компонентный кодер формирует два символа четности. Поэтому скорость кодирования кодера равна 1/3.
Ниже приведено описание способа кодирования, выполненного в сдвоенных двоичных турбокодерах согласно фиг.3 и 4. Пусть размер информационного символа, который должен быть закодирован, равен N_EP, и пары информационных символов с N_EP/2, которые формируются посредством деления размера N_EP информационного символа на два, обозначены A_i и B_i (где i=0, 1, …, N_EP/2), соответственно. В этом случае сдвоенный двоичный турбокодер кодирует пару символов A_i и B_i посредством первого компонентного кодера 301 (или 401) и выдает символ C1 четности (или пару символов C11;C12 четности) в качестве результата кодирования. Затем турбоперемежитель 302 (или 402) выполняет перемежение пары информационных символов A_i и B_i с N_EP/2 и выводит пару перемеженных информационных символов на второй компонентный кодер 303 (или 403). Второй компонентный кодер 303 (или 403) кодирует пары символов входной информации и выводит символ C2 четности (или пару символов C21;C22 четности) в качестве результата кодирования. В результате, для N_EP символов входной информации, сдвоенный двоичный турбокодер с R=1/2 выводит 2N_EP символов кодового слова, и сдвоенный двоичный турбокодер с R=1/3 выдает 3N_EP символов кодового слова.
Специалистам известно, что сдвоенные двоичные турбокоды немного превосходят двоичные турбокоды в эффективности при высокой скорости кодирования. При сравнении с двоичными турбокодами, чей размер информационного символа равен N_EP, сдвоенные двоичные турбокоды, чей размер информационного символа также равен N_EP, уменьшаются до 1/2 в длине решетки, то есть длине кадра, способствуя 1/2 сокращения в задержке декодирования. К сожалению, однако, сдвоенные двоичные турбокоды уступают двоичным турбокодам в эффективности при более низкой скорости кодирования. Кроме того, сдвоенные двоичные турбокоды в смысле сложности декодирования выше, чем двоичные турбокоды, потому что в решетчатой диаграмме используются 4 ветви для каждого состояния.
Однако CDMA2000 1x EV-DV (Развитие с Данными и Речью), стандарт синхронной мобильной связи, гарантирует мобильность мобильной станции. Чтобы гарантировать мобильность, системе нужно не только учитывать ошибки в данных, вызванные шумами, встречающимися в канале радиосвязи, но также необходимо учитывать и различные схемы преодоления ошибок в данных, вызванных замиранием. Например, чтобы передатчик мог активно справляться с динамическим изменением в отношении сигнал-шум (SNR), имеющим место в среде канала с замиранием, экстенсивно рассматриваются схема модуляции пакетной передачи одного и того же пакета передачи во все моменты времени и схема AMC изменения скорости кодирования FEC-кодов. Например, в CDMA2000 1x EV-DV используются квазикомплементарные турбокоды (QCTC, ККТК) для физического канала в качестве схемы для свободной поддержки переменной скорости кодирования. QCTC обозначает набор турбокодов с различными скоростями кодирования, выбранными селектором символов после того, как переставлены (переупорядочены) кодовые символы, закодированные из заданного родительского кода в соответствии со специфическим правилом, как показано на фиг.5.
Со ссылками на фиг.5 приводится описание работы QCTC, выбранного в качестве стандартного для системы CDMA2000 1x EV-DV. Когда информационный поток 500 подают на турбокодер 510, имеющий скорость кодирования R=1/5, турбокодер 510 выполняет турбокодирование над N_EP символами входной информации, используя родительский код. В результате турбокодер 510 генерирует 5xN_EP кодовых символов. Сформированные кодовые символы демультиплексируют в 5 субблоков с помощью блока 512 разделения кодовых символов. Разделенные кодовые символы обозначены ссылочной позицией 514. Кодовые символы 514 разделяют на группу систематических символов (или субблок X) и множество групп символов четности (или субблоки Y0, Y1, Y’0 и Y’1). Соответствующие группы символов подвергаются перемежению с частичным обратным порядком битов (PBRO, ЧОПБ). Здесь соответствующие субблоки подвергаются независимому перемежению. Это называется “перемежением субблоков”. Ссылочные позиции 516a, 516b, 516c, 516d и 516e обозначают независимые устройства для выполнения перемежения PBRO.
Среди PBRO-перемеженных символов систематические символы выводятся неизменными, и PBRO-перемеженные символы четности являются переставленными чередующимся образом посредством блоков 518a и 518b чередования. Перестановка (переупорядочение) достигается таким образом, что два символа переставляются однажды. То есть, блок 518a чередования формирует новую группу, чередуя символы Y0 и Y’0 четности. Точно так же, блок 518b чередования чередующимся образом переставляет символы Y1 и Y’1 четности, сформированные в каждом субблоке, таким образом формируя новую группу. Поэтому каждая группа, сформированная чередованием, имеет размер 2xN_EP.
Затем субблок, состоящий из перемеженных систематических символов и 2 чередованные группы четности размещаются в регулярном порядке и затем конкатенируются, таким образом формируя одну новую последовательность. Здесь, эта операция обозначена как “QCTC-символы” и ссылочной позицией 520. Посредством последовательности процессов, описанных выше, перестановка символов для формирования QCTC-кодов выполняется. Затем селектор 522 QCTC символов формирует QCTC-коды, имеющие различные скорости кодирования, посредством выбора случайных символов из 5xN_EP символов. Обычные критерии построения двоичных кодов QCTC должны принимать во внимание улучшения эффективности принятого сигнала в канале с замиранием. Критерии построения QCTC характеризуются оптимизацией не только эффективности кода, но также и эффективностью канального перемежения. Канальное перемежение обычно достигается перемежением и чередованием субблоков.
Согласно современному стандарту HPi имеется приблизительно 120 возможных различных комбинаций схем модуляции и скоростей кодирования с FEC. Однако не имеется никакой предложенной схемы формирования и определения FEC-кодов, поддерживающих эти возможные комбинации, то есть турбокодов, имеющих различные скорости кодирования. В частности, система OFDM/OFDMA не имеет никакого предложенного способа для изменения скорости кодирования с FEC в соответствии с отношением между схемой модуляции и скоростью кодирования с FEC, соответствующей каждой скорости передачи данных. Кроме того, когда используется гибридный автоматический запрос повторения (HARQ), не имеется никакой предложенной схемы для формирования различных избыточностей.
Для двоичных турбокодов, используемых в системе мобильной связи, то есть двоичных турбокодов, определенных в стандарте CDMA2000 1x EV-DV, в предшествующих средах был предложен QCTC в качестве схемы обеспечения различных кодов. Однако QCTC в основном оптимизирован для двоичных турбокодов. Поэтому требуется отдельная оптимизация, когда в качестве родительских кодов используются недвоичные турбокоды, такие как сдвоенные двоичные турбокоды. В частности, использование сдвоенных двоичных турбокодов требует классификации и перемежения символов, в которых принимается во внимание характеристика систематических символов.
Соответственно, существует потребность в устройстве и способе для формирования требуемых кодов и декодирования требуемых кодов в беспроводной системе передачи и обработке данных с высокой скоростью передачи.
Сущность изобретения
Поэтому задачей настоящего изобретения является создание устройства и способа для формирования квазикомплементарных сдвоенных двоичных турбокодов (QC-DBTC, ККСДТК), и устройства и способа для декодирования QC-DBTC кодов в высокоскоростной беспроводной системе передачи данных, в которой используются различные размеры пакетов для передачи данных.
Другой задачей настоящего изобретения является создание устройства и способа для формирования сдвоенных двоичных турбокодов, имеющих различные скорости кодирования, и устройства и способа для декодирования сдвоенных двоичных турбокодов в OFDMA высокоскоростной беспроводной системе передачи пакетных данных, в которой используется HARQ.
Другой задачей настоящего изобретения является создание устройства и способа для формирования сдвоенных двоичных турбокодов, и устройства и способа для декодирования сдвоенных двоичных турбокодов в OFDMA высокоскоростной беспроводной системе передачи пакетных данных, в которой используются различные размеры пакета, и в которой одна из схем множественной модуляции и одна из множества схем FEC кодирования выбраны в соответствии с состоянием канала, состоянием буфера, количеством доступных подканалов (или поднесущих), количеством OFDM символов и продолжительностью передачи.
В соответствии с первым аспектом настоящего изобретения обеспечивается устройство для формирования подпакетов. Устройство содержит: кодер для кодирования информационных символов, причем информационные символы подают, альтернативно, на два входа кодера; устройство разделения символов для демультиплексирования всех кодированных символов на два субблока систематических символов и две пары субблоков символов четности; канальный перемежитель для отдельного перемежения субблоков; генератор групп символов для формирования первой посимвольной (символ за символом) мультиплексированной последовательности одной пары из перемеженных субблоков символов четности, второй посимвольной мультиплексированной последовательности другой пары из перемеженных субблоков символов четности и двух систематических последовательностей из двух перемеженных субблоков систематических символов; и селектор символов для выбора заранее определенного количества символов, из двух систематических последовательностей, первой посимвольной мультиплексированной последовательности и второй посимвольной мультиплексированной последовательности.
В соответствии со вторым аспектом настоящего изобретения обеспечивается способ для формирования подпакетов. Способ содержит этапы: кодирования информационных символов, причем информационные символы подают, альтернативно, на два входа кодера; демультиплексирования всех закодированных символов на два субблока систематических символов и две пары субблоков символов четности; отдельного перемежения этих субблоков; формирования первой посимвольной мультиплексированной последовательности одной пары перемеженных субблоков символов четности, второй посимвольной мультиплексированной последовательности другой пары из перемеженных субблоков символов четности и двух систематических последовательностей из двух перемеженных субблоков систематических символов; и выбора заранее определенного количества символов из двух систематических последовательностей, – первой посимвольной мультиплексированной последовательности и второй посимвольной мультиплексированной последовательности.
В соответствии с третьим аспектом настоящего изобретения обеспечивается устройство для формирования квазикомплементарных сдвоенных двоичных турбокодов (QC-DBTC). Устройство содержит: сдвоенный двоичный турбокодер, имеющий множество компонентных кодеров для приема потока информационных символов и для формирования множества потоков систематических символов и множества потоков символов четности согласно заданной скорости кодирования, причем потоки символов четности сформированы из компонентных кодеров, ассоциированных с ними, и потоки символов четности из одного из компонентных кодеров соответствуют потокам символов четности от другого из компонентных кодеров; квадро-символьный (четверичный) преобразователь для квадро-преобразования (четверичного) потоков систематических символов в один поток символов; канальный перемежитель для независимого перемежения квадро-преобразованного потока систематических символов и потоков символов четности от компонентных кодеров, обратного квадро-преобразования потока квадро-преобразованных систематических символов, чередования символов в этих потоках символов четности, соответствующих друг другу, из числа перемеженных потоков символов четности, и последовательной конкатенации обратно квадро-преобразованного потока систематических символов к перемеженным потокам символов четности; и генератор сдвоенного двоичного турбокода для повторения последовательно конкатенированного потока символов, и для выбора заранее определенного количества символов из упомянутого повторенного потока символов в соответствии со скоростью кодирования и информацией выбора, таким образом генерируя QC-DBTC коды.
В соответствии с четвертым аспектом настоящего изобретения обеспечивается способ для формирования квазикомплементарных сдвоенных двоичных турбокодов (QC-DBTC). Способ содержит этапы: приема потока информационных символов и формирования множества потоков систематических символов и множества потоков символов четности согласно заданной скорости кодирования; разделения сформированных потоков символов на потоки систематических символов и потоки символов четности; квадро-преобразования разделенных потоков систематических символов в один поток символов; независимого перемежения квадро-преобразованного потока символов и потоков символов четности; обратного квадро-преобразования перемеженного потока систематических символов; чередования потоков символов четности попарно; конкатенации перемеженных потоков символов четности к квадро-преобразованному потоку систематических символов; и выбора символов, которые должны быть переданы в соответствии с заданной скоростью кодирования, из конкатенированных символов.
В соответствии с пятым аспектом настоящего изобретения обеспечивается устройство для формирования кодовых символов посредством кодирования потока информационных символов в соответствии с заданной скоростью кодирования, используя кодер квазикомплементарного сдвоенного двоичного турбокода (QC-DBTC), и выбора всех или некоторых из кодовых символов, которые должны быть переданы, из числа сформированных кодовых символов. Устройство содержит: QC-DBTC кодер для приема потока информационных символов и формирования QC-DBTC символов согласно заранее определенной скорости кодирования; блок разделения для разделения выведенных из QC-DBTC кодера символов во множество потоков систематических символов и множество потоков символов четности, причем потоки систематических символов объединены в один поток символов; множество перемежителей для независимого перемежения потоков символов четности; перемежитель потока систематических символов для перемежения объединенного потока систематических символов; блок чередования для чередования потоков символов четности попарно; блок конкатенации для последовательной конкатенации выходного сигнала перемежителя потока систематических символов с выходным сигналом блока чередования; и селектор символов для выбора символов, которые должны быть переданы в соответствии с заданной скоростью кодирования, из конкатенированных символов.
В соответствии с шестым аспектом настоящего изобретения обеспечивается способ для формирования кодовых символов посредством кодирования потока информационных символов в соответствии с заданной скоростью кодирования, используя кодер квазикомплементарного сдвоенного двоичного турбокода (QC-DBTC), и выбора всех или некоторых из кодовых символов, которые должны быть переданы, из числа сформированных кодовых символов. Способ содержит этапы: приема потока информационных символов и формирования QC-DBTC символов согласно заранее определенной скорости кодирования; разделения выведенных символов из QC-DBTC кодера на множество потоков систематических символов и множество потоков символов четности, причем потоки систематических символов объединены в один поток символов; независимого перемежения потоков символов четности; перемежения объединенного потока систематических символов; чередования потоков символов четности попарно; последовательной конкатенации перемеженного потока систематических символов с перемеженными потоками символов четности; и выбора символов, которые должны быть переданы в соответствии с заданной скоростью передачи данных, из конкатенированных символов.
В соответствии с седьмым аспектом настоящего изобретения обеспечивается устройство для формирования кодовых символов посредством кодирования потока информационных символов в соответствии с заданной скоростью кодирования, используя кодер квазикомплементарного сдвоенного двоичного турбокода (QC-DBTC), и выбора всех или некоторых из кодовых символов, которые должны быть переданы, из числа сформированных кодовых символов. Устройство содержит: QC-DBTC кодер, имеющий множество компонентных кодеров для приема потока информационных символов и для формирования множества потоков систематических символов и множества потоков символов четности в соответствии с заданной скоростью кодирования, причем потоки символов четности сформированы от компонентных кодеров, ассоциированных с ними, и потоки символов четности из одного из компонентных кодеров соответствуют потокам символов четности от другого одного из компонентных кодеров; блок разделения для разделения выходного сигнала QC-DBTC кодера на потоки систематических символов и потоки символов четности; множество перемежителей для независимого перемежения потоков систематических символов и потоков символов четности; блок чередования для чередования попарно, причем пары символов четности сформированы от различных компонентных кодеров; блок конкатенации для последовательной конкатенации перемеженных потоков систематических символов к перемеженным потокам символов четности; и селектор символов для выбора символов, которые должны быть переданы в соответствии с заданной скоростью передачи данных, из конкатенированных символов.
В соответствии с восьмым аспектом настоящего изобретения обеспечивается способ для формирования кодовых символов посредством кодирования потока информационных символов в соответствии с заданной скоростью кодирования, используя кодер квазикомплементарного сдвоенного двоичного турбокода (QC-DBTC), и выбора всех или некоторых из кодовых символов, которые должны быть переданы, из числа сформированных кодовых символов. Способ содержит этапы: приема QC-DBTC кодером потока информационных символов и формирования множества потоков систематических символов и множества потоков символов четности в соответствии с заданной скоростью кодирования, причем потоки символов четности сформированы из компонентных кодеров, ассоциированных с ним, и потоки символов четности от одного из компонентных кодеров соответствуют потокам символов четности от другого из компонентных кодеров; разделения выходного сигнала QC-DBTC кодера на потоки систематических символов и потоки символов четности; независимого перемежения потоков систематических символов и потоков символов четности; перемежения пар символов четности попарно; конкатенации перемеженных потоков систематических символов к перемеженным потокам символов четности; и выбора символов, которые должны быть переданы в соответствии с заданной скоростью передачи данных, из конкатенированных символов.
В соответствии с девятым аспектом настоящего изобретения обеспечивается устройство для декодирования всех или некоторых из принятых кодовых символов, сформированных посредством кодирования потока информационных символов в соответствии с заданной скоростью кодирования, используя кодер квазикомплементарного сдвоенного двоичного турбокода (QC-DBTC). Устройство содержит: селектор для вставки заранее определенного кодового символа в позицию, соответствующую проколотому (удаленному, перфорированному) символу среди принятых символов; блок обратного чередования для обратного чередования символов четности из символов, сформированных селектором; квадро-символьный преобразователь для квадро-преобразования систематических символов из символов, сформированных селектором; множество обращенных перемежителей для независимого обращенного перемежения квадро-преобразованных потоков систематических символов и “обратно чередованных” потоков символов четности; квадро-символьный обращенный преобразователь для обратного квадро-преобразования обращенно-перемеженного потока систематических символов; блок конкатенации кодовых символов для конкатенации выходных сигналов обратного квадро-символьного преобразователя с обращенно-перемеженными потоками символов четности; и QC-DBTC декодер для QC-DBTC декодирования конкатенированных потоков символов.
Краткое описание чертежей
Вышеупомянутые и другие задачи, признаки и преимущества настоящего изобретения станут более понятны из нижеследующего подробного описания со ссылками на сопроводительные чертежи, на которых:
фиг.1 изображает блок-схему, иллюстрирующую структуры физических каналов для передачи пользователю высокоскоростных данных в системе IEEE 802.16a, используя доступ на основе мультиплексирования с ортогональным частотным разделением сигналов (OFDM);
фиг.2 изображает блок-схему, иллюстрирующую структуры физических каналов для передачи данных пользователю в современной HPi системе передачи и обработки высокоскоростных данных;
фиг.3 изображает блок-схему, иллюстрирующую устройство для формирования сдвоенных двоичных турбокодов со скоростью кодирования R=1/2;
фиг.4 изображает блок-схему, иллюстрирующую устройство для формирования сдвоенных двоичных турбокодов с R=1/3;
фиг.5 изображает блок-схему, иллюстрирующую генератор QCTC символов в системе CDMA2000 1x EV-DV;
фиг.6 изображает блок-схему, иллюстрирующую структуру QC-DBTC кодера, имеющего скорость кодирования R=1/3 и использующего сдвоенные двоичные турбокоды согласно варианту осуществления настоящего изобретения;
фиг.7 изображает блок-схему, иллюстрирующую структуру приемника в QC-DBTC системе согласно варианту осуществления настоящего изобретения;
фиг.8 изображает блок-схему, иллюстрирующую структуру передатчика в QC-DBTC системе согласно другому варианту осуществления настоящего изобретения; и
фиг.9 изображает блок-схему, иллюстрирующую структуру передатчика в QC-DBTC системе согласно еще одному варианту осуществления настоящего изобретения.
На всех чертежах аналогичные ссылочные позиции относятся к аналогичным частям, компонентам и структурам.
Подробное описание примерных вариантов осуществления
Несколько примерных вариантов осуществления настоящего изобретения подробно описаны ниже, со ссылками на приложенные чертежи. В нижеследующем описании подробное описание известных функций и встроенных структур опущено для ясности.
Фиг.6 изображает блок-схему, иллюстрирующую структуру QC-DBTC кодера, имеющего скорость кодирования R=1/3 и использующего сдвоенные двоичные турбокоды согласно варианту осуществления настоящего изобретения. Со ссылками на фиг.6 приведено подробное описание структуры и работы QC-DBTC кодера, имеющего скорость кодирования R=1/3 и использующего сдвоенные двоичные турбокоды согласно варианту осуществления настоящего изобретения. На фиг.6 структура турбокодера 610 по существу идентична структуре турбокодера, описанного со ссылками на фиг.4. Фиг.4 изображает блок-схему, иллюстрирующую устройство для формирования сдвоенных двоичных турбокодов с R=1/3. Поэтому внутренняя структура турбокодера 610 описана со ссылками на фиг.4.
QC-DBTC кодер, проиллюстрированный на фиг.6, подобен по структуре обычному QCTC кодеру, использующему двоичные турбокоды, за исключением процесса обработки систематических символов. Эта особенность требуется, потому что в случае сдвоенных двоичных турбокодов, как показано на фиг.3 и 4, N_EP систематических символов разделяют на потоки А и B систематических символов, каждый состоящий из N_EP/2 систематических символов. Соответствующие символы A_i и B_i кодируются попарно посредством первого компонентного кодера 401 или кодируются попарно посредством второго компонентного кодера 403 после того, как были подвержены турбоперемежению посредством турбоперемежителя 402. То есть, каждая из пар А и В информационного потока определяется как пара информационных потоков, определяемая одним процессом перехода на решетчатой диаграмме каждого компонентного кодера, и размер потоков символов определен как N_EP/2. Поэтому QC-DBTC кодер, принимающий пары информационных потоков, выполняет классификацию символов на основании пар A_i и B_i символов, как проиллюстрировано на фиг.6. То есть A_i и B_i отображаются на квадро-символы перед тем, как будет осуществлено блочное перемежение.
Процесс кодирования подробно описан ниже. Для удобства описание приводится в отношении скорости R=1/3 сдвоенных двоичных турбокодов. Однако процесс кодирования может также применяться к сдвоенным двоичным турбокодам, имеющим скорость кодирования 1/2 или другие скорости кодирования, без изменения структуры или схемы кодирования сдвоенных двоичных турбокодов. Изменение скорости кодирования просто увеличивает количество групп символов четности, так что скорость кодирования уменьшается.
Процесс кодирования
Этап 1. Классификация выходных символов сдвоенных двоичных турбокодов
Как показано на фиг.6, турбокодер 610, использующий сдвоенные двоичные турбокоды с R=1/3 в качестве родительских (материнских) кодов, выполняет турбокодирование в отношении N_EP символов входной информации. Процесс турбокодирования по существу идентичен обычному процессу сдвоенного двоичного турбокодирования. Поэтому, сдвоенный двоичный турбокодер 610 формирует 3xN_EP кодовых символов. Ссылочная позиция 612 показывает процесс разделения выходных символов сдвоенного двоичного турбокодера 610 на систематические символы и символы четности и затем конкатенацию разделенных символов. Среди кодовых символов, сформированных этим способом, систематические символы разделены на два потока А и B систематических символов, причем каждый состоит из N_EP/2 символов, и символы четности разделены на четыре потока C11, C12, C21 и C22 символов четности, каждый состоящий из N_EP/2 символов, как проиллюстрировано на фиг.6. Следует отметить, что количество субблоков систематических символов в схеме QC-DBTC кодирования больше на один, чем в обычной QCTC схеме кодирования на фиг.5. Соотношение преобразования входных систематических символов описано ниже. Если входные систематические символы обозначены S (k) (где k=0, 1, 2, 3, …, N_EP-1), A_i и B_i определяются согласно уравнению (1) и уравнению (2), соответственно, показанным ниже.
| A_i=S(2i), где i=0, 1, 2, 3, …, N_EP/2-1 |
(1) |
| B_i=S(2i+1), где i=0, 1, 2, 3, …, N_EP/2-1 |
(2) |
Этап 2. Квадро-символьное преобразование систематических символов
Как проиллюстрировано на фиг.6, потоки А и В систематических символов отображаются (преобразуются) в квадро-символы в соответствии с таблицей квадро-символьного преобразования, описанной ниже более подробно. Квадро-символьное преобразование выполняется квадро-символьным преобразователем 630 таким образом, что A_i и B_i отображаются на m_i (где i=0, 1, 2, …, N_EP/2-1). Это эквивалентно вычислению A_i и B_i в соответствии с уравнением (1) и уравнением (2). Поэтому вновь сформированный поток М систематических символов имеет размер N_EP/2. Существуют различные возможные правила отображения (преобразования) между A_i, B_i и m_i. Здесь правило отображения для отображения A_i и B_i в m_i с помощью двоичного выражения будет использоваться в качестве типового примера возможных правил отображения (преобразования). Независимо от используемого правила отображения важно, что новый поток М систематических символов имеет размер N_EP/2 посредством квадро-символьного преобразования подобно обычному двоичному QCTC, и что каждый квадро-символ преобразуется в i-ю пару A_i и B_i систематических символов. Таблица квадро-символьного преобразования иллюстрируется ниже в Таблице 1.
| Таблица 1 |
(A_i,B_i), i=0, 1, 2,…, N_EP/2-1 |
m_i, i=0, 1, 2,…, N_EP/2-1 |
Правило преобразования |
| (0,0) |
m_i=0 |
2xA_i+B_i |
| (0,1) |
m_i=1 |
2xA_i+B_i |
| (1,0) |
m_i=2 |
2xA_i+B_i |
| (1,1) |
m_i=3 |
2xA_i+B_i |
Таблица 1 иллюстрирует пример правила преобразования между систематическими символами A_i и B_i и квадро-символом m_i.
Этап 3. Классификация символов четности
Затем кодовые символы разделяются на группу систематических символов (или субблок M) и множество групп символов четности (или субблоки Y0, Y1, Y’0 и Y’1) и затем демультиплексируются в 5 субблоков. Здесь эта операция определяется как “разделение кодовых символов” и обозначается ссылочной позицией 614 на фиг. 6. Устройство 614 разделения кодовых символов по существу идентично в работе обычному QCTC устройству 514 разделения символов. Операция, выполняемая устройством 614 разделения кодовых символов, может быть выражена уравнениями (3)-(6), приведенными ниже.
| Y0_i = C11_i, где i=0, 1, 2, 3, …, N_EP/2-1 |
(3) |
| Y1_i = C12_i, где i=0, 1, 2, 3, …, N_EP/2-1 |
(4) |
| Y’0_i = C21_i, где i=0, 1, 2, 3, …, N_EP/2-1 |
(5) |
| Y’1_i = C22_i, где i=0, 1, 2, 3, …, N_EP/2-1 |
(6) |
Этап 4. Перемежение и чередование субблоков
Затем соответствующие субблоки подвергаются независимому перемежению, что названо “перемежением субблоков”. Перемежение субблоков выполняется PBRO-перемежителями 616a, 616b, 616c, 616d и 616e. Здесь все субблоки имеют один и тот же размер N_EP/2. Затем символы Y0 и Y’0 четности, сформированные в каждом субблоке, чередуются и затем переставляются, формируя новую группу. Точно так же, символы Y1 и Y’1 четности, сформированные в каждом субблоке, также чередуются и затем переставляются, формируя новую группу. Здесь каждая из групп, или потоков символов четности, имеет размер N_EP/2. Чередование достигается блоками 618a и 618b чередования.
Этап 5. Обратное квадро-символьное преобразование систематических символов
Затем N_EP/2 систематических символов вычисляют из потока М’ систематических символов, вновь сформированных перемежением субблоков, с помощью обратного преобразования (обратного отображения) квадро-символа обратно в двоичные символы A_i’ и B_i’ в соответствии с Таблицей 1. Со ссылками на Таблицу 1 A_i и B_i могут быть расценены как A_i’ и B_i’, соответственно. Например, m_i=3 преобразуется в (A_i, B_i) = (1, 1). Как описано выше, существуют различные возможные правила отображения, и настоящее изобретение не имеет ограничений на правила отображения. Отображение m_i может быть выражено уравнением (7), представленным ниже.
m_i’ A_i’, B_i’), где i=0, 1, 2, …, N_EP/2-1 |
(7) |
Обратное квадро-преобразование в соответствии с уравнением (7) или другими способами достигается обратным квадро-символьным преобразователем 640.
Этап 6. Конкатенация QC-DBTC символов
Затем субблок, состоящий из перемеженных систематических символов и 2 чередованных групп четности, переставляют в регулярном порядке и затем конкатенируют, таким образом формируя одну новую последовательность. Здесь эта операция обозначена “QC-DBTC символы” и ссылочной позицией 620 на фиг.6. Посредством ряда процессов, описанных выше, выполняется перестановка символов для формирования QC-DBTC кодов. Перестановка QC-DBTC символов может быть выражена уравнением (8), приведенным ниже.
| QC-DBTC = {A’|B’|ITR(Y0, Y’0)|ITR(Y1, Y’1)} |
(8) |
В уравнении (8) {a|b} обозначает новую последовательность, полученную последовательной конкатенацией двух последовательностей ‘а’ и ‘b’, и ITR (a, b) обозначает взаимное чередование двух последовательностей ‘a’ и ‘b’. То есть последовательности ‘a’ и ‘b’ чередуются в порядке a_0, b_0, a_1, b_1, a_2, b_2, …, a_M, b_M.
Этап 7. Выбор QC-DBTC символов
Затем селектор 622 QC-DBTC символов формирует QC-DBTC коды, имеющие различные скорости кодирования посредством выбора случайных символов из 3xN_EP символов. Схема формирования QC-DBTC кодов, имеющих различные скорости кодирования, раскрыта в корейской патентной заявке № P2001-0007357 “Code Generating Apparatus and Method in a Code System”, поданной настоящим заявителем, содержимое которой включено здесь по ссылке.
Как описано выше, QC-DBTC отличается от обычного двоичного QCTC этапом 2 и этапом 5. Причины использования квадро-символьного преобразования заключаются в следующем.
Во-первых, использование квадро-символьного преобразования делает размер групп систематических символов равным размеру групп символов четности. Поэтому, передатчик включает в себя только одно устройство перемежения субблоков. То есть, использование одного и того же размера субблоков способствует упрощению параметров и алгоритма перемежения субблоков. Вообще PBRO перемежение используется в качестве перемежения субблоков.
Во-вторых, поскольку использование квадро-символьного преобразования делает размер групп систематических символов равным размеру групп символов четности, приемник также включает в себя только одно устройство перемежения субблоков. Приемник, предпочтительно, осуществляет перемежение субблоков, используя обратную функцию для перемежения, используемого в передатчике, и вообще, использование обратной функции для перемежения приводит к увеличению сложности выполнения обращенного перемежения. Кроме того, использование различных размеров субблоков приводит к увеличению сложности реализации в соответствующей пропорции. Поэтому использование одного и того же размера субблоков позволяет использовать одну обратную функцию, способствуя уменьшению сложности приемника.
В-третьих, использование квадро-символьного преобразования может улучшать глубину канального перемежения по сравнению со схемой для отдельного перемежения субблоков потоков А и В систематических символов. Как раскрыто в связанных документах, увеличение глубины канального перемежения обычно улучшает эффективность перемежения. В частности, глубина канального перемежения является важным параметром эффективности в системе мобильной связи и, как отмечено выше, в отношении обычного двоичного QCTC, QCTC имеет структуру объединения FEC кодирования и канального перемежения в одну схему. Поэтому даже хотя QCTC имеет один и тот же выигрыш кодирования, он является предпочтительным из-за его структуры улучшить эффективность канального перемежения. В этом контексте структура квадро-символьного преобразования может расширять область канального перемежения систематических символов до N_EP. Однако схема для отдельного перемежения субблоков потоков А и В систематических символов ограничена N_EP/2 в терминах области канального перемежения.
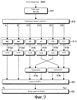
Фиг.7 изображает блок-схему, иллюстрирующую структуру приемника в QC-DBTC системе согласно варианту осуществления настоящего изобретения. Со ссылками на фиг.7 ниже приводится подробное описание структуры и работы приемника в QC-DBTC системе согласно варианту осуществления настоящего изобретения.
Приемник выполняет обратный процесс QC-DBTC, используемому в передатчике, и восстанавливает N_EP систематических символов из принятых символов кодового слова. Со ссылками на фиг.7 приводится описание процесса восстановления систематических символов. Селектор 710 QC-DBTC символов преобразует принятые символы q0, q1, …, qM-1 в квадро-символы, составленные из символов четности и систематических символов. Эти квадро-символы обозначены ссылочной позицией 712. Поскольку квадро-символы отдельно состоят из систематических символов и символов четности, систематические символы выводятся неизменными, а символы четности разделяют на чередованные символы 714a и 714b. Чередованные символы 714a и 714b разделяют на соответствующие символы четности посредством процесса обратного чередования. Систематические символы преобразуют в квадро-символы преобразователем 730 квадро-символов. Потоки символов четности, разделенные посредством процесса обратного чередования, и поток систематических символов вводят на их связанные PBRO процессоры 716a, 716b, 716c, 716d и 716e, и PBRO процессоры 716a, 716b, 716c, 716d и 716e PBRO переупордочивают входные символы. Выходные символы 718 из PBRO процессоров 716a, 716b, 716c, 716d и 716e равны выходным символам блока 614 разделения кодовых символов на фиг.6.
Следует заметить, что, так как N_EP систематических символов q_k (где k=0, 1, 2, 3, …, N_EP-1) имеют вещественные значения, приемник, в отличие от передатчика, не может выполнить “квадро-символьное преобразование” систематических символов в (0,0), (0,1), (1,0), (1,1), как показано в Таблице 1. Поэтому, позиции (q_k, q_k+1) (где k=0, 2, 4,…, N_EP-2) символов, соответствующих A_i’ и B_i’, конкатенируют в одну пару символов (q_k, q_k+1), где пара символов рассматривается как квадро-символ, и достигается PBRO перемежение с размером N_EP/2. То есть, то что должно быть предпочтительно сделано – это просто согласовать позиции q_k и q_k+1 символов. Пример такого правила отображения проиллюстрирован в Таблице 2.
| Таблица 2 |
(q_k, q_k+1) k=0, 2,…, N_EP-2 |
m_i, i=0, 1, 2,…,N_EP/2-1 |
Правило преобразования |
| (q_k, q_k+1) |
m_i=(q_k, q_k + 1) |
i=k/2 |
Таким же образом символы четности разделяют на 4 блока четности посредством обратного чередования, и блоки четности делятся на Y0, Y1, Y’0 и Y’1, соответственно, и затем преобразуются в C11, C12, C21 и C22 посредством обращенного PBRO перемежения субблоков. Также, систематические символы М’ восстанавливаются к их первоначальному порядку посредством осуществления обращенного PBRO перемежения субблоков.
Затем обращенный преобразователь 740 квадро-символов преобразует m_i (где i=0, 1, 2, …, N_EP-1) в (A_i, B_i) посредством процесса, обратного таковому в передатчике. Затем все 3N_EP кодовых символов, полученных конкатенированием A, B, C11, C12, C21 и C22, подают на сдвоенный двоичный турбокодер 722. Для ссылки, когда скорость кодирования выше, чем 1/3, количество символов, фактически переданных, меньше чем 3N_EP, и в этом случае символ стирания добавляют к q_i, соответствующему позиции символа, где никакого символа не передают, и операция QC-DBTC приема выполняется вышеописанным процессом.
Фиг.8 изображает блок-схему, иллюстрирующую структуру передатчика в QC-DBTC системе согласно другому варианту осуществления настоящего изобретения. На фиг.8 подробно описана только схема увеличения размера систематических символов до N_EP.
Как проиллюстрировано на фиг.8, схема по структуре по существу является такой же, как обычная QCTC схема, но, в отличие от нее, схема на фиг.8 использует двоичный турбокодер. Также, по сравнению со структурой на фиг.6, структура по фиг.8 не включает в себя преобразователь квадро-символов и обратный преобразователь квадро-символов. Структура на фиг.8 по существу идентична структуре согласно фиг.6, за исключением отсутствия преобразователя квадро-символов и обратного преобразователя квадро-символов, и только эти различия между ними в структуре и функции описаны ниже. Как можно видеть из фиг.8, систематические символы среди кодовых символов, выданных из турбокодера 810, удваиваются в размере PBRO перемежителя 816a субблоков, связанных с систематическими символами, в то время как все PBRO перемежители 616a-616e субблоков для обычного QCTC кодового слова имеют один и тот же размер. Потоки А и B систематических символов поочередно размещаются в порядке A_0, B_0, A_1, B_1, A_2, B_2, …, А_(N_EP/2-1), B_(N_EP/2-1), и затем вводят в PBRO перемежитель 816a субблоков. Такая структура выгодна в том, что канальное перемежение выполняют на основании двоичных символов, то есть, на побитном основании, таким образом улучшая случайность канального перемежения. Однако эта схема невыгодна в том, что субблок для систематических символов отличается по размеру от субблоков для символов четности, передатчик и приемник оба требуют два устройства PBRO перемежения субблоков. Однако так как глубина канального перемежения расширяется до N_EP в QC-DBTC схеме, проиллюстрированной на фиг.6, различие между расширенной глубиной канального перемежения и глубиной побитного канального перемежения согласно фиг.8 незначительно.
В другом альтернативном варианте осуществления используется только двоичный турбокодер, в то время как структура устройства генерации QCTC кода остается неизменной. В этом варианте осуществления, так как количество систематических символов, выведенных из двоичного турбокодера, удвоено, в отличие от количества в QCTC схеме, количество перемежителей субблоков расширяется до 2 (M0 и M1). Поэтому все перемежители субблоков имеют один и тот же размер N_EP/2, подобно размеру на фиг.6. Такая схема проиллюстрирована на фиг.9. Здесь описаны только различия между структурой и функцией согласно фиг.9 и фиг.6.
Схема на фиг.9 имеет два PBRO перемежителей субблоков для систематических символов. На фиг.9 перемежители 916a1 и 916a2 субблоков для систематических символов имеют тот же размер, что размер перемежителей 916b, 916c, 916d и 916e субблоков для символов четности. Поэтому потоки А и В систематических символов последовательно размещаются в их ассоциированных субблоках M0 и M1, подвергаются к независимому PBRO перемежению субблоков и затем последовательно размещаются в QC-DBTC потоке символов.
Такая структура выгодна тем, что канальное перемежение выполняется на основании двоичных символов, то есть на побитном основании, и все субблоки могут использовать устройства PBRO перемежения одного и того же размера. Однако эта схема невыгодна тем, что субблоки для систематических символов имеют малый размер N_EP/2 и размещаются в параллельном QC-DBTC потоке символов, глубина канального перемежения ограничена N_EP/2 по сравнению с обычной схемой согласно фиг.6.
Как описано выше, настоящее изобретение может генерировать коды, имеющие различные скорости кодирования в высокоскоростной беспроводной системе передачи, в которой сдвоенный двоичный турбокод для выбора одной из множества схем модуляции и одной из множества схем FEC кодирования до передачи используется в качестве родительского кода. В HARQ настоящее изобретение может обеспечивать различные подключевые слова и избыточность с простым QC-DBTC кодером, таким образом максимизируя коэффициент передачи системы.
В то время как изобретение показано и описано в отношении некоторых примерных вариантов его осуществления, специалистам понятно, что различные изменения в форме и подробностях могут быть сделаны без отрыва от объема и формы изобретения, которая определяется приложенной формулой изобретения.
Формула изобретения
1. Устройство для формирования подпакетов, содержащее:
кодер для кодирования информационных символов, причем информационные символы подают альтернативно на два входа кодера;
блок разделения символов для демультиплексирования всех закодированных символов на два субблока систематических символов и две пары субблоков символов четности;
канальный перемежитель для отдельного перемежения субблоков;
генератор группы символов для формирования первой посимвольно мультиплексированной последовательности одной пары перемеженных субблоков символов четности, второй посимвольно мультиплексированной последовательности другой пары перемеженных субблоков символов четности и двух систематических последовательностей из двух перемеженных субблоков систематических символов; и
селектор символов для выбора заранее определенного количества символов из двух систематических последовательностей – первой посимвольно мультиплексированной последовательности и второй посимвольно мультиплексированной последовательности.
2. Устройство по п.1, в котором кодер кодирует информационные символы согласно скорости кодирования 1/3.
3. Способ для формирования подпакетов, содержащий этапы:
кодируют информационные символы, причем информационные символы подают альтернативно на два входа кодера;
демультиплексируют все закодированные символы на два субблока систематических символов и две пары субблоков символов четности;
выполняют отдельное перемежение субблоков;
генерируют первую посимвольно мультиплексированную последовательность одной пары перемеженных субблоков символов четности, вторую посимвольно мультиплексированную последовательность другой пары перемеженных субблоков символов четности и две систематические последовательности из двух перемеженных субблоков систематических символов; и
выбирают заранее определенное количество символов из двух систематических последовательностей – первой посимвольно мультиплексированной последовательности и второй посимвольно мультиплексированной последовательности.
4. Способ по п.3, в котором символы информации кодируют согласно скорости кодирования 1/3.
5. Устройство для формирования квазикомплементарных сдвоенных двоичных турбокодов (QC-DBTC), содержащее:
сдвоенный двоичный турбокодер, имеющий множество компонентных кодеров для приема потока информационных символов и для формирования множества потоков систематических символов и множества потоков символов четности в соответствии с заданной скоростью кодирования, в котором потоки символов четности формируют от компонентных кодеров, ассоциированных с ними, и потоки символов четности от одного из компонентных кодеров соответствуют потокам символов четности от другого из компонентных кодеров;
квадросимвольный преобразователь для квадропреобразования потоков систематических символов в один поток символов;
канальный перемежитель для независимого перемежения потока квадро преобразованных систематических символов и потоков символов четности от компонентных кодеров, обратного квадропреобразования квадропреобразованного потока систематических символов, чередования символов в этих потоках символов четности, соответствующих друг другу, из числа перемеженных потоков символов четности и последовательной конкатенации обратно квадропреобразованного потока систематических символов с чередованными потоками символов четности; и
генератор сдвоенного двоичного турбокода для повторения последовательно конкатенированного потока символов и для выбора заранее определенного количества символов из повторенного потока символов согласно скорости кодирования и информации выбора, таким образом формируя QC-DBTC коды.
6. Устройство по п.5, в котором квадропреобразованный поток систематических символов, выданный из блока квадропреобразования символов, имеет 1/2 размера потоков систематических символов.
7. Устройство по п.5, в котором квадропреобразованный поток систематических символов, выданный из блока квадропреобразования символов, равен по размеру кодам QC-DBTC.
8. Устройство по п.5, в котором квадропреобразованный поток систематических символов, выданный из блока квадропреобразования символов, равен по размеру потокам символов четности.
9. Устройство по п.5, в котором канальный перемежитель содержит:
множество перемежителей для независимого перемежения квадропреобразованного потока систематических символов и потоков символов четности, выведенных из компонентных кодеров;
обратный квадросимвольный преобразователь для обратного квадропреобразования квадропреобразованного потока систематических символов;
блок чередования для чередования перемеженных символов четности и
блок конкатенации символов для последовательной конкатенации обратно квадро преобразованных символов с чередованными символами.
10. Устройство по п.5, в котором скорость кодирования сдвоенного двоичного турбокодера равна 1/3.
11. Способ формирования квазикомплементарных сдвоенных двоичных турбокодов (QC-DBTC), содержащий этапы:
принимают поток информационных символов и формируют множество потоков систематических символов и множество потоков символов четности в соответствии с заданной скоростью кодирования;
разделяют сформированные потоки символов на потоки систематических символов и потоки символов четности;
выполняют квадропреобразование разделенных потоков систематических символов в один поток символов;
выполняют независимое перемежение квадропреобразованного потока символов и потоков символов четности;
выполняют обратное квадропреобразование перемеженного потока систематических символов;
чередуют потоки символов четности попарно;
конкатенируют чередованные потоки символов четности с обратно квадро преобразованным потоком систематических символов; и
выбирают символы, которые должны быть переданы в соответствии с заданной скоростью передачи данных, из конкатенированных символов.
12. Способ по п.11, в котором этап перемежения содержит этапы:
независимо перемежают квадропреобразованный поток систематических символов и потоки символов четности;
выполняют обратное квадропреобразование квадропреобразованного потока систематических символов;
чередуют перемеженные потоки символов четности и
последовательно конкатенируют обратно квадропреобразованный поток систематических символов с чередованными потоками символов четности.
13. Устройство для формирования кодовых символов посредством кодирования потока информационных символов в соответствии с заданной скоростью кодирования, используя кодер квазикомплементарного сдвоенного двоичного турбокода (QC-DBTC), и выбора всех или некоторых из кодовых символов, которые должны быть переданы, из числа сформированных кодовых символов, причем устройство содержит:
QC-DBTC кодер для приема потока информационных символов и формирования QC-DBTC символов согласно заранее определенной скорости кодирования;
блок разделения для разделения выходных символов QC-DBTC кодера на множество потоков систематических символов и множество потоков символов четности, причем потоки систематических символов объединены в один поток символов;
множество перемежителей для независимого перемежения потоков символов четности;
перемежитель потока систематических символов для перемежения объединенного потока систематических символов;
блок чередования для чередования потоков символов четности попарно;
блок конкатенации для последовательной конкатенации выходного сигнала перемежителя потока систематических символов с выходным сигналом блока чередования и
селектор символов для выбора символов, которые должны быть переданы в соответствии с заданной скоростью передачи данных, из конкатенированных символов.
14. Устройство по п.13, в котором блок разделения чередует потоки систематических символов в один поток систематических символов.
15. Устройство по п.13, в котором перемежитель потока систематических символов в два раза больше по размеру, чем перемежители для перемежения потоков символов четности.
16. Способ формирования кодовых символов посредством кодирования потока информационных символов в соответствии с заданной скоростью кодирования, используя кодер квазикомплементарного сдвоенного двоичного турбокода (QC-DBTC), и выбора всех или некоторых из кодовых символов, которые должны быть переданы, из числа сформированных кодовых символов, причем способ содержит этапы:
принимают поток информационных символов и формируют QC-DBTC символы согласно заранее определенной скорости кодирования;
разделяют выходные символы QC-DBTC кодера на множество потоков систематических символов и множество потоков символов четности, причем потоки систематических символов подвергают объединению в один поток символов;
независимо перемежают потоки символов четности;
перемежают объединенный поток систематических символов;
чередуют потоки символов четности попарно;
последовательно конкатенируют перемеженный поток систематических символов с чередованными потоками символов четности и
выбирают символы, которые должны быть переданы в соответствии с заданной скоростью передачи данных, из конкатенированных символов.
17. Устройство для формирования кодовых символов посредством кодирования потока информационных символов в соответствии с заданной скоростью кодирования, используя кодер квазикомплементарного сдвоенного двоичного турбокода (QC-DBTC), и выбора всех или некоторых из кодовых символов, которые должны быть переданы, из числа сформированных кодовых символов, причем устройство содержит:
QC-DBTC кодер, имеющий множество компонентных кодеров для приема потока информационных символов и для формирования множества потоков систематических символов и множества потоков символов четности в соответствии с заданной скоростью кодирования, причем потоки символов четности сформированы из компонентных кодеров, ассоциированных с ним и потоки символов четности от одного из компонентных кодеров соответствуют потокам символов четности от другого из компонентных кодеров;
блок разделения для разделения выходного сигнала QC-DBTC кодера на потоки систематических символов и потоки символов четности;
множество перемежителей для независимого перемежения потоков систематических символов и потоков символов четности;
блок чередования для чередования попарно, причем пары символов четности сформированы из различных компонентных кодеров;
блок конкатенации для последовательной конкатенации перемеженных потоков систематических символов с чередованными потоками символов четности и
селектор символов для выбора символов, которые должны быть переданы в соответствии с заданной скоростью передачи данных, из конкатенированных символов.
18. Способ формирования кодовых символов посредством кодирования потока информационных символов в соответствии с заданной скоростью кодирования, используя кодер квазикомплементарного сдвоенного двоичного турбокода (QC-DBTC), и выбора всех или некоторых из кодовых символов, которые должны быть переданы, из числа сформированных кодовых символов, причем способ содержит этапы:
принимают посредством QC-DBTC кодера поток информационных символов и формируют множество потоков систематических символов и множество потоков символов четности в соответствии с заданной скоростью кодирования, причем потоки символов четности сформированы из компонентных кодеров, ассоциированных с ними, и потоки символов четности от одного из компонентных кодеров соответствуют потокам символов четности от другого из компонентных кодеров;
разделяют выходные сигналы QC-DBTC кодера на потоки систематических символов и потоки символов четности;
независимо перемежают потоки систематических символов и потоки символов четности;
чередуют пары символов четности попарно;
конкатенируют перемеженные потоки систематических символов с чередованными потоками символов четности и
выбирают символы, которые должны быть переданы в соответствии с заданной скоростью передачи данных, из конкатенированных символов.
19. Устройство для декодирования всех или некоторых из принятых кодовых символов, сформированных посредством кодирования потока информационных символов в соответствии с заданной скоростью кодирования, используя кодер квазикомплементарного сдвоенного двоичного турбокода (QC-DBTC), причем устройство содержит:
селектор для вставки заранее определенного кодового символа в позицию, соответствующую проколотому символу среди принятых символов;
блок обратного чередования для обратного чередования символов четности из символов, сформированных селектором;
квадросимвольный преобразователь для квадропреобразования систематических символов из символов, сформированных селектором;
множество обращенных перемежителей для независимого обращенного перемежения квадропреобразованных потоков систематических символов и обратно чередованных потоков символов четности;
обратный квадросимвольный преобразователь для обратного квадропреобразования обратно чередованного потока систематических символов;
блок конкатенации кодовых символов для конкатенации выходных символов обратного квадросимвольного преобразователя с обратно перемеженными потоками символов четности и
QC-DBTC декодер для QC-DBTC декодирования конкатенированных потоков символов.
РИСУНКИ
|
|