|
|
(21), (22) Заявка: 2006128783/09, 08.08.2006
(24) Дата начала отсчета срока действия патента:
08.08.2006
(46) Опубликовано: 27.10.2007
(56) Список документов, цитированных в отчете о поиске:
RU 2226019 С2, 20.03.2004. ЕР 1184928 A1, 06.03.2002. WO 00/62397 A1, 19.10.2000. JP 2001-118611 A, 27.04.2001. JP 2006-032065 A, 02.02.2006. JP 2000-323188 A, 24.11.2000.
Адрес для переписки:
127474, Москва, Бескудниковский б-р, 23, корп.1, кв.77, К.И. Тюхтину
|
(72) Автор(ы):
Тюхтин Константин Иванович (RU)
(73) Патентообладатель(и):
Тюхтин Константин Иванович (RU)
|
(54) СПОСОБ И УСТРОЙСТВО ДЛЯ ВОССТАНОВЛЕНИЯ АККУМУЛЯТОРНОЙ БАТАРЕИ
(57) Реферат:
Изобретение может быть использовано для восстановления различных типов аккумуляторных батарей. Технический результат изобретения заключается в восстановления емкости аккумуляторной батареи на уровне не менее 80% от номинального значения. Способ восстановления аккумуляторной батареи включает следующие режимы и параметры: до начала восстановления аккумуляторной батареи в память измерительного средства записывают параметры технологического процесса восстановления аккумуляторной батареи, которые сравнивают в процессе восстановления аккумуляторной батареи с текущими значениями параметров процесса восстановления аккумуляторной батареи, которые корректируют в случае их отклонения от заданного значения параметров технологического процесса, заряд аккумуляторной батареи постоянным током прекращают по достижении текущих значений параметров заданным значениям параметров, записанных в память измерительного средства, после чего осуществляют заряд аккумуляторной батареи путем пропускания через нее последовательности прямоугольных импульсов тока, длительность которых установлена в пределах от 150 до 600 мс, а пауза между импульсами составляет от 2 до 6 с, при этом амплитуду прямоугольных импульсов тока поддерживают неизменной при температуре электролита ниже заранее заданной величины, а в случае, если значение температуры электролита превысит эту величину, то амплитуду прямоугольных импульсов тока снижают до величины, при которой температура электролита снижается до заранее заданной величины, процесс заряда прекращают при достижении измеряемых величин значений параметров, определяющих окончание процесса заряда батареи и предварительно записанных в память измерительного средства, после чего осуществляют измерение емкости батареи путем ее разряда, который прекращают при достижении значения напряжения батареи – предельно допустимой величине, установленной для этой батареи, цикл восстановления аккумуляторной батареи повторяют, если емкость батареи составляет менее 80% от номинального значения. Устройство для восстановления аккумуляторной батареи содержит блок источников зарядного тока, выход которого служит для подключения аккумуляторной батареи, датчик тока, датчик напряжения, датчик температуры, измеритель плотности электролита и блок памяти, оно снабжено процессором, блоком сопряжения, блоком индикации и дешифратором, при этом блок памяти и блок индикации соединены с процессором, к которому через блок сопряжения подключены датчик тока, датчик напряжения, датчик температуры и измеритель плотности электролита, выход процессора соединен с входом дешифратора, первый выход которого соединен с входом управления подключением источников зарядного тока, а второй выход дешифратора соединен с входом управления параметрами зарядного тока блока источников зарядного тока. 2 н.п. ф-лы, 1 ил.
Изобретение относится к области электротехники и может быть использовано для восстановления различных типов аккумуляторных батарей, предназначенных для использования на транспортных или иных технических средствах.
Известен способ восстановления аккумуляторных батарей, преимущественно свинцово-кислотных, путем регенерации, заключающийся в том, что в процессе восстановления на батарею подают изменяемое напряжение постоянного тока, причем ток на батарею подается короткими импульсами, длительность которых меньше длительности паузы между импульсами, амплитуда импульсов тока выбирается такой, чтобы осуществлялась генерация газа в батарее и была достаточной для того, чтобы на каждом элементе аккумуляторной батареи возникало напряжение не менее 2,4 вольт во время действия импульса тока, при этом в процессе восстановления осуществляется запись параметров технологического процесса, которые используют для управления процессом восстановления (WO 0077911 A1, H02J 7/00, 21.12.2000).
Недостатком известного способа восстановления аккумуляторных батарей является неполное восстановление емкости батареи, даже в случае если восстанавливаемая аккумуляторная батарея не подвергалась эксплуатации, и незначительное снижение сульфатации пластин, оказывающее влияние на надежность работы аккумуляторной батареи.
Известно, что мощность батареи в ходе ее эксплуатации снижается и в конце составляет лишь 25% от первоначальной. Это обусловлено тем, что в ходе процесса зарядки, например, свинцового аккумулятора его отрицательные электроды превращаются в губчатую массу металлического свинца, положительные электроды – в оксид свинца PbO2, при этом концентрация серной кислоты H2SO4 в электролите (и его плотность) увеличивается.
При неполной зарядке аккумулятора часть кристаллитов PbSO4 (чаще на положительном электроде) не превращается и старится (укрупняется) с образованием на поверхности пластин непроводящей корки. Вместе с тем, продолжение зарядки после использования всего сульфата свинца приводит к разряду на отрицательном (покрытом губчатым свинцом) электроде протонов воды с выделением водорода, а на покрытом PbO2 положительном электроде – гидроксил-ионов с выделением кислорода, т.е. аккумулятор “закипает”. При этом расходуется вода, концентрация кислоты повышается, что усиливает коррозию токоотводов. Указанное выше газовыделение разрыхляет активную массу пластин электродов, что также нежелательно. Т.о. к числу нежелательных процессов при эксплуатации аккумуляторов можно отнести следующие:
– сульфатация пластин, заключающаяся в образовании крупных кристаллитов сульфата свинца, который является диэлектриком и препятствует протеканию обратимых токообразующих процессов;
– коррозия электродов, т.е. электрохимические процессы окисления и растворения в электролите материала электродов, что вызывает осыпание материала токоотводов;
– оползание и осыпание активной массы положительных электродов, связанные с необратимым разрыхлением, нарушением однородности и механической прочности активной массы, интенсифицирующиеся при больших значениях токов заряда и разряда, интенсивном газовыделении (в частности, при электролизе воды) и повышенных температурах (например, из-за повышенного внутреннего сопротивления, связанного с сульфатацией пластин);
– дезактивация активной массы положительных электродов, в результате чего часть активной формы оксида свинца PbO2 превращается в менее активную форму.
Уже во время зарядки новых батарей кристаллы и оксиды начинают покрывать электрод. Даже подзарядка новых батареей редко дает 100% результаты. В процессе подзарядки батарей с оксидами и сульфатами кристаллических пластин на свинцовых электродных полях батареи повреждаются, электроды становятся хрупкими и часть их даже падает на дно батареи, в результате чего батареи быстро разряжаются.
Технический результат изобретения заключается в устранении указанных недостатков, а именно в снижении процесса сульфатации пластин и обеспечении восстановления емкости аккумуляторной батареи на уровне не менее 80% от номинального значения.
Технический результат изобретения в части способ достигается тем, что в способе восстановления аккумуляторной батареи, при котором осуществляют предварительный заряд аккумуляторной батареи постоянным током, после которого аккумуляторную батарею заряжают путем пропускания через нее последовательности прямоугольных импульсов тока, при этом в процессе заряда измеряют напряжение на батареи, температуру электролита и его плотность и осуществляют запись измеренных параметров в память измерительного средства, предварительно до начала восстановления аккумуляторной батареи в память измерительного средства записывают параметры технологического процесса восстановления аккумуляторной батареи, которые сравнивают в процессе восстановления аккумуляторной батареи с текущими значениями параметров процесса восстановления аккумуляторной батареи, которые корректируют в случае их отклонения от заданного значения параметров технологического процесса, заряд аккумуляторной батареи постоянным током прекращают по достижении текущих значений параметров заданным значениям параметров, записанных в память измерительного средства, после чего осуществляют заряд аккумуляторной батареи путем пропускания через нее последовательности прямоугольных импульсов тока, длительность которых установлена в пределах от 150 до 600 мс, а пауза между импульсами составляет от 2 до 6 с, при этом амплитуду прямоугольных импульсов тока поддерживают неизменной при температуре электролита ниже заранее заданной величины, а в случае если значение температуры электролита превысит эту величину, то амплитуду прямоугольных импульсов тока снижают до величины, при которой температура электролита снижается до заранее заданной величины, процесс заряда прекращают при достижении измеряемых величин значений параметров, определяющих окончание процесса заряда батареи и предварительно записанных в память измерительного средства, после чего осуществляют измерение емкости батареи путем ее разряда, который прекращают при достижении значении напряжения батареи предельно допустимой величине, установленной для этой батареи, цикл восстановления аккумуляторной батареи повторяют, если емкость батареи составляет менее 80% от номинального значения.
Технический результат изобретения в части устролйство достигается тем, что известное устройстве для восстановления аккумуляторной батареи, содержащее блок источников зарядного тока, выход которого служит для подключения аккумуляторной батареи, датчик тока, датчик напряжения, датчик температуры, измеритель плотности электролита и блок памяти, дополнительно снабжено процессором, блоком сопряжения, блоком индикации и дешифратором, при этом блок памяти и блок индикации соединены с процессором, к которому через блок сопряжения подключены датчик тока, датчик напряжения, датчик температуры и измеритель плотности электролита, выход процессора соединен с входом дешифратора, первый выход которого соединен с входом управления подключением источников зарядного тока, а второй выход дешифратора соединен с входом управления параметрами зарядного тока блока источников зарядного тока.
Техническое решение с вышеперечисленной совокупностью признаков позволяет осуществить восстановление емкости батареи на уровне, близком к 100% от номинального значения. При этом вышеуказанный процесс восстановления аккумуляторной батареи в значительной степени снижает негативный процесс сульфатации пластин батареи.
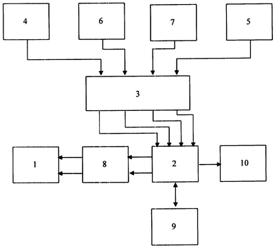
На чертеже представлена функциональная схема устройства для восстановления аккумуляторной батареи.
Устройство для восстановления аккумуляторной батареи содержит блок 1 источников зарядного тока, выход которого служит для подключения восстанавливаемой аккумуляторной батареи, процессор 2, к которому через блок 3 сопряжения подключены датчик 4 тока, датчик 5 напряжения, датчик 6 температуры и измеритель 7 плотности электролита, выход процессора 2 соединен с входом дешифратора 8, первый выход которого соединен с входом управления подключением источников зарядного тока, а второй выход дешифратора соединен с входом управления параметрами зарядного тока блока 1 источников зарядного тока, к процессору 2 подключены блок 9 памяти и блок 10 индикации.
Устройство для восстановления аккумуляторной батареи работает следующим образом.
Аккумуляторную батарею, подлежащую восстановлению, подключают к выходу (выходным клеммам) блока 1 источников зарядного тока. Устанавливают датчики 4, 5, 6 и 7. С помощью процессора 7 осуществляется диагностика состояния восстанавливаемой аккумуляторной батареи, а блок 10 осуществляет отображение контролируемых параметров. В блок 9 памяти записывают параметры технологического процесса восстановления аккумуляторной батареи с учетом предварительной диагностики состояния восстанавливаемой аккумуляторной батареи. При запуске процесса восстановления аккумуляторной батареи с первого выхода дешифратора поступает сигнал на вход управления подключением источников зарядного тока, при этом выход блока 1 соединен с источником постоянного зарядного тока. В течение установленного времени осуществляется предварительный заряд аккумуляторной батареи, при этом процессор осуществляет сравнение текущих значений параметров процесса предварительного заряда аккумуляторной батареи с заданными значениям параметров, записанных в блок 9 памяти. По достижении заданных значений параметров процессор 2 вырабатывает сигнал, который через дешифратор 8 поступает на вход управления подключением источников зарядного тока и осуществляет подключение источника прямоугольных импульсов тока к выходу блока 1. Далее осуществляют заряд аккумуляторной батареи путем пропускания через нее последовательности прямоугольных импульсов тока, длительность которых в зависимости от типа и состояния батареи устанавливается в пределах от 150 до 600 мс, а пауза между импульсами составляет от 2 до 6 с, при этом амплитуду прямоугольных импульсов тока поддерживают неизменной. Текущие параметры процесса заряда аккумуляторной батареи при пропускании через нее последовательности прямоугольных импульсов тока сравнивают с заданными значениям параметров, записанных в блок 9 памяти. При отклонении параметров процесса заряда аккумуляторной батареи от заданных значений параметров технологического процесса процессор 2 вырабатывает сигнал, который через дешифратор 8 поступает на вход управления параметрами зарядного тока блока 1 и осуществляет подстройку выходных параметров источника прямоугольных импульсов тока до заданных значений технологического процесса. Процесс заряда прекращают при достижении измеряемых величин значений параметров, определяющих окончание процесса заряда батареи. Эти данные предварительно записаны в блок 9 памяти. По окончании заряда процессор 2 вырабатывает сигнал, обеспечивающий отключение источника зарядного тока от выхода блока 1. Далее осуществляют измерение емкости батареи путем ее разряда. Для этого к выводам батареи подключают нагрузку, которая обеспечивает заданную величину тока разряда. Разряд батареи прекращают при достижении значении напряжения батареи предельно допустимой величины, установленной для этой батареи, цикл восстановления аккумуляторной батареи повторяют вышеописанным способом, если емкость батареи составляет менее 80% от номинального значения.
Как показали проведенные нами физико-химические исследования, наблюдаемый при реализации заявленного способа эффект восстановления обусловлен сложными процессами, протекающими в электролите и на электродах.
В частности, имеются все основания считать, что указанный эффект обусловлен совпадением частоты импульсов с частотой собственных частиц. Это совпадение колебаний в кислотных аккумуляторах ведет к тому, что частицы сульфата выбиваются в электролит, а оставшийся нетокопроводящий материал осыпается, в результате чего электрод очищается от сульфатов на 100%. Затем идет процесс обратного электролиза и высвободившиеся молекулы металла возвращаются на электроды. При этом происходит процесс превращения N-модификации электрода в -модификацию, что увеличивает ЭДС электрода в 1,6 раза. Вследствие этого емкость кислотных аккумуляторов увеличивается в 2-4 раза.
В щелочных аккумуляторах в результате совпадения импульсов с частотой колебания частиц с кристаллической решеткой электродов происходит дробление зерна электрода. В результате чего стало возможным преодоление эффекта “камня памяти” аккумулятора. При этом увеличивается ЭДС и емкость аккумулятора от 2 до 5 раз.
Способ восстановления аккумуляторной батареи может быть реализован следующим образом.
Управление процессом восстановления аккумуляторной батареи может осуществляться с помощью вычислительного устройства (компьютера), в память которого записывают параметры технологического процесса восстановления аккумуляторной батареи. Для контроля текущих параметров процесса восстановления аккумуляторной батареи устанавливают датчики температуры электролита, измерители плотности электролита и подключают измерительные средства для контроля зарядного тока и напряжения на элементах аккумуляторной батареи. Информация о текущих значениях температуры и плотности электролита, величинах зарядного тока и напряжения на элементах аккумуляторной батареи и других параметрах процесса восстановления аккумуляторной батареи поступает в вычислительное устройство, где осуществляется обработка поступающей информации, сравнение текущих параметров с заданными параметрами технологического процесса восстановления и выработка сигналов управления зарядным устройством. Аккумуляторную батарею подключают к выходным клеммам зарядного устройства. В соответствии с программой вычислительное устройство вырабатывает сигналы, поступающие на входы управления зарядным устройством, которое вначале обеспечивает предварительный заряд аккумуляторной батареи постоянным током. Время предварительного заряда зависит от степени заряженности восстанавливаемой батареи и может составлять от 0 до 255 минут. Предварительный заряд аккумуляторной батареи постоянным током прекращают по достижении текущих значений параметров заданным значениям параметров, записанных в память вычислительного устройства или измерительного средства. В частности, для кислотной аккумуляторной батареи прекращение ее предварительного заряда может быть осуществлено при достижении плотности электролита величины, равной 1,18÷1,19 г/см2 и достижении напряжения на элементе аккумуляторной батареи величины, равной 1,85 В. Значения вышеуказанных параметров записываются в память вычислительного устройства или измерительного средства и соответствуют примерно 30% заряду аккумуляторной батареи. Далее осуществляется заряд аккумуляторной батареи последовательностью прямоугольных импульсов тока, длительность и частота повторения импульсов выбираются исходя из типа и состояния электродов. При этом в процессе заряда последовательностью прямоугольных импульсов тока через заданные отрезки времени осуществляют дискретное изменение амплитуды импульсов тока до оптимального значения, которое определяется значением напряжения на элементах аккумуляторной батареи. Напряжение на элементах аккумуляторной батареи должно находиться в пределах от 2 в до 2,6 В для кислотных аккумуляторов и в пределах от 1,1 в до 1,6 В для щелочных аккумуляторов. Далее процесс заряда аккумуляторной батареи осуществляют при оптимальном значении амплитуды импульсов зарядного тока. В случае повышения температуры электролита до заранее установленной величины снижают величину зарядного тока, при которой температура электролита не выходит за допустимые пределы. Процесс заряда прекращают при достижении измеряемых величин значений параметров, определяющих окончание процесса заряда батареи и предварительно записанных в память измерительного средства. В качестве таких параметров могут быть использованы, например, стабильность (неизменность) напряжения на элементах аккумуляторной батареи и плотности электролита. После этого измеряют емкость батареи путем ее разряда, который прекращают при снижении напряжения на клеммах аккумулятора до значения предельно допустимого напряжения, установленного для данного типа батареи. Величина тока разряда должна соответствовать величине, указанной в паспортных данных на изделие, которое подвергается процессу восстановления. Если в результате восстановления аккумуляторной батареи ее величина емкости окажется менее 80% от номинального значения, то вышеуказанный цикл восстановления повторяют вновь. В зависимости от технического состояния батареи изделие может подвергаться нескольким циклам вышеописанного восстановления. При этом возможна корректировка параметров технологического процесса восстановления аккумуляторной батареи.
Формула изобретения
1. Способ восстановления аккумуляторной батареи, при котором осуществляют предварительный заряд аккумуляторной батареи постоянным током, после которого аккумуляторную батарею заряжают путем пропускания через нее последовательности прямоугольных импульсов тока, при этом в процессе заряда измеряют напряжение на батарее, температуру электролита и его плотность и осуществляют запись измеренных параметров в память измерительного средства, отличающийся тем, что до начала восстановления аккумуляторной батареи в память измерительного средства записывают параметры технологического процесса восстановления аккумуляторной батареи, которые сравнивают в процессе восстановления аккумуляторной батареи с текущими значениями параметров процесса восстановления аккумуляторной батареи, которые корректируют в случае их отклонения от заданного значения параметров технологического процесса, заряд аккумуляторной батареи постоянным током прекращают по достижении текущими значениями параметров заданных значений параметров, записанных в память измерительного средства, после чего осуществляют заряд аккумуляторной батареи путем пропускания через нее последовательности прямоугольных импульсов тока, длительность которых установлена в пределах от 150 до 600 мс, а пауза между импульсами составляет от 2 до 6 с, при этом амплитуду прямоугольных импульсов тока поддерживают неизменной при температуре электролита ниже заранее заданной величины, а в случае если значение температуры электролита превысит эту величину, то амплитуду прямоугольных импульсов тока снижают до величины, при которой температура электролита снижается до заранее заданной величины, процесс заряда прекращают при достижении измеряемых величин значений параметров, определяющих окончание процесса заряда батареи и предварительно записанных в память измерительного средства, после чего осуществляют измерение емкости батареи путем ее разряда, который прекращают при достижении значении напряжения батареи предельно допустимой величины, установленной для этой батареи, цикл восстановления аккумуляторной батареи повторяют, если емкость батареи составляет менее 80% от номинального значения.
2. Устройство для восстановления аккумуляторной батареи, содержащее блок источников зарядного тока, выход которого служит для подключения аккумуляторной батареи, датчик тока, датчик напряжения, датчик температуры, измеритель плотности электролита и блок памяти, отличающееся тем, что оно снабжено процессором, блоком сопряжения, блоком индикации и дешифратором, при этом блок памяти и блок индикации соединены с процессором, к которому через блок сопряжения подключены датчик тока, датчик напряжения, датчик температуры и измеритель плотности электролита, выход процессора соединен с входом дешифратора, первый выход которого соединен с входом управления подключением источников зарядного тока, а второй выход дешифратора соединен с входом управления параметрами зарядного тока блока источников зарядного тока.
РИСУНКИ
|
|