|
|
(21), (22) Заявка: 2005127336/28, 12.03.2004
(24) Дата начала отсчета срока действия патента:
12.03.2004
(30) Конвенционный приоритет:
13.03.2003 KR 10-2003-0015859 31.03.2003 KR 10-2003-0019963 07.10.2003 KR 10-2003-0069719
(43) Дата публикации заявки: 20.03.2006
(46) Опубликовано: 27.10.2007
(56) Список документов, цитированных в отчете о поиске:
ЕР 0737009 А2, 09.10.1996. ЕР 0737979 А2, 16.10.1996. ЕР 0872839 А2, 16.10.1996. RU 99109579 А, 27.01.2001.
(85) Дата перевода заявки PCT на национальную фазу:
30.08.2005
(86) Заявка PCT:
KR 2004/000526 (12.03.2004)
(87) Публикация PCT:
WO 2004/081939 (23.09.2004)
Адрес для переписки:
129010, Москва, ул. Б. Спасская, 25, стр.3, ООО “Юридическая фирма Городисский и Партнеры”, пат.пов. Ю.Д.Кузнецову, рег.№ 595
|
(72) Автор(ы):
ДЗУНГ Кил-Соо (KR), МООН Сеонг-Дзин (KR)
(73) Патентообладатель(и):
САМСУНГ ЭЛЕКТРОНИКС КО. ЛТД. (KR)
|
(54) НОСИТЕЛЬ ДЛЯ ХРАНЕНИЯ ИНФОРМАЦИИ, ХРАНЯЩИЙ МНОЖЕСТВО ЗАГЛАВИЙ, УСТРОЙСТВО И СПОСОБ ВОСПРОИЗВЕДЕНИЯ
(57) Реферат:
Заявлен носитель для хранения информации, на котором записано множество заглавий, устройство и способ воспроизведения носителя. Носитель для хранения информации содержит множество заглавий, которые воспроизводятся как движущееся изображение. Также на диске содержится множество блоков информации атрибутов, которые соответствуют заглавиям. Эти блоки информации указывают, может ли пользователь управлять заглавием, подлежащим воспроизведению. 6 н. и 51 з.п. ф-лы, 2 табл., 11 ил.
Область техники
Настоящее изобретение относится к воспроизведению аудио/видео (АВ) данных, в частности к носителю для хранения информации, на котором записаны АВ-данные и данные, обеспечивающие функцию навигации, такую как функция поиска, а также к устройству и способу воспроизведения данных.
Предшествующий уровень техники
Заглавия видеоматериала состоят из АВ-данных, которые записаны на цифровой видеодиск (DVD). Кроме того, навигационные данные, которые позволяют пользователю выбрать наложенные диалоги или осуществлять поиск сцен, также записаны на цифровой видеодиск, воспроизводящий заглавия видеоматериала.
Однако существует потребность в большей степени взаимодействия с пользователями и в более эффективном воспроизведении АВ-данных.
Раскрытие изобретения
Настоящее изобретение обеспечивает носитель для хранения информации со структурой данных, в которой аудио/видео (АВ) данные могут эффективно воспроизводиться, и навигационная функция может эффективно выполняться, а также устройство и способ воспроизведения заглавий как движущегося изображения.
Настоящее изобретение также обеспечивает носитель для хранения информации со структурой данных, посредством которой могут обеспечиваться различные приложения, а также устройство и способ воспроизведения для обеспечения различных приложений.
Согласно одному из аспектов настоящего изобретения предусматривается носитель для хранения информации, содержащий множество заглавий, которые воспроизводятся как движущиеся изображения, и множество блоков информации атрибутов, которые соответствуют заглавиям и указывают, может ли пользователь управлять заглавием, которое должно воспроизводиться.
Заглавия могут записываться с данными основного режима, которые включают в себя аудио/видео данные и навигационные данные для воспроизведения аудио/видео данных.
Каждое из заглавий может содержать, по меньшей мере, один навигационный объект, и, по меньшей мере, один навигационный объект может содержать навигационную команду, которая обеспечивает команду для списка воспроизведения, соответствующего заглавию.
Заглавие может включать в себя данные основного режима, которые включают в себя аудио/видео данные и навигационные данные, воспроизводящие аудио/видео данные; и данные полного режима, которые включают в себя программные данные, которые обеспечивают возможность взаимодействия с пользователем, и данные просмотра, которые обеспечивают возможность просмотра в Интернете, или заглавие может включать в себя навигационный объект и, по меньшей мере, один объект просмотра, который позволяет осуществлять просмотр web-страниц в Интернете, и программный объект, который обеспечивает возможность взаимодействия с пользователем.
Дополнительные аспекты и/или преимущества изобретения изложены ниже в описании, или будут очевидны из описания, или могут быть изучены при практической реализации изобретения.
В соответствии с другим аспектом изобретения предложен носитель для хранения информации, включающий в себя множество заглавий, которые воспроизводятся как движущиеся изображения; и информацию типа доступа к заглавию, которая соответствует заглавиям и указывает, можно ли осуществить поиск соответствующего заглавия посредством пользовательской операции.
Информация типа доступа к заглавию может дополнительно включать в себя информацию типа отображения номера заглавия, указывающую, отображается ли номер заглавия для соответствующего заглавия.
В соответствии с другим аспектом настоящего изобретения устройство воспроизведения включает в себя устройство считывания, которое считывает множество заглавий, которые должны воспроизводиться как движущиеся изображения, и множество блоков информации заглавий, которые соответствуют заглавиям; буфер, который буферизует данные, считываемые устройством считывания; и декодер, который интерпретирует информацию заглавий для указания точки ввода заглавия и воспроизводит заглавие, при этом декодер интерпретирует информацию атрибутов, содержащуюся в информации заглавия, для указания, может ли пользователь управлять заглавием, которое должно воспроизводиться.
Декодер может воспроизводить заглавия, которые записаны с данными основного режима, которые содержат аудио/видео данные и навигационные данные, воспроизводящие аудио/видео данные, исполнять, по меньшей мере, один навигационный объект, который указывается точкой ввода заглавия, или исполнять навигационный объект, который включает в себя навигационную команду, которая обеспечивает команду для воспроизведения списка воспроизведения, соответствующего заглавию.
Декодер может воспроизводить заглавие, которое включает в себя данные основного режима, которые содержат аудио/видео данные и навигационные данные, воспроизводящие аудио/видео данные, и данные полного режима, которые включают в себя программные данные, которые обеспечивают возможность взаимодействия с пользователем, и данные просмотра, которые обеспечивают возможность просмотра в Интернете, исполнять, по меньшей мере, один навигационный объект, соответствующий заглавию, объект просмотра, который позволяет осуществлять просмотр web-страниц, и программный объект, который обеспечивает возможность взаимодействия с пользователем, или исполнять навигационный объект, реализованный как программа команд, которая обеспечивает команду для воспроизведения списка воспроизведения, причем объект просмотра реализован как файл, который записан на языке разметки и языке исполнения скриптов, и программный объект реализован как конкретный программный файл.
Декодер может определять, что может осуществляться поиск заглавия пользовательской операцией, если информация типа доступа в качестве информации атрибутов представляет заглавие как «нормальное заглавие», и что поиск заглавия не может осуществляться пользовательской операцией, если информация типа доступа представляет заглавие как «скрытое заглавие». Если информация типа доступа представляет заглавие как «скрытое заглавие», то декодер может отобразить номер заглавия для этого заглавия, когда заглавие воспроизводится в соответствии с информацией, которая содержится в информации атрибутов, которая указывает, отображается ли номер заглавия для данного заглавия.
В соответствии с еще одним аспектом настоящего изобретения предложен способ воспроизведения, содержащий считывание множества заглавий, которые воспроизводятся как движущиеся изображения, и множества блоков информации заглавий, которые соответствуют заглавиям; и интерпретацию информации атрибутов, включенную в информацию заглавий, которая указывает, может ли осуществляться поиск соответствующего заглавия пользовательской операцией, интерпретации информации заглавия для указания точки ввода заглавия и воспроизведения заглавия.
Интерпретация информации и воспроизведение заглавий могут включать в себя воспроизведение заглавий, которые записаны с данными основного режима, которые содержат аудио/видео данные и навигационные данные, воспроизводящие аудио/видео данные; исполнение, по меньшей мере, одного навигационного объекта, который указан точкой ввода заглавия, или исполнение навигационного объекта, который включает в себя навигационную команду, которая обеспечивает команду для воспроизведения списка воспроизведения, соответствующего данному заглавию.
Интерпретация информации и воспроизведение заглавий могут включать в себя воспроизведение заглавия, которое включает в себя данные основного режима, которые содержат аудио/видео данные и навигационные данные для воспроизведения аудио/видео данных; и данные полного режима, которые включают в себя программные данные, которые обеспечивают возможность взаимодействия с пользователем, и данные просмотра, которые обеспечивают возможность просмотра в Интернете, исполнение, по меньшей мере, одного навигационного объекта, соответствующего заглавию, объекта просмотра, который позволяет осуществлять просмотр web-страниц, и программного объекта, который обеспечивает возможность взаимодействия с пользователем, или исполнение навигационного объекта, реализованного как программа команд, которая обеспечивает команду для воспроизведения списка воспроизведения, причем объект просмотра реализован как файл, который записан на языке разметки и языке исполнения скриптов, и программный объект реализован как конкретный программный файл.
Интерпретация информации и воспроизведение заглавия могут включать в себя определение, что может осуществляться поиск заглавия пользовательской операцией, если информация типа доступа в качестве информации заглавия представляет заглавие как «нормальное заглавие», и что поиск заглавия не может осуществляться пользовательской операцией, если информация типа доступа представляет заглавие как «скрытое заглавие». Если информация типа доступа представляет заглавие как «скрытое заглавие», то интерпретация информации и воспроизведение заглавия могут включать в себя отображение номера заглавия для этого заглавия, когда заглавие воспроизводится в соответствии с информацией, которая содержится в информации атрибутов, которая указывает, отображается ли номер заглавия для данного заглавия.
Краткое описание чертежей
Указанные выше и другие аспекты и преимущества изобретения поясняются в последующем описании вариантов осуществления изобретения, иллюстрируемых чертежами, на которых представлено следующее.
Фиг.1А, 1В и 1С – диаграммы, иллюстрирующие различные типы данных, записанных на диске 100 в соответствии с вариантом осуществления настоящего изобретения.
Фиг.2А – диаграмма, иллюстрирующая соотношения между режимами воспроизведения диска 100 согласно фиг.1А или 1В.
Фиг.2В – диаграмма, иллюстрирующая соотношения между режимами воспроизведения диска 100 согласно фиг.1С.
Фиг.3А – блок-схема устройства воспроизведения, которое поддерживает как основной режим, так и полный режим в соответствии с вариантом осуществления настоящего изобретения.
Фиг.3В – детальная блок-схема устройства воспроизведения по фиг.3А.
Фиг.4А – диаграмма, поясняющая способ воспроизведения данных основного режима, записанных на диске 100 в соответствии с фиг.1А или 1В.
Фиг.4В – диаграмма, поясняющая способ воспроизведения данных основного режима и данных полного режима, записанных на диске 100 в соответствии с фиг.1С.
Фиг.5А – диаграмма, иллюстрирующая структуру данных заглавия #i, представляющую информацию блока информации заглавия согласно настоящему изобретению.
Фиг.5В – диаграмма, иллюстрирующая структуру данных скрытого заглавия #j, представляющую информацию блока информации заглавия согласно настоящему изобретению.
Наилучший режим осуществления изобретения
Ниже приведено подробное описание вариантов осуществления настоящего изобретения, примеры которых представлены на чертежах, где одинаковыми ссылочными позициями обозначены одинаковые элементы на всех чертежах. Варианты осуществления описаны ниже для пояснения изобретения со ссылками на чертежи.
На фиг.1А, 1В и 1С представлены диаграммы, иллюстрирующие различные типы данных, записанных на диске 100 в соответствии с вариантом осуществления настоящего изобретения. Данные, имеющие одинаковые функции, обозначены одинаковыми ссылочными позициями. Однако, хотя данные обозначены одинаковыми ссылочными позициями, они могут отличаться друг от друга по содержанию и структуре.
Согласно фиг.1А, на диске 100 сохранены данные 1 основного режима и индексная информация 2. Данные 1 основного режима содержат аудио/видео (АВ) данные, которые включают в себя множество заглавий, и навигационные данные, которые имеют множество навигационных команд для навигации по АВ-данным, подобно обычному цифровому видеодиску (DVD-видеодиску). Структура и данные основного режима удовлетворяют требованиям и стандартам на DVD-видеодиски.
Индексная информация 2 представляет собой системные данные, которые позволяют пользователю осуществлять поиск данных 1 основного режима или воспроизводить данные 1 основного режима. Индексная информация 2 обозначает дорожки воспроизведения множества заглавий, которые записаны в данных 1 основного режима в соответствии с пожеланиями изготовителя диска. Более конкретно, индексная информация 2 содержит информацию запуска и информацию заглавия. Информация запуска указывает начальные АВ-данные заглавия, которые должны воспроизводиться, когда диск 100 вставляется в устройство воспроизведения. Информация заглавия указывает начальные АВ-данные множества заглавий, которые должны воспроизводиться, и информацию атрибутов, к которой обращаются при воспроизведении множества заглавий, сохраненных на диске 100. Информация атрибутов указывает, может ли пользователь непосредственно управлять заглавием, которое должно воспроизводиться. Если пользователь не может непосредственно управлять заглавием, которое должно воспроизводиться, то информация атрибутов может дополнительно содержать информацию, которая указывает, отображается ли номер заглавия для данного заглавия.
Режим, в котором воспроизводится информация запуска, содержащаяся в индексной информации 2, называется режимом запуска. Режим, в котором воспроизводятся данные 1 основного режима, называется основным режимом или режимом движущегося изображения, причем основной режим выполняется тем же способом, что и в обычном DVD-видеодиске.
Согласно фиг.1В, данные 1 основного режима и индексная информация 2 сохранены на диске 100, подобно тому, как описано со ссылкой на фиг.1А. Однако индексная информация 2, показанная на фиг.1 В, содержит информацию запуска, информацию заглавия и информацию меню.
Данные 1 основного режима содержат АВ-данные, которые включают в себя множество заглавий, и навигационные данные, которые имеют множество навигационных команд для навигации по АВ-данным, подобно обычному DVD-видеодиску.
Информация запуска содержит точку ввода, которая указывает начальные АВ-данные заглавия, которые должны воспроизводиться, когда диск 100 вставляется в устройство воспроизведения. Информация заглавия содержит точку ввода, которая указывает начальные АВ-данные множества заглавий, которые должны воспроизводиться, и информацию атрибутов, к которой обращаются при воспроизведении множества заглавий, сохраненных на диске 100. Информация атрибутов указывает, может ли пользователь непосредственно управлять заглавием, которое должно воспроизводиться. Если пользователь не может непосредственно управлять заглавием, которое должно воспроизводиться, то информация атрибутов может дополнительно содержать информацию, которая указывает, отображается ли номер заглавия для данного заглавия. Эта информация называется информацией типа отображения номера заглавия.
Информация меню отображает список заглавий, которые могут выбираться и воспроизводиться пользователем из множества заглавий, которые записаны с АВ-данными, так что пользователь может выбирать одно из заглавий.
Согласно фиг.1С, данные 1 основного режима, индексная информация 2 и данные 3 полного режима сохранены на диске 100. Данные 3 полного режима содержат программные данные, которые обеспечивают возможность взаимодействия с пользователем, данные просмотра, которые обеспечивают возможность просмотра в Интернете. Приложения на языке Java, которые обеспечивают различные функции для взаимодействия с пользователями, могут быть включены в программные данные. Данные просмотра включают в себя документ с разметкой, который записан на языке разметки, таком как XML (расширяемый язык разметки), причем документ с разметкой содержит код скриптов или связи с кодом скриптов, таким как код ЕСМА (Европейской Ассоциации изготовителей компьютеров), файл скрипта и файл ресурсов, включающий в себя, по меньшей мере, одно из изображения, графики и звука, на которые ссылается документ с разметкой.
Данные 3 полного режима и данные 1 основного режима могут осуществлять взаимный информационный обмен с использованием интерфейса программирования приложений (API).
Заглавия содержат данные различных других режимов. Иными словами, заглавия содержат, по меньшей мере, часть АВ-данных, которые включены в данные 1 основного режима, и данные просмотра и программные данные, которые включены в данные 3 полного режима. Например, когда отображается фильм, может отображаться викторина, относящаяся к некоторой сцене, или страница из Интернета, дающая последнюю информацию об актерах и актрисах, появляющихся в некоторой сцене.
Индексная информация 2 представляет собой системные данные, которые обеспечивают пользователю возможность проведения более удобного поиска или воспроизведения данных 1 основного режима и данных 3 полного режима. Индексная информация 2 обозначает дорожки воспроизведения для множества заглавий, которые содержат данные 1 основного режима и данные 3 полного режима в соответствии с пожеланиями изготовителя диска. Более конкретно, индексная информация 2 содержит информацию запуска, информацию заглавия и информацию меню, подобно индексной информации, описанной со ссылкой на фиг.1В. Информация заглавия указывает начальные АВ-данные множества заглавий, которые должны воспроизводиться, и информацию атрибутов, к которой обращаются при воспроизведении множества заглавий, сохраненных на диске 100. Информация атрибутов указывает, может ли пользователь непосредственно управлять заглавием, которое должно воспроизводиться. Если пользователь не может непосредственно управлять заглавием, которое должно воспроизводиться, то информация атрибутов может дополнительно содержать информацию, которая указывает, отображается ли номер заглавия для данного заглавия.
Подобно режимам, описанным со ссылками на фиг.1А и 1В, режим, в котором воспроизводится информация запуска и информация меню, называется режимом запуска, режим, в котором воспроизводятся данные основного режима, называется основным режимом, режим, в котором воспроизводятся программные данные, называется программным режимом, и режим, в котором воспроизводятся данные просмотра, называется режимом просмотра.
Когда воспроизводится диск 100, устройство воспроизведения сначала считывает информацию запуска и осуществляет поиск данных, указанных информацией запуска, для воспроизведения данных. Если информация запуска обеспечивает команды для воспроизведения данных основного режима, то устройство воспроизведения устанавливается в основной режим, если информация запуска обеспечивает команды для воспроизведения программных данных, то устройство воспроизведения устанавливается в программный режим, и, если информация запуска обеспечивает команды для воспроизведения данных просмотра, то устройство воспроизведения устанавливается в режим просмотра.
Например, АВ-данные, показанные на фиг.1А, 1В и 1С, записаны как файл АВ-потока, который кодирован с использованием кодирования согласно стандарту MPEG-II (Группы экспертов по движущимся изображениям). Файл непрерывного АВ-потока называется потоковым файлом клипа. Информационный файл клипа соответствует каждому потоковому файлу клипа. Информация управления воспроизведением, относящаяся к потоковому файлу клипа, например информация отображения, которая отображает время воспроизведения и позицию записи, сохранена в информационном файле клипа. Информационный файл клипа, который соответствует потоковому файлу клипа, называется клипом.
Список воспроизведения соответствует, по меньшей мере, части одного из клипов. Иными словами, список воспроизведения представляет собой блок воспроизведения и соответствует одному клипу, части одного из клипов, множеству клипов или частям из множества клипов. Список воспроизведения может воспроизводиться посредством API-интерфейса как объект в режиме просмотра и в программном режиме. Список воспроизведения представляет собой блок воспроизведения, описанный с позиции устройства воспроизведения, в то время как заглавие представляет собой блок воспроизведения, описанный с позиции пользователя. То есть заглавие соответствует, по меньшей мере, одному списку воспроизведения.
Навигационные данные обычно сохраняются в форме таблицы двоичных данных. В одном варианте осуществления настоящего изобретения навигационные данные включают в себя множество команд, включая команды воспроизведения предварительно заданного списка воспроизведения и команды воспроизведения другого списка воспроизведения в процессе воспроизведения предварительно заданного списка воспроизведения.
На фиг.2А представлена диаграмма, иллюстрирующая соотношение между режимами воспроизведения дисков согласно фиг.1А или 1В. Согласно фиг.2А, после того как диск 100 (фиг.1А или 1В) загружен в устройство воспроизведения, устройство воспроизведения считывает информацию запуска и определяет местоположение, с которого должны воспроизводиться начальные АВ-данные, чтобы инициировать воспроизведение заглавия. Например, информация запуска может быть реализована с использованием навигационной команды, которая обеспечивает инструкции по воспроизведению конкретного списка воспроизведения, который следует воспроизводить. После того как режим запуска завершен, этот режим заменяется на основной режим.
На фиг.2В представлена диаграмма, иллюстрирующая соотношение между режимами воспроизведения диска согласно фиг.1С. Согласно фиг.2А, после того как диск 100 (фиг.1С) загружен в устройство воспроизведения, устройство воспроизведения считывает информацию запуска и определяет местоположение, с которого должны воспроизводиться начальные АВ-данные, чтобы инициировать воспроизведение заглавия. Например, информация запуска может быть реализована с использованием навигационной команды, которая обеспечивает инструкции по воспроизведению конкретного списка воспроизведения, который следует воспроизводить. После того как режим запуска завершен, этот режим заменяется на основной режим.
Поскольку некоторые устройства воспроизведения могут воспроизводить только данные основного режима, в режим запуска должна быть включена как информация запуска основного режима, так и информация запуска полного режима. Если информации запуска основного режима не существует, то устройство воспроизведения, которое может воспроизводить только данные основного режима, не может работать. В частности, в случае диска, в котором информация запуска обеспечивает только инструкции по воспроизведению данных полного режима, невозможно начать воспроизведение. По этой причине в режиме запуска предусматривается как информация запуска основного режима, так и информация запуска полного режима, так что устройство воспроизведения, которое может воспроизводить только данные основного режима, может начать воспроизведение с использованием информации запуска основного режима.
Если информация запуска содержит команды первоначально воспроизводить данные 1 основного режима, то режим запуска преобразуется в основной режим. Если информация запуска содержит команды первоначально воспроизводить данные полного режима, то режим запуска преобразуется в полный режим.
На фиг.3А представлена блок-схема устройства воспроизведения, которое поддерживает как основной режим, так и полный режим, в соответствии с вариантом осуществления настоящего изобретения.
Согласно фиг.3А, устройство воспроизведения воспроизводит АВ-данные в основном режиме или в полном режиме с использованием данных 1 основного режима и/или данных 3 полного режима, сохраненных на диске 100. Устройство воспроизведения содержит устройство 10 считывания, буфер 20 и декодер 30.
Устройство 10 считывания считывает необходимые данные с диска 100. Буфер 20 буферизует данные, считанные устройством считывания 10. Декодер 30 декодирует и выводит данные, буферизованные буфером 20.
На фиг.3В представлена детальная блок-схема устройства воспроизведения, показанного на фиг.3А.
Согласно фиг.3В, буфер 20 содержит буфер 21 данных просмотра, который буферизует данные просмотра, буфер 22, который буферизует программные данные, буфер 23 навигационных данных, который буферизует навигационные данные, буфер 24 АВ-данных, который буферизует АВ-данные, и буфер 25 индексной информации, который буферизует индексную информацию.
Декодер 30 включает в себя механизм 31 просмотра, который интерпретирует данные просмотра и выполняет команды просмотра, механизм 32 программ, который интерпретирует программные данные и выполняет команды программ, механизм 33 навигации, который интерпретирует навигационные данные и выполняет навигационные команды, и механизм 34 представления, который декодирует АВ-данные. Эти механизмы могут передавать информацию друг другу через API-интерфейс.
В частности, декодер 30 включает в себя администратор 35 приложения, который интерпретирует индексную информацию. Администратор 35 приложения выбирает и воспроизводит заглавие, которое должно воспроизводиться первым в соответствии с точкой ввода, указанной информацией запуска, содержащейся в индексной информации, и информирует механизм согласно точке ввода, соответствующей режиму преобразования при воспроизведении. Кроме того, администратор 35 приложения принимает пользовательский ввод и передает полученный ввод в механизм, который соответствует режиму пользовательского ввода.
На фиг.4А представлена диаграмма, поясняющая способ воспроизведения данных основного режима, сохраненных на диске 100 по фиг.1А или 1В.
Согласно фиг.4А, информация заглавия содержит множество блоков информации, каждый из которых обозначает навигационный объект. Информация блока реализуется как заглавие #i или как скрытое заглавие #j. Заглавие #i может воспроизводиться в ответ на пользовательскую операцию. Скрытое заглавие #j не может воспроизводиться пользователем. То есть скрытое заглавие #j воспроизводится только в порядке, предварительно заданном изготовителем диска 100. Иными словами, обеспечение возможности управления воспроизведением позволяет осуществлять поиск заглавий в ответ на инициированную пользователем операцию.
Когда конкретное заглавие выбрано посредством поиска заглавия на диске 100, соответствующем показанному на фиг.1А, или воспроизводится информация меню, и одно из заглавий, показанных в меню, выбирается с диска 100, соответствующего показанному на фиг.1В, информация заглавия указывает точку ввода, где находятся данные, подлежащие первоначальному исполнению или воспроизведению, то есть навигационный объект. Навигационный объект реализуется как исполняемая программа навигационной команды. Иными словами, навигационный объект является верхним уровнем списка воспроизведения, который является блоком воспроизведения, и включает в себя навигационную команду, которая инициирует воспроизведение конкретного списка воспроизведения.
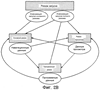
Например, если пользователь выбирает первое заглавие #1, то первое заглавие #1 включает в себя информацию, которая обозначает первый навигационный объект #1, при этом исполняется первый навигационный объект #1. Первый навигационный объект #1 включает в себя навигационную команду. Когда навигационная команда исполняется, воспроизводится предварительно заданный список воспроизведения. После того как список воспроизведения воспроизведен в соответствии с первым навигационным объектом #1, первый навигационный объект #1 указывает первое скрытое заглавие #1, и исполняется третий навигационный объект #3, обозначенный первым скрытым заглавием #1. В данном случае скрытое заглавие не выбирается для воспроизведения непосредственно пользователем. Скрытое заглавие воспроизводится только в порядке, предварительно заданном изготовителем диска. Например, движущееся изображение, включающее в себя официальное уведомление об авторских правах, движущееся изображение заключительных титров, транслируемое по окончании кинофильма, и т.д., может представлять собой скрытое заглавие. Поскольку поиск этих движущихся изображений выполняется посредством пользовательской операции, и они едва ли требуют отдельного воспроизведения, эти движущиеся изображения настраиваются как скрытые заглавия и воспроизводятся только в порядке, определяемом навигационной командой.
Если пользователь выбирает второе заглавие #2, то второе заглавие #2 включает в себя информацию, которая обозначает второй навигационный объект #2, при этом исполняется второй навигационный объект #2. Второй навигационный объект #2 также включает в себя навигационную команду для воспроизведения предварительно заданного списка воспроизведения. Предварительно заданный список воспроизведения воспроизводится при исполнении навигационной команды. После того как список воспроизведения воспроизведен в соответствии со вторым навигационным объектом #2, второй навигационный объект #2 указывает второе скрытое заглавие #2, и исполняется пятый навигационный объект #5, обозначенный вторым скрытым заглавием #2.
На фиг.4В показана диаграмма, поясняющая способ воспроизведения данных основного режима и данных полного режима, записанных на диске 100 в соответствии с фиг.1С.
Согласно фиг.4В, индексная информация включает в себя информацию запуска, информацию меню и информацию заглавий. Информация заглавий содержит множество блоков информации, каждый из которых обозначает навигационный объект. Информация блока реализуется как заглавие #i или как скрытое заглавие #j. Заглавие #i может управляться пользователем для воспроизведения, а скрытое заглавие #j не может управляться пользователем для воспроизведения. То есть скрытое заглавие #j воспроизводится только в порядке, предварительно заданном изготовителем диска 100.
Когда диск 100 загружается в устройство воспроизведения, множество навигационных объектов воспроизводится в соответствии с информацией запуска. Если пользователь вызывает меню, то воспроизводится информация меню. Если пользователь выбирает одно из заглавий, показанных в меню, то информация заглавия указывает точку ввода, где данные должны первоначально исполняться или воспроизводиться, то есть объект.
В варианте осуществления настоящего изобретения объект делится на навигационный объект, соответствующий данным основного режима, объект просмотра, соответствующий данным просмотра, и программный объект, соответствующий программным данным. Навигационный объект реализуется как программа команд, которая обеспечивает команду на воспроизведение данных основного режима, а объект просмотра реализован как файл, который записан с данными просмотра, например на языке разметки или исполнительном языке разметки, и имеет имя файла в качестве точки ввода. Программный объект реализован как конкретный программный файл, который имеет имя файла в качестве точки ввода.
Один объект, относящийся к предварительно заданному режиму, может быть связан с другим объектом, относящимся к другому режиму, так, чтобы обеспечить воспроизведение. Если объекты, принадлежащие к одному и тому же режиму, связаны друг с другом, то преобразование режимов не требуется. Однако преобразование режимов необходимо, если объекты, принадлежащие к разным режимам, связаны друг с другом. Преобразование режимов выполняется с использованием информации скрытого заглавия, содержащейся в информации заглавия. То есть информация заглавий указывает точку ввода для поиска заглавий и точку ввода для воспроизведения предварительно заданного заглавия, а информация скрытого заглавия указывает точку ввода для преобразования режима, выбранного из основного режима, режима просмотра и программного режима.
После того как диск 100 по фиг.1С загружен, устройство 10 считывания устройства воспроизведения считывает индексную информацию 2 и передает считанную индексную информацию 2 администратору 35 приложения. Администратор 35 приложения обеспечивает инструкции из информации запуска, чтобы указать заглавие, которое должно воспроизводиться первоначально. Альтернативно, если пользователь вызывает меню и выбирает заглавие из заглавий, показанных в меню, то администратор приложения обращается к точке ввода выбранного заглавия и передает объект, обозначенный выбранным заголовком, в механизм, соответствующий выбранному заглавию. В соответствии с вариантом осуществления настоящего изобретения, поскольку начальное заглавие, подлежащее воспроизведению, как указывается информацией запуска, является навигационным объектом, то в операции 1 точка ввода навигационного объекта передается в механизм 33 навигации. Механизм 33 навигации начинает воспроизведение данных основного режима посредством передачи навигационной команды, содержащейся в навигационном объекте, в механизм 34 представления. В операции 2 воспроизводится другой навигационный объект, обозначенный первым заглавием #1, после того как сначала выполнен навигационный объект в основном режиме. Навигационный объект, воспроизводимый в операции 2, может воспроизводиться в операции 3 посредством поиска заглавия. Аналогичным образом, второе и третье заглавия #2 и #3 соответственно связываются с объектом просмотра и программным объектом в операции 4 и 5, и заглавия могут воспроизводиться, когда пользователь вводит команду для их воспроизведения.
В операции 6 навигационный объект, обозначенный первым заглавием #1, соединяется с объектом просмотра посредством первого скрытого заглавия #1. Иными словами, преобразование режима выполняется со ссылкой на первое скрытое заглавие #1. В этом случае механизм 33 навигации переносит управление к администратору 35 приложения. Администратор 35 приложения выдает инструкции на механизм 31 просмотра для воспроизведения объекта просмотра, обозначенного первым скрытым заглавием #1. Таким образом, пользователь не может непосредственно обращаться к скрытому заглавию. Поскольку заглавие может содержать данные в различных режимах, за счет преобразования режима со ссылкой на скрытое заглавие, пользователь может воспроизводить заглавие независимо от преобразования режима.
На фиг.5А представлена диаграмма, иллюстрирующая структуру данных заглавия #i согласно варианту осуществления настоящего изобретения.
Согласно фиг.5А заглавие #i содержит информацию типа доступа, которая действует как информация атрибута. Заглавие #i также указывает точку ввода заглавия. Информация типа доступа указывает, может ли пользователь непосредственно управлять заглавием, подлежащим воспроизведению. Поскольку заглавие #i обеспечивает возможность прямого доступа пользователя, информация типа доступа представляет заглавие #i как «нормальное заглавие».
На фиг.5В представлена диаграмма, иллюстрирующая структуру данных скрытого заглавия #j согласно варианту осуществления настоящего изобретения.
Согласно фиг.5В скрытое заглавие #j также содержит информацию типа доступа, которая действует как информация атрибута. Информация типа доступа указывает, может ли пользователь непосредственно управлять заглавием, подлежащим воспроизведению. Поскольку скрытое заглавие #j запрещает прямой доступ пользователя, информация типа доступа представляет заглавие #j как «скрытое заглавие». Информация типа доступа также содержит информацию, которая указывает, отображается ли номер заглавия для «скрытого» заглавия пользователю. То есть информация типа доступа отображает номер заглавия, если номер заглавия присвоен скрытому заглавию, и не отображает номер заглавия, если номер заглавия не присвоен скрытому заглавию.
Например, предполагая, что информация типа доступа представлена в двоичной форме, если значение 1 бита информации типа доступа равно «1», то заглавие является скрытым заглавием, которое используется только как точка перехода к режиму преобразования, в то время как, если значение информации типа доступа равно «0», то заглавие является нормальным заглавием, которое также может использоваться как точка ввода для поиска заглавия.
В таблице 1 показан случай, когда только информация типа доступа из 1 бита включена в информацию атрибутов, а в таблице 2 показан случай, когда информация типа доступа и информация отображения заглавия соответственно включены в информацию атрибутов. Здесь информация атрибутов может представлять собой информацию таблицы индексов.
| Таблица 1 |
| Тип доступа к заглавию |
Результат |
| 0 |
Поиск заглавия пользователем разрешен |
| 1 |
Поиск заглавия пользователем не разрешен |
| Таблица 2 |
| Тип доступа к заглавию |
Результат |
| 00 |
Поиск заглавия пользователем разрешен, и номер заглавия отображается |
| 01 |
Поиск заглавия пользователем разрешен, и номер заглавия не отображается |
| 10 |
Поиск заглавия пользователем не разрешен, и номер заглавия отображается |
| 11 |
Поиск заглавия пользователем не разрешен, и номер заглавия не отображается |
Согласно таблице 2 первый бит типа доступа к заглавию указывает, может ли непосредственно осуществляться поиск заглавия с помощью пользовательской операции, или поиск соответствующего заглавия может осуществляться только по навигационной команде. Второй бит типа доступа к заглавию указывает, отображается ли номер заглавия пользователю.
Настоящее изобретение может быть реализовано в универсальном цифровом компьютере путем выполнения программы с используемого компьютером носителя, включая, без ограничения указанным, магнитные носители данных (например, ПЗУ, ОЗУ, гибкие диски, жесткие диски и т.д.), оптически считываемые носители (например, CD-ROM, DVD и т.д.), несущие колебания (например, передачи по Интернету). Машиночитаемые носители для записи данных могут устанавливаться в компьютерную систему, соединенную с сетью, сохраняться и исполняться как машиночитаемые коды в распределенной вычислительной среде.
Как описано выше, поскольку информация атрибутов указывает, являются ли множество заглавий скрытыми заглавиями или нет, изготовитель диска может формировать содержание, с помощью которого могут быть реализованы различные приложения. То есть поскольку заглавия делятся на заглавия, к которым обеспечивается прямой доступ, и заглавия, к которым доступ обеспечивается только в предварительно заданном порядке, как определено изготовителем диска, то может быть сформировано содержание, отвечающее пожеланиям изготовителя диска. Соответственно, пользователям могут предоставляться различные приложения.
Хотя описано и показано несколько вариантов осуществления настоящего изобретения, специалистам в данной области техники должно быть понятно, что могут осуществляться модификации описанных вариантов без отклонения от принципов и сущности изобретения, объем которого определяется пунктами формулы изобретения и их эквивалентами.
Формула изобретения
1. Носитель для хранения информации, содержащий,
по меньшей мере, одно заглавие, которое воспроизводится как движущееся изображение, и,
по меньшей мере, один блок информации атрибутов, который соответствует,
по меньшей мере, одному заглавию и указывает, может ли пользователь управлять одним из, по меньшей мере, одного заглавия, подлежащего воспроизведению.
2. Носитель для хранения информации по п.1, дополнительно содержащий информацию заглавия, которая указывает точки ввода, по меньшей мере, одного заглавия, соответствующего информации атрибутов.
3. Носитель для хранения информации по п.1, в котором каждое заглавие записано с данными основного режима, которые включают в себя аудио/видеоданные и навигационные данные для воспроизведения аудио/видеоданных.
4. Носитель для хранения информации по п.1, в котором каждое заглавие включает в себя, по меньшей мере, один навигационный объект.
5. Носитель для хранения информации по п.4, в котором, по меньшей мере, один навигационный объект включает в себя навигационную команду, которая обеспечивает команду для воспроизведения списка воспроизведения, соответствующего заглавию.
6. Носитель для хранения информации по п.5, в котором список воспроизведения указывает, по меньшей мере, часть клипа.
7. Носитель для хранения информации по п.6, в котором список воспроизведения представляет собой блок воспроизведения и соответствует одному клипу, части одного клипа, по меньшей мере, одному клипу или частям, по меньшей мере, одного клипа.
8. Носитель для хранения информации по п.1, в котором, по меньшей мере, одно заглавие включает в себя
данные основного режима, которые включают в себя аудио/видеоданные и навигационные данные для воспроизведения аудио/видеоданных, и
данные полного режима, которые включают в себя программные данные, которые обеспечивают возможность взаимодействия с пользователем, и
данные просмотра, которые обеспечивают просмотр страниц в Интернете.
9. Носитель для хранения информации по п.1, в котором, по меньшей мере, одно заглавие включает в себя навигационный объект и, по меньшей мере, один из объекта просмотра, который обеспечивает просмотр web-страниц, и программного объекта, который обеспечивает взаимодействие с пользователем.
10. Носитель для хранения информации по п.9, в котором навигационный объект реализован как программа команд, которая обеспечивает команду для воспроизведения предварительно заданного списка воспроизведения, объект просмотра реализован как файл, который записан на языке разметки и языке исполнения скриптов, а программный объект реализован как конкретный программный файл.
11. Носитель для хранения информации по п.9, в котором список воспроизведения может воспроизводиться с использованием объекта просмотра и программного объекта.
12. Носитель для хранения информации по п.1, в котором информация атрибутов включает в себя информацию о типе доступа, которая представляет каждое заглавие как «нормальное заглавие», если пользовательская операция для заглавия разрешена, и представляет каждое заглавие как «скрытое заглавие», если пользовательская операция для заглавия не разрешена.
13. Носитель для хранения информации по п.12, в котором пользовательская операция над заглавием разрешена, если значение информации типа доступа равно 0, и пользовательская операция над заглавием запрещена, если значение информации типа доступа равно 1.
14. Устройство воспроизведения, содержащее
устройство считывания, которое считывает данные, содержащие, по меньшей мере, одно заглавие, которое должно воспроизводиться как движущееся изображение, и, по меньшей мере, один блок информации заглавий, которая соответствует заглавиям с носителя для хранения информации;
буфер, который буферизует данные, считываемые устройством считывания; и
декодер, который интерпретирует информацию заглавий для указания точки ввода заглавия и воспроизводит заглавие,
при этом декодер интерпретирует информацию атрибутов, содержащуюся в информации заглавия, для указания, может ли пользователь управлять заглавием, которое должно воспроизводиться.
15. Устройство воспроизведения по п.14, в котором декодер воспроизводит каждое заглавие, которое записано с данными основного режима, которые содержат аудио/видеоданные и навигационные данные, воспроизводящие аудио/видеоданные.
16. Устройство воспроизведения по п.14, в котором устройство считывания считывает информацию запуска, а декодер осуществляет поиск информации запуска для одного заглавия, которое должно воспроизводиться первым.
17. Устройство воспроизведения по п.14, в котором декодер исполняет, по меньшей мере, один навигационный объект, который указывается точкой ввода заглавия для каждого заглавия.
18. Устройство воспроизведения по п.14, в котором декодер исполняет навигационный объект, который включает в себя навигационную команду, которая обеспечивает команду для воспроизведения списка воспроизведения, соответствующего, по меньшей мере, одному заглавию.
19. Устройство воспроизведения по п.14, в котором декодер воспроизводит список воспроизведения, который указывает, по меньшей мере, часть клипа.
20. Устройство воспроизведения по п.14, в котором декодер воспроизводит список воспроизведения, который является блоком воспроизведения, который соответствует одному клипу, части одного клипа, по меньшей мере, одному клипу или частям, по меньшей мере, одного клипа.
21. Устройство воспроизведения по п.14, в котором декодер воспроизводит, по меньшей мере, одно заглавие, которое содержит данные основного режима, которые содержат аудио/видеоданные и навигационные данные, воспроизводящие аудио/видеоданные; и данные полного режима, которые включают в себя программные данные, которые обеспечивают возможность взаимодействия с пользователем, и данные просмотра, которые обеспечивают возможность просмотра в Интернете.
22. Устройство воспроизведения по п.21, в котором декодер исполняет, по меньшей мере, один навигационный объект, соответствующий каждому заглавию, объект просмотра, который обеспечивает возможность просмотра web-страниц, и программный объект, который обеспечивает возможность взаимодействия с пользователем.
23. Устройство воспроизведения по п.22, в котором декодер исполняет, по меньшей мере, один навигационный объект, реализованный как программа команд, которая обеспечивает команду для воспроизведения списка воспроизведения, объект просмотра, реализованный как файл, который записан на языке разметки и языке исполнения скриптов, и программный объект, реализованный как конкретный программный файл.
24. Устройство воспроизведения по п.22, в котором декодер воспроизводит предварительно заданный список воспроизведения путем исполнения объекта просмотра и программного объекта.
25. Устройство воспроизведения по п.14, в котором декодер определяет, что пользовательская операция над заглавием разрешена, если информация о типе доступа, которая действует в качестве информации атрибутов, представляет заглавие как «нормальное заглавие», и что пользовательская операция над заглавием не разрешена, если информация о типе доступа представляет заглавие как «скрытое заглавие».
26. Устройство воспроизведения по п.25, в котором пользовательская операция над заглавием разрешена, если значение информации типа доступа равно 0, и пользовательская операция над заглавием запрещена, если значение информации типа доступа равно 1.
27. Способ воспроизведения, содержащий считывание, по меньшей мере, одного заглавия, которое воспроизводится как движущееся изображение, и, по меньшей мере, одного блока информации заглавий, который соответствует, по меньшей мере, одному заглавию; и интерпретацию информации атрибутов, включенную в информацию заглавий, которая указывает, разрешена ли пользовательская операция для соответствующего одного из, по меньшей мере, одного заглавия, интерпретацию информации заглавий для указания точки ввода, по меньшей мере, одного заглавия и воспроизведения, по меньшей мере, одного заглавия.
28. Способ воспроизведения по п.27, в котором интерпретация информации атрибутов включает в себя воспроизведение каждого заглавия, которое записано с данными основного режима, которые содержат аудио/видеоданные и навигационные данные, воспроизводящие аудио/видеоданные.
29. Способ воспроизведения по п.27, в котором считывание, по меньшей мере, одного заглавия включает в себя считывание информации запуска и интерпретация информации атрибутов включает в себя интерпретацию информации запуска и поиск одного из, по меньшей мере, одного заглавия в информации запуска, которое должно воспроизводиться первым.
30. Способ воспроизведения по п.27, в котором интерпретация информации атрибутов включает в себя исполнение, по меньшей мере, одного навигационного объекта, который указан точкой ввода, по меньшей мере, одного заглавия.
31. Способ воспроизведения по п.27, в котором интерпретация информации атрибутов включает в себя исполнение навигационного объекта, который включает в себя навигационную команду, которая обеспечивает команду для воспроизведения списка воспроизведения, соответствующего, по меньшей мере, одному заглавию.
32. Способ воспроизведения по п.27, в котором интерпретация информации атрибутов включает в себя воспроизведение списка воспроизведения, который указывает, по меньшей мере, часть клипа.
33. Способ воспроизведения по п.27, в котором интерпретация информации атрибутов включает в себя воспроизведение списка воспроизведения, который является блоком воспроизведения и соответствует одному клипу, части клипа, по меньшей мере, одному клипу или частям, по меньшей мере, одного клипа.
34. Способ воспроизведения по п.27, в котором интерпретация информации атрибутов включает в себя воспроизведение, по меньшей мере, одного заглавия, которое включает в себя данные основного режима, которые содержат аудио/видеоданные и навигационные данные для воспроизведения аудио/видеоданных; и данные полного режима, которые включают в себя программные данные, которые обеспечивают возможность взаимодействия с пользователем, и данные просмотра, которые обеспечивают возможность просмотра в Интернете.
35. Способ воспроизведения по п.34, в котором интерпретация информации атрибутов включает в себя исполнение, по меньшей мере, одного навигационного объекта, соответствующего каждому заглавию, объекта просмотра, который позволяет осуществлять просмотр web-страниц, и программного объекта, который обеспечивает возможность взаимодействия с пользователем.
36. Способ воспроизведения по п.35, в котором интерпретация информации атрибутов включает в себя исполнение навигационного объекта, реализованного как программа команд, которая обеспечивает команду для воспроизведения списка воспроизведения, причем объект просмотра реализован как файл, который записан на языке разметки и языке исполнения скриптов, и программный объект реализован как конкретный программный файл.
37. Способ воспроизведения по п.35, в котором интерпретация информации атрибутов включает в себя воспроизведение предварительно заданного списка воспроизведения путем исполнения объекта просмотра и программного объекта.
38. Способ воспроизведения по п.27, в котором интерпретация информации атрибутов включает в себя определение, что пользовательская операция для, по меньшей мере, одного заглавия разрешена, если информация о типе доступа, включенная в информацию атрибутов, представляет, по меньшей мере, одно заглавие как «нормальное заглавие», и что пользовательская операция для, по меньшей мере, одного заглавия не разрешена, если информация о типе доступа представляет, по меньшей мере, одно заглавие как «скрытое заглавие».
39. Способ воспроизведения по п.38, в котором пользовательская операция над, по меньшей мере, одним заглавием разрешена, если значение информации типа доступа равно 0, и пользовательская операция над, по меньшей мере, одним заглавием запрещена, если значение информации типа доступа равно 1.
40. Носитель для хранения информации, содержащий
по меньшей мере, одно заглавие, которое воспроизводится как движущееся изображение, и
информацию о типе доступа, которая соответствует, по меньшей мере, одному заглавию и указывает, разрешена ли пользовательская операция для соответствующего заглавия.
41. Носитель для хранения информации по п.40, в котором информация о типе доступа дополнительно содержит информацию о типе отображения номера, которая указывает, отображается ли номер заглавия для соответствующего заглавия.
42. Носитель для хранения информации, содержащий данные основного режима, которые соответствуют аудио- и/или видео (АВ) данным, и
индексную информацию, обозначающую дорожки воспроизведения АВ-данных, записанных в данных основного режима, причем для данных основного режима может осуществляться поиск пользователем, взаимодействующим с индексной информацией,
при этом индексная информация содержит информацию запуска, обозначающую точку ввода АВ-данных начального заглавия, которое должно воспроизводиться при инициировании воспроизведения носителя для хранения информации, и информацию заглавия, указывающую на АВ-данные, соответствующие конкретным заглавиям, которые должны воспроизводиться, и информацию атрибутов, указывающую, является ли каждое заглавие управляемым пользователем.
43. Носитель для хранения информации по п.42, в котором информация атрибутов содержит информацию типа отображения номера заглавия для воспроизведения номера заглавия, когда соответствующее одно из заглавий не управляется пользователем.
44. Носитель для хранения информации по п.43, в котором индексная информация дополнительно содержит
информацию меню, отображающую список каждого заглавия, которое может выбираться и воспроизводиться пользователем из, по меньшей мере, одного заглавия на основе информации атрибутов.
45. Носитель для хранения информации по п.44, дополнительно содержащий данные полного режима, содержащие, по меньшей мере, одни из программных данных, обеспечивающих возможность взаимодействия с пользователем, и данных просмотра, обеспечивающих просмотр в Интернете, при этом индексная информация указывает на дорожки воспроизведения, по меньшей мере, одного заглавия, содержащего данные основного режима и данные полного режима.
46. Носитель для хранения информации по п.45, в котором программные данные содержат Java-приложения.
47. Носитель для хранения информации по п.45, в котором данные просмотра содержат документ с разметкой.
48. Носитель для хранения информации по п.45, в котором данные основного режима и данные полного режима взаимодействуют через API-интерфейс.
49. Носитель для хранения информации по п.45, в котором заглавия содержат часть АВ-данных в данных основного режима и, по меньшей мере, одни из программных данных и данных просмотра в режиме полных данных.
50. Носитель для хранения информации по п.49, в котором информация запуска содержит как информацию запуска данных основного режима, так и информацию запуска данных полного режима, причем носитель для хранения информации совместим с устройством воспроизведения, который воспроизводит только данные основного режима.
51. Устройство воспроизведения, использующее носитель для хранения информации, содержащее
устройство считывания, которое считывает заглавия и информацию заглавий, соответствующую конкретным заглавиям, с носителя для хранения информации;
буфер, который буферизует заглавия и информацию заглавий, и
декодер, который селективно декодирует заглавия на основе информации заглавий и информации атрибутов в информации заглавий, указывающей на пользовательское управление выбранными декодированными заглавиями.
52. Устройство по п.51, в котором декодер интерпретирует информацию запуска из информации заглавий и декодирует одно из заглавий, соответствующее информации запуска.
53. Устройство по п.52, в котором каждое из заглавий содержит, по меньшей мере, одни из
данных основного режима, которые содержат аудио- и/или видео (АВ) данные и навигационные команды, соответствующие АВ-данным, и
данных полного режима, которые содержат, по меньшей мере, одни из программных данных, обеспечивающих возможность взаимодействия с пользователем, и данных просмотра, обеспечивающих возможность просмотра в Интернете.
54. Устройство по п.53, в котором декодер содержит
механизм просмотра, декодирующий данные просмотра и исполняющий команды просмотра из декодированных данных просмотра;
механизм команд, декодирующий программные данные и исполняющий программные команды из декодированных программных данных;
механизм навигации, декодирующий навигационные команды в заглавиях и информацию заглавий;
механизм представления, декодирующий АВ-данные; и
администратор приложений, управляющий воспроизведением заглавий на основе того, является ли часть каждого заглавия информацией запуска, данными основного режима или данными полного режима, и пользовательским вводом, когда информация атрибутов указывает, что соответствующее заглавие управляется пользователем.
55. Устройство по п.54, в котором администратор приложений управляет преобразованием режимов, соответствующих основному режиму, воспроизводящему данные основного режима, и полному режиму, воспроизводящему данные полного режима, когда каждое заглавие декодируется.
56. Устройство по п.55, в котором преобразование режимов исполняется посредством информации скрытого заглавия в информации заглавий, которой пользователь не может управлять.
57. Устройство по п.56, в котором информация скрытого заглавия декодируется в предварительно заданном порядке, установленном изготовителем носителя для хранения информации.
Приоритет по пунктам:
13.03.2003 по пп.1-3, 8, 14, 15, 21, 27, 28, 34, 40;
31.03.2003 по пп.16, 29, 42;
07.10.2003 по пп.4-7, 9-13, 17-20, 22-26, 30-33, 35-39, 41, 43-57.
РИСУНКИ
|
|