|
|
(21), (22) Заявка: 2006105669/09, 16.02.2006
(24) Дата начала отсчета срока действия патента:
16.02.2006
(46) Опубликовано: 27.10.2007
(56) Список документов, цитированных в отчете о поиске:
Основы радионавигационных измерений./Под ред. Н.Ф. Клюева. Учебник МО СССР, 1987, с.269-271, рис.6.3. RU 2195781 С2, 27.12.2002. RU 2211460 С2, 27.08.2003. RU 2087003 C1, 10.08.1997. US 6784787 В1, 31.08.2004. US 6140982 A, 31.10.2000. WO 0048132 A1, 17.08.2000. EP 1022581 A2, 26.07.2000.
Адрес для переписки:
197348, Санкт-Петербург, Богатырский пр-кт, 2, ЛенСпецСМУ, В.А. Заренкову
|
(72) Автор(ы):
Заренков Вячеслав Адамович (RU), Заренков Дмитрий Вячеславович (RU), Дикарев Виктор Иванович (RU), Койнаш Борис Васильевич (RU)
(73) Патентообладатель(и):
Заренков Вячеслав Адамович (RU), Заренков Дмитрий Вячеславович (RU), Дикарев Виктор Иванович (RU), Койнаш Борис Васильевич (RU)
|
(54) ЗАПРОСНЫЙ СПОСОБ ИЗМЕРЕНИЯ РАДИАЛЬНОЙ СКОРОСТИ И СИСТЕМА ДЛЯ ЕГО ОСУЩЕСТВЛЕНИЯ
(57) Реферат:
Изобретение может использоваться для обеспечения безопасности полетов летательных аппаратов, для контроля за сближением и стыковкой космических аппаратов. Достигаемым техническим результатом изобретения является расширение функциональных возможностей путем измерения дальности между объектами. Система, реализующая способ, содержит блок запроса и ретранслятор, при этом блок запроса включает задающий генератор, первый гетеродин, первый смеситель, регистр сдвига, фазовый манипулятор, усилитель первой промежуточной частоты, первый и второй усилители мощности, первый дуплексер, первую приемопередающую антенну, второй гетеродин, второй смеситель, усилитель третьей промежуточной частоты, удвоитель фазы, делитель фазы на два, первый и второй узкополосные фильтры, четвертый смеситель, измеритель доплеровской частоты, коррелятор, перемножитель, фильтр нижних частот, экстремальный регулятор, блок регулируемой задержки и индикатор дальности, а ретранслятор содержит вторую приемопередающую антенну, второй дуплексер, третий и четвертый усилители мощности, третий гетеродин, третий смеситель и усилитель второй промежуточной частоты. 2 н.п. ф-лы, 4 ил.
Предлагаемые способ и система относятся к радиолокационной технике и могут использоваться для обеспечения безопасности полетов летательных аппаратов для контроля сближения и стыковки космических аппаратов (КА).
Известны способы и системы измерения радиальной скорости подвижных объектов (авт. свид. СССР №№293.175, 926.611, 1.300.531; патенты РФ №№2.111.505, 2.124.760, 2.126.797, 2.131.622, 2.134.910, 2.150.752; патенты США №№3.714.654, 4.400.780, 4.825.213, 4.495.580; патент Великобритании №2.232.316; патент Франции №2.037.222; патент Германии №1.917.140; патенты ЕР №№0.283.723, 0.707.220; Анодина Т.Г. и др. Автоматизация управления воздушным движением. – М.: Транспорт, 1992, с.145-147; Основы радионавигационных измерений. Под ред. Н.Ф.Клюева. Учебник. МО СССР, 1987, с.269-271 и другие).
Из известных способов и систем наиболее близкими к предлагаемым являются «Запросный способ измерения радиальной скорости и система для его осуществления» (Основы радионавигационных измерений. Под ред. Н.Ф.Клюева. Учебник МО СССР, 1987, с.269-271, рис.6.3), которые и выбраны в качестве базовых объектов.
Указанный способ основан на излучении запросного сигнала и ретранслировании его. Для выделения доплеровской частоты ретранслированный сигнал сравнивается по частоте с запросным. Развязка запросного и ретранслированного сигналов достигается разносом их по частоте. Для исключения связи на гармониках отношение частот ответа и запроса n/m выбирается дробно-рациональным.
Система, реализующая известный способ, состоит из двух объектов, каждый из которых содержит блок запроса и ретранслятор. Один или оба объекта могут быть подвижными.
Однако возможности данных способа и системы используются не в полной мере. Они могут использоваться и для измерения дальности, что значительно расширяет их функциональные возможности.
Технической задачей изобретения является расширение функциональных возможностей способа и системы путем измерения дальности (расстояния) между объектами.
Поставленная задача решается тем, что согласно запросному способу излучения радиальной скорости, основанному на излучении запросного сигнала, ретранслировании его, сравнении запросного и ретранслированного сигналов по частоте и выделении доплеровской частоты, при этом развязку запросного и ретранслированного сигналов обеспечивают разносом их по частоте, на первом объекте запросный сигнал на частоте с манипулируют по фазе на 180° псевдослучайной последовательностью максимальной длительности, формируя тем самым сложный сигнал с фазовой манипуляцией, преобразуют его по частоте с использованием частоты г1 первого гетеродина, выделяют напряжение первой промежуточной частоты пр1= с+ г1= 1, усиливают его по мощности, излучают в эфир на частоте 1= пр1, улавливают на втором объекте, усиливают по мощности, преобразуют по частоте с использованием частоты г3 третьего гетеродина, выделяют напряжение второй промежуточной частоты пр2= пр1– г3= 2, усиливают его по мощности, излучают в эфир на частоте 2= пр1, улавливают на первом объекте, усиливают его по мощности, преобразуют по частоте с использованием частоты г2 второго гетеродина, выделяют напряжение третьей промежуточной частоты пр3± д= г2– 2, усиливают и делят его фазу на два, выделяют гармоническое колебание на частоте пр3± д, сравнивают его по частоте с запросным сигналом на частоте с, выделяют доплеровскую частоту ± д и по величине и знаку доплеровской частоты определяют величину и направление радиальной скорости, одновременно сложный сигнал с фазовой манипуляцией на частоте с пропускают через блок регулируемый задержки, перемножают его с напряжением третьей промежуточной частоты, выделяют низкочастотное напряжение, формируя тем самым корреляционную функцию R( ), изменением текущей задержки поддерживают ее на максимальном уровне, фиксируют временную задержку между запросным и ретранслированным сигналами и по ее значению определяют расстояние между объектами, причем один или оба объекта могут быть подвижными.
Поставленная задача решается тем, что система для измерения радиальной скорости, содержащая блок запроса, размещенный на первом объекте, и ретранслятор, размещенный на втором объекте, при этом блок запроса включает первый дуплексер, вход-выход которого связан с первой приемо-передающей антенной, последовательно включенные второй гетеродин, второй смеситель и усилитель третьей промежуточной частоты, последовательно включенные четвертый смеситель, второй узкополосный фильтр и измеритель доплеровской частоты, ретранслятор включает третий гетеродин, последовательно включенные второй дуплексер, вход-выход которого связан с второй приемо-передающей антенной, третий усилитель мощности, третий смеситель и усилитель второй промежуточной частоты, снабжена на первом объекте задающим генератором, регистром сдвига, фазовым манипулятором, первым гетеродином, первым смесителем, усилителем первой промежуточной частоты, первым и вторым усилителями мощности, удвоителем фазы, делителем фазы на два, первым узкополосным фильтром, перемножителем, фильтром нижних частот, экстремальным регулятором, блоком регулируемой задержки и индикатором дальности, причем к выходу задающего генератора последовательно подключены фазовый манипулятор, второй вход которого соединен с выходом регистратора сдвига, первый смеситель, второй вход которого соединен с выходом первого гетеродина, усилитель первой промежуточной частоты, первый усилитель мощности, первый дуплексер и второй усилитель мощности, выход второго соединен с вторым входом смесителя, к выходу усилителя третьей промежуточной частоты последовательно подключены удвоитель фазы, делитель фазы на два и первый узкополосный фильтр, выход которого подключен к первому входу четвертого смесителя, второй вход которого соединен с выходом задающего генератора, к выходу усилителя третьей промежуточной частоты последовательно подключены перемножитель, фильтр нижних частот, экстремальный регулятор и блок регулируемой задержки, второй вход которого соединен с выходом фазового манипулятора, первый выход соединен с вторым входом перемножителя, а второй выход подключен к индикатору дальности, на втором объекте четвертым усилителем мощности, причем выход усилителя второй промежуточной частоты через четвертый усилитель мощности соединен со вторым входом второго дуплексера, второй вход третьего смесителя соединен с выходом третьего гетеродина.
Система, реализующая предлагаемый способ, содержит два объекта.
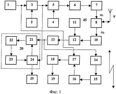
Структурная схема первого объекта (блока запроса) представлена на фиг.1. Структурная схема второго объекта (ретранслятора) представлена на фиг.2. Частотная диаграмма, иллюстрирующая преобразование сигналов, показана на фиг.3. Временные диаграммы, поясняющие работу системы, реализующей предлагаемый способ, изображены на фиг.4.
Первый объект (блок запроса) содержит последовательно включенные задающий генератор 1, фазовый манипулятор 3, второй вход которого соединен с выходом регистра 2 сдвига, первый смеситель 5, второй вход которого соединен с выходом первого гетеродина 4, усилитель 6 первой промежуточной частоты, первый усилитель 7 мощности, первый дуплексер 8, вход-выход которого связан с первой приемо-передающей антенной 9, второй усилитель 10 мощности, второй смеситель 12, второй вход которого соединен с выходом второго гетеродина 11, усилитель 13 третьей промежуточной частоты, удвоитель 14 фазы, делитель 15 фазы на два, первый узкополосный фильтр 16, четвертый смеситель 17, второй вход которого соединен с выходом задающего генератора 1, второй узкополосный фильтр 18 и измеритель 19 частоты Доплера, последовательно подключенные к выходу усилителя 13 третьей промежуточной частоты, перемножитель 21, фильтр 22 нижних частот, экстремальный регулятор 23 и блок 24 регулируемой задержки, второй вход которого соединен с выходом фазового манипулятора 3, первый выход соединен со вторым входом перемножителя 21, а второй выход подключен к индикатору 25 дальности. Перемножитель 21, фильтр 22 нижних частот, экстремальный регулятор 23 и блок 24 регулируемой задержки образуют коррелятор 20.
Второй объект (ретранслятор) содержит последовательно включенные третий гетеродин 29, третий смеситель 30, усилитель 31 второй промежуточной частоты, четвертый усилитель 32 мощности, второй дуплексер 27, вход-выход которого связан со второй приемо-передающей антенной 26, и третий усилитель 28 мощности, выход которого соединен со вторым входом третьего смесителя 30.
Каждый объект снабжен блоком запроса и ретранслятором. Один или оба объекта могут быть подвижными.
Предлагаемый способ реализуется системой, которая работает следующим образом.
На первом объекте с помощью задающего генератора 1 формируется высокочастотное колебание (фиг.4, а)
uc(t)=Uccos( ct+ c), 0 t Tc,
где Uс, c, c, Tc – амплитуда, несущая частота, начальная фаза и длительность высокочастотного колебания,
которое поступает на первый вход фазового манипулятора 3. На второй вход последнего подается псевдослучайная последовательность (ПСП) M(t) максимальной длительности с выхода регистратора 2 сдвига, охваченного логической обратной связью (фиг.4,б). Обратная связь осуществляется путем сложения по модулю два выходных напряжений двух или более каскадов и подачи результирующего напряжения на вход первого каскада. Период повторения (длительность) такой кодовой последовательности
m=2n-1,
где n – число каскадов регистра сдвига.
На выходе фазового манипулятора 3 образуется сложный сигнал с фазовой манипуляцией (ФМн) (фиг.4, в)
u1(t)=Uccos[ ct+ k(t)+ c], 0 t Tc,
где к(t)={0, } – манипулируемая составляющая фазы, отображающая закон фазовой манипуляции в соответствии с псевдослучайной последовательностью M(t) (фиг.4,б), причем k(t)=const при k Ээ и может изменяться скачком при t=k э, т.е. на границах между элементарными посылками (k=1, 2,…, N);
э, N – длительность и количество элементарных посылок, из которых составлен сигнал длительностью Тс (Тс= эN).
Этот сигнал поступает на первый вход первого смесителя 5, на второй вход которого подается напряжение первого гетеродина 4
uг1(t)=Uг1cos( г1t+ г1).
На выходе смесителя 5 образуются напряжения комбинационных частот. Усилителем 6 выделяется напряжение первой промежуточной (суммарной) частоты
uпр1(t)=Uпр1cos[ пр1t+ k(t)+ пр1], 0 t Tc,
где 
K1 – коэффициент передачи смесителя;
пр1= с+ г1= 1 – первая промежуточная (суммарная) частота;
пр1= с+ г1,
которое после усиления в первом усилителе 7 мощности через дуплексер 8 поступает в приемо-передающую антенну 9, излучается ею в эфир на частоте 1, улавливается приемо-передающей антенной 26 второго объекта и через дуплексер 27 и усилитель 28 мощности поступает на первый вход третьего смесителя 30, на второй вход которого подается напряжение третьего гетеродина 29
uг3(t)=Uг3cos( г3t+ г3).
На выходе смесителя 30 образуются напряжения комбинационных частот. Усилителем 31 выделяется напряжение второй промежуточной частоты
uпр2(t)=Uпр2cos[ пр2t+ k(t)+ пр2], 0 t Tc,
где 
пр2= пр1– г3= 2 – вторая промежуточная (разностная) частота;
пр2= пр1– г3,
которое после усиления в четвертом усилителе 32 мощности через дуплексер 27 поступает в приемо-передающую антенну 26 и излучается ею в эфир на частоте 2, улавливается приемо-передающей антенной 9 первого объекта и через дуплексер 8 и усилитель 10 мощности поступает на первый вход второго смесителя 12, на второй вход которого подается напряжение второго гетеродина 11
uг2(t)=Uг2cos( г2t+ г2).
На выходе смесителя 12 образуются напряжения комбинационных частот. Усилителем 13 выделяется напряжение третьей промежуточной (разностной) частоты (фиг.4,д)
uпр3(t- з)=Uпр3cos[( пр3± д)(t- з)- k(t- з)+ пр3], 0 t Tc,
где 
пр3= г2– пр2= с – третья промежуточная (разностная) частота;
пр3= г2– пр2,
– время запаздывания ретранслированного сигнала относительно с запросного;
R – расстояние между объектами;
С – скорость распространения радиоволн;
± д – доплеровское смещение частоты,
которое поступает на вход удвоителя 14 фазы. В качестве последнего может использоваться перемножитель, на два входа которого подается одно и то же напряжение. На выходе удвоителя 14 фазы образуется гармоническое колебание (фиг.4,е)
u2(t- з)=U2cos[2( пр3± д)(t- з)+2 пр3], 0 t Tc,
где 
К2 – коэффициент передачи перемножителя,
в котором фазовая манипуляция уже отсутствует, так как 2 k(t- з)={0,2 }.
Ширина спектра fc сложного ФМн-сигнала определяется длительностью з его элементарных посылок

Тогда как ширина спектра f2 его второй гармоники определяется длительностью сигнала Тс

Следовательно, при удвоении фазы широкополосного ФМн-сигнала его спектр сворачивается в N раз

Это колебание поступает на вход делителя 15 фазы на два, на выходе которого образуется гармоническое колебание (фиг.4,ж)
u3(t- з)=Uзcos[ пр3± д)(t- з)+ пр3], 0 t Tc,
которое выделяется узкополосным фильтром 16 и поступает на первый вход четвертого смесителя 17. На второй вход последнего подается запросный сигнал uc(t) (фиг.4,а) с выхода задающего генератора 1. На выходе смесителя 17 образуются напряжения комбинационных частот. Узкополосным фильтром 18 выделяется напряжение доплеровской частоты
u4(t)=U4cos[± дt+ 4), 0 t Tc,
где 
4= с– пр3,
которое поступает на вход измерителя 19 доплеровской частоты, который обеспечивает измерение доплеровской частоты ± д. Причем величина и знак доплеровской частоты определяют величину и направление радиальной скорости.
Одновременно напряжение третьей промежуточной частоты uпр3(t- з) (фиг.4,д) поступает на первый вход перемножителя 21, на второй вход которого подается сложный ФМн-сигнал u1(t) (фиг.4,в) с выхода фазового манипулятора 3 через блок 24 регулируемой задержки. Полученное на выходе перемножителя 21 напряжение пропускается через фильтр 22 нижних частот, на выходе которого формируется корреляционная функция R( ). Экстремальный регулятор 23, предназначенный для поддержания максимального значения корреляционной функции R( ), подключенный к выходу фильтра 22 нижних частот, воздействует на блок 24 регулируемой задержки и поддерживает вводимую им задержку равной з ( = з), что соответствует максимальному значению R( ). Указатель 25 дальности, связанный с блоком 24 регулируемой задержки, позволяет непосредственно считывать измеренное значение расстояния R между объектами:

Следовательно, задача измерения дальности (расстояния) R сводится к измерению временной задержки з ретранслированного сигнала относительно запросного.
Таким образом, предлагаемые способ и система по сравнению с базовыми объектами обеспечивают измерение не только радиальной скорости, но и дальности (расстояния) между двумя объектами, каждый из которых снабжен блоком запроса и ретранслятором, с использованием двух частот 1 и 2 и сложных сигналов с фазовой манипуляцией. Применение сложных ФМн-сигналов обеспечивает совместное однозначное измерение дальности и радиальной скорости наблюдаемых объектов, так как параметры Тс и fс сложных сигналов не связаны функциональной зависимостью между собой. Тем самым функциональные возможности способа и системы расширены.
Формула изобретения
1. Запросный способ определения радиальной скорости объектов и расстояния между ними, заключающийся в использовании в двух объектах, причем каждый объект снабжен блоком запроса и ретранслятором, кроме того, один или оба объекта могут быть подвижными, отличающийся тем, что на каждом объекте запросный сигнал на частоте с манипулируют по фазе на 180° псевдослучайной последовательностью максимальной длительности, формируют тем самым сложный сигнал с фазовой манипуляцией, преобразуют его по частоте с использованием частоты г1 первого гетеродина, выделяют напряжение первой промежуточной частоты пр1= c+ г1= 1, усиливают его по мощности, излучают в эфир на частоте 1= пр1, улавливают ретранслятором другого объекта, усиливают по мощности, преобразуют по частоте с использованием частоты г3 третьего гетеродина, выделяют напряжение второй промежуточной частоты пp2= пp1– г3= 2, усиливают его по мощности, излучают в эфир на частоте 2= пр2, улавливают блоком запроса другого объекта, усиливают по мощности, преобразуют по частоте с использованием частоты г2 второго гетеродина, выделяют напряжение третьей промежуточной частоты пp3± д= г2– 2, умножают и делят его по фазе на два, выделяют гармоническое колебание на частоте пр3± д, сравнивают его по частоте с запросным сигналом на частоте с, выделяют доплеровскую частоту ± д и по величине и знаку доплеровской частоты определяют величину и направление радиальной скорости, одновременно сложный сигнал с фазовой манипуляцией на частоте с пропускают через блок регулируемой задержки, перемножают его с напряжением третьей промежуточной частоты, выделяют низкочастотное напряжение, формируя тем самым корреляционную функцию R( ), где – текущая временная задержка, изменением задержки поддерживают корреляционную функцию на максимальном уровне, фиксируют временную задержку з между запросным и ретранслированным сигналами и по ее значению определяют расстояние между объектами.
2. Система для измерения радиальной скорости объектов и расстояния между ними, содержащая размещенные на каждом объекте блок запроса, включающий первый дуплексер, вход-выход которого связан с первой приемопередающей антенной, последовательно включенные второй гетеродин, второй смеситель и усилитель третьей промежуточной частоты, последовательно включенные четвертый смеситель, второй узкополосный фильтр и измеритель доплеровской частоты, ретранслятор, включающий третий гетеродин, последовательно включенные второй дуплексер, вход-выход которого связан с второй приемопередающей антенной, третий усилитель мощности, третий смеситель и усилитель второй промежуточной частоты, отличающаяся тем, что она снабжена в блоке запроса задающим генератором, регистром сдвига, фазовым манипулятором, первым гетеродином, первым смесителем, усилителем первой промежуточной частоты, первым и вторым усилителями мощности, удвоителем фазы, делителем фазы на два, первым узкополосным фильтром, перемножителем, фильтром нижних частот, экстремальным регулятором для поддержания максимального значения корреляционной функции R( ), где – текущая временная задержка, блоком регулируемой задержки и индикатором дальности, причем к выходу задающего генератора последовательно подключены фазовый манипулятор, второй вход которого соединен с выходом регистра сдвига, первый смеситель, второй вход которого соединен с выходом первого гетеродина, усилитель первой промежуточной частоты, первый усилитель мощности, первый дуплексер и второй усилитель мощности, выход которого соединен со вторым входом второго смесителя, к выходу усилителя третьей промежуточной частоты последовательно подключены удвоитель фазы, делитель фазы на два, и первый узкополосный фильтр, выход которого подключен к первому входу четвертого смесителя, второй вход которого соединен с выходом задающего генератора, к выходу усилителя третьей промежуточной частоты последовательно подключены перемножитель, фильтр нижних частот, экстремальный регулятор для поддержания максимального значения корреляционной функции R( ) и блок регулируемой задержки, второй вход которого соединен с выходом фазового манипулятора, первый выход соединен со вторым входом перемножителя, а второй выход подключен к индикатору дальности, на ретрансляторе система снабжена четвертым усилителем мощности, причем выход усилителя второй промежуточной частоты через четвертый усилитель мощности соединен со вторым входом второго дуплексера, второй вход третьего смесителя соединен с выходом третьего гетеродина.
РИСУНКИ
MM4A – Досрочное прекращение действия патента СССР или патента Российской Федерации на изобретение из-за неуплаты в установленный срок пошлины за поддержание патента в силе
Дата прекращения действия патента: 17.02.2008
Извещение опубликовано: 27.12.2009 БИ: 36/2009
|
|