|
|
(21), (22) Заявка: 2006104802/06, 16.02.2006
(24) Дата начала отсчета срока действия патента:
16.02.2006
(46) Опубликовано: 27.10.2007
(56) Список документов, цитированных в отчете о поиске:
RU 2102624 C1, 20.01.1998. RU 2202406 С2, 20.04.2003. SU 1193282 A, 23.11.1984. GB 2176838 A, 07.01.1987. RU 2245898 C1, 10.02.2005. US 2002/0060950 A1, 23.05.2002.
Адрес для переписки:
443100, г.Самара, ул. Молодогвардейская, 224, Самарский государственный техниченский университет, главный корпус, пат.отдел
|
(72) Автор(ы):
Громаковский Дмитрий Григорьевич (RU), Ковшов Анатолий Гаврилович (RU), Меньшов Анатолий Петрович (RU), Шигин Сергей Владимирович (RU), Прилуцкий Ванцетти Александрович (RU), Ганигин Сергей Юрьевич (RU), Астров Владимир Иосифович (RU), Мохонько Владимир Петрович (RU), Приказчиков Валерий Анатольевич (RU), Ибатуллин Ильдар Дугласович (RU)
(73) Патентообладатель(и):
Государственное образовательное учреждение высшего профессионального образования Самарский государственный технический университет (RU)
|
(54) СПОСОБ ПРИГОТОВЛЕНИЯ ВОДОТОПЛИВНОЙ ЭМУЛЬСИИ И УСТРОЙСТВО ДЛЯ ЕГО ОСУЩЕСТВЛЕНИЯ
(57) Реферат:
Изобретение относится к области двигателестроения, в частности к способам и устройствам получения водотопливной эмульсии. Изобретение позволяет повысить надежность работы энергетической установки. В способе приготовления водотопливной эмульсии (ВТЭ) воду в определенном дозированном количестве смешивают с топливом, в течение определенного времени удерживают смесь в непрерывном движении и подают ВТЭ в топливную форсунку энергетической установки (ЭУ). Неизрасходованную часть эмульсии, оставшуюся после предыдущего цикла эмульгирования, не смешивают с новой эмульсией, имеющей отличную от предыдущей концентрацию воды, а для каждого режима работы ЭУ готовят ВТЭ в отдельных стабилизаторах-накопителях, из которых ВТЭ поступает в ЭУ до полного расходования. Затем опустевший стабилизатор-накопитель начинает наполняться ВТЭ с новой концентрацией воды, соответствующей текущему состоянию ЭУ. ЭУ в это время переходит на питание из другого стабилизатора-накопителя, причем приготавливаемый в каждом цикле объем ВТЭ выбирают таким, что за время его расходования из одного стабилизатора-накопителя в другом стабилизаторе-накопителе успевает произойти гомогенизация ВТЭ за счет ее многократного вращения и эмульгирования при движении по замкнутому контуру. Устройство для приготовления водотопливной эмульсии содержит эмульгатор, управляемые дозирующие и переключающие устройства. Между эмульгатором и топливными форсунками ЭУ дополнительно введены стабилизаторы-накопители, связанные с каналами подачи воды и топлива на входе и с эмульгатором на выходе, из которых ВТЭ подается на сжигание в ЭУ. Объемы V стабилизаторов-накопителей определяют из условия их заполнения за время t, необходимого для гомогенизации ВТЭ при заданном удельном расходе ВТЭ F, по формуле V=t·F. Стабилизаторы-накопители выполнены в виде емкостей, включенных в топливные контуры, перед входом в которые установлены завихрители, предназначенные для вращения и ускорения гомогенизации смеси топлива и воды. 2 н.п. ф-лы, 1 ил.
Изобретение относится к области топливной энергетики, конкретно к способам и устройствам получения и применения водотопливных эмульсий (ВТЭ) в энергетических установках (ЭУ).
Известны аналогичные способы получения ВТЭ, например, патент 2099575, RU, B01F 3/08, БИ №35, 1997, приоритет 11.07.95), в котором топливо и вода подаются в диспергатор и производится диспергирование смеси путем подачи импульсных электрических разрядов, а окончательное эмульгирование производят в эмульгаторе, установленном перед топливным насосом ЭУ. При этом концентрацию воды в топливе устанавливают с помощью автоматической системы управления (АСУ) по заранее составленной программе, учитывающей ранее зафиксированные показания работы ЭУ. Способ предусматривает также возможность работы ЭУ на чистом топливе путем введения в систему байпасной (перепускной) линии.
Недостатком способа является низкая надежность ввиду потенциальной опасности использования электрических разрядов в топливной среде. Кроме того, локальные гидравлические (давление до 200 мПа) и тепловые удары, возникающие при электрических разрядах, вызывают усталость материала диспергатора.
Наиболее близким по своей технической сущности в качестве прототипа выбран способ формирования топливной эмульсии (патент RU №2102624 6, F02M 43/00, F02D 19/00, F02B 47/02, БИ №2, 1998, приоритет 23.01.1992), который содержит следующие операции.
Дозированное количество воды с помощью электромагнитной форсунки впрыскивают в дизельное топливо, подаваемое в вихревые камеры, расположенные между топливным насосом и форсунками дизеля. На время инжекционного периода топливной форсунки цилиндра удерживают смесь во вращении посредством тангенциального впрыска дизельного топлива, подаваемого под высоким давлением одновременно с подачей нефтеводяной смеси. При этом воду впрыскивают в дизельное топливо между двумя последовательными интервалами подачи нефти под существенно уменьшенным средним давлением. Причем избыточное топливо по рециркуляционной нагнетательной трубе возвращается во впускную камеру и смешивается с новой нефтью и с новой впрыснутой водой.
Недостатком способа-прототипа является недостаточно высокое качество смешивания воды и топлива и снижение за счет этого надежности работы ЭУ, а также смешивание эмульсии, содержащей старую концентрацию воды, с вновь приготавливаемой эмульсией, что затрудняет точную регулировку количества нагнетаемой воды.
Заявляемый способ приготовления ВТЭ лишен указанного недостатка.
Сущность изобретения заключается в том, что в способе приготовления водотопливной эмульсии (ВТЭ), при котором воду в определенном дозированном количестве смешивают с топливом, в течение определенного времени удерживают смесь в непрерывном движении и подают ВТЭ в топливную форсунку энергетической установки (ЭУ), а неизрасходованную часть эмульсии, оставшуюся после предыдущего цикла эмульгирования, не смешивают с новой эмульсией, имеющей отличную от предыдущей концентрацию воды, а для каждого режима работы ЭУ готовят ВТЭ в отдельных стабилизаторах-накопителях, из которых ВТЭ поступает в ЭУ до полного расходования, после чего опустевший стабилизатор-накопитель начинает наполняться ВТЭ с новой концентрацией воды, соответствующей текущему состоянию ЭУ, а ЭУ в это время переходит на питание из другого стабилизатора-накопителя, причем приготавливаемый в каждом цикле объем ВТЭ выбирается таким, что за время его расходования из одного стабилизатора-накопителя, в другом стабилизаторе-накопителе успевает произойти гомогенизация ВТЭ за счет ее многократного вращения и эмульгирования при движении по замкнутому контуру.
Заявляемый способ отличен от прототипа структурой операций. Часть операций введена новая, часть выполняется по-другому.
Названная техническая задача решается посредством новой операции наполнения и расходования ВТЭ через два стабилизатора-накопителя.
Сравнение заявляемого способа с прототипом и другими известными техническими решениями показывает, что они не имеют заявляемых признаков изобретения. Осуществление отличительных признаков позволяет изобретению приобрести новые свойства, ранее неизвестные. Следовательно, отличительные признаки являются существенными.
Известно аналогичное устройство подачи ВТЭ в цилиндр двигателя внутреннего сгорания (патент РФ №2099575), включающее гидравлический аккумулятор с воздушной и водяной полостями, разделенными пружинистой мембраной, датчики параметров двигателя, микроЭВМ, связанную с датчиками и исполнительным механизмом дозирующего устройства, электрические контакты, установленные на мембране и в корпусе в водяной полости, источник электрического тока, соединенный электрической цепью с электрическими контактами, причем воздушная полость через воздухопровод соединена с ресивером, водяная полость входом сообщена с баком воды, а выходом с диспергатором через фильтр воды и дозирующее устройство, диспергатор установлен между фильтром тонкой очистки и топливным насосом высокого давления, а первый клапан выполнен с электромагнитным приводом, установлен перед входом в водную полость и связан с электрическими контактами, эмульгатор, установленный между диспергатором, в котором электрический разряд осуществляют через воду, и топливным насосом высокого давления.
Эта система подготовки водотопливной эмульсии имеет недостатки. Она не позволяет полностью реализовать заявляемый способ приготовления ВТЭ.
В качестве прототипа выбрано устройство для формирования нефтеводяной эмульсии, описанное в патенте РФ №2102624, которое содержит впускную камеру, открывающийся во впускную камеру впускной проход для нефти, электрически открываемую и закрываемую и расположенную на одном из концов впускной камеры форсунку для впрыска в нее воды (эмульгатор), размещенную на другом конце впускной камеры насосную камеру, имеющее установленное внутри насосной камеры рабочее колесо, вокруг которого расположена поверхность насосной камеры. Рабочее колесо размещено с возможностью его вращения, выход для эмульсии, расположенный в непосредственной близости от торцевой части выемки. Впускная камера может иметь вид вихревой камеры, в частности форму конуса. Указанный впускной проход для нефти соединен с выходом для нефти топливного насоса. Выпускной проход для эмульсии соединяет вихревую камеру с выпускной частью топливной форсунки.
Недостатком устройства-прототипа является высокая трудоемкость его внедрения, требующая модернизации штатных элементов топливной системы двигателя. Указанное устройство не позволяет получить технический эффект от применения заявленного способа.
Заявляемое устройство лишено этого недостатка.
Сущность изобретения заключается в том, что устройство для приготовления водотопливной эмульсии содержит эмульгатор, электрически управляемые дозирующие и переключающие устройства, между эмульгатором и топливными форсунками ЭУ дополнительно введены стабилизаторы-накопители, связанные с каналами подачи воды и топлива на входе и с эмульгатором на выходе, из которых ВТЭ подается на сжигание в ЭУ, причем объемы V стабилизаторов-накопителей определяют из условия их заполнения за время t, необходимое для гомогенизации ВТЭ при заданном удельном расходе ВТЭ F, по формуле V=t·F, причем стабилизаторы-накопители выполнены в виде емкостей, включенных в топливные контуры, перед входом в которые установлены завихрители, предназначенные для вращения и ускорения гомогенизации смеси топлива и воды.
Отличительные признаки изобретения состоят в том, что в нем изменена структура устройства введением новых элементов по сравнению с прототипом и изменением связи между ними.
Технический результат – повышение надежности работы энергетической установки путем исключения возможности работы ЭУ на водотопливной эмульсии с неопределенной концентрацией воды и с недостаточной степенью гомогенизации, что уменьшает влияния переходных процессов на надежность ЭУ при использовании ВТЭ.
Названная техническая задача решается посредством новой операции наполнения и расходования ВТЭ через два стабилизатора-накопителя, также упрощение его встраивания в штатную топливную систему ЭУ.
Поставленная техническая задача решается за счет изменения устройства для приготовления ВТЭ путем введения в него дополнительных элементов, обеспечивающих реализацию заявленного способа.
Сравнение заявляемого устройства с прототипом и другими техническими решениями показывает, что при осуществлении отличительных признаков оно приобретает новые свойства, которых нет в них. Следовательно, отличительные признаки являются существенными.
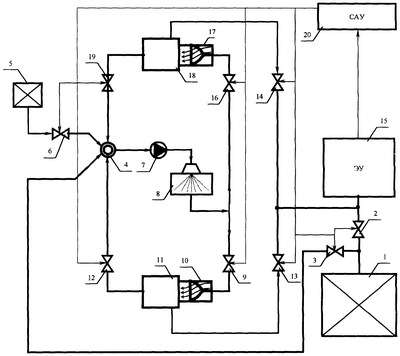
Графические материалы заявки содержат чертеж-схема системы приготовления ВТЭ для ЭУ.
Заявляемое устройство для приготовления ВТЭ по заявляемому способу содержит топливный бак 1, связанный с управляемым клапаном 2 и соединенный через управляемый клапан 3 и топливный фильтр (не показан) с входом смесителя 4. Далее, бак воды 5 соединен через фильтр воды (не показан) и дозатор 6 с входом смесителя 4. Выход смесителя 4 соединен со входом электронасоса 7. Выход электронасоса 7, соединенный со своим входом перепускным клапаном (не показан), соединен с манометром (не показан) и входом эмульгатора 8. Выход эмульгатора 8 через управляемый клапан 9 и завихритель 10 соединен со входом стабилизатора-накопителя 11, имеющего сообщение с атмосферой. Выход стабилизатора-накопителя 11, оснащенного датчиками уровня заполнения ВТЭ и концентрации воды в ВТЭ (на схеме все датчики условно не показаны), соединен через управляемый клапан 12 с входом смесителя 4. Выход стабилизатора-накопителя 11 соединен через управляемый клапан 13 с выходами управляемых клапанов 2 и 14, а также с топливной системой ЭУ 15. Элементы 4, 7, 8, 9, 10, 11, 12 составляют первый контур циркуляции ВТЭ. Аналогично устроен второй контур циркуляции ВТЭ, в котором выход эмульгатора 8 через управляемый клапан 16 и завихритель 17 соединен с входом стабилизатора-накопителя 18, имеющего сообщение с атмосферой и оснащенного датчиками уровня заполнения ВТЭ и концентрации воды в ВТЭ, соединенного через управляемый клапан 19 с входом смесителя 6. Выход стабилизатора-накопителя 18 соединен через управляемый клапан 14 с топливной системой ЭУ 15. Вход контура принятия решения 20 (в данном примере – автоматическая система управления (АСУ)) связан с датчиками функционирования ЭУ 15, например, для двигателей – с датчиками момента, частоты вращения на валу, расхода топлива ЭУ, для котлов – температуры пара, расхода воды для производства пара, а также с датчиками, установленными в стабилизаторах-накопителях. Выход контура принятия решения соединен с дозирующим (дозатором 6) и переключающими устройствами (клапанами 2, 3, 9,12, 13, 14, 16, 19).
Завихрители 10 и 17 выполнены, например, в виде спиралеобразных пластин, вставленных в проход трубы, и предназначены для ускорения гомогенизации смеси топлива и воды.
Таким образом, под действием электронасоса 7 топливо и вода имеют возможность поступать соответственно из баков 1 и 5 через смеситель 4 в эмульгатор 8, а затем по одному из контуров через стабилизаторы-накопители (11 или 17) в виде ВТЭ в ЭУ 15.
Способ и устройство в динамике. Для запуска ЭУ 15 включают контур принятия решения (АСУ) 19, по команде которого открывают управляемый клапан 2 для подачи топлива в ЭУ, управляемый клапан 3 для подачи топлива в установку для приготовления ВТЭ. Закрывают управляемые клапаны 13 и 14 и открывают управляемый клапан 9. Включают электронасос 7. Получают данные о функционировании установки 15 с датчиков (не показаны). Обрабатывают полученные данные. При помощи дозатора 6 добавляют воду в топливо в предварительно определенном количестве, соответствующем текущему режиму функционирования ЭУ. Получаемой эмульсией через открытый управляемый клапан 9 заполняют стабилизатор-накопитель 11. После заполнения эмульсией стабилизатора-накопителя 11, фиксируемого датчиком уровня заполнения ВТЭ, открывают управляемый клапан 12 и прекращают наполнение стабилизатора-накопителя 11. Эмульсию под действием насоса 7 вынуждают циркулировать по первому контуру в течение времени, необходимого для гомогенизации ВТЭ, контролируемой по стабилизации показания датчика концентрации воды в ВТЭ, установленном в стабилизаторе-накопителе 11. После гомогенизации ВТЭ закрывают управляемый клапан 2 линии подачи чистого топлива, открывают управляемый клапан 13 и направляют ВТЭ с известной концентрацией воды из стабилизатора-накопителя 11 в ЭУ 15. После этого циркуляцию ВТЭ в первом контуре прекращают, закрыв управляемые клапаны 9 и 12. Затем открывают вход во второй контур циркулирования ВТЭ путем открытия управляемого клапана 16. По показаниям датчиков функционирования ЭУ вновь определяют требуемую концентрацию воды для текущего режима работы ЭУ и подают топливо и воду в определенной пропорции на смеситель 4 при помощи дозатора 6. Приготовленную в эмульгаторе 8 ВТЭ направляют в стабилизатор-накопитель 18. После его заполнения открывают доступ избыточной ВТЭ из стабилизатора-накопителя 18 к входу смесителя 4, открыв управляемый клапан 19 и за счет этого вынуждают циркулировать ВТЭ по второму контуру. В то же время подачу топлива и воды на смеситель 4 прерывают закрытием дозатора 6. Циркуляция ВТЭ по второму контуру продолжается до момента полного расходования ВТЭ в стабилизаторе-накопителе 11. После расходования ВТЭ из стабилизатора-накопителя 11 перекрывают управляемые клапаны 16 и 19, прекратив этим циркуляцию ВТЭ во втором контуре. Затем ВТЭ с известной концентрацией воды из стабилизатора-накопителя 18 направляют в ЭУ, открыв управляемый клапан 14. Для наполнения стабилизатора-накопителя 11 первого контура циркуляции ВТЭ перекрывают управляемый клапан 13 и открывают управляемый клапан 9. Одновременно при помощи АСУ 20, по вновь установившимся показателям функционирования ЭУ 15, производят оценку требуемой концентрации воды в топливе и смешивают их в заданной пропорции с помощью дозатора 6. После наполнения стабилизатора-накопителя 11 ВТЭ до заданного уровня вновь начинают процесс циркулирования ВТЭ по первому контуру, открыв управляемый клапан 12. Последовательная циркуляция ВТЭ по первому, а затем по второму контуру составляет цикл работы установки для приготовления ВТЭ. Такие циклы непрерывно повторяются на протяжении всей работы ЭУ.
Пример использования способа приготовления ВТЭ и устройства – использование их для приготовления ВТЭ для питания дизельного двигателя ПД-1М и котлоагрегата КВА-0,5/1.
Испытывали функционирование дизельного двигателя с установкой для приготовления ВТЭ на реостатном испытательном стенде локомотивного депо Куйбышевской железной дороги.
При испытаниях включали установку для приготовления ВТЭ, затем с помощью ручки контроллера последовательно меняли нагрузку на вал двигателя и оценивали характеристики функционирования дизельного двигателя. Результаты испытаний: снижение дымности отработавших газов – в 1,5 раза, снижение угарного газа (СО) и углеводородов (СН) на 40…60%, окислов азота (NOx) – в 3…4 раза, снижение расхода топлива не менее 4,5 %.
При испытаниях котлоагрегата КВА-0,5/1 экономия топлива составила:
| Расход топлива, л/ч при работе двух котлов на подогреве мазута марки 100 |
Экономия, % |
| На дизельном топливе |
На ВТЭ |
| 130 |
117 |
9 |
Снижение экологически вредных выбросов в отработавших газах, мг/м3 составило:
| Токсичные выбросы |
На дизельном топливе |
На ВТЭ (15% Н2O) |
Уменьшение |
| СО |
5 |
2…3 |
на 40…60% |
| NOx |
40 |
10…12 |
в 3…4 раза |
| СН |
1500 |
800 |
на 53% |
Формула изобретения
1. Способ приготовления водотопливной эмульсии (ВТЭ), при котором воду в определенном дозированном количестве смешивают с топливом, в течение определенного времени удерживают смесь в непрерывном движении и подают ВТЭ в топливную форсунку энергетической установки (ЭУ), отличающийся тем, что неизрасходованную часть эмульсии, оставшуюся после предыдущего цикла эмульгирования, не смешивают с новой эмульсией, имеющей отличную от предыдущей концентрацию воды, а для каждого режима работы ЭУ готовят ВТЭ в отдельных стабилизаторах-накопителях, из которых ВТЭ поступает в ЭУ до полного расходования, после чего опустевший стабилизатор-накопитель начинает наполняться ВТЭ с новой концентрацией воды, соответствующей текущему состоянию ЭУ, а ЭУ в это время переходит на питание из другого стабилизатора-накопителя, причем приготавливаемый в каждом цикле объем ВТЭ выбирают таким, что за время его расходования из одного стабилизатора-накопителя в другом стабилизаторе-накопителе успевает произойти гомогенизация ВТЭ за счет ее многократного вращения и эмульгирования при движении по замкнутому контуру.
2. Устройство для приготовления водотопливной эмульсии, содержащее эмульгатор, управляемые дозирующие и переключающие устройства, отличающееся тем, что между эмульгатором и топливными форсунками ЭУ дополнительно введены стабилизаторы-накопители, связанные с каналами подачи воды и топлива на входе и с эмульгатором на выходе, из которых ВТЭ подается на сжигание в ЭУ, причем объемы V стабилизаторов-накопителей определяют из условия их заполнения за время t, необходимого для гомогенизации ВТЭ при заданном удельном расходе ВТЭ F, по формуле V=t·F, причем стабилизаторы-накопители выполнены в виде емкостей, включенных в топливные контуры, перед входом в которые установлены завихрители, предназначенные для вращения и ускорения гомогенизации смеси топлива и воды.
РИСУНКИ
|
|