|
|
(21), (22) Заявка: 2005117603/09, 07.06.2005
(24) Дата начала отсчета срока действия патента:
07.06.2005
(43) Дата публикации заявки: 20.12.2006
(46) Опубликовано: 20.10.2007
(56) Список документов, цитированных в отчете о поиске:
RU 39208 U1, 20.07.2004. RU 2106677 C1, 10.03.1998. SU 1777490 A1, 27.09.1995. US 6262550 B1, 17.07.2001.
Адрес для переписки:
410065, г.Саратов, 2-й Красноармейский туп., 3, ОАО “КБ Электроприбор”, генеральному директору В.А. Ушакову
|
(72) Автор(ы):
Антонов Владимир Вячеславович (RU), Говоренко Герман Семенович (RU), Тетерин Дмитрий Павлович (RU)
(73) Патентообладатель(и):
Открытое акционерное общество “КБ Электроприбор” (RU)
|
(54) СТЕНД ФУНКЦИОНАЛЬНОГО КОНТРОЛЯ И ДИАГНОСТИКИ ЭЛЕКТРОННЫХ РЕГУЛЯТОРОВ ГАЗОТУРБИННЫХ ДВИГАТЕЛЕЙ
(57) Реферат:
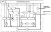
Использование: в контрольно-измерительной технике для контроля и диагностики электронных регуляторов газотурбинных двигателей совместно с гидромеханическими агрегатами или без них. Технический результат заключается в расширении эксплуатационных возможностей и повышении достоверности контроля. Стенд содержит блок управления и индикации (1), блок дискретных команд (2), ЭВМ (3), блок нормализации аналоговых сигналов (4), блок моделей датчиков (5), мультиплексор (6), аналого-цифровой преобразователь (7), блоки регистров (8), (9), блок моделей исполнительных механизмов (10), блок исполнительных механизмов (11), блок дополнительных датчиков (12), блок имитации короткого замыкания и холостого хода (13), блок коммутации (14), блок имитации бортсети (15), блок управления воздушной системой (16), воздушную систему (17), двунаправленные шины обмена информацией (18). 1 ил.
Изобретение относится к контрольно-измерительной технике и может быть использовано для контроля и диагностики электронных регуляторов газотурбинных двигателей (ГТД).
Известно устройство для испытания электронных регуляторов газотурбинных двигателей, содержащее имитирующую ЭВМ, имитатор датчика, блок стохастического моделирования, генератор случайных чисел, блок управления ключами, первый и второй ключи, имитатор исполнительного механизма (МПК G01M 15/00, патент РФ №2098790, публ. 12.10.1997).
Это устройство решает задачу контроля и диагностики электронных регуляторов ГТД без гидромеханических агрегатов (ГМА), что ограничивает его эксплуатационные возможности.
Известно устройство – стенд контроля и диагностики электронной системы управления газотурбинным двигателем (МПК G05B 23/02, патент РФ №1777490, публ. 27.09.1995, Бюл. №27).
Устройство содержит пульт управления и индикации, блок моделей датчиков, блок моделей гидроагрегатов, мультиплексор, аналого-цифровой преобразователь, блок регистров, распределитель импульсов, блок модели двигателя.
Это устройство решает задачу контроля и диагностики электронных регуляторов ГТД и ГМА, однако его недостатком является ограниченные эксплуатационные возможности, не позволяющие его использовать для контроля и диагностики регуляторов в условиях производства и эксплуатации.
Наиболее близким прототипом к заявленному техническому решению является устройство контроля и диагностики газотурбинного двигателя (МПК G05B 23/02, патент РФ №39208, публ. 20.07.2004 г., Бюл. №20).
Устройство содержит блок управления и индикации, блок дискретных команд, блок диагностики, блок нормализации аналоговых сигналов, блок моделей датчиков, мультиплексор, аналого-цифровой преобразователь, три блока регистров, таймер, буферное запоминающее устройство, две двунаправленные шины данных.
Это устройство решает задачу контроля и диагностики электронных регуляторов в условиях эксплуатации, однако его недостатком является ограниченные возможности, не позволяющие его использовать для контроля динамических характеристик электронных регуляторов без ГТД и гидромеханических агрегатов (ГМА).
Технической задачей заявляемого изобретения является повышение достоверности контроля и диагностики при отработке эксплутационных возможностей электронных регуляторов ГТД, совместно с ГМА или без них.
Поставленная задача решается следующим образом.
В стенд функционального контроля и диагностики электронных регуляторов газотурбинного двигателя, содержащий блок управления и индикации, соединенный через двунаправленную шину обмена информацией, с блоком дискретных команд, блоком моделей датчиков, мультиплексором и регистрами, блок нормализации аналоговых сигналов, выход которого соединен с входом мультиплексора, выход которого соединен с входом аналого-цифрового преобразователя, выход которого соединен с входом первого блока регистров, ЭВМ, введены блок моделей исполнительных механизмов, блок исполнительных механизмов, блок дополнительных датчиков, блок имитации короткого замыкания и холостого хода, блок коммутации, блок имитации бортсети, блок управления воздушной системой, воздушная система, при этом первый выход блока коммутации соединен с соответствующим входом блока дискретных команд, второй – с первым входом блока имитации короткого замыкания холостого хода, второй вход которого соединен с двунаправленной шиной обмена информацией, а третий – с выходом блока моделей датчиков, который также соединен с первым входом блока нормализации аналогового сигнала, первый выход блока имитации короткого замыкания холостого хода соединен с входом блока моделей исполнительных механизмов, выход которого соединен с вторым входом блока нормализации аналоговых сигналов, второй выход блока имитации короткого замыкания холостого хода соединен с входом блока исполнительных механизмов, выход которого соединен с третьим входом блока нормализации аналогового сигнала, четвертый вход которого соединен с выходом блока дополнительных датчиков, а пятый вход – с выходом блока имитации бортсети, который через двунаправленную шину обмена информацией соединен с блоком управления и индикации и входом блока управления воздушной системой, кроме того, блок управления и индикации соединен с входом ЭВМ, которая через двунаправленную шину обмена информацией соединена с электронным регулятором газотурбинного двигателя.
Совокупность признаков заявляемого технического решения позволяет обеспечить контроль и диагностику электронных регуляторов ГТД в условиях проектирования, производства и эксплуатации без объекта управления ГТД, совместно с ГМА или без них, что расширяет его эксплуатационные возможности.
Из изученной научно-технической и патентной информации авторам не известно устройство с указанными в формуле изобретения отличительными признаками, это дает основание сделать вывод о соответствии заявляемого объекта критериям изобретения.
На чертеже представлена функциональная схема заявляемого изобретения.
Стенд функционального контроля и диагностики электронных регуляторов газотурбинных двигателей содержит блок управления и индикации 1, блок дискретных команд 2, ЭВМ 3, блок нормализации аналоговых сигналов 4, блок моделей датчиков 5, мультиплексор 6, аналого-цифровой преобразователь 7, блоки регистров 8, 9, блок моделей исполнительных механизмов 10, блок исполнительных механизмов 11, блок дополнительных датчиков 12, блок имитации короткого замыкания и холостого хода 13, блок коммутации 14, блок имитации бортсети 15, блок управления воздушной системой 16, воздушную систему 17, двунаправленные шины обмена информацией 18.
Выходы аналого-цифрового преобразователя 7, блока дискретных команд 2 соединены с входами соответствующих регистров 8, 9, которые через двунаправленную шину 18 соединены с блоком управления и индикации 1, который соединен с блоком моделей датчиков 5, с блоком дискретных команд 2, мультиплексором 6, блоком имитации короткого замыкания и холостого хода 13, блоком коммутации 14, блоком имитации бортсети 15 и блоком управления воздушной системой 16, а также ЭВМ 3, которая через двунаправленную шину соединена с электронным регулятором ГТД, выход блока нормализации 4 соединен с входом мультиплексора 6, выход которого соединен с входом аналого-цифрового преобразователя 7, первый выход блока коммутации 14 соединен с соответствующим входом блока дискретных команд 2, а второй выход – с первым входом блока имитации короткого замыкания и холостого хода 13, выходы которого соединены соответственно с входом блока моделей исполнительных механизмов 10 и входом блока исполнительных механизмов 11, выходы которых соединены с соответствующими входами блока нормализации аналоговых сигналов 4, выход блока моделей датчиков 5 соединен с третьим входом блока имитации короткого замыкания и холостого хода 13 и первым входом блока нормализации аналоговых сигналов 4, выходы блока дополнительных датчиков 12 и блока имитации бортсети 15 соединены с соответствующими входами блока нормализации аналоговых сигналов 4, выход блока управления воздушной системой 16 соединен с входом воздушной системы 17.
Стенд работает следующим образом.
При подключении устройства к электронному регулятору ГТД, ГМА и магистрали подачи воздуха по команде с ЭВМ 3 осуществляется подача напряжения от промышленной сети электропитания на блок имитации бортсети 15, откуда оно передается в блок нормализации аналоговых сигналов 4 и через мультиплексор 6 измеряется в аналого-цифровом преобразователе 7. Результат измерения напряжения промышленной сети записывается в первый блок регистров 8 и по двунаправленной шине данных 18, через блок управления и индикации 1 поступает в ЭВМ 3. В соответствии с методикой контроля и диагностики специальное программное обеспечение ЭВМ 3 проверяет характеристики сети электропитания и в случае, если они имеют допустимые значения, тем же путем передает команду блоку имитации бортсети 15 на подключение электронного регулятора ГТД к питающему напряжению.
По командам оператора с ЭВМ 3 или в автоматическом режиме начинается выполнение программы контроля и диагностики электронного регулятора ГТД. При этом ЭВМ 3 через двунаправленную шину обмена информацией передает и получает данные от блока управления и индикации 1, который через двунаправленную шину 18 передает управляющие воздействия на мультиплексор 6, блок коммутации 14, блок дискретных команд 2, блок моделей датчиков 5, блок имитации короткого замыкания и холостого хода 13, блок имитации бортсети 15 и блок управления воздушной системой 16. В блоке моделей датчиков 5 происходит преобразование полученного управляющего воздействия в электрические сигналы, имитирующие аналоговые сигналы датчиков системы автоматического управления ГТД, которые подаются на вход электронного регулятора через блок 13. В блоке дискретных команд 2 управляющее воздействие преобразуется в дискретные сигналы, подаваемые на входы электронного регулятора. Блок имитации бортсети 15 по командам от ЭВМ 3 выполняет требования воспроизведения условий электропитания самолета. Блок управления воздушной системой 16 управляющие воздействия отрабатывает путем подачи команд в воздушную систему 17, которая воспроизводит условия эксплуатации электронного регулятора путем подачи в него воздуха под определенным давлением.
Электронный регулятор парирует поступившие на его входы сигналы, формируя определенные воздействия, которые поступают в блок дискретных команд 2, блок нормализации аналоговых сигналов 4, блок дополнительных датчиков 12, через блок коммутации 14 и блок имитации короткого замыкания и холостого хода 13, в зависимости от команд с ЭВМ 3, в блок имитации исполнительных механизмов 10 или блок исполнительных механизмов 11. Сигналы, поступающие на входы блоков 10 или 11, дополнительно транслируются на блок нормализации аналоговых сигналов 4. В блоке дискретных команд 2 информация от регулятора преобразуется в многоразрядный цифровой код, который передается в блок регистров 9. В блоке дополнительных датчиков 12 сигналы от электронного регулятора, гидромеханических агрегатов и воздушной системы преобразуются в аналоговые электрические сигналы и транслируются в блок 4. Контрольная и диагностическая информация, поступающая в виде аналоговых сигналов через блок 4 на входы мультиплексора 6, по командам управления с ЭВМ 3 последовательно транслируется на аналого-цифровой преобразователь 7, где преобразуется в многоразрядный цифровой код, который записывается в блок регистров 8. Блок имитации короткого замыкания и холостого хода 13 в соответствии с управляющими сигналами, поступающими по шине 18, имитирует ситуации короткого замыкания и холостого хода в цепях блоков 5, 10, 11.
Блок управления и индикации 1 после выдачи управляющих воздействий на мультиплексор 6, блоки коммутации 14, дискретных команд 2, моделей датчиков 5, имитации короткого замыкания и холостого хода 13, имитации бортсети 15 и управления воздушной системой 16 производит последовательно считывание через двунапрвленную шину данных 18 информации из блока регистров 8, поступающей через блок нормализации аналоговых сигналов 4 на аналого-цифровой преобразователь 7, посредством управления мультиплексором 6, и через блок регистров 9.
Результатом выполнения управляющего воздействия ЭВМ 3 является обработка многоразрядных кодов из блоков регистров 8 и 9 в блоке управления и индикации 1, а также формирование информационного кадра, который по двунаправленной шине передается в ЭВМ 3.
ЭВМ 3 производит считывание информационного кадра из блока управления и информации 1, анализ которого позволяет определить текущее состояние электронного регулятора и является основанием для продолжения программы и выдачи очередного управляющего воздействия, которое формируется оператором или программой контроля и диагностики электронного регулятора с учетом реализованных в ЭВМ 3 математических моделей ГТД и элементов ГМА.
Кроме того, происходит обмен данными между программой ЭВМ 3 и электронным регулятором.
Данный стенд по сравнению с прототипом позволяет осуществлять объединенный контроль и диагностику электронного регулятора ГТД в условиях проектирования, производства и эксплуатации без объекта управления (двигателя), совместно с ГМА или без них. Построенный таким образом стенд способен моделировать широкий набор реальных ситуаций, задаваемых оператором в соответствии с методикой контроля и диагностики ГТД. Это способствует повышению точности моделирования эксплуатационных возможностей электронных регуляторов, за счет максимального приближения лабораторных условий контроля и диагностики электронных регуляторов ГТД к реальным.
Экономический эффект от использования полезной модели достигается за счет повышения достоверности результатов контроля и диагностики и снижения эксплуатационных затрат.
Формула изобретения
Стенд функционального контроля и диагностики электронных регуляторов газотурбинного двигателя, содержащий блок управления и индикации, соединенный через двунаправленную шину обмена информацией, с блоком дискретных команд, блоком моделей датчиков, мультиплексором и регистрами, блок нормализации аналоговых сигналов, выход которого соединен с входом мультиплексора, выход которого соединен с входом аналого-цифрового преобразователя, выход которого соединен с входом первого блока регистров, ЭВМ, отличающийся тем, что в него дополнительно введены блок моделей исполнительных механизмов, блок исполнительных механизмов, блок дополнительных датчиков, блок имитации короткого замыкания и холостого хода, блок коммутации, блок имитации бортсети, блок управления воздушной системой, воздушная система, при этом первый выход блока коммутации соединен с соответствующим входом блока дискретных команд, второй – с первым входом блока имитации короткого замыкания холостого хода, второй вход которого соединен с двунаправленной шиной обмена информацией, а третий – с выходом блока моделей датчиков, который также соединен с первым входом блока нормализации аналогового сигнала, первый выход блока имитации короткого замыкания холостого хода соединен с входом блока моделей исполнительных механизмов, выход которого соединен с вторым входом блока нормализации аналоговых сигналов, второй выход блока имитации короткого замыкания холостого хода соединен с входом блока исполнительных механизмов, выход которого соединен с третьим входом блока нормализации аналогового сигнала, четвертый вход которого соединен с выходом блока дополнительных датчиков, а пятый вход – с выходом блока имитации бортсети, который через двунаправленную шину обмена информацией соединен с блоком управления и индикации и входом блока управления воздушной системой, кроме того, блок управления и индикации соединен с входом ЭВМ, которая через двунаправленную шину обмена информацией соединена с электронным регулятором газотурбинного двигателя.
РИСУНКИ
|
|