|
|
(21), (22) Заявка: 2006114204/28, 25.04.2006
(24) Дата начала отсчета срока действия патента:
25.04.2006
(46) Опубликовано: 20.10.2007
(56) Список документов, цитированных в отчете о поиске:
RU 2004105669 A1, 10.08.2005. RU 2046365 C1, 20.10.1995. RU 2003995 C1, 30.11.1993. RU 41522 U1, 27.10.2004.
Адрес для переписки:
394026, г.Воронеж, Московский пр-кт, 14, ГОУВПО “ВГТУ”, патентный отдел
|
(72) Автор(ы):
Горлов Митрофан Иванович (RU), Жарких Александр Петрович (RU)
(73) Патентообладатель(и):
Государственное образовательное учреждение высшего профессионального образования “Воронежский государственный технический университет” (RU)
|
(54) УСТРОЙСТВО ДЛЯ КОНТРОЛЯ ПОЛУПРОВОДНИКОВЫХ ИЗДЕЛИЙ ПО ПРОИЗВОДНЫМ ВОЛЬТ-АМПЕРНЫХ ХАРАКТЕРИСТИК
(57) Реферат:
Предложенное изобретение относится к области микроэлектроники и может быть использовано в технологии изготовления полупроводниковых изделий (ППИ), в частности диодов, транзисторов, интегральных схем, а также для анализа изделий, отказавших у потребителя. Цель изобретения – повышение точности диагностики и увеличение функциональных возможностей контроля ППИ с использованием производных вольт-амперных характеристик (ВАХ). Устройство для контроля ППИ по производным ВАХ содержит источник питания, выход которого соединен с ППИ, генератор линейно изменяющегося напряжения (ГЛИН), выход которого соединен с ППИ, аналого-цифровой преобразователь (АЦП), цифро-аналоговый преобразователь (ЦАП), электронно-вычислительную машину (ЭВМ) и монитор, схему управления и запуска ГЛИН и преобразователь ток-напряжение, причем выходная клемма для подключения испытуемого ППИ соединена с входом преобразователя ток-напряжение, выход которого соединен с входом АЦП, а выход АЦП с ЭВМ, при этом вход ЦАП соединен с ЭВМ, а выход ЦАП с входом схемы управления и запуска ГЛИН, а выход схемы управления и запуска ГЛИН с входом ГЛИН. 1 ил.
Изобретение относится к области микроэлектроники и может быть использовано в технологии изготовления полупроводниковых изделий (ППИ) (диодов, транзисторов, интегральных схем), а также для анализа изделий, отказавших у потребителя.
Известно множество диагностических методов контроля качества и надежности ППИ (НЧ шум, интегральные ВАХ, m-характеристики и др.). Преимуществом диагностического метода с использованием производных ВАХ является простота его реализации и выявление следующих диагностических параметров и характеристик:
неоднородность лавинного пробоя р-n перехода;
режим возникновения теплового вторичного пробоя р-n перехода;
неравномерность токораспределения и режима образования горячего пятна;
последовательное сопротивление р-n перехода [1].
Наиболее близким аналогом является предлагаемое устройство в [2]. Структурная схема устройства для измерения производных ВАХ, предлагаемая в источнике [2], является установкой аналогового типа, состоящей из аналогового дифференциатора ВАХ, блока питания и регистрирующего устройства (осциллограф типа С1-69, самописец типа Н-306). Недостатком данной установки является большая погрешность измерений и невозможность автоматизирования процесса измерений.
Цель изобретения – повышение точности диагностики и увеличение функциональных возможностей контроля ППИ с использованием производных вольт-амперных характеристик (ВАХ).
Цель достигается введением дополнительных блоков: схемы управления и запуска ГЛИН, преобразователя ток-напряжение и использованием цифрового дифференцирования с применением ЭВМ.
Предлагаемая схема установки лишена указанных недостатков.
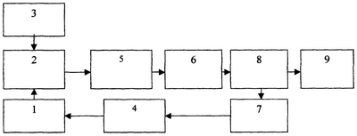
Блок-схема изображена на чертеже. Она состоит из генератора линейно изменяющегося во времени (пилообразно) напряжения (ГЛИН) 1, исследуемого ППИ 2, источника питания 3, схемы управления и запуска ГЛИН 4, преобразователя ток-напряжение 5, аналого-цифрового преобразователя (АЦП) 6, цифроаналогово преобразователя (ЦАП) 7, электронно-вычислительной машины (ЭВМ) 8 и монитора 9.
Преобразователь ток-напряжение 2 преобразует выходной ток ПЛИ 2 в напряжение с целью последующего ввода в ЭВМ 8 через АЦП 6, АЦП используется 12-16-разрядный последовательного приближения, предназначен для преобразования информации из аналогового в цифровой вид и для ввода в ЭВМ, источник питания 3 задает постоянное смещение на исследуемом ППИ 2, ЦАП 7 предназначен для управления процессом измерения производных ВАХ, ГЛИН 1 и схема управления и запуска ГЛИН 4 предназначена для получения зависимостей ток от напряжения и производных тока от напряжения. ЭВМ 8 в соответствии с написанной программой цифрового дифференцирования строит график зависимости производных ВАХ и выводит их на экран монитора.
Преимуществом предложенной схемы устройства является то, что возможно накопление информации по конкретному типу исследуемых ППИ, т.е. создание базы данных, что невозможно при аналоговом способе получения производных ВАХ. Также возможно применение современных статистических методов обработки полученных результатов, таких как определение коэффициентов корреляции, регрессионный анализ, применение метода наименьших квадратов и др.
Устройство работает следующим образом: на исследуемое ППИ 2 подается постоянное смещение с источника питания 3. По команде с ЭВМ 8 через ЦАП 7 и схему управления и запуска ГЛИН 4 задается длительность и амплитуда пилообразного напряжения ГЛИН 1, которое поступает на ППИ 2. Значение силы тока на исследуемом ППИ преобразуется преобразователем ток-напряжение 5, оцифровывается АЦП 6 и поступает в ЭВМ 8. В соответствии с написанной программой строится график зависимости производных ВАХ и выводится на экран монитора 9.
Источники информации
1. Горлов М.И., Ануфриев Л.П., Бордюжа О.Л. Обеспечение и повышение надежности полупроводниковых приборов и интегральных схем в процессе серийного производства. Минск, 1997 г., 390 с.
2. РМ 11 0004-84. Контроль неразрушающий. Методы диагностики состояния полупроводниковых приборов по производным вольт-амперных характеристик / ВНИИ “Электростандарт”. 1984 – 43 с.
Формула изобретения
Устройство для контроля полупроводниковых изделий по производным вольт-амперных характеристик, состоящее из источника питания, выход которого соединен с полупроводниковым изделием (ППИ), генератора линейно изменяющегося напряжения (ГЛИН), выход которого соединен с ППИ, аналогоцифрового преобразователя (АЦП), цифроаналогового преобразователя (ЦАП), электронно-вычислительной машины (ЭВМ) и монитора, отличающееся тем, что дополнительно введены схема управления и запуска ГЛИН и преобразователь ток – напряжение, причем выходная клемма для подключения испытуемого ППИ соединена с входом преобразователя ток – напряжение, выход которого соединен с входом АЦП, а выход АЦП с ЭВМ, при этом вход ЦАП соединен с ЭВМ, а выход ЦАП с входом схемы управления и запуска ГЛИН, а выход схемы управления и запуска ГЛИН с входом ГЛИН.
РИСУНКИ
MM4A – Досрочное прекращение действия патента СССР или патента Российской Федерации на изобретение из-за неуплаты в установленный срок пошлины за поддержание патента в силе
Дата прекращения действия патента: 26.04.2008
Извещение опубликовано: 27.03.2010 БИ: 09/2010
|
|