|
|
(21), (22) Заявка: 2005134043/06, 03.11.2005
(24) Дата начала отсчета срока действия патента:
03.11.2005
(43) Дата публикации заявки: 10.05.2007
(46) Опубликовано: 20.10.2007
(56) Список документов, цитированных в отчете о поиске:
RU 2094618 С1, 27.10.1997. ЗАБОЛОЦКИЙ Н.Е. Бесконтактные измерения колебаний лопаток турбомашин, Москва, Машиностроение, 1977, с.91-92. RU 2076307 C1, 27.03.1997. RU 2111469 C1, 20.05.1998. SU 974184 A1, 15.11.1982. US 5934610 А, 10.08.1998. DE 2921976 A, 06.12.1979.
Адрес для переписки:
152903, Ярославская обл., г. Рыбинск, пр-кт Ленина, 163, ОАО “Научно-производственное объединение “Сатурн”, ОРИС
|
(72) Автор(ы):
Посадов Владимир Валентинович (RU), Воинов Виктор Владимирович (RU), Михайлов Александр Леонидович (RU), Фирсов Андрей Владимирович (RU)
(73) Патентообладатель(и):
Открытое акционерное общество “Научно-производственное объединение “Сатурн” (RU)
|
(54) УСТРОЙСТВО ДЛЯ ДИАГНОСТИКИ АВТОКОЛЕБАНИЙ РАБОЧЕГО КОЛЕСА ТУРБОМАШИНЫ
(57) Реферат:
Изобретение относится к авиадвигателестроению и энергомашиностроению и может быть использовано при прочностной доводке компрессоров газотурбинных двигателей, а также при диагностике автоколебаний в процессе их стендовых испытаний и эксплуатации. Технический результат – повышение эффективности и надежности диагностирования автоколебаний лопаток рабочего колеса турбомашины в режиме реального времени и снижение затрат на реализацию устройства. В устройство для диагностики автоколебаний рабочего колеса турбомашины, содержащее два перестраиваемых активных полосовых фильтра, схему совпадений, выход которой через согласующий усилитель подключен к индикатору, введены формирователь сигналов, первый и второй амплитудные детекторы, пороговое устройство и компаратор, при этом информационный вход первого перестраиваемого активного полосового фильтра соединен с информационным входом второго перестраиваемого активного полосового фильтра и является первым входом устройства, а его второй вход соединен с входом формирователя сигналов, первый выход которого соединен с управляющим входом первого перестраиваемого активного полосового фильтра, выход которого через первый амплитудный детектор соединен с информационным входом порогового устройства, выход которого подключен к одному из входов схемы совпадений; второй выход формирователя сигналов соединен с управляющим входом второго перестраиваемого активного полосового фильтра, выход которого через последовательно соединенные второй амплитудный детектор и компаратор подключен к другому входу схемы совпадений; третий выход формирователя сигналов соединен с управляющим входом порогового устройства, второй вход компаратора соединен с источником опорного напряжения, а выход устройства соединен с выходом согласующего усилителя. 3 з.п. ф-лы, 3 ил.
Предлагаемое изобретение относится к авиадвигателестроению и энергомашиностроению и может быть использовано при прочностной доводке компрессоров газотурбинных двигателей, а также при диагностике автоколебаний в процессе их стендовых испытаний и эксплуатации.
Известно устройство для диагностики автоколебаний рабочего колеса турбомашины, содержащее по крайней мере один датчик (емкостной или индукционный), помещенный в корпусе в зоне периферии лопаток рабочего колеса, и схему совпадений, выход которой через усилитель подключен к индикатору. (Заболоцкий Н.Е. Бесконтактные измерения колебаний лопаток турбомашин – М.: Машиностроение, 1977, С.91-92).
Данное устройство не позволяет с высокой достоверностью обнаружить диагностическую частоту автоколебаний, т.к. результат диагностики при использовании емкостного или индуктивного датчика зависит от зазора между датчиком и лопатками, который в свою очередь зависит от многих неуправляемых факторов и вследствие этого является недостаточно надежным.
Наиболее близким к предлагаемому является устройство для диагностики автоколебаний рабочего колеса турбомашины, содержащее по крайней мере один датчик пульсаций, помещенный в корпусе в зоне периферии лопаток рабочего колеса, три перестраиваемых активных полосовых фильтра, схему совпадений, выход которой через усилитель подключен к индикатору (патент RU 2094618, МПК 6 F01D 25/04, дата подачи заявки 1995.08.30, дата публикации 1997.10.27).
Это устройство также не позволяет с высокой достоверностью обнаружить диагностическую частоту автоколебаний из-за использования в качестве измеряемого динамического параметра пульсаций потока в зоне лопаток рабочего колеса турбомашины, повышающих сложность и затраты на реализацию устройства. В пульсационном сигнале для диагностирования автоколебаний требуется регистрировать сигнал на частоте следования лопаток, равной произведению частоты рабочего колеса на число установленных на нем лопаток, что требует достаточно широкого частотного диапазона для диагностики. Поскольку величина полезного сигнала с диагностической частотой в пульсационном сигнале соизмерима с уровнем акустического шума, это затрудняет диагностирование автоколебаний в режиме реального времени из-за сложности выделения диагностической частоты из зашумленного широкополосного сигнала, что снижает эффективность и надежность работы устройства.
Кроме того, данное устройство недостаточно надежно вследствие отсутствия при возникновении автоколебаний в спектре пульсаций сигнала с собственной частотой колебаний лопаток с уровнем, достаточным для технической реализации с целью дополнительного подтверждения факта наличия автоколебаний, а использование в составе устройства дополнительных датчиков, которые не требуются в эксплуатации турбомашины, увеличивает затраты на его реализацию.
Техническим результатом, на достижение которого направлено изобретение, является повышение эффективности и надежности диагностирования автоколебаний лопаток рабочего колеса турбомашины в режиме реального времени за счет использования в качестве динамического параметра для диагностики автоколебаний рабочего колеса корпусной вибрации, позволяющей определять в более узком частотном диапазоне диагностическую частоту с амплитудой, превышающей уровень шума, и дополнительно диагностировать в спектре корпусной вибрации составляющую с собственной частотой колебаний лопаток, что позволяет использовать устройство в режиме реального времени с целью своевременного обнаружения и предотвращения опасных напряжений в лопатках.
Дополнительным техническим результатом является снижение затрат на реализацию устройства за счет использования штатных датчиков вибрации, не входящих в состав устройства и используемых как при опытной доводке турбомашины, так и в эксплуатации.
Технический результат достигается тем, что в устройство для диагностики автоколебаний рабочего колеса турбомашины, содержащее два перестраиваемых активных полосовых фильтра, схему совпадений, выход которой через согласующий усилитель подключен к индикатору, в отличие от известного введены формирователь сигналов, первый и второй амплитудные детекторы, пороговое устройство и компаратор, при этом информационный вход первого перестраиваемого активного полосового фильтра соединен с информационным входом второго перестраиваемого активного полосового фильтра и является первым входом устройства, а его второй вход соединен с входом формирователя сигналов, первый выход которого соединен с управляющим входом первого перестраиваемого активного полосового фильтра, выход которого через первый амплитудный детектор соединен с информационным входом порогового устройства, выход которого подключен к одному из входов схемы совпадений; второй выход формирователя сигналов соединен с управляющим входом второго перестраиваемого активного полосового фильтра, выход которого через последовательно соединенные второй амплитудный детектор и компаратор подключен к другому входу схемы совпадений; третий выход формирователя сигналов соединен с управляющим входом порогового устройства, второй вход компаратора соединен с источником опорного напряжения, а выход устройства соединен с выходом согласующего усилителя.
Формирователь сигналов содержит последовательно соединенные первый и второй преобразователи частоты и согласующий усилитель, выходы которого являются первым и вторым выходами формирователя сигналов, и последовательно соединенные формирователь импульсов, счетчик импульсов, постоянное запоминающее устройство и цифроаналоговый преобразователь, выход которого соединен со вторым входом второго преобразователя частоты и вторым входом согласующего усилителя, третий выход формирователя сигналов соединен с выходом счетчика импульсов, а вход формирователя сигналов соединен с входом первого преобразователя частоты и входом формирователя импульсов.
Пороговое устройство содержит первое и второе устройства выборки-хранения, выходы которых подключены к входам разностного усилителя, выход которого через первый компаратор подключен к одному из входов ключа, к другому входу которого подключен выход второго компаратора, выход ключа является выходом порогового устройства; информационный вход порогового устройства соединен с информационными входами устройств выборки-хранения и входом второго компаратора, управляющий вход – с управляющими входами устройств выборки-хранения, при этом вторые входы компараторов соединены с источниками опорных напряжений.
К выходам компараторов подключены светодиоды.
Изобретение поясняется чертежами:
фиг.1 – функциональная блок-схема устройства для диагностики автоколебаний рабочего колеса турбомашины;
фиг.2 – функциональная блок-схема формирователя сигналов;
фиг.3 – функциональная блок-схема порогового устройства.
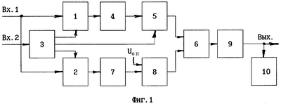
Устройство для диагностики автоколебаний рабочего колеса турбомашины (фиг.1) содержит первый и второй перестраиваемые активные полосовые фильтры 1 и 2. Информационный вход первого перестраиваемого активного полосового фильтра 1 соединен с информационным входом второго перестраиваемого активного полосового фильтра 2 и является первым входом устройства. Второй вход устройства соединен с входом формирователя сигналов 3.
Первый выход формирователя сигналов 3 соединен с управляющим входом первого перестраиваемого активного полосового фильтра 1, выход которого через первый амплитудный детектор 4 соединен с информационным входом порогового устройства 5, а его выход подключен к одному из входов схемы совпадений 6.
Второй выход формирователя сигналов 3 соединен с управляющим входом второго перестраиваемого активного полосового фильтра 2, выход которого через последовательно соединенные второй амплитудный детектор 7 и компаратор 8 подключен к другому входу схемы совпадений 6. Второй вход компаратора 8 соединен с источником опорного напряжения.
Третий выход формирователя сигналов соединен с управляющим входом порогового устройства 5.
Выход схемы совпадений 6 через согласующий усилитель 9 подключен к индикатору 10. Выход устройства соединен с выходом согласующего усилителя 9.
Формирователь сигналов 3 (фиг.2) содержит последовательно соединенные первый и второй преобразователи частоты 11 и 12 и согласующий усилитель 13 и последовательно соединенные формирователь импульсов 14, счетчик импульсов 15, постоянное запоминающее устройство 16 и цифроаналоговый преобразователь 17. Выход цифроаналогового преобразователя 17 соединен со вторым входом второго преобразователя частоты 12 и вторым входом согласующего усилителя 13. Вход первого преобразователя частоты 11 соединен с входом формирователя импульсов 14 и является входом формирователя сигналов 3. Два выхода согласующего усилителя являются первым и вторым выходами формирователя сигналов 3, третий выход которого соединен с выходом счетчика импульсов 15.
Пороговое устройство 5 (фиг.3) содержит первое и второе устройства выборки-хранения 18 и 19, выходы которых подключены к входам разностного усилителя 20, выход которого через первый компаратор 21 подключен к одному из входов ключа 22, к другому входу которого подключен выход второго компаратора 23. Вторые входы компараторов 21 и 23 соединены с источниками опорных напряжений. Выход ключа 22 является выходом порогового устройства 5. Вход второго компаратора 23 соединен с информационными входами устройств выборки-хранения 18 и 19 и является информационным входом порогового устройства 5. Управляющий вход порогового устройства 5 соединен с управляющими входами устройств выборки-хранения 18 и 19.
К выходам компараторов 8, 21 и 23 подключены светодиоды (на схеме не показаны).
Устройство работает следующим образом.
Сигнал со штатного вибродатчика, расположенного вблизи лопаток рабочего колеса турбомашины, измеряющего корпусную вибрацию, поступает на первый вход устройства для диагностики автоколебаний рабочего колеса турбомашины (фиг.1), соединенный с информационными входами активных полосовых фильтров 1 и 2, перестраиваемых по частоте сигналами, вырабатываемыми формирователем сигналов 3 и поступающими на управляющие входы перестраиваемых активных полосовых фильтров 1 и 2. На вход формирователя сигналов 3 поступает периодический сигнал с датчика частоты вращения. Формирователь сигналов 3 формирует из периодического входного сигнала с частотой вращения рабочего колеса fp на своих выходах сигналы с частотами fv и fm, которые связаны соотношением:
fv=fm+zfp,
где fv – диагностическая частота колебаний лопаток, наблюдаемая при автоколебаниях;
fm – собственная частота колебаний лопаток;
z=1÷4 – номер собственной формы колебаний с числом узловых диаметров колебаний рабочего колеса;
fp – частота вращения рабочего колеса турбомашины.
Эти сигналы поступают на управляющие входы перестраиваемых активных полосовых фильтров 1 и 2 и настраивают их на частоты fv и fm соответственно. Кроме того, формирователь сигналов 3 формирует импульсы с частотой следования, равной установленному значению изменения частоты вращения рабочего колеса, поступающие на управляющий вход порогового устройства 5.
С выходов перестраиваемых активных полосовых фильтров 1 и 2 сигналы поступают на амплитудные детекторы 4 и 7, которые выделяют огибающие сигналов, поступающие на информационный вход порогового устройства 5 и первый вход компаратора 8.
При возникновении автоколебаний пороговое устройство 5 формирует на своем выходе сигнал, поступающий на один из входов схемы совпадений 6. Компаратор 8 осуществляет сравнение сигнала, поступающего с выхода амплитудного детектора 7, с опорным напряжением, поступающим на его второй вход, и формирует выходной сигнал, поступающий на другой вход схемы совпадений 6 при наличии в вибрационном сигнале составляющей с собственной частотой колебаний лопатки, что подтверждает возникновение автоколебаний рабочего колеса турбомашины.
Схема совпадений 6, выполненная на логическом элементе, при наличии на входах одновременно двух сигналов вырабатывает сигнал, свидетельствующий о возникновении автоколебаний, поступающий на согласующий усилитель 9, индикатор 10 и на выход устройства, который подключен, например, к дозатору топлива, выдающего при возникновении автоколебаний команду на исполнительный механизм для снижения режима работы турбомашины.
Формирователь сигналов 3 работает следующим образом.
Периодический сигнал с датчика частоты вращения поступает на вход формирователя сигналов 3 (фиг.2) и входы преобразователя частоты 11 и формирователя импульсов 14. Формирователь импульсов 14 формирует из периодического сигнала цифровой сигнал, поступающий на вход счетчика импульсов 15, который формирует из этого сигнала адресный код постоянного запоминающего устройства 16 и серию импульсов с интервалом, равным установленному значению изменения частоты вращения рабочего колеса турбомашины, управляющих пороговым устройством 5. В постоянном запоминающем устройстве 16 прошита зависимость собственной частоты колебаний лопатки от частоты вращения рабочего колеса, установленная расчетным или экспериментальным путем, генерируемая импульсами, поступающими с выхода счетчика импульсов 15. Сигнал с выхода постоянного запоминающего устройства преобразуется цифроаналоговым преобразователем 17 из цифрового кода в аналоговый сигнал с собственной частотой колебаний лопатки. Преобразователь частоты 11, выполненный по схеме с фазовой автоподстройкой частоты, осуществляет кратное умножение частоты вращения рабочего колеса сигнала, поступающего на его вход, на значение множителя z. Преобразователь частоты 12, являющийся смесителем, осуществляет суммирование собственной частоты колебаний лопатки сигнала, поступающего с выхода цифроаналогового преобразователя 17, с произведением частоты вращения рабочего колеса на множитель z, осуществляемым преобразователем частоты 11, в результате чего моделируется сигнал с диагностической частотой fv. Согласующий усилитель 13 формирует из выходных сигналов преобразователя частоты 12 и цифроаналогового преобразователя 17 сигналы с диагностической частотой fv и собственной частотой колебаний лопатки fm, необходимые для управления перестраиваемыми активными полосовыми фильтрами 1 и 2.
Пороговое устройство 5 работает следующим образом.
Сигнал, поступающий на информационный вход порогового устройства 5 (фиг.3), далее поступает на объединенные информационные входы первого и второго устройств выборки-хранения 18 и 19 и вход компаратора 23. Импульсы, поступающие на управляющий вход порогового устройства, далее поступают на объединенные управляющие входы устройств выборки-хранения 18 и 19. В моменты их поступления с интервалом, равным установленному значению изменения частоты вращения рабочего колеса турбомашины, устройства выборки-хранения 18 и 19 запоминают и хранят в памяти текущее и предыдущее значения сигнала с диагностической частотой до вычисления разностным усилителем 20 их разности. При возникновении автоколебаний эта разность достигает значения опорного напряжения компаратора 21, формирующего сигнал при достижении заданного значения отношения изменения сигнала с диагностической частотой к изменению частоты вращения рабочего колеса. Компаратор 23 формирует выходной сигнал при достижении сигналом с диагностической частотой предельного значения, соответствующего предельному значению напряжения в лопатке. Ключ 22 коммутирует на выход порогового устройства 5 один из сигналов, сформированных компараторами 21 и 23.
Поскольку вторые входы компараторов 8, 21 и 23, на которые подаются опорные напряжения, являются инвертирующими, то на их выходах при достижении входными сигналами опорных напряжений формируются сигналы высокого уровня.
Для удобства настройки устройства для диагностики автоколебаний рабочего колеса турбомашины и контроля за его работой к выходам всех компараторов подключены светодиоды, которые выведены на корпус устройства.
Изобретение позволяет диагностировать автоколебания лопаток турбомашины в режиме реального времени с целью своевременного обнаружения и предотвращения опасных напряжений на лопатках турбомашины и может использоваться как при ее опытной доводке, так и в эксплуатации.
Формула изобретения
1. Устройство для диагностики автоколебаний рабочего колеса турбомашины, содержащее два перестраиваемых активных полосовых фильтра, схему совпадений, выход которой через согласующий усилитель подключен к индикатору, отличающееся тем, что в него введены формирователь сигналов, первый и второй амплитудные детекторы, пороговое устройство и компаратор, при этом информационный вход первого перестраиваемого активного полосового фильтра соединен с информационным входом второго перестраиваемого активного полосового фильтра и является первым входом устройства, а его второй вход соединен с входом формирователя сигналов, первый выход которого соединен с управляющим входом первого перестраиваемого активного полосового фильтра, выход которого через первый амплитудный детектор соединен с информационным входом порогового устройства, выход которого подключен к одному из входов схемы совпадений; второй выход формирователя сигналов соединен с управляющим входом второго перестраиваемого активного полосового фильтра, выход которого через последовательно соединенные второй амплитудный детектор и компаратор подключен к другому входу схемы совпадений; третий выход формирователя сигналов соединен с управляющим входом порогового устройства, второй вход компаратора соединен с источником опорного напряжения, а выход устройства соединен с выходом согласующего усилителя.
2. Устройство по п.1, отличающееся тем, что формирователь сигналов содержит последовательно соединенные первый и второй преобразователи частоты и согласующий усилитель, выходы которого являются первым и вторым выходами формирователя сигналов, и последовательно соединенные формирователь импульсов, счетчик импульсов, постоянное запоминающее устройство и цифроаналоговый преобразователь, выход которого соединен со вторым входом второго преобразователя частоты и вторым входом согласующего усилителя, третий выход формирователя сигналов соединен с выходом счетчика импульсов, а вход формирователя сигналов соединен с входом первого преобразователя частоты и входом формирователя импульсов.
3. Устройство по п.1, отличающееся тем, что пороговое устройство содержит первое и второе устройства выборки-хранения, выходы которых подключены к входам разностного усилителя, выход которого через первый компаратор подключен к одному из входов ключа, к другому входу которого подключен выход второго компаратора, выход ключа является выходом порогового устройства, информационный вход порогового устройства соединен с информационными входами устройств выборки-хранения и входом второго компаратора, а управляющий вход – с управляющими входами устройств выборки-хранения, вторые входы компараторов соединены с источниками опорных напряжений.
4. Устройство по п.1 или 3, отличающееся тем, что к выходам компараторов подключены светодиоды.
РИСУНКИ
|
|