|
|
(21), (22) Заявка: 2005133975/02, 02.11.2005
(24) Дата начала отсчета срока действия патента:
02.11.2005
(43) Дата публикации заявки: 10.05.2007
(46) Опубликовано: 20.10.2007
(56) Список документов, цитированных в отчете о поиске:
RU 11880 U1, 16.11.1999. RU 2190180 С2, 27.09.2002. US 4444089 А, 24.04.1984. DE 2026940 А1, 17.02.1972. FR 2466741 А1, 10.04.1981.
Адрес для переписки:
601915, Владимирская обл., г. Ковров, ул. Восточная, 52/6, кв.45, Н.С. Говорову
|
(72) Автор(ы):
Говоров Николай Сергеевич (RU), Молокин Алексей Валентинович (RU)
(73) Патентообладатель(и):
Говоров Николай Сергеевич (RU), Молокин Алексей Валентинович (RU)
|
(54) СТАБИЛИЗАТОР ТАНКОВОГО ВООРУЖЕНИЯ
(57) Реферат:
Изобретение относится к системам автоматического управления и регулирования, а именно к стабилизаторам танкового вооружения. Сущность изобретения заключается в том, что в схему электропривода горизонтального наведения введен рекуператор мощности, вход которого соединен с выходом усилителя мощности, а выход рекуператора мощности соединен со входом усилителя мощности. Реализация изобретения позволяет улучшить эксплуатационные характеристики стабилизатора танкового вооружения. 2 ил.
Изобретение относится к системам автоматического управления и регулирования, а именно к стабилизаторам танкового вооружения (СТВ).
Известен электрогидравлический стабилизатор танкового вооружения 2Э28М, канал горизонтального наведения (ГН) которого представляет собой электрогидравлическую систему, выполненную на базе гидромотора большого момента (ГБМ). Инерционный разгон башни танка и возникающее вследствие этого повышение давления в гидросистеме сопровождаются срабатыванием предохранительных клапанов, входящих в устройство ГБМ, которые выполняют при этом предохранительные и демпфирующие функции («Стабилизаторы танкового вооружения 2Э28М (2Э28М-2)», М.: Воениздат Минобороны СССР, 1979, стр. 84-106. Гриф ДСП с книги снят по Решению А01003 от 12.08.87, подробное описание в БК1.370.050. ТО, ТУ, ИЭ). Названный аналог является морально устаревшим изделием и имеет следующие недостатки: низкий КПД, невысокий ресурс работы (600-1000 часов), низкая перебросочная скорость наведения (не более 18 град/сек), пожаробезопасность, значительные габариты.
Наиболее близким по совокупности существенных признаков к изобретению является техническое решение стабилизатора танкового вооружения с электроприводом горизонтального наведения на базе мотор-редуктора, которое принимается за прототип (свидетельство на Российскую полезную модель №11880. Прототип включает в себя мотор-редуктор, механизм поворота башни, башню («колпак») гироскопические датчики, пульт управления, блок управления, преобразователь напряжения и усилитель мощности. Прототип в значительной мере свободен от недостатков предыдущего аналога, однако предусматривает обязательное наличие сдающего устройства в механизме поворота башни (например, фрикционной муфты) во избежание поломки механизма, т.к. другие демпфирующие устройства в системе не предусмотрены. Не предусмотрен также сброс или рекуперация энергии при инерционном разгоне привода ГН башней, т.е. при переходе двигателя в генераторный режим. Эта особенность прототипа в совокупности с тем обстоятельством, что на нем применен высоковольтный электродвигатель, может быть причиной недопустимого повышения напряжения на обмотках электродвигателя при его работе в генераторном режиме, что может иметь последствием межвитковый пробой обмоток электродвигателя и выход его из строя. Напряжение в этом случае может достигать величины нескольких киловольт, что представляет угрозу безопасности экипажа и требует особых кабельных изделий для соединения элементов электропривода, а также применения специальных схем обеспечения электробезопасности экипажа и оборудования танка. Применение высоковольтного электродвигателя в составе мотор-редуктора представляется неоправданным еще и по той причине, что повышение напряжения питания в электродвигателях малой мощности (потребная мощность привода СТВ не превышает 5 кВт) не обеспечивает существенного снижения массы и габаритов электродвигателя, но ухудшает тепловые условия работы его обмоток и КПД (Кацман М.М. Электрические машины. М.: Высшая школа, 1990, стр.334).
Целью изобретения является улучшение эксплуатационных характеристик стабилизатора танкового вооружения. При использовании изобретения достигаются следующие технические результаты:
1. Улучшается энергобаланс танка.
2. Повышается КПД электропривода ГН.
3. Осуществляется демпфирование инерционных нагрузок на башню и орудие.
4. Повышается электробезопасность экипажа.
5. Повышается надежность стабилизатора.
6. Сохраняется боеспособность танка и экипажа при форсировании водных преград даже в условиях негерметичности силовой части электропривода.
Сущность изобретения заключается в следующем: стабилизатор танкового вооружения, содержащий основание с установленными на нем мотор-редуктором и механизмом поворота башни, башню с установленными на ней гироскопическими датчиками, блок управления, усилитель мощности, аккумулятор и пульт управления, причем выходной вал мотор-редуктора, механизм поворота башни и башня последовательно механически соединены между собой, а выходы гироскопических датчиков электрически соединены со входами блока управления, с другими входами которого соединен также выход пульта управления, выход же блока управления соединен с управляющим входом усилителя мощности, силовой вход которого соединен с аккумулятором, а выход соединен с мотор-редуктором, дополнительно снабжен рекуператором мощности, вход которого соединен с выходом усилителя мощности, а выход рекуператора мощности соединен со входом усилителя мощности.
Обозначенная сущность изобретения связана с заявленными техническими результатами следующим образом соответственно:
1. При переходе электродвигателя мотор-редуктора в генераторный режим при его инерционном разгоне башней напряжение на входе в электродвигатель повысится, превысит напряжение бортовой сети, и электроэнергия через рекуператор мощности начнет поступать в аккумулятор, заряжая его. Таким образом, будет осуществляться превращение механической мощности движения башни в электрическую мощность, которая будет запасаться в аккумуляторе, что улучшит энергобаланс танка.
2. КПД привода ГН увеличивается в связи с исключением из схемы преобразователя напряжения, который является устройством с достаточно низким КПД (не более 80% для полупроводниково-трансформаторных устройств).
3. При зарядке аккумулятора в режиме рекуперации мощности привода ГН аккумулятор, как низкоомная нагрузка, обеспечит тормозной момент на валу мотор-редуктора, причем тормозной момент будет пропорционален угловой скорости вала, чем и обеспечится демпфирование инерционных нагрузок на башню и орудие.
4. При сбросе энергии в аккумулятор предотвращается значительное повышение напряжение на выводах электродвигателя мотор-редуктора, т.к. аккумулятор является низкоомной нагрузкой, обеспечивая практически короткое замыкание выводов электродвигателя в режиме рекуперации (электродвижущей силой при этом является разность напряжения на выводах электродвигателя и собственной электродвижущей силы аккумулятора). В соответствии с расчетами напряжение в бортовой сети 27 В, в пиковых значениях при режиме рекуперации не превысит величины 40 В, что является безопасным для экипажа.
5. Надежность электропривода ГН повышается за счет того, что исключаются режимы работы электродвигателя, при которых значительно повышается напряжение на его выводах, увеличивается вероятность электрического пробоя в витках его обмоток, что может вызывать утечки, опасные для работоспособности других элементов привода, в частности полупроводниковых элементов блока управления.
6. В условиях попадания воды (особенно морской) в электрические соединения силовой части привода при форсировании танком водных преград вероятность отказа электропривода уменьшается с уменьшением величины питающего его напряжения, а так же с уменьшением пиковых значений напряжения в тормозных режимах, что и обеспечивается предлагаемым техническим решением.
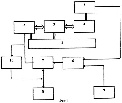
На Фиг.1 изображена структурная схема стабилизатора танкового вооружения.
На Фиг.2 изображена структурная схема стабилизатора танкового вооружения с использованием коллекторного электродвигателя в качестве электродвигателя мотор-редуктора и двухполупериодного выпрямителя, включенного встречно-параллельно усилителю мощности, в качестве рекуператора мощности.
Стабилизатор танкового вооружения (Фиг.1, Фиг.2), содержит основание (1) с установленным на нем мотор-редуктором (2) и механизмом поворота башни (3), развязанную по углу поворота от основания башню (4) с установленными на ней гироскопическими датчиками (5), блок управления (6), усилитель мощности (7), аккумулятор (8) и пульт управления (9), причем выходной вал мотор-редуктора (2), механизм поворота башни (3) и башня (4) последовательно механически соединены между собой, а сигнальные выходы гироскопических датчиков (5) электрически соединены со входами блока управления (6), с другими входами которого соединен также выход пульта управления (9), выход же блока управления (6) соединен с управляющим входом усилителя мощности (7), силовой вход которого соединен с аккумулятором (8), а выход соединен с питающими выводами мотор-редуктора (2), кроме того, стабилизатор танкового вооружения дополнительно снабжен рекуператором мощности (10), вход которого соединен с выходом усилителя мощности (7), а выход рекуператора мощности соединен со входом усилителя мощности (7).
В качестве простейшего устройства, выполняющего функцию рекуператора мощности (10) при использовании коллекторного электродвигателя в составе мотор-редуктора (2), может быть использован двухполупериодный выпрямитель, включенный встречно-параллельно усилителю мощности (7) (Фиг.2). При использовании многофазного синхронного бесколлекторного электродвигателя в качестве рекуператора мощности (10) может использоваться многофазная мостовая вентильная схема, в том числе совмещающая функции силового каскада усилителя мощности 7 (не показана). Возможно также применение специальных схем с принудительной тактовой коммутацией, обеспечивающей заданную проводимость рекуператора в зависимости от режима работы электродвигателя (не показана).
Стабилизатор танкового вооружения работает следующим образом. В режиме стабилизации система работает как обычная замкнутая следящая система с отрицательной обратной связью. Параметры наведения и стабилизации задаются с помощью пульта управления (9). Рекуператор мощности (10) заперт подобно клапану, поскольку напряжение на аккумуляторе (8) превышает напряжение на выводах электродвигателя вследствие его некоторого падения на усилителе мощности (7). При резком развороте шасси танка и укрепленного на нем основания (1) вследствие значительного совокупного момента инерции башни танка (4) и расположенного на ней вооружения может осуществляться режим разгона электродвигателя мотор-редуктора (2) до скорости, превышающей скорость его холостого хода, в результате чего электродвигатель переходит в генераторный режим, и напряжение на его выводах повышается по сравнению с напряжением на аккумуляторе (8). В этом случае происходит передача электроэнергии от мотор-редуктора 2 к аккумулятору (8), причем башня (4) испытывает торможение (демпфирование) со стороны мотор-редуктора (2) через механизм поворота башни (3). Поскольку аккумулятор (8) обладает низким внутренним сопротивлением, тормозной момент может достигать значительной величины, которая будет пропорциональна угловой скорости движения башни (4) относительно основания (1). Значительного повышения напряжения на выводах мотор-редуктора (2) при этом не произойдет, т.к. аккумулятор (8) при закачке в него электроэнергии ведет себя как низкоомная нагрузка, реагирующая увеличением зарядного тока при увеличении величины закачиваемой энергии. Это справедливо и тогда, когда аккумулятор (8) полностью заряжен, в этом случае закачиваемая энергия расходуется на нагрев аккумулятора и система ведет себя подобно классической системе генераторного торможения при нагружении электродвигателя на низкоомный реостат.
Формула изобретения
Стабилизатор танкового вооружения, содержащий основание с установленными на нем мотор-редуктором и механизмом поворота башни с установленными на ней гироскопическими датчиками, блок управления, усилитель мощности, аккумулятор и пульт управления, причем выходной вал мотор-редуктора и механизм поворота башни последовательно механически соединены между собой, а выходы гироскопических датчиков электрически соединены со входами блока управления, с другими входами которого соединен выход пульта управления, выход блока управления соединен с управляющим входом усилителя мощности, силовой вход которого соединен с аккумулятором, а выход соединен с мотор-редуктором, отличающийся тем, что он дополнительно снабжен рекуператором, вход которого соединен с выходом усилителя мощности, а выход рекуператора соединен со входом усилителя мощности.
РИСУНКИ
|
|