|
|
(21), (22) Заявка: 2005131672/09, 12.10.2005
(24) Дата начала отсчета срока действия патента:
12.10.2005
(43) Дата публикации заявки: 20.04.2007
(46) Опубликовано: 27.09.2007
(56) Список документов, цитированных в отчете о поиске:
RU 1579418 С, 15.12.1994. SU 604133, 05.04.1978. RU 2117384 C1, 10.08.1998. US 4048595, 13.09.1977.
Адрес для переписки:
644009, г.Омск, ул. Масленникова, 231, ФГУП ОНИИП
|
(72) Автор(ы):
Половнев Александр Вячеславович (RU)
(73) Патентообладатель(и):
Федеральное государственное унитарное предприятие Омский научно-исследовательский институт приборостроения (RU)
|
(54) АКТИВНЫЙ ПОЛОСОВОЙ ПЬЕЗОЭЛЕКТРИЧЕСКИЙ ФИЛЬТР
(57) Реферат:
Изобретение относится к радиоэлектронике и может быть использовано для частотной селекции сигналов. Технический результатом является снижение уровня шумов. Этот результат достигается тем, что в активный полосовой пьезоэлектрический фильтр, содержащий два пьезорезонатора (ПР), первые выводы которых подключены к входной клемме фильтра, к вторым выводам первого и второго ПР подключены первые выводы первого и второго резисторов, соответственно, и алгебраический сумматор (вычитатель), выполненный на операционном усилителе (ОУ) с резистивной отрицательной обратной связью, выход которого является выходом фильтра, к инвертирующему входу ОУ подключен третий резистор, к неинвертирующему входу ОУ подключены четвертый и пятый резисторы, второй вывод пятого резистора соединен с общей шиной, дополнительно введены первый и второй конденсаторы, при этом первый вывод первого конденсатора соединен со вторым выводом первого резистора и вторым выводом третьего резистора, а первый вывод второго конденсатора соединен со вторым выводом второго резистора и вторым выводом четвертого резистора, вторые выводы первого и второго конденсаторов соединены с общей шиной. 1 ил.
Предлагаемое изобретение относится к радиоэлектронике и может быть использовано для частотной селекции сигналов.
Известен полосовой пьезоэлектрический фильтр [1], недостатком которого является высокий уровень шумов.
Задачей изобретения является создание активного полосового пьезоэлектрического фильтра с низким уровнем шумов.
Поставленная задача решается тем, что в фильтр, содержащий два пьезорезонатора, первые выводы которых подключены к входной клемме фильтра, к вторым выводам первого и второго пьезорезонаторов подключены первые выводы первого и второго резисторов, соответственно, и алгебраический сумматор (вычитатель), выполненный на операционном усилителе с резистивной отрицательной обратной связью, выход которого является выходом фильтра, к инвертирующему входу операционного усилителя подключен третий резистор, к неинвертирующему входу операционного усилителя подключены четвертый и пятый резисторы, второй вывод пятого резистора соединен с общей шиной, дополнительно введены первый и второй конденсаторы, при этом первый вывод первого конденсатора соединен со вторым выводом первого резистора и вторым выводом третьего резисторов, а первый вывод второго конденсатора соединен со вторым выводом второго резистора и вторым выводом четвертого резистора, вторые выводы первого и второго конденсаторов соединены с общей шиной.
При сравнении заявляемого решения не только с прототипом, но и с другими известными техническими решениями в науке и технике, не обнаружены решения, обладающие сходными признаками.
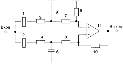
На чертеже приведена электрическая схема предлагаемого устройства.
Устройство состоит из первого 1 и второго 2 резонаторов, первого 3, второго 4, третьего 7, четвертого 8, пятого 9 и шестого 10 резисторов, операционного усилителя 11 и первого 5 и второго 6 конденсаторов.
Устройство работает следующим образом.
Используя матрицу проводимостей схемы, приведенной на чертеже, можно показать, что ее передаточная функция при условиях g1=g2, g3=g4, g5=g6, рС1=рС2, может быть представлена в следующем виде:

где Y1, Y2 – проводимости соответствующих пьезорезонаторов, рС1, рС2 – проводимости соответствующих конденсаторов, g1, g2, g3, g4, g5, g6 – проводимости соответствующих резисторов.
Из этого выражения следует, что данная схема при выполнении наложенных ограничений на элементы, будет соответствовать симметричной мостовой схеме и при соответствующем выборе параметров пьезорезонаторов может реализовать полосовую цепь. Кроме того, введение двух конденсаторов достаточно больших емкостей позволяет уменьшить выходное сопротивление схемы, подключаемой к сумматору, что практически снимает ограничение по увеличению входного сопротивления сумматора и тем самым позволяет производить достаточно точное суммирование напряжений, поступающих на его входы даже при небольших номиналах резисторов, входящих в его состав. Это позволяет значительно уменьшить шумы фильтра, обусловленные шумами резисторов сумматора.
Источник информации
1. Патент №1579418 от 24.06.1988. «Полосовой пьезоэлектрический фильтр», Ясинский И.М., Пантюхина Э.А., Насонова Л.В.
Формула изобретения
Активный полосовой пьезоэлектрический фильтр, содержащий два пьезорезонатора, первые выводы которых подключены ко входной клемме фильтра, ко вторым выводам первого и второго пьезорезонаторов подключены первые выводы первого и второго резисторов соответственно, и алгебраический сумматор, выполненный на операционном усилителе с резистивной отрицательной обратной связью, выход которого является выходом фильтра, к инвертирующему входу операционного усилителя подключен третий резистор, к неинвертирующему входу операционного усилителя подключены четвертый и пятый резисторы, второй вывод пятого резистора соединен с общей шиной, отличающийся тем, что в состав фильтра дополнительно введены первый и второй конденсаторы, при этом первый вывод первого конденсатора соединен со вторым выводом первого резистора и вторым выводом третьего резисторов, а первый вывод второго конденсатора соединен со вторым выводом второго резистора и вторым выводом четвертого резистора, вторые выводы первого и второго конденсаторов соединены с общей шиной.
РИСУНКИ
|
|