|
|
(21), (22) Заявка: 2005134837/14, 09.11.2005
(24) Дата начала отсчета срока действия патента:
09.11.2005
(43) Дата публикации заявки: 27.05.2007
(46) Опубликовано: 27.09.2007
(56) Список документов, цитированных в отчете о поиске:
SU 1644922 A1, 30.04.1991. EP 0300337 A2, 25.01.1989. SU 1672924 A3, 23.08.1993. SU 1690709 A1, 15.11.1992.
Адрес для переписки:
195427, Санкт-Петербург, ул. Акад. Байкова, 8, ФГУ “РНИИТО им. Р.Р. Вредена Росздрава”, патентный отдел
|
(72) Автор(ы):
Редько Кирилл Геннадьевич (RU), Закутнев Юрий Станиславович (RU), Петухов Алексей Иванович (RU), Закревский Константин Владимирович (RU), Игнатенко Василий Львович (RU), Лавров Николай Алексеевич (RU)
(73) Патентообладатель(и):
ФГУ “Российский научно-исследовательский институт травматологии и ортопедии им. Р.Р. Вредена Федерального агентства по здравоохранению и социальному развитию” (ФГУ “РНИИТО им. Р.Р. Вредена Росздрава”) (RU)
|
(54) УСТРОЙСТВО ДЛЯ НАПРАВЛЕНИЯ СВЕРЛА ПРИ БЛОКИРОВАНИИ
(57) Реферат:
Изобретение относится к травматологии и ортопедии и может быть использовано для блокирования интрамедуллярного стержня в дистальном отделе. Устройство для направления сверла при блокировании интрамедуллярного стержня содержит направляющее приспособление с неподвижной рукояткой. Направляющее приспособление выполнено рентгенопрозрачным и имеет острие и площадку для удара молотком. Рукоятка выполнена для дистанцирования руки хирурга от зоны непосредственного воздействия рентгеновских лучей. Острие имеет углубление в 2 см для фиксации сверла. Диаметр углубления соответствует диаметру фиксируемого сверла. Техническим результатом изобретения является устройство для направления сверла при блокировании интрамедуллярного стержня, которое содержит рентгенопрозрачное приспособление. 2 ил.
Изобретение относится к области медицины, а именно к травматологии и ортопедии, и может быть использовано для блокирования интрамедуллярного стержня в дистальном отделе.
Известен способ блокирования интрамедуллярного стержня с использованием дистального направляющего устройства (проксимально-дистальный визир с ползуном / кат. №40.3606 ChM, Польша). У данного способа имеется следующий существенный недостаток: во время введения в костномозговой канал деформация интрамедуллярного гвоздя вследствие изгиба и кручения делает определение точного расположения блокирующих болтов в дистальной части гвоздя невозможным.
Другой способ дистального блокирования – модуль из соединенных между собой стержнями двух колец аппарата Илизарова с направляющей втулкой также имеет недостатки, кроме описанных для первого способа это – недостаточно стабильная фиксация аппарата может приводить к смещению сверла с намеченной позиции.
Наиболее близким к предлагаемому является метод с использованием рентгенопрозрачной дрели. Недостатками применения этого устройства является стоимость самой рентгенопрозрачной насадки для дрели, и ее техническое обслуживание не позволяет надеяться на ее появление в ближайшее время в большинстве клиник.
Рентгенопрозрачная насадка для дрели изготавливается для использования с дрелью того же производителя.
Техническим результатом изобретения является устройство для направления сверла при блокировании интрамедуллярного стержня, состоящее из рентгенопрозрачного направляющего приспособления с рукояткой, которая неподвижно присоединена к направляющему устройству. Устройство для направления сверла при блокировании обеспечивает эффективное блокирование интрамедуллярного стержня, упрощает процедуру блокирования, позволяет точно расположить сверло над отверстием для блокирования, исключает смещение сверла, позволяет проводить корректировку положения сверла, уменьшает поглощаемую пациентом и хирургом дозу рентгеновского облучения (использование устройства исключает работу рентгеновского электронно-оптического преобразователя в режиме реального времени), что существенно сокращает длительность операции.
Результат изобретения достигается тем, что устройство для направления сверла сделано из рентгенонегативного материала, на острие которого имеется углубление для фиксации сверла (2,0 см и соответствующим фиксируемого сверла), а рукоятка направляющего приспособления позволяет дистанцировать руки хирурга от зоны непосредственного воздействия рентгеновских лучей. Изделие может быть изготовлено из различных полимерных материалов, полимеризационных и поликонденсационных пластмасс. В наибольшей степени для этой цели пригодны пластмассы, обладающие высокой прочностью, особенно к ударным нагрузкам.
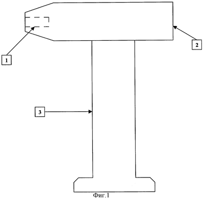
Общий вид устройства приведен на фигуре 1 (вид устройства в прямой проекции), где цифрой 1 обозначено углубление для фиксации сверла (2,0 см и соответствующим фиксирующего сверла), цифрой 2 – площадка для удара молотком, и цифрой 3 – рукоятка направляющего приспособления, и фигуре 2 (вид устройства в боковой проекции), где цифрой 1 обозначено углубление для фиксации сверла (2,0 см и соответствующим фиксирующего сверла), цифрой 2 – рукоятка направляющего приспособления.
Предлагаемое устройство работает следующим образом: сначала располагают С-образную дугу электронно-оптического преобразователя (ЭОП) таким образом, чтобы на мониторе были видны поперечные дистальные отверстия для блокирования. Передвигают ЭОП до тех пор, пока отверстие для блокирования не будет представлять собой точный круг. Определяют точку для введения при помощи острия скальпеля, разрез должен быть расположен точно над маркированным отверстием для блокирования. Вводят сверло через разрез кожи до кости в проекции отверстия для блокирования. Прижимают острие сверла к поверхности кости, присоединяют к нему устройство для выполнения дистального блокирования и придают устройству перпендикулярное к оси кости положение. Когда на экране ЭОП тень сверла в отверстии для блокирования превращается в точку, то устройство установлено правильно для прохождения обоих кортикальных слоев через отверстие для блокирования гвоздя. Ударом молотка сверло вбивают в кость. С помощью ЭОП проверяют правильность направления сверла. Направляющее устройство снимают, присоединяют к сверлу дрель и просверливают отверстие в кости через оба кортикальных слоя, проходя через отверстие для блокирования гвоздя.
Предлагаемое устройство позволяет выполнить блокирование интрамедуллярного стержня как в проксимальном, так и в дистальном отделе, как во фронтальной, так и в сагиттальной плоскостях.
Формула изобретения
Устройство для направления сверла при блокировании интрамедуллярного стержня, содержащее направляющее приспособление с неподвижной рукояткой, отличающееся тем, что направляющее приспособление выполнено рентгенопрозрачным и имеет острие и площадку для удара молотком, при этом рукоятка выполнена для дистанцирования руки хирурга от зоны непосредственного воздействия рентгеновских лучей, а острие имеет углубление для фиксации сверла, равное 2 см, причем диаметр углубления соответствует диаметру фиксируемого сверла.
РИСУНКИ
MM4A – Досрочное прекращение действия патента СССР или патента Российской Федерации на изобретение из-за неуплаты в установленный срок пошлины за поддержание патента в силе
Дата прекращения действия патента: 10.11.2007
Извещение опубликовано: 27.07.2009 БИ: 21/2009
|
|