|
(21), (22) Заявка: 2004129303/11, 29.04.2003
(24) Дата начала отсчета срока действия патента:
29.04.2003
(30) Конвенционный приоритет:
03.06.2002 (пп.1-9) FR 02/06765
(43) Дата публикации заявки: 27.06.2005
(46) Опубликовано: 27.09.2007
(56) Список документов, цитированных в отчете о поиске:
ЕР 1219217 A1, 03.07.2002. WO 0044268 A1, 03.08.2000. RU 2141214 C1, 20.11.1999. RU 2129830 C1, 10.05.1999.
(85) Дата перевода заявки PCT на национальную фазу:
30.09.2004
(86) Заявка PCT:
FR 03/50001 (29.04.2003)
(87) Публикация PCT:
WO 03/101265 (11.12.2003)
Адрес для переписки:
129010, Москва, ул. Б.Спасская, 25, стр.3, ООО “Юридическая фирма Городисский и Партнеры”, пат.пов. С.А.Дорофееву
|
(72) Автор(ы):
БЛАН Жан-Пьер (FR), ФЕРРЬЕ Кристиан (FR)
(73) Патентообладатель(и):
КОМПАНИ МЕДИТЕРАНЕЭН ДЕ КАФЕ С.А. (FR)
|
(54) УСТРОЙСТВО ДЛЯ ПРОИЗВОДСТВА НАПИТКОВ НАСТАИВАНИЕМ
(57) Реферат:
Изобретение относится к устройству для производства напитков, таких как кофе, настаиванием продукта, содержащегося в контейнере (2). Устройство имеет предназначенную для приема контейнера (2) камеру настаивания, образуемую двумя частями (3, 4), выполненными с возможностью схождения и расхождения, для закрывания и открывания камеры настаивания. Согласно изобретению только одна часть (3) камеры выполнена с возможностью вращения для прижатия контейнера (2) к вышеупомянутой части (4). Причем вращающаяся часть (3) камеры выполнена с возможностью продольного перемещения для открывания или закрывания камеры настаивания. Устройство содержит привод, общий для вращения и продольного перемещения подвижной части (3) камеры настаивания. Этот привод содержит приводной вал (13), подвижно связанный с подвижной частью (3) камеры при помощи, по меньшей мере, одного шатуна (14а), установленного с возможностью вращения между приводным валом (13) и вышеупомянутой подвижной частью (3) камеры настаивания. Достигается упрощение конструкции привода открывания/закрывания камеры настаивания, снижение мощности привода, а также повышение удобства приема/удаления контейнера с продуктом. 8 з.п. ф-лы, 8 ил.
Данное изобретение относится к устройству для производства напитков путем настаивания или экстракции продукта, содержащегося в контейнере.
В частности, оно может быть использовано для приготовления кофе из молотых кофейных зерен, упакованных в контейнер.
Такие контейнеры, как правило, изготовляют путем соединения двух листов фильтровальной бумаги, образующих внутреннее пространство упаковки для молотого кофе.
Известны различные машины для получения горячих напитков из молотых продуктов.
В частности, документ WO-A-00/38558 описывает камеру экстракции автоматической машины для приготовления горячих напитков, предназначенную для приема контейнеров или предварительно дозированных таблеток из молотого кофе.
Камера состоит из двух подвижных в горизонтальной плоскости частей, выполненных с возможностью отодвигаться или приближаться друг к другу, причем движение обеих частей взаимосвязано.
Машина, оборудованная таким образом, в общем, удовлетворяет поставленным требованиям, но делает необходимым перемещение двух составляющих частей камеры.
Поэтому в данной машине необходимо предусмотреть достаточно мощный привод и относительно сложную систему передачи мощности, необходимую для синхронизации движений.
В то же время из документа FR-A2.745.995 известна установка для производства напитков, в которой камера настаивания состоит из двух полуформ, одну несет поверхность корпуса установки, другая закреплена на поверхности бойлера, причем эти две поверхности обращены друг к другу.
Камера настаивания формируется, когда две половинки находятся рядом.
Соединение камеры осуществляется посредством перемещения одной из полуформ.
Представленная установка делает необходимой согласованную работу различных запирающих элементов, обеспечивающих удержание контейнера в момент загрузки и во время его входа в камеру настаивания.
Подвижность запирающих элементов в той же мере необходима, чтобы обеспечить удаление использованных порций.
Внутреннее устройство, описанное выше, требует использования различных запирающих элементов и устройства для удаления контейнеров.
В основу настоящего изобретения поставлена задача разработки устройства, позволяющего устранить недостатки вышеприведенных устройств.
Оно представляет собой усовершенствованное устройство для приготовления напитков.
Первое преимущество изобретения заключается в том, что оно позволяет осуществлять открывание и закрывание камеры настаивания, а также осуществлять загрузку и выгрузку контейнеров посредством меньшего числа движений и, в частности, комбинированным вращательным и поступательным движением только одной из составных частей камеры.
Заявленное изобретение позволяет преодолеть устоявшееся мнение, согласно которому установка контейнера и закрывание/открывание камеры требует подвижности многих деталей, в частности двух половинок камеры или дополнительных упоров.
Другое преимущество изобретения согласно предпочтительному варианту его осуществления состоит в использовании только одного приводного устройства для обеспечения вращательного и поступательного движений, обеспечивающего надежную синхронизацию с наименьшими затратами.
В соответствии с предпочтительным вариантом осуществления изобретения устройство приводится в действие пользователем поворотом рычага.
Данное изобретение относится к устройству для приготовления напитков настаиванием из продукта, содержащегося в контейнере, включающему в себя камеру настаивания, предназначенную для приема контейнера и состоящую из двух частей, выполненных с возможностью взаимного схождения и расхождения для закрывания или открывания камеры настаивания, отличающемуся тем, что одна из частей выполнена поворачивающейся для прижатия контейнера к вышеупомянутой части и с возможностью поступательного движения для открывания или закрывания камеры настаивания, причем устройство содержит общий привод для вращения и перемещения подвижной части, содержащий приводной вал, подвижно соединенный с подвижной частью камеры настаивания, по меньшей мере, одним шатуном, установленным с возможностью вращения между вышеупомянутым приводным валом и вышеупомянутой подвижной частью камеры настаивания.
В соответствии с предпочтительными вариантами осуществления изобретения устройство характеризуется следующими признаками.
Устройство содержит ползун, жестко соединенный с подвижной частью камеры настаивания при ее перемещении и относительно которого она поворачивается.
В устройстве предусмотрены направляющие для перемещения ползуна.
Вал приводится во вращение при помощи рычага.
Устройство содержит средства запирания при закрытии двух частей камеры настаивания.
Устройство содержит направляющие для контейнера.
Направляющие средства включают в себя направляющую с, по меньшей мере, одной канавкой, предназначенной для приема периферийной части контейнера.
Направляющие установлены подвижно, с возможностью следовать за движением схождения и расхождения частей.
Устройство содержит бойлер, расположенный со стороны невращающейся части камеры настаивания.
В дальнейшем изобретение поясняется описанием вариантов его осуществления со ссылками на сопровождающие фигуры чертежей, приводимых в качестве примеров и не ограничивающих варианты выполнения изобретения.
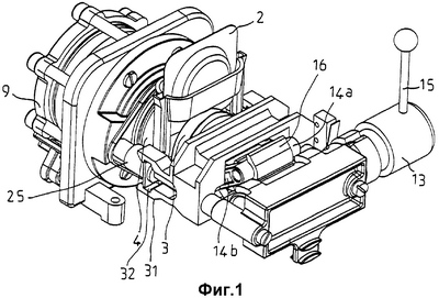
Фиг.1 представляет общий вид в перспективе устройства в соответствии с изобретением.
Фиг.2 – вид устройства сверху.
Фиг.3 и 4 представляют соответственно виды сбоку и в разрезе устройства согласно изобретению в положении загрузки контейнера.
Фиг.5 и 6 – соответственно виды сбоку и в разрезе устройства согласно изобретению в положении приема контейнера в камеру настаивания.
Фиг.7 и 8 – соответственно вид сбоку и продольный разрез устройства согласно изобретению в положении экстракции.
Устройство согласно изобретению, в частности, приведенное на фиг.1 и 2, обычно содержит бойлер 9, снабжающий горячей водой камеру 1 настаивания, для экстракции из вещества, содержащегося в контейнере, в частности из молотого кофе.
Как показано на фиг.4, система 10 циркуляции воды проходит сбоку устройства и содержит часть 11 подвода горячей воды в камеру настаивания 1 и часть отвода 12 с выходом в лоток 13, сливающий напиток в воронку 14, направляющую напиток в сосуд пользователя.
В качестве контейнеров с продуктом могут быть использованы контейнеры известных на рынке типов.
Желательно, но необязательно, использовать контейнеры 2, имеющие строго плоскую и твердую периферию, обеспечивающую сохранение формы контейнера.
Камера 1 настаивания состоит из двух частей 3, 4, которые могут сходиться для закрывания камеры 1, как показано на фиг.7 и 8, или расходиться для ее открывания, как показано на фиг.3-6.
Как будет показано ниже, часть 3 камеры выполнена с возможностью перемещения для приближения или отдаления от другой части 4.
В то же время часть 3 камеры выполнена с возможностью поворота с ограниченным ходом для перехода между различными положениями.
Предпочтительно использовать один и тот же привод для обеспечения перемещения и вращения подвижной части 3 камеры настаивания.
В качестве примера на фиг.4 обозначено положение оси 8 вращения подвижной части 3 камеры настаивания и оси 7 ее перемещения.
Ниже будет рассмотрен пример горизонтальной машины экстракции (в которой контейнер расположен строго вертикально и получает горячую воду по строго горизонтальной линии).
Однако возможны и другие варианты ориентации, не выходящие за рамки изобретения.
Единый привод состоит из приводного вала 13 с горизонтальной осью вращения и обеспечивает движение подвижной части 3 камеры выполнения.
С этой целью вал 13 взаимодействует с, по меньшей мере, одним шатуном 14a, 14b, предпочтительно с двумя шатунами. Как показано, например, на фиг.4, шатун 14a, 14b установлен с подвижной связью 16, 17 одной стороной на валу 13 и другой стороной на заднем конце подвижной части 3 камеры настаивания.
Движение ползуна 21 также синхронизировано с перемещением подвижной части 3 камеры настаивания и обеспечивает подвижное по оси 8 соединение вышеупомянутой подвижной части 3 камеры.
Перемещение ползуна 21, кроме того, управляется средствами направления, которые могут состоять из двух боковых направляющих 30а, 30b, как это следует из фиг.2.
В соответствии с первым вариантом выполнения вал 13 приведен во вращение механическим приводом.
В соответствии со вторым вариантом выполнения приведение во вращение осуществляется поворотом рычага 15 пользователем.
Соответственно, подвижная часть 3 наклонена вниз для образования опорной поверхности 6 в своей верхней части, для взаимодействия с нижней внешней поверхностью контейнера 2.
Поверхность 6 образует, таким образом, опору во время фазы загрузки контейнера 2.
Чтобы улучшить герметичность камеры 1 настаивания в закрытом положении, требуется увеличить усилие закрытия, производимое пользователем при помощи рычага 15, дополнительным усилием.
При закрытии двух частей 3, 4 камеры 1 настаивания может быть дополнительно предусмотрено средство запирания.
Предпочтительно использовать средства запирания в виде гидроцилиндра, подвижная мембрана которого способна вызывать небольшое перемещение части 4 камеры настаивания.
Все остальные средства запирания также возможны.
Предпочтительно, чтобы устройство также содержало направляющие средства контейнера 2 во время его перемещения в разных рабочих фазах.
С этой целью направляющие средства могут быть выполнены в виде направляющей 25, образованной двумя канавками 26, окружающими периферию контейнера 2.
Периферийная область вышеупомянутого контейнера 2 может вставляться в каждую из канавок 26.
Направляющие средства выгодно устанавливать с возможностью их перемещения для отслеживания движения сближения и удаления двух частей камеры.
С этой целью направляющие средства перемещаются вместе с ползуном 21 посредством толкателей 31, представленных, в частности, на фиг.3.
Толкатель 31 содержит часть с пазом 32, составляющим два участка нажима толкателя 31 на соответствующую поверхность направляющих средств.
Таким образом, движение направляющих средств соответствует движению ползуна 21 во время рабочих фаз.
С другой стороны, промежуток, образованный между двумя нажимными поверхностями, образованными пазом 32, обеспечивает вначале продвижение только подвижной части 3 камеры 1 настаивания, а затем совместное продвижение направляющих средств и подвижной части 3 по направлению к неподвижной части 4 камеры 1.
Система толкателя, выполненная таким образом, может быть реализована вокруг двух боковых направляющих 30a, 30b, обеспечивающих направление при перемещении подвижных элементов и сцепление составных частей устройства.
Рабочие фазы функционирования данного устройства более подробно проиллюстрированы на фиг.3-8.
Фиг.3 и 4 показывают первое положение функционирования устройства, в котором контейнер 2 находится в положении упора в верхнюю стенку подвижной части 3 камеры настаивания.
Рычаг 15 находится в предварительно заданном угловом положении, в данном случае – вертикальном.
Приведение в движение рычага 15 позволяет достичь положения, изображенного на фиг.5 и фиг.6, на которых контейнер 2 установлен в подвижную часть 3 камеры настаивания.
Между этими двумя фазами движения приводной вал 13 обеспечивает нажим шатуна 14а на заднюю часть подвижной части 3 камеры 1 и, в частности, вращение подвижной части в направлении по часовой стрелке.
Продолжая вращение рычага 15, вал 13 производит дополнительное давление на подвижную часть 3 камеры 1 посредством шатунов 14а, 14b, вызывающее перемещение подвижной части 3 камеры 1 и ее закрытие для формирования камеры 1 экстракции.
Можно предусмотреть упорные поверхности, в частности, на ползуне 21 для ограничения угловой подвижности подвижной части 3 камеры 1.
Таким образом, в положении, представленном на фиг.7 и 8, подвижная часть 3 закрывает камеру 1 экстракции.
Когда камера настаивания закрыта, горячая вода подается в камеру настаивания.
Напиток извлекается в лоток.
Как только экстрагирование произведено, обратное движение вала 13 влечет за собой отход подвижной части 3 камеры 1 и ее поворот.
В дальнейшем подвижная часть наклоняется, контейнер 2 освобождается и падает под действием силы тяжести в зону извлечения.
Подвижная часть 3 камеры 1, таким образом, повернутая вниз, снова обеспечивает образование опорной поверхности 6 загрузки на верхней части подвижной части 3.
На фиг.3, 5 и 7 изображены на виде сбоку перемещаемые направляющие средства.
В частности, изображен толкатель 31, вызывающий продвижение направляющих 25 по мере продвижения подвижной части 3 камеры 1.
Извлечение контейнера 2 завершается, как только подвижная часть 3 камеры оказывается отодвинутой, тогда как направляющие 25 все еще находятся на месте.
После извлечения контейнера направляющие 25, в свою очередь, подвергаются перемещению.
Запаздывание при перемещении направляющих 25 обеспечивает искомое отставание контейнера 2 перед возвращением устройства в исходное положение.
СПИСОК ОСНОВНЫХ ОБОЗНАЧЕНИЙ
1 Камера настаивания (экстракции)
2 Контейнер (дозатор)
3 Подвижная часть
4 Неподвижная часть
5 Опорная поверхность приема
6 Опорная поверхность загрузки
7 Ось перемещения
8 Ось вращения
9 Бойлер
10 Система циркуляции воды
11 Подвод
12 Отвод
13 Приводной вал
14a, 14b Шатун
15 Рычаг
16 Подвижное соединение на валу
17 Подвижное соединение на подвижной части
18 Соединительная деталь
21 Ползун
25 Направляющая
26 Канавка
27 Периферия контейнера
30a, 30b Боковые направляющие
31 Толкатель
32 Паз
Формула изобретения
1. Устройство для производства напитков настаиванием продукта, содержащегося в контейнере (2), содержащее камеру (1) настаивания, предназначенную для приема контейнера (2) и состоящую из двух частей (3, 4), выполненных с возможностью схождения или расхождения, для закрывания или открывания камеры настаивания (1), отличающееся тем, что часть (3) камеры настаивания выполнена с возможностью поворота и прижатия контейнера (2) к вышеупомянутой части, а также с возможностью перемещения, для открывания или закрывания камеры (1) настаивания, при этом устройство содержит общий привод для вращения и перемещения подвижной части (3) камеры (1), содержащий приводной вал (13), подвижно соединенный с подвижной частью (3) камеры (1), по меньшей мере, одним шатуном (14а, 14b), установленным с возможностью вращения между приводным валом (13) и подвижной частью (3) камеры (1).
2. Устройство по п.1, отличающееся тем, что оно содержит ползун (21), жестко связанный с подвижной частью (3) камеры (1) при ее поступательном движении, относительно которого часть (3) камеры может вращаться.
3. Устройство по п.2, отличающееся тем, что имеет направляющие (30а, 30b) для перемещения ползуна (21).
4. Устройство по любому из пп.1-3, отличающееся тем, что вал (13) приводится в движение при помощи рычага (15).
5. Устройство по п.1, отличающееся тем, что оно содержит средства запирания при закрытии двух частей камеры настаивания (1).
6. Устройство по п.1, отличающееся тем, что оно содержит направляющие для контейнера (2).
7. Устройство по п.6, отличающееся тем, что направляющие средства содержат направляющую (25) с, по меньшей мере, одной канавкой, предназначенной для принятия периферийной области (27) контейнера.
8. Устройство по одному из п.6 или 7, отличающееся тем, что направляющие средства установлены подвижно для синхронизации с движением схождения или расхождения частей камеры (1).
9. Устройство по п.1, отличающееся тем, что оно содержит бойлер (9), расположенный со стороны невращающейся части (4) камеры (1).
РИСУНКИ
|