|
|
(21), (22) Заявка: 2006103690/09, 09.02.2006
(24) Дата начала отсчета срока действия патента:
09.02.2006
(46) Опубликовано: 20.09.2007
(56) Список документов, цитированных в отчете о поиске:
US 3696368 А, 03.10.1972. RU 2145441 C1, 10.02.2000. SU 1831163 A1, 27.04.1996. US 3895368 A, 15.07.1975. US 4675657 A, 23.06.1987.
Адрес для переписки:
115563, Москва, ул. Ген. Белова, 14, ФГУП “СНПО “Элерон”, Н.Н. Шемигону
|
(72) Автор(ы):
Баларев Александр Федорович (RU), Бурмистров Евгений Сергеевич (RU), Лобачев Виктор Александрович (RU), Шнырев Сергей Сергеевич (RU)
(73) Патентообладатель(и):
Федеральное Государственное унитарное предприятие “Специальное научно-производственное объединение “Элерон” (RU)
|
(54) РАДИОТЕХНИЧЕСКОЕ УСТРОЙСТВО ДЛЯ ОХРАННОЙ СИГНАЛИЗАЦИИ
(57) Реферат:
Изобретение относится к техническим средствам охраны и может быть использовано для охраны участков местности и подступов к объектам. Техническим результатом настоящего изобретения является расширение его функциональных возможностей и области применения для обеспечения задачи помехоустойчивости, достигаемого за счет более высокого уровня эффективности обработки сигналов. Радиотехническое устройство для охранной сигнализации содержит передатчик в виде последовательно соединенных амплитудного модулятора, высокочастотного генератора и передающей антенны и приемник. Приемник содержит последовательно соединенные приемную антенну, высокочастотный блок, детектор радиочастот, усилитель видеоимпульсов, детектор видеоимпульсов, усилитель постоянного тока и блок автоматической регулировки усиления, выход которого соединен с управляющим входом высокочастотного блока. В приемник введены аналогово-цифровой преобразователь, 1-й регистр, 2-й регистр, 3-й регистр, 4-й регистр, 1-й цифровой компаратор, 2-й цифровой компаратор, логический элемент ИЛИ, логический элемент НЕ, счетчик, устройство хранения константы порога, 3-й цифровой компаратор. 1 ил.
Предлагаемое изобретение относится к техническим средствам охраны и может быть использовано для охраны участков местности и подступов к объектам.
Известно радиотехническое устройство для обнаружения вторжения нарушителей сантиметрового диапазона радиоволн (см. патент Великобритании №475111, МКИ G08B 13/24, НКИ G4N, 1977 г.), которое содержит передатчик, приемник и соответствующие антенны.
Ввиду особенностей сантиметрового диапазона радиоволн указанное устройство имеет антенны, высоко приподнятые над поверхностью земли, требует их точной юстировки и наличия прямой видимости между передатчиком и приемником, т.е. не обладает хорошей визуальной маскировкой, возможностью работы на инженерно неподготовленной местности и имеет большую трудоемкость установки.
Указанные недостатки могут быть устранены в радиотехнических устройствах для обнаружения вторжения нарушителя метрового диапазона радиоволн.
Из известных радиотехнических устройств для обнаружения наиболее близким по технической сущности к предлагаемому является радиотехническое устройство для обнаружения, описанное в патенте США №3696368, НКИ 340-258, МКИ G08B 13/00, 1972 г., содержащее передатчик в виде последовательно соединенных амплитудного модулятора, высокочастотного генератора и передающей антенны и приемник, содержащий последовательно соединенные приемную антенну, высокочастотный блок, детектор радиочастот, усилитель видеоимпульсов, детектор видеоимпульсов, усилитель постоянного тока, фильтр верхних частот, усилитель нижних частот и пороговый блок, а также блок автоматической регулировки усиления, вход которого подключен к выходу усилителя постоянного тока, а выход – к управляющему входу высокочастотного блока.
Устройство работает следующим образом. Передатчик излучает высокочастотный сигнал, который промодулирован более низкой частотой. Сигнал, излученный передатчиком, через приемную антенну поступает на высокочастотный блок, который осуществляет фильтрацию и необходимое усиление высокочастотного сигнала. Детектор радиочастот преобразует высокочастотный сигнал в последовательность видеоимпульсов, соответствующих сигналу модуляции в передатчике. Эта последовательность с помощью усилителя видеоимпульсов достигает амплитуды, достаточной для детектирования. Детектор видеоимпульсов осуществляет выделение огибающей видеосигнала. Сигнал с выхода детектора видеоимпульсов поступает на усилитель постоянного тока. Усиленная огибающая видеосигнала с выхода усилителя постоянного тока через блок автоматической регулировки усиления поступает на управляющий вход высокочастотного блока, осуществляя регулировку коэффициента усиления приемника таким образом, чтобы сигнал на выходе усилителя постоянного тока поддерживался неизменным при изменении уровня высокочастотного сигнала в приемной антенне, связанного с изменением условий распространения или с изменением расстояния между передатчиком и приемником. Выходной сигнал усилителя постоянного тока поступает через фильтр верхних частот, осуществляющий удаление постоянной составляющей, на усилитель нижних частот, где усиливается до уровня, необходимого для нормальной работы порогового блока. Выходным сигналом усилителя нижних частот является медленно меняющееся напряжение. Оно появляется, когда какой-либо объект, передвигаясь в зоне чувствительности данного устройства для обнаружения, вызывает изменение уровня высокочастотного сигнала в приемной антенне. Пороговый блок осуществляет включение сигнала тревоги при наличии сигнала от объекта на выходе усилителя нижних частот.
Обнаружение передвигающегося объекта в зоне чувствительности такого радиотехнического устройства осуществляется путем определения наличия сигнала на выходе усилителя нижних частот в пороговом блоке. В пороговом блоке сигнал от объекта на выходе усилителя нижних частот сравнивается с порогом и при превышении порога включается сигнал тревоги. Соответственно при таком способе определения наличия объекта в зоне обнаружения радиотехническое устройство будет обладать низкой помехоустойчивостью, то есть будет восприимчиво к грозовым разрядам, индустриальным помехам, мелким животным. Также данное радиотехническое устройство восприимчиво к находящемуся в зоне обнаружения на грунте растительному, снежному покрову.
Целью данного изобретения является расширение функциональных возможностей радиотехнического устройства посредством выделения характерных для движущегося объекта признаков в сигнале для повышения помехоустойчивости.
Техническим результатом настоящего изобретения является расширение его функциональных возможностей и области применения для повышения помехоустойчивости, достигаемого за счет более высокого уровня эффективности обработки сигналов от цели в метровом диапазоне радиоволн.
Указанный технический результат достигается тем, что в радиотехническое устройство для охранной сигнализации, содержащее передатчик в виде последовательно соединенных амплитудного модулятора, высокочастотного генератора и передающей антенны и приемник, содержащий последовательно соединенные приемную антенну, высокочастотный блок, детектор радиочастот, усилитель видеоимпульсов, детектор видеоимпульсов, усилитель постоянного тока и блок автоматической регулировки усиления, выход которого соединен с управляющим входом высокочастотного блока, отличающееся тем, что в него введены аналогово-цифровой преобразователь, 1-й регистр, 2-й регистр, 3-й регистр, 4-й регистр, 1-й цифровой компаратор, 2-й цифровой компаратор, логический элемент ИЛИ, логический элемент НЕ, счетчик, устройство хранения константы порога, 3-й цифровой компаратор, причем вход аналогово-цифрового преобразователя подключен к выходу усилителя постоянного тока, объединенного с входом блока автоматической регулировки усиления, а выход – к входам 1-го регистра и 2-го регистра, выход которого соединен со вторым входом 2-го цифрового компаратора и входом 4-го регистра, выход которого подключен к первому входу 4-го регистра, выход которого соединен со вторым входом логического элемента ИЛИ, первый вход которого подключен к выходу 1-го цифрового компаратора, второй вход которого соединен с выходом 1-го регистра и входом 3-го регистра, выход которого подключен к первому входу 1-го цифрового компаратора, а выход логического элемента ИЛИ соединен со счетным входом счетчика и входом логического элемента НЕ, выход которого подключен к входу сброса счетчика, выход которого соединен со вторым входом 3-го цифрового компаратора, к первому входу которого подключен выход устройства хранения константы порога, а выход 3-го цифрового компаратора является выходом устройства.
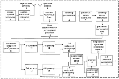
Сущность заявленного устройства поясняется чертежом, где изображена его функциональная схема.
В состав устройства входят:
амплитудный модулятор 1;
высокочастотный генератор 2, подключенный своим входом к амплитудному модулятору 1;
передающая антенна 3, соединенная с выходом высокочастотного генератора 2;
приемная антенна 4;
высокочастотный блок 5, подключенный своим входом к приемной антенне 4 и выполненный, например, в виде последовательно включенных усилителя высокой частоты и фильтра радиочастоты;
детектор радиочастот 6, вход которого соединен с выходом высокочастотного блока 5 и реализованный, например, с использованием последовательно соединенных смесителя, усилителя промежуточной частоты и амплитудного детектора;
усилитель видеоимпульсов 7, подключенный своим входом к выходу детектора радиочастот 6;
детектор видеоимпульсов 8, вход которого подключен к выходу усилителя видеоимпульсов 7;
усилитель постоянного тока 9, соединенный своим входом с выходом детектора видеоимпульсов 8;
блок автоматической регулировки усиления 10, вход которого подключен к выходу усилителя постоянного тока 9, а выход соединен с управляющим входом высокочастотного блока 5, и выполненный, например, в виде последовательно соединенных фильтра нижних частот и усилителя постоянного тока;
аналогово-цифровой преобразователь 11, подключенный своим входом к точке объединения выхода усилителя постоянного тока 9 и входа блока автоматической регулировки усиления 10;
1-й регистр 12, вход которого соединен с выходом аналогово-цифрового преобразователя 11;
2-й регистр 13, вход которого подключен к объединенным выходу аналогово-цифрового преобразователя 11 и входу 1-го регистра 12;
3-й регистр 14, соединенный своим входом с выходом 1-го регистра 12;
4-й регистр 15, вход которого подключен к выходу 2-го регистра минимумов 13;
1-й цифровой компаратор 16, первый вход которого соединен с выходом 3-го регистра 14, а второй подключен к объединенным выходу 1-го регистра 12 и входу 3-го регистра 14;
2-й цифровой компаратор 17, первый вход которого подключен к выходу 4-го регистра 15, а второй – к точке объединения выхода 2-го регистра 13 и входу 4-го регистра 15;
логический элемент ИЛИ 18, первый вход которого соединен с выходом 1-го цифрового компаратора 16, а второй – с выходом 2-го цифрового компаратора 17;
логический элемент НЕ 19, соединенный своим входом с выходом логического элемента ИЛИ 18;
счетчик 20, счетный вход которого подключен к объединенным выходу логического элемента ИЛИ 18 и входу логического элемента НЕ 19, а вход сброса – к выходу логического элемента НЕ 19;
устройство хранения константы порога 21, реализованное, например, в виде постоянного запоминающего устройства, в ячейке которого хранится число, соответствующее пороговому значению;
3-й цифровой компаратор 22, первый вход которого соединен с выходом устройства хранения константы порога 21, а второй – с выходом счетчика 20.
Сопоставительный анализ с прототипом показывает, что заявляемое устройство отличается наличием введенных новых блоков, к которым относятся аналогово-цифровой преобразователь, 1-й регистр, 2-й регистр, 3-й регистр, 4-й регистр, 1-й цифровой компаратор, 2-й цифровой компаратор, логический элемент ИЛИ, логический элемент НЕ, счетчик, устройство хранения константы порога, 3-й цифровой компаратор. Следовательно, заявляемое устройство соответствует критерию изобретения «новизна». Сравнение заявленного технического решения с другими техническими решениями показывает, что введенные блоки находят широкое применение для реализации технических функций, определяемых названием каждого из этих блоков. Однако сравнение заявляемого технического решения с техническим решением, принцип действия которого изложен в прототипе, и другими техническими решениями в данной области техники не позволяет выявить предложенные отличительные признаки по совокупности введенных блоков и связей, обеспечивающих получение нового технического результата (эффекта) и отличающих заявленное техническое решение от прототипа. Это свидетельствует о соответствии данного решения критерию «изобретательский уровень».
Устройство работает следующим образом. Высокочастотный генератор 2 вырабатывает высокочастотные колебания метрового диапазона радиоволн, которые модулируются амплитудным модулятором 1 и излучаются передающей антенной 3. Через приемную антенну 4 высокочастотные колебания, излученные передатчиком, поступают на высокочастотный блок 5, где они усиливаются и фильтруются. Детектор радиочастот 6, преобразует высокочастотные колебания в сигнал промежуточной частоты, который затем усиливается и преобразуется в последовательность видеоимпульсов с частотой модуляции. Эта последовательность через усилитель видеоимпульсов 7 поступает на детектор видеоимпульсов 8, где выделяется огибающая этой последовательности видеоимпульсов. Усилитель постоянного тока 9 усиливает эту огибающую до необходимого уровня. Огибающая последовательности видеоимпульсов поступает в блок автоматической регулировки усиления 10 и на аналогово-цифровой преобразователь 11. Блок автоматической регулировки усиления 10 отфильтровывает слабо меняющуюся составляющую огибающей, пропорциональную уровню входного сигнала, который затем усиливается до необходимого уровня и поступает на высокочастотный блок. Аналогово-цифровой преобразователь 11 преобразует текущее значение амплитуды в цифровой код. Выходной сигнал аналогово-цифрового преобразователя 11 в виде цифрового кода поступает на 1-й регистр 12 и записывается в него, если пришедшее текущее значение больше, чем уже имеющееся в регистре. Выходной сигнал аналогово-цифрового преобразователя 11 также поступает на 2-й регистр 13 и записывается в него, если текущее значение цифрового кода меньше, чем уже имеющееся в регистре. С выхода 1-го регистра 12 цифровой код поступает на 3-й регистр 14. Как только текущее значение цифрового кода становится меньше, чем записанное в 1-м регистре 12, или больше, чем записанное в 2-м регистре 13, то фиксируется достижение текущим значением максимума или минимума соответственно. При этом в случае фиксации достижения текущим значением максимума происходит сравнение на 1-м цифровом компараторе 16 содержимого 1-го регистра 12 с содержимым 3-го регистра 14 на предмет превышения содержимым 3-го регистра максимумов 14 величины содержимого 1-го регистра 12. После чего производится запись содержимого 1-го регистра 12 в 3-й регистр 14, а во 2-й регистр 13 производится запись текущего значения цифрового кода. Или в случае фиксации достижения текущим значением минимума происходит сравнение на 2-м цифровом компараторе 17 содержимого 2-го регистра 15 с содержимым 4-го регистра 15 на предмет превышения содержимым 2-го регистра 13 величины содержимого 4-го регистра 15. После чего производится запись содержимого 2-го регистра 13 в 4-й регистр 15, а в 1-й регистр 12 производится запись текущего значения цифрового кода. Сигналы 1-го цифрового компаратора 16 и 2-го цифрового компаратора 17 объединяются логическим элементом типа ИЛИ 18 и при выполнении выше оговоренных условий о сравнении содержимого регистров поступают на счетчик 20, который добавляет к своему содержимому единицу. При невыполнении выше оговоренных условий о сравнении содержимого регистров сигнал с выхода элемента типа ИЛИ 18 поступает через логический элемент типа НЕ 19 на вход сброса счетчика 20, обнуляя его содержимое. Выходной сигнал счетчика 20 поступает на 3-й цифровой компаратор 22, на другой вход 3-го цифрового компаратора 22 поступает константа порога из устройства хранения константы порога 21, которая выбирается исходя из значения рабочей частоты радиотехнического устройства и коэффициента направленного действия (КНД) приемной 4 и передающей 3 антенн. Если значение счетчика условий 20 превысит пороговое значение, записанное в устройстве хранения константы порога 21, то вырабатывается сигнал тревоги.
Таким образом, сигнал тревоги вырабатывается, если количество максимумов и минимумов при соответствующем изменении их величин во времени превышает значение, заложенное в устройстве хранения порога. Этим достигается повышение помехоустойчивости к грозовым разрядам, индустриальным помехам, мелким животным, при работе на грунтах, имеющих снежный, густой растительный покров.
В результате применения данного изобретения расширяются функциональные возможности радиотехнического устройства для охранной сигнализации, так как появляется возможность применения в сложных метеоусловиях во время грозы, вблизи индустриальных объектов, на местности, населенной мелкими животными, на грунтах, имеющих снежный, густой растительный покров. При этом уменьшается вероятность ложных срабатываний, что позволяет уменьшить количество выходов наряда охраны на охраняемые данным радиотехническим устройством рубежи. Также увеличивается вероятность обнаружения нарушителей в связи с тем, что сигнал тревоги вырабатывается не при превышении порогового уровня сигнала модуляции при прохождении нарушителя рубежа охраны, а при наличии в этом сигнале определенного количества максимумов и минимумов с соответствующими изменениями их величин во времени, характерными для перемещения нарушителя через рубеж охраны.
Формула изобретения
Радиотехническое устройство для охранной сигнализации, содержащее передатчик в виде последовательно соединенных амплитудного модулятора, высокочастотного генератора и передающей антенны и приемник, содержащий последовательно соединенные приемную антенну, усиливающий и фильтрующий высокочастотные колебания высокочастотный блок, детектор радиочастот, усилитель видеоимпульсов, детектор видеоимпульсов, усилитель постоянного тока и блок автоматической регулировки усиления, выход которого соединен с управляющим входом высокочастотного блока, отличающееся тем, что в него введены аналого-цифровой преобразователь, 1-й регистр, 2-й регистр, 3-й регистр, 4-й регистр, 1-й цифровой компаратор, 2-й цифровой компаратор, логический элемент ИЛИ, логический элемент НЕ, счетчик, устройство хранения константы порога, 3-й цифровой компаратор, причем вход аналого-цифрового преобразователя подключен к выходу усилителя постоянного тока, объединенного с входом блока автоматической регулировки усиления, а выход – к входам 1-го регистра и 2-го регистра, выход которого соединен со вторым входом 2-го цифрового компаратора и входом 4-го регистра, выход которого подключен к первому входу 2-го цифрового компаратора, выход которого соединен со вторым входом логического элемента ИЛИ, первый вход которого подключен к выходу 1-го цифрового компаратора, второй вход которого соединен с выходом 1-го регистра и входом 3-го регистра, выход которого подключен к первому входу 1-го цифрового компаратора, а выход логического элемента ИЛИ соединен со счетным входом счетчика и входом логического элемента НЕ, выход которого подключен к входу сброса счетчика, выход которого соединен со вторым входом 3-го цифрового компаратора, к первому входу которого подключен выход устройства хранения константы порога, а выход 3-го цифрового компаратора является выходом устройства.
РИСУНКИ
|
|