|
|
(21), (22) Заявка: 2006119165/06, 31.05.2006
(24) Дата начала отсчета срока действия патента:
31.05.2006
(46) Опубликовано: 20.09.2007
(56) Список документов, цитированных в отчете о поиске:
ДАНОВ Б.А., РОГАЧЕВ В.Д. Электрооборудование автомобилей КамАЗ. – М.: Транспорт, 1997. US 6575143 В2, 04.04.2002. ЕР 1496249 A1, 12.01.2005. SU 1451322 A1, 15.01.1989. CA 1054222 A, 08,05.1979. WO 99/58849 A1, 18.11.1999.
Адрес для переписки:
390014, г.Рязань, Рязанский военный автомобильный институт, НИО, А.Д. Герасимову
|
(72) Автор(ы):
Волков Степан Степанович (RU), Гумелев Василий Юрьевич (RU), Ильченко Сергей Сергеевич (RU), Мамонтов Евгений Васильевич (RU), Патрин Александр Николаевич (RU)
(73) Патентообладатель(и):
РЯЗАНСКИЙ ВОЕННЫЙ АВТОМОБИЛЬНЫЙ ИНСТИТУТ им. генерала армии В.П. Дубынина (RU)
|
(54) СИСТЕМА ЗАЖИГАНИЯ АВТОМОБИЛЯ
(57) Реферат:
Изобретение относится к автомобильной промышленности, в частности к устройствам электрооборудования по обеспечению работы двигателя внутреннего сгорания, и может быть использовано в производстве и эксплуатации автомобильной техники для повышения экономичности работы двигателя. Система зажигания двигателя внутреннего сгорания автомобиля содержит катушку зажигания, распределитель напряжения, соединенный со вторичной обмоткой катушки, свечи зажигания, соединенные с распределителем, электронный прерыватель тока первичной обмотки катушки, датчик положения поршня в цилиндре двигателя, соединенный с прерывателем и механически соединенный с валом распределителя. Дополнительно система снабжена датчиком давления, размещенным в цилиндре двигателя, компаратором, фазоамплитудным преобразователем, управляемым генератором импульсов с фазосдвигающим устройством, при этом датчик положения выполнен с тремя индукционными обмотками, имеющими фазовые углы, соответствующие верхней мертвой точке (ВМТ) положения поршня в цилиндре, до и после ВМТ, обмотка датчика с фазой до ВМТ соединена со входом фазосдвигающего устройства, выход которого соединен со входом электронного прерывателя тока, обмотка датчика положения с фазой после ВМТ и датчик давления соединены со входами компаратора, выход которого соединен с входом фазоамплитудного преобразователя, выход которого соединен с управляющим входом генератора с фазосдвигающим устройством, а датчик с фазой ВМТ соединен с синхронизатором, который соединен с синхронизирующими входами генератора и компаратора. Технический результат направлен на повышение экономичности работы двигателя и основан на электронной настройке момента времени максимума детонации рабочей смеси в цилиндре двигателя с положением поршня, максимально преобразующего энергию горения в механическую энергию вращения двигателя. 1 ил.
Изобретение относится к автомобильной промышленности, в частности к устройствам электрооборудования по обеспечению работы двигателя внутреннего сгорания, и может быть использовано в производстве и эксплуатации автомобильной техники для повышения экономичности работы двигателя.
Известна система зажигания рабочей смеси в двигателе автомобиля, содержащая катушку зажигания, распределитель напряжения, соединенный со вторичной обмоткой катушки, свечи зажигания, соединенные с распределителем, прерыватель тока первичной обмотки катушки, датчик положения поршня в цилиндре двигателя, контактирующий с прерывателем и механически соединенный с валом распределителя [А.Г.Сергеев, В.Е.Ютт. Диагностирование электрооборудования автомобилей. – М.: Изд. «Транспорт», 1987 г.].
Работа устройства основана на формировании высокого электрического напряжения путем прерывания тока в первичной обмотке катушки зажигания путем разъединения электрических контактов в некоторый момент времени, так чтобы максимальная интенсивность горения рабочей смеси была при положении поршня после максимальной точки сжатия или верхней мертвой точки (ВМТ). Недостатком известного устройства является искрение на контактах при прерывании тока, а также механический способ прерывания тока.
Наиболее близким к предлагаемому является система зажигания двигателя внутреннего сгорания автомобиля, содержащая катушку зажигания, распределитель напряжения, соединенный со вторичной обмоткой катушки, свечи зажигания, соединенные с распределителем, электронный прерыватель тока первичной обмотки катушки, датчик положения поршня в цилиндре двигателя, соединенный с прерывателем и механически соединенный с валом распределителя [Данов Б.А., Рогачев В.Д., Электрооборудование автомобилей КамАЗ. – М.: Транспорт, 1997].
Действие устройства основано на прерывании тока с помощью транзистора с электронным управлением. Управляющие сигналы поступают от индукционного датчика, механически соединенного с коленчатым валом двигателя, что позволяет формировать сигналы для управления транзистором с учетом положения поршня двигателя. Интервал времени от момента подачи управляющего сигнала датчика на транзисторный прерыватель до момента наиболее интенсивного горения рабочей смеси имеет некоторую длительность и зависит от многих факторов (скорость вращения, состав рабочей смеси, разряжение и т.д.). Поэтому электрическое напряжение на свечи зажигания подается с некоторым опережением времени, до положения ВМТ. Для совмещения времени наиболее интенсивного горения рабочей смеси (времени детонации) с нужным положением поршня, способным максимально преобразовать энергию горения в механическую энергию, используются механические регуляторы угла опережения зажигания.
Недостатком известного устройства является то, что механические регуляторы не позволяют учитывать все имеющиеся факторы, существенно влияющие на время возгорания рабочей смеси (развитие искрового разряда). Поэтому двигатель может работать в оптимально экономичном режиме по использованию топлива не во всем диапазоне рабочих условий.
Технический результат направлен на повышение экономичности работы двигателя и основан на электронной настройке момента времени максимума детонации рабочей смеси в цилиндре двигателя с положением поршня, максимально преобразующего энергию горения в механическую энергию вращения двигателя.
Технический результат достигается тем, что система зажигания двигателя внутреннего сгорания автомобиля, содержащая катушку зажигания, распределитель напряжения, соединенный со вторичной обмоткой катушки, свечи зажигания, соединенные с распределителем, электронный прерыватель тока первичной обмотки катушки, датчик положения поршня в цилиндре двигателя, соединенный с прерывателем и механически соединенный с валом распределителя, при этом дополнительно снабжена датчиком давления, размещенным в цилиндре двигателя, компаратором, фазоамплитудным преобразователем, управляемым генератором импульсов с фазосдвигающим устройством, при этом датчик положения выполнен с тремя индукционными обмотками, имеющими фазовые углы, соответствующие верхней мертвой точке (ВМТ) положения поршня в цилиндре, до и после ВМТ, при этом обмотка датчика с фазой до ВМТ соединена с рабочим входом генератора с фазосдвигающим устройством, выход которого соединен с входом электронного прерывателя тока, обмотка датчика положения с фазой после ВМТ и датчик давления соединены с входами компаратора, выход которого соединен с входом фазоамплитудного преобразователя, выход которого соединен с управляющим входом генератора с фазосдвигающим устройством, а датчик с фазой ВМТ соединен с синхронизатором, который соединен с синхронизирующими входами генератора и компаратора.
Отличительным признаком предлагаемого изобретения является то, что система зажигания дополнительно снабжена датчиком давления, размещенным в цилиндре двигателя, компаратором, фазоамплитудным преобразователем, управляемым генератором импульсов с фазосдвигающим устройством, при этом датчик положения выполнен с тремя индукционными обмотками, имеющими фазовые углы, соответствующие верхней мертвой точке (ВМТ) положения поршня в цилиндре, до и после ВМТ, при этом обмотка датчика с фазой до ВМТ соединена с рабочим входом генератора с фазосдвигающим устройством, выход которого соединен с входом электронного прерывателя тока, обмотка датчика положения с фазой после ВМТ и датчик давления соединены с входами компаратора, выход которого соединен с входом фазоамплитудного преобразователя, выход которого соединен с управляющим входом генератора с фазосдвигающим устройством, а датчик с фазой ВМТ соединен с синхронизатором, который соединен с синхронизирующими входами генератора и компаратора.
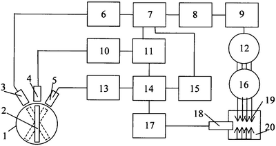
На чертеже представлена функциональная схема, поясняющая работу предлагаемой импульсной системы зажигания автомобиля.
Схема содержит индукционный датчик 1 с магнитным двухполюсным ротором 2, соединенным механически с коленчатым валом двигателя и имеющим однозначные угловые положения, соответствующие угловым положениям коленчатого вала и положениям поршня в цилиндре двигателя. На статоре датчика расположены три индукционные обмотки 3-5. Положение обмотки 4 соответствует точке максимального сжатия (верхней мертвой точке, далее ВМТ); положение обмотки 3 соответствует среднему значению угла опережения зажигания в автомобилях (8-10 град угловых до ВМТ); положение обмотки 5 соответствует углу максимальной отдачи мощности (8-12 град угловых после ВМТ). Выходы обмоток 3-5 соединены с формирователями импульсов соответственно 6, 10, 13. Выходы трех обмоток датчика образуют три аппаратных канала импульсов с разными фазовыми углами. Первый канал импульсов зажигания содержит последовательно соединенные формирователь импульсов 6, генератор импульсов 7 с фазосдвигающим устройством, с рабочим и управляющим входами, усилитель-формирователь 8, прерыватель тока 9, трансформатор зажигания 12, распределитель высокого напряжения 16, свечи зажигания 19, расположенные в цилиндрах двигателя 20. Второй канал в цепи обмотки 5 содержит последовательно соединенные формирователь импульсов 13, компаратор 14, фазоамплитудный преобразователь 15, выход которого соединен с управляющим входом генератора 7. Третий канал в цепи обмотки 4 содержит формирователь импульсов 10 и синхронизатор 11, соединенный с синхровходами генератора 7 и компаратора 14. В первом цилиндре двигателя 20 установлен датчик давления 18, вход которого соединен с входом сравнения компаратора 14.
Система зажигания работает следующим образом. В начальный момент времени работы двигателя индукционный датчик 1 вырабатывает сигналы для управления транзисторным прерывателем 9 тока первичной обмотки катушки зажигания 12 в моменты времени, определяемые угловым расположением обмотки 3 датчика 1, со средним углом опережения зажигания, например, 8-12 угловых градусов, что обеспечивает работу двигателя. При вращении ротора 2 датчика 1 обмотка 5 датчика вырабатывает сигналы на установленном угле после ВМТ, соответствующим или близким к углу максимальной отдачи мощности, поступающие на формирователь импульсов 13 и далее на один из входов компаратора 14. При детонации рабочей смеси в цилиндре 20 двигателя датчик давления 18 вырабатывает электрический сигнал, который поступает через формирователь импульсов 17 на второй вход компаратора 14. Суммарный сигнал в компараторе формируется из импульсов давления и индукционного датчика положения поршня в виде двух следующих друг за другом импульсов. Временной интервал между импульсами суммарного сигнала преобразуется преобразователем 15 “время – напряжение” в напряжение, величина которого пропорциональна временному интервалу между импульсами, а знак соответствует порядку следования импульсов от индукционного датчика и датчика давления. Если импульс давления следует за импульсом индукционного датчика положения поршня, то напряжение имеет положительный знак, если импульс давления опережает импульс индукционного датчика, то напряжение имеет отрицательный знак. Это напряжение поступает с выхода преобразователя 11 на управляющий вход генератора импульсов 7 с фазосдвигающим устройством, на рабочий вход которого поступают сигналы для запирания транзистора прерывателя 9. Фазосдвигающее устройство генератора 7 смещает временное положение импульса в соответствии со знаком и величиной управляющего напряжения так, чтобы импульс датчика давления совпадал с установленным положением импульса обмотки датчика “после ВМТ”, определяющее положение максимальной отдачи мощности. Положительное напряжение на управляющем входе генератора обеспечивает задержку импульса генератора по времени, а отрицательное напряжение вызывает импульс в генераторе, опережающий импульс от индукционного датчика.
Задержка импульса осуществляется в текущем периоде сжатия и воспламенения рабочей смеси. Смещение на более раннее время производится генерацией импульсов генератором и подачей их для следующего периода сжатия-воспламенения. При установке обмотки 3 датчика на максимальный угол опережения зажигания схема будет работать только в режиме задержки импульсов от обмотки 3.
Формирователи импульсов 6, 10, 13, 17 установлены для устойчивой работы электронного устройства в импульсном режиме. Для регулировки положения импульсов обмоток датчика положения поршня “до ВМТ” и “после ВМТ” в их электрические цепи могут быть дополнительно включены фазосдвигающие устройства. При этом управление сдвигом фаз осуществляется через синхронизатор 11 с использованием в качестве опорного импульса от обмотки 4 индукционного датчика, соответствующего положению поршня в ВМТ.
Сопоставительный анализ с прототипом показал, что предлагаемая система зажигания может работать в оптимальном режиме экономичности за счет автоподстройки момента детонации в положении поршня максимального преобразования энергии детонации в механическую энергию. Это достигается тем, что система зажигания дополнительно снабжена датчиком давления, размещенным в цилиндре двигателя, компаратором, фазоамплитудным преобразователем, управляемым генератором импульсов с фазосдвигающим устройством, при этом датчик положения выполнен с тремя индукционными обмотками, имеющими фазовые углы, соответствующие верхней мертвой точке (ВМТ) положения поршня в цилиндре, до и после ВМТ, при этом обмотка датчика с фазой до ВМТ соединен с рабочим входом генератора с фазосдвигающим устройством, выход которого соединен с входом электронного прерывателя тока, обмотка датчика положения с фазой после ВМТ и датчик давления соединены с входами компаратора, выход которого соединен с входом фазоамплитудного преобразователя, выход которого соединен с управляющим входом генератора с фазосдвигающим устройством, а датчик с фазой ВМТ соединен с синхронизатором, который соединен с синхронизирующими входами генератора и компаратора.
Формула изобретения
Система зажигания двигателя внутреннего сгорания автомобиля, содержащая катушку зажигания, распределитель напряжения, соединенный со вторичной обмоткой катушки, свечи зажигания, соединенные с распределителем, электронный прерыватель тока первичной обмотки катушки, датчик положения поршня в цилиндре двигателя, соединенный с прерывателем и механически соединенный с валом распределителя, отличающаяся тем, что дополнительно снабжена датчиком давления, размещенным в цилиндре двигателя, компаратором, фазо-амплитудным преобразователем, управляемым генератором импульсов с фазосдвигающим устройством, при этом датчик положения выполнен с тремя индукционными обмотками, имеющими фазовые углы, соответствующие верхней мертвой точке (ВМТ) положения поршня в цилиндре, до и после ВМТ, при этом обмотка датчика с фазой до ВМТ соединена с рабочим входом генератора с фазосдвигающим устройством, выход которого соединен с входом электронного прерывателя тока, обмотка датчика положения с фазой после ВМТ и датчик давления соединены с входами компаратора, выход которого соединен с входом фазо-амплитудного преобразователя, выход которого соединен с управляющим входом генератора с фазосдвигающим устройством, а датчик с фазой ВМТ соединен с синхронизатором, который соединен с синхронизирующими входами генератора и компаратора.
РИСУНКИ
MM4A – Досрочное прекращение действия патента СССР или патента Российской Федерации на изобретение из-за неуплаты в установленный срок пошлины за поддержание патента в силе
Дата прекращения действия патента: 01.06.2008
Извещение опубликовано: 20.04.2010 БИ: 11/2010
|
|