|
(21), (22) Заявка: 2005128946/13, 19.09.2005
(24) Дата начала отсчета срока действия патента:
19.09.2005
(43) Дата публикации заявки: 27.03.2007
(46) Опубликовано: 10.09.2007
(56) Список документов, цитированных в отчете о поиске:
RU 34085 U1, 27.11.2003. RU 2137500 С1, 20.09.1999. RU 2203529 С2, 10.05.2003.
Адрес для переписки:
101000, Москва, до востребования, Д.А. Певцову (для Даабуля)
|
(72) Автор(ы):
Даабуль Сафуан Ахмед (RU)
(73) Патентообладатель(и):
Даабуль Сафуан Ахмед (RU)
|
(54) УСТРОЙСТВО ДЛЯ ПОЛУЧЕНИЯ БИОЛОГИЧЕСКИ АКТИВНОГО ВЕЩЕСТВА
(57) Реферат:
Изобретение относится к устройствам для получения биологически активных веществ (БАВ) на основе веществ, содержащих воду, в частности воды, растворов, сиропов, сахаров, масел, кремов, парафина, гомеопатических шариков, нозодов и других веществ, свойства которых обеспечивают возможность их структурирования. Устройство содержит источник 1 сигнала с частотой f1, источник 2 сигнала с частотой f2, излучатель 3, усилитель 4. Излучатель может быть выполнен в виде металлической пластины, катушки индуктивности или звуковым. Изобретение позволяет получать биологически активные вещества с различной заданной активностью. 4 з.п. ф-лы, 5 ил.
Изобретение относится к устройствам для получения биологически активных веществ (БАВ) на основе веществ, содержащих воду, например воды, растворов, сиропов, а также сахаров, масел, кремов, парафина, гомеопатических шариков, нозодов и других веществ, свойства которых обеспечивают возможность их структурирования.
Известны различные устройства для получения биологически активных веществ (1, 2, 3).
Наиболее близким из них к предложенному является устройство для получения биологически активного вещества, включающее источник сигнала с частотой f1, выход которого соединен с первым входом излучателя (1).
Известное устройство обеспечивает получение БАВ со структурой, определяемой структурой исходного БАВ (с которого переносится информация) и, следовательно, обладающего активностью исходного БАВ.
Технический результат от использования предлагаемого устройства заключается в получении БАВ с различной заданной активностью.
Указанный различный технический результат достигается тем, что в устройство для получения биологически активного вещества, включающее первый источник сигнала с частотой или частотой повторения f1, выход которого соединен с первым входом излучателя, введен второй источник сигнала с частотой или частотой повторения f2 f1, выход которого соединен со вторым входом излучателя, значения частот f1 и f2 лежат в диапазоне 010 Гц.![]()
Указанный технический результат достигается также тем, что выход первого источника сигнала соединен с первым входом излучателя через усилитель.
Указанный технический результат достигается также тем, что излучатель выполнен в виде металлической пластины.
Указанный технический результат достигается также тем, что излучатель выполнен в виде катушки индуктивности.
Указанный технический результат достигается также тем, что излучатель выполнен звуковым.
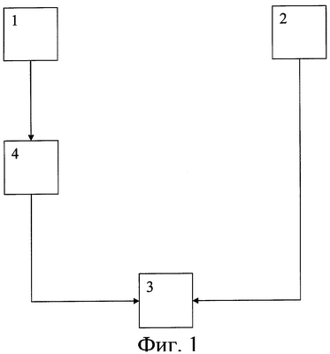
На фиг.1 изображено предлагаемое устройство для получения биологически активного вещества, на фиг.2 показаны примеры различных типов структур воды, полученные с использованием предлагаемого устройства.
Устройство содержит источник 1 сигнала с частотой f1, источник 2 сигнала с частотой f2, излучатель 3, усилитель 4.
Устройство работает следующим образом. Сигналы от источников 1, 2 поступают на входы (разные края металлической пластины, полюса катушки индуктивности или громкоговорителя) излучателя 3 через усилитель 4 и излучаются в окружающее пространство, создавая электромагнитное или звуковое поле, под действием которого вещества, находящиеся в этом поле, структурируются. Использование усилителя 4 увеличивает время, в течение которого сохраняется сформированная структура БАВ.
Серия проведенных экспериментов с использованием заявленного устройства показала, что при варьировании значений частот f1 и f2 происходит изменение биологической активности веществ, что дает возможность гарантированного получения БАВ с различной заданной активностью, преимущественно воздействующего на определенную систему организма или его орган.
Источники информации
1. RU 34085 U1, 27.11.2003.
2. RU 2137500 C1, 20.09.1999.
3. RU 2203529 C2, 10.05.2003.
Формула изобретения
1. Устройство для получения биологически активного вещества на основе вещества, содержащего воду, включающее первый источник сигнала с частотой или частотой повторения f1 выход которого соединен с первым входом излучателя, отличающееся тем, что введен второй источник сигнала с частотой или частотой повторения f2 f1, выход которого соединен со вторым входом излучателя, при этом значения частот f1 и f2 лежат в диапазоне 010 Гц.![]()
2. Устройство по п.1, отличающееся тем, что выход первого источника сигнала соединен с первым входом излучателя через усилитель.
3. Устройство по п.1 или 2, отличающееся тем, что излучатель выполнен в виде металлической пластины.
4. Устройство по п.1 или 2, отличающееся тем, что излучатель выполнен в виде катушки индуктивности.
5. Устройство по п.1 или 2, отличающееся тем, что излучатель выполнен звуковым.
РИСУНКИ
QB4A – Регистрация лицензионного договора на использование изобретения
Лицензиар(ы): Даабуль Сафуан Ахмед
Вид лицензии*: НИЛ
Лицензиат(ы): Общество с ограниченной ответственностью “Акванорм”
Договор № РД0040973 зарегистрирован 16.09.2008
Извещение опубликовано: 27.10.2008 БИ: 30/2008
* ИЛ – исключительная лицензия НИЛ – неисключительная лицензия
MM4A – Досрочное прекращение действия патента СССР или патента Российской Федерации на изобретение из-за неуплаты в установленный срок пошлины за поддержание патента в силе
Дата прекращения действия патента: 20.09.2008
Извещение опубликовано: 27.07.2010 БИ: 21/2010
|