|
|
(21), (22) Заявка: 2005134199/09, 03.11.2005
(24) Дата начала отсчета срока действия патента:
03.11.2005
(30) Конвенционный приоритет:
09.11.2004 KR 10-2004-0091119
(43) Дата публикации заявки: 10.05.2007
(46) Опубликовано: 27.08.2007
(56) Список документов, цитированных в отчете о поиске:
RU 2233045 С2, 20.07.2004. RU 2237365 С2, 27.09.2004. EP 1463217 A1, 29.09.2004. WO 03105370 A1, 18.12.2003. WO 02078212 A1, 03.10.2002.
Адрес для переписки:
129010, Москва, ул. Б.Спасская, 25, стр.3, ООО “Юридическая фирма Городисский и Партнеры”, пат.пов. Г.Б. Егоровой, рег.№ 513
|
(72) Автор(ы):
ХЕО Юн-Хиоунг (KR), Фан ЛИСХАУТ Герт Ян (GB), ЛИ Дзу-Хо (KR), ЧО Дзоон-Йоунг (KR), КИМ Янг-Бум (KR), КВАК Йонг-Дзун (KR)
(73) Патентообладатель(и):
САМСУНГ ЭЛЕКТРОНИКС КО., ЛТД. (KR)
|
(54) СПОСОБ И УСТРОЙСТВО ДЛЯ ПЛАНИРОВАНИЯ ПЕРЕДАЧИ ДАННЫХ ПО ОБРАТНОЙ ЛИНИИ СВЯЗИ, ИСПОЛЬЗУЮЩЕЙ ИДЕНТИФИКАТОР ОБОРУДОВАНИЯ ПОЛЬЗОВАТЕЛЯ, В СИСТЕМЕ МОБИЛЬНОЙ СВЯЗИ, ПОДДЕРЖИВАЮЩЕЙ СЛУЖБУ ПАКЕТНОЙ ПЕРЕДАЧИ ДАННЫХ ПО ОБРАТНОЙ ЛИНИИ СВЯЗИ
(57) Реферат:
Изобретение относится к системе мобильной связи. Технический результат заключается в увеличении емкости прямой линии связи. Заявлены способ и устройство для управления скоростью передачи данных обратной линии связи без увеличения накладных расходов на сигнализацию по прямой линии связи в системе мобильной связи, которая поддерживает службу пакетной передачи данных по обратной линии связи. Узел В передает абсолютные разрешения (AG), используя один из первого и второго идентификаторов, на оборудование пользователя (UE). После приема AG с первым UE-ID UE передает данные обратной линии связи в пределах разрешенной максимальной скорости передачи данных, указанной AG, и принимает относительное разрешение (RG) в следующем временном интервале передачи (TTI). После приема AG со вторым UE-ID UE не принимает RG. 4 н. и 24 з.п. ф-лы, 14 ил., 10 табл.
Область техники
Настоящее изобретение относится к системе мобильной связи, поддерживающей службу пакетной передачи данных по обратной линии связи. Более конкретно, настоящее изобретение относится к способу и устройству для планирования передачи данных по обратной линии связи для оборудования пользователя (ОП, UE), которое использует расширенный выделенный транспортный канал обратной линии связи.
Описание предшествующего уровня техники
Универсальная Служба Мобильной Связи (UMTS) является системой мобильной связи 3-го поколения, которая использует WCDMA (широкополосный множественный доступ с кодовым разделением каналов) и основана на Европейской Глобальной Системе для системы мобильной связи (GSM). UMTS предоставляет мобильным абонентам единообразную службу для передачи на основании пакетной передачи текстовых данных, данных оцифрованной речи, видео и мультимедийных данных на скорости 2 Мб/с или выше независимо от их географического расположения. С введением концепции виртуального доступа UMTS разрешает доступ к любому конечному пункту в пределах сети в любое время. Виртуальный доступ относится к доступу с коммутацией пакетов, используя пакетный протокол, подобный Интернет-протоколу (IP).
Система UMTS использует транспортный канал, называемый расширенный выделенный канал обратной линии связи (EUDCH или E-DCH, РВКОЛС), чтобы обеспечить улучшенные параметры пакетной передачи для передач по обратной линии связи от UE к Узлу B (или базовой станции). Чтобы увеличить стабильность высокоскоростной передачи данных, к E-DCH передачам были добавлены Адаптивная Модуляция и Кодирование (AMC), Гибридный Автоматический Запрос Повторения (HARQ) и управляемое Узлом B планирование.
AMC является способом адаптивного выбора схемы модуляции и кодирования (MCS) согласно канальным условиям между Узлом B и UE. Множество конфигураций MCS (центра коммутации мобильной связи, ЦКМС) может быть определено в соответствии с доступными схемами модуляции и кодирования. Адаптивный выбор конфигурации MCS согласно канальным условиям увеличивает эффективность использования ресурсов.
HARQ является схемой повторной передачи пакета для повторной передачи пакета для коррекции ошибок в ранее переданном пакете. HARQ содержит Комбинирование Отслеживания (CC) и Возрастающую Избыточность (IR). В CC повторно передаваемый пакет имеет тот же формат, что и ранее переданный пакет, в то время как в IR ранее переданный пакет и повторно передаваемый пакет форматированы по-разному.
Управляемое Узлом B планирование является схемой, в которой Узел B определяет, разрешить ли E-DCH передачу (передачу по каналу E-DCH) для UE. Когда IE-DCH передача разрешается, определяется разрешенная максимальная скорость передачи данных и информация о скорости передачи данных передается к UE. На основании информации о скорости передачи данных UE определяет доступную скорость передачи E-DCH данных.
Фиг.1 иллюстрирует передачу данных по обратной линии связи по (каналу) E-DCH в типовой системе мобильной связи. Ссылочная позиция 110 обозначает Узел B, поддерживающий E-DCH, и ссылочные позиции 101-104 обозначают UE, использующие E-DCH. Как проиллюстрировано, UE 101-104 передают данные к Узлу B 110 по каналам E-DCH 111-114.
Узел B 110 индивидуально уведомляет UE относительно разрешенной E-DCH передачи посредством передачи к UE разрешений (предоставлений) планирования и информации о скорости передачи E-DCH данных на основании информации о заполнении буфера, запрошенной скорости передачи данных и информации о канальных условиях, принятой от UE. Эта операция называется планированием передачи данных по обратной линии связи. Планирование выполняется так, что измеренное увеличение шума в Узле В не превышает порог увеличения шума, таким образом увеличивая эффективность всей системы. Например, низкие скорости передачи данных назначают удаленным UE, таким как UE 103 и 104, в то время как высокие скорости передачи данных назначают близлежащим UE, таким как UE 101 и 102. UE 101-104 определяют свои разрешенные максимальные скорости передачи данных для E-DCH данных на основании разрешений планирования (информации о разрешении планирования) и передают E-DCH данные на определенных скоростях передачи данных.
Сигналы обратной линии связи различных UE вызывают помехи друг для друга из-за отсутствия синхронизации сигналов. Эффективность приема Узла B все более и более страдает при увеличении числа сигналов обратной линии связи. Компромиссная эффективность приема имеет место, когда количество сигналов обратной линии связи увеличивается, так как когда увеличивается число сигналов обратной линии связи, также увеличивается величина помех в отношении сигнала обратной линии связи любого заданного UE. Эта проблема может быть преодолена, увеличивая мощность передачи UE по обратной линии связи. Однако при этом увеличенная мощность передачи в свою очередь служит в качестве помехи другим сигналам обратной линии связи. Таким образом, эффективность приема может быть еще скомпенсирована в Узле B. Полная мощность сигналов обратной линии связи, принятых в Узле B, должна быть ограничена, чтобы поддерживать приемлемую эффективность приема. Превышение над тепловым шумом (ROT) представляет радиоресурсы обратной линии связи, используемые Узлом B, которое определяется как
ROT = I0/N0 (1),
где I0 обозначает спектральную плотность мощности по полной полосе приема, то есть полную мощность всех сигналов обратной линии связи, принятых в Узле B. N0 обозначает спектральную плотность мощности теплового шума в Узле B. Поэтому разрешенный максимум ROT представляет полные радиоресурсы обратной линии связи, доступные Узлу B.
Общее значение ROT выражено как сумма межсотовых помех, речевого трафика и E-DCH трафика. При управляемом Узлом В планировании предотвращается одновременная передача пакетов множеством UE на высоких скоростях передачи данных, таким образом поддерживая общее значение ROT равным или ниже целевого ROT, чтобы всегда гарантировать приемлемую эффективность приема. Когда высокие скорости передачи данных разрешаются для конкретных UE, они не разрешаются для других UE в управляемом Узлом В планировании. Следовательно, общее значение ROT не превышает целевого значения ROT.
В случае, когда много UE используют E-DCH-услугу в одной ячейке, накладные расходы на сигнализацию (передачу сигналов) прямой линии связи для разрешений планирования должно быть рассмотрено в управляемом узлом В планировании. Для большого количества UE, использующих E-DCH, потребляемая мощность прямой линии связи Узла B увеличивается при увеличении передач разрешений планирования и количества кодов выделения (формирования) канала (канализации) прямой линии связи для приема разрешений планирования. В результате общая емкость прямой линии связи ячейки уменьшается.
Соответственно, имеется потребность в способе, который уменьшает накладные расходы на сигнализацию прямой линии связи при передаче разрешений планирования, включенных в управляемое Узлом В планирование так, чтобы увеличить емкость прямой линии связи.
Сущность изобретения
Аспект настоящего изобретения предназначен для решения по меньшей мере вышеупомянутых проблем и/или недостатков и должен обеспечивать по меньшей мере преимущества, описанные ниже. Соответственно, аспект настоящего изобретения должен обеспечить способ и устройство для уменьшения накладных расходов на сигнализацию при планировании услуги пакетной передачи данных по обратной линии связи в Узле B.
Другой аспект настоящего изобретения предназначен для обеспечения способа и устройства для эффективной передачи разрешения планирования, используя общий идентификатор (ID, ИД) и выделенный ID, с уменьшенными накладными расходами на сигнализацию прямой линии связи в Узле B, который обеспечивает услугу пакетной передачи данных по обратной линии связи по выделенному каналу обратной линии связи.
Другой аспект настоящего изобретения предназначен для обеспечения способа и устройства для эффективного приема в UE разрешения планирования, которое Узел B передает с минимизированными накладными расходами на сигнализацию прямой линии связи.
Вышеупомянутые аспекты достигаются посредством обеспечения способа и устройства для управления скоростью передачи данных обратной линии связи без увеличения накладных расходов на сигнализацию прямой линии связи в системе мобильной связи, которая поддерживает услугу пакетной передачи данных по обратной линии связи.
Согласно одному аспекту настоящего изобретения в способе планирования передачи данных по обратной линии связи UE в системе мобильной связи, которая поддерживает услугу передачи пакетных данных по обратной линии связи, для UE назначают первый UE-ID и второй UE-ID для планирования передач данных по обратной линии связи. UE принимает от Узла B AG, указывающее абсолютное значение разрешенной максимальной скорости передачи данных для передачи данных по обратной линии связи, и определяет, имеет AG первый или второй UE-ID. Если AG имеет первый UE-ID, то UE принимает от Узла B RG, указывающее изменение разрешенной максимальной скорости передачи данных для передачи данных по обратной линии связи. Если AG имеет второй UE-ID, UE пренебрегает RG, принятое от Узла B. UE передает данные обратной линии связи в пределах разрешенной максимальной скорости передачи данных, разрешенной одним из AG и RG.
Согласно другому аспекту настоящего изобретения в устройстве для планирования передачи данных по обратной линии связи в UE в системе мобильной связи, поддерживающей пакетную передачу данных по обратной линии связи, приемник принимает AG, указывающее абсолютное значение разрешенной максимальной скорости передачи данных для передачи данных по обратной линии связи, от Узла B. Блок принятия решения принимает первый и второй UE-ID, назначенные для планирования передачи данных по обратной линии связи, и определяет, имеет ли AG первый или второй UE-ID. Контроллер управляет первым и вторым UE-ID, выдает первый и второй UE-ID на блок принятия решения и устанавливает режим приема RG равным ON (включено), если AG имеет первый UE-ID, и режим приема RG равным OFF, если AG имеет второй UE-ID. Здесь, RG указывает изменение в разрешенной максимальной скорости передачи данных для передачи данных по обратной линии связи, передаваемых от Узла B. Приемник RG принимает RG от Узла B, если режим приема RG установлен в ON. Блок принятия решения об информации RG выдает команду “увеличить скорость передачи” или “уменьшить скорость передачи” для разрешенной максимальной скорости передачи данных на контроллер согласно принятому RG.
Согласно дополнительному аспекту настоящего изобретения в способе планирования передачи данных по обратной линии связи для UE в Узле B в системе мобильной связи, поддерживающей пакетную передачу данных по обратной линии связи, Узлу B назначают первый UE-ID и второй UE-ID для планирования передачи данных по обратной линии связи, определяют разрешенную максимальную скорость передачи данных для UE и выбирают один из первого и второго UE-ID, чтобы оповестить UE о разрешенной максимальной скорости передачи данных. Здесь, первый UE-ID указывает прием RG, указывающее изменения в разрешенной максимальной скорости передачи данных, и второй UE-ID указывает не-прием RG. Узел B формирует AG, указывающее разрешенную максимальную скорость передачи данных, и суммирует выбранный UE-ID с AG. Узел B затем передает AG с выбранным UE-ID к UE.
Согласно еще одному аспекту настоящего изобретения в устройстве для планирования передачи данных по обратной линии связи для UE в Узле B в системе мобильной связи, которая поддерживает пакетную передачу данных по обратной линии связи, планировщик управляет первым и вторым UE-ID, назначенными для планирования передачи данных по обратной линии связи, определяет разрешенную максимальную скорость передачи данных для UE и выбирает один из первого и второго UE-ID для уведомления UE о разрешенной максимальной скорости передачи данных. Первый UE-ID указывает прием RG, указывающее изменение разрешенной максимальной скорости передачи данных, и второй UE-ID указывает не-прием RG. Генератор информации о скорости передачи формирует AG, указывающее разрешенную максимальную скорость передачи данных. Суммирующий блок суммирует выбранный UE-ID с AG. Передатчик передает AG с выбранным UE-ID к UE.
Другие задачи, преимущества и существенные признаки изобретения станут очевидны специалистам из нижеследующего подробного описания, которое вместе с приложенными чертежами раскрывает примерные варианты осуществления изобретения.
Краткое описание чертежей
Вышеупомянутые и другие задачи, признаки и преимущества некоторых вариантов осуществления настоящего изобретения более очевидны из нижеследующего описания совместно с сопровождающими чертежами, на которых:
фиг.1 иллюстрирует передачу данных по обратной линии связи по E-DCH в типовой системе мобильной связи;
Фиг.2А и 2В изображают виды, сравнивающие передачу индивидуального разрешения планирования ко всем UE, и передачу общего разрешения планирования некоторым UE;
фиг.3 иллюстрирует формат данных расширенного канала абсолютного разрешения обратной линии связи (E-AGCH) для передачи AG согласно варианту осуществления настоящего изобретения;
фиг.4 изображает последовательность операций, иллюстрирующую работу UE согласно варианту осуществления настоящего изобретения;
фиг.5 изображает схему передатчика в Узле В согласно варианту осуществления настоящего изобретения;
фиг.6 изображает схему приемника в UE согласно варианту осуществления настоящего изобретения;
фиг.7 изображает последовательность операций, иллюстрирующую работу UE согласно другому варианту осуществления настоящего изобретения;
фиг.8 изображает схему передатчика в Узле B согласно второму варианту осуществления настоящего изобретения;
фиг.9 изображает схему приемника в UE согласно второму варианту осуществления настоящего изобретения;
фиг.10 иллюстрирует формат данных расширенного канала разрешения планирования (E-SGCH) для передачи информации сигнализации по прямой линии связи согласно третьему варианту осуществления настоящего изобретения;
фиг.11 изображает последовательность операций, иллюстрирующую работу UE согласно четвертому варианту осуществления настоящего изобретения;
фиг.12 изображает последовательность операций, иллюстрирующую работу для определения скорости передачи данных по обратной линии связи в UE согласно четвертому варианту осуществления настоящего изобретения;
фиг.13 изображает последовательность операций, иллюстрирующую работу для определения скорости передачи данных по обратной линии связи в UE согласно пятому варианту осуществления настоящего изобретения; и
фиг.14 изображает схему приемника в UE согласно пятому варианту осуществления настоящего изобретения.
На всех чертежах предполагается, что аналогичные ссылочные позиции на чертежах относятся к аналогичным элементам, признакам и структурам.
Подробное описание примерных вариантов осуществления
Варианты, приведенные в описании, такие как подробная конструкция и элементы, обеспечиваются для того, чтобы помочь всестороннему пониманию вариантов осуществления изобретения. Соответственно, обычным специалистам в данной области техники понятно, что могут быть сделаны различные изменения и модификации вариантов осуществления, описанных в настоящем описании, без отрыва от объема и формы изобретения. Также описания известных функций и конструкций опущены для ясности и краткости.
Варианты осуществления настоящего изобретения отличаются тем, что Узел B передает разрешение планирования UE с такими небольшими накладными расходами на сигнализацию прямой линии связи насколько это возможно. Варианты осуществления настоящего изобретения дополнительно отличаются тем, что они работают в службе передачи пакетных данных обратной линии связи, поддерживающей управляемое Узлом В планирование, такое как служба E-DCH в системе WCDMA.
Существуют два типа управляемого Узлом В планирования – планирование скорости передачи и планирование скорости передачи и времени. Планирование скорости передачи увеличивает или уменьшает скорость передачи данных для UE, в то время как планирование скорости передачи и времени управляет синхронизацией передачи/приема в дополнение к скорости передачи данных для UE.
В схеме планирования скорости передачи UE могут передавать данные в каждом временном интервале передачи (ВИП, TTI) и их скорости передачи данных управляются Узлом B. Таким образом, Узел B передает разрешения планирования к UE в течение каждого TTI. Если разрешения планирования являются абсолютными разрешениями (АР, AG), указывающими абсолютные значения скоростей передачи данных, существует слишком много накладных расходов сигнализации (на передачу сигналов). Таким образом, вместо AG Узел B передает в виде сигналов относительные разрешения (ОР, RG), указывающие UP/DOWN/KEEP (Увеличить/Уменьшить/Сохранить) для UE. RG является однобитовой информацией. В случае, если RG установлено равным KEEP (Сохранить), Узел B передает RG в режиме прерывистой передачи (DTX). Схема планирования скорости передачи ограничивает шаг приращения или шаг уменьшения скорости передачи данных, которые Узел B может разрешить для одного UE в один данный момент. Другими словами, если UE запрашивает очень высокую скорость передачи данных, Узел B увеличивает скорость передачи данных этого UE ступенчато (пошаговым образом), передавая RG к UE множество раз во множестве TTI. Поэтому имеется длительная задержка, прежде чем UE достигает своей предназначенной скорости передачи данных.
Физический канал, который передает RG, может быть выделенным каналом или общим каналом. В схеме планирования скорости передачи каждый UE принимает RG в каждом TTI. Когда выделенный канал передает RG, это обрабатывается посредством мультиплексирования с кодовым разделением каналов (CDM), назначая специфические для UE коды формирования канала для идентификации индивидуальных UE или посредством мультиплексирования с временным разделением каналов (TDM), назначая отметки времени приема для UE. Коды формирования канала, используемые для CDM для выделенного канала, являются взаимно ортогональными, так что UE могут быть идентифицированы.
В схеме планирования скорости передачи и времени после приема AG в качестве разрешения планирования от Узла B UE передает E-DCH трафик на основании AG. До тех пор пока UE не примет AG, он не передает E-DCH трафик. AG указывает абсолютное значение скорости передачи данных. Узел B может назначать конкретную скорость передачи данных для UE в течение каждого TTI. Например, если UE поддерживает скорость передачи данных в пределах от 8 Кбит/с до 1 Мбит/с, Узел B может назначать 8 Кбит/с для UE для передачи в одном TTI и 1 Мбит/с для передачи в следующем TTI. Если Узел B не передает разрешение планирования к UE, это предотвращает передачу E-DCH от UE или переходы UE к автономному режиму передачи, в котором UE передает данные на минимальной скорости передачи данных. По сравнению со схемой планирования скорости передачи схема планирования скорости передачи и времени допускает одномоментное увеличение или уменьшение до целевой скорости передачи данных посредством единственного разрешения планирования, таким образом сокращая временную задержку в планировании.
AG передают по общему каналу, и получатели их идентифицируются с помощью UE-ID. Так как каждый UE-ID маскирован информацией обнаружения ошибок, такой как циклический избыточный код (CRC), каждое AG содержит CRC, специфичный для UE-ID, и абсолютное значение максимальной разрешенной скорости передачи данных для соответствующего UE. UE выполняет проверку CRC в отношении разрешения планирования, принятого по общему каналу, каждый период планирования. Если разрешение планирования предназначено не для этого UE, проверка CRC выдает ошибку и UE отбрасывает разрешение планирования. Если проверка CRC проходит (без ошибок), UE регулирует (корректирует) свою скорость передачи данных по обратной линии связи на основании разрешения планирования.
Количество UE, к которым Узел N передает разрешения планирования, значительно увеличивается в случаях, когда:
(1) внезапное увеличение помех в пределах ячейки приводит к увеличению всего ROT;
(2) UE с более высокими приоритетными уровнями запрашивают высокие скорости передачи данных, в то время как многочисленные другие UE одновременно уменьшают свои скорости передачи данных;
(3) когда возможно одновременно принять данные по обратной линии связи от множества UE из-за достаточной емкости ячейки.
В вышеупомянутых случаях обе схемы планирования обязаны рассмотреть накладные расходы обратной линии связи, возникающие в результате сигнализации (передачи сигналов) разрешений планирования. В схеме планирования скорости передачи все UE поддерживают кодовые каналы, по которым нужно принимать RG в любой момент времени, и таким образом нет необходимости в новых кодах формирования канала, несмотря на увеличение количества UE. Однако увеличивается мощность передачи обратной линии связи для сигнализации RG. С другой стороны, в той же самой ситуации необходимы новые коды формирования канала, что может привести к недостатку ресурсов кода обратной линии связи в схеме планирования времени и скорости передачи. Рассматривая ограниченные ресурсы кода в ячейке, емкость ячейки обратной линии связи в конечном счете уменьшается.
В третьем подходе к сокращению накладных расходов на сигнализацию по обратной линии связи общая схема планирования управлением передает сигнал об общем разрешении планирования по всей ячейке. Если уровень ROT ячейки выше, чем целевой уровень ROT, установленный для передачи E-DCH, Узел B передает разрешение планирования, указывающее DOWN (Уменьшить), ко всем UE. В противном случае Узел B передает разрешение планирования, указывающее UP (Увеличить) к UE. Несмотря на преимущество уменьшения накладных расходов на сигнализацию посредством уменьшения количества каналов сигнализации и меньшей мощности передачи, общая схема планирования управлением не может планировать индивидуальные UE согласно их приоритетным уровням или требованиям данных качества обслуживания (QoS).
В этом контексте доставляется разрешение планирования, используя объединенную общую сигнализацию и выделенную сигнализацию в соответствии с предпочтительными вариантами осуществления настоящего изобретения. Узел B определяет скорость передачи данных для каждого UE на основании его запрошенной скорости передачи данных и информации о состоянии UE в каждом периоде планирования и затем определяет, будет ли разрешение планирования передано выделенной сигнализацией или общей сигнализацией. UE сначала контролирует присутствие или отсутствие выделенного разрешения планирования на выделенном канале и в отсутствии выделенного разрешения планирования считывает общее разрешение планирования из общего канала.
Фиг.2A и 2B изображают виды, сравнивающие передачу индивидуальных разрешений планирования ко всем UE, и передачу общего разрешения планирования некоторым UE. Пример AG, доставляемых к UE, проиллюстрирован на фиг.2A и 2B.
Со ссылками на фиг.2A, Узел B 201 передает AG на E-AGCH 202 для того, чтобы планировать передачу данных E-DCH. Так как пять UE 203-207 (UE1-UE5) используют каналы E-DCH, пять E-AGCH 202 – E-AGCH1 – E-AGCH5 определены специфическими для UE кодами формирования канала или TTI, специфическими для UE. В каждом периоде планирования Узел B 201 определяет скорости передачи данных для UE1-UE5 и передает AG, указывающие скорости передачи данных к ним по каналам E-AGCH1 – E-AGCH5. В этом случае необходимо до пяти каналов, чтобы доставить AG в каждом TTI.
Если UE с более высоким уровнем приоритета, например UE5, запрашивает высокую скорость передачи данных, Узел B 201 назначает высокую скорость передачи данных для UE5, в то же время назначая общую низкую скорость передачи данных для UE1-UE4. Таким образом, общая сигнализация используется для UE1-UE4, как проиллюстрировано на фиг.2B.
Со ссылками на фиг.2B, Узел B 201 назначает высокую скорость передачи данных для UE5 через выделенный канал E-AGCH5 сигнализации и низкую скорость передачи данных, общую для UE1-UE4, по общему каналу E-AGCH 209 сигнализации. При использовании общей сигнализации для части из нескольких UE количество каналов, которое должно быть передано одновременно, уменьшается с 5 до 2.
Первый вариант осуществления
В системе, где скорости передачи данных по обратной линии связи для нескольких UE управляются с помощью AG, контроллер радиосети (КРС, RNC) назначает общий UE-ID (идентификатор ОП, ОП-ИД) и выделенный UE-ID каждому UE и Узел B передает AG к этому UE с помощью общего или выделенного UE-ID.
Фиг.3 иллюстрирует формат данных E-AGCH для передачи AG согласно варианту осуществления настоящего изобретения.
Со ссылками на фиг.3, AG 302 указывает абсолютное значение назначенной разрешенной максимальной скорости передачи данных, и поле 304 CRC обеспечивает CRC, маскированный посредством UE-ID. Так как CRC 304 маскирован специфическим UE-ID, AG 302 декодируется только посредством UE, имеющим UE-ID, и отбрасывается UE с отличным UE-ID из-за ошибки CRC. Альтернативно, UE-ID может быть заменен на CRC 304.
E-AGCH может быть конфигурирован двумя способами, чтобы доставить AG к UE. E-AGCH конфигурируется вышеупомянутым способом, то есть используя CRC, маскированный с помощью UE-ID. Таким образом, UE выполняет проверку CRC, используя CRC. Альтернативно, E-AGCH конфигурируется так, чтобы иметь общий CRC и UE-ID, вставленный в E-AGCH-данные. После захвата свободных от ошибок данных E-AGCH посредством проверки CRC UE считывает данные E-AGCH и проверяет UE-ID. Таким образом, UE определяет, предназначено ли AG для этого UE или нет.
В начале передачи E-DCH от UE RNC назначает и общий UE-ID, и выделенный UE-ID для UE посредством сигнализации верхнего уровня. RNC устанавливает один общий UE-ID для всех UE в пределах ячейки или для группы UE, имеющих один и тот же тип услуг, согласно схеме планирования Узла B, и типов услуг E-DCH для UE. Таким образом, Узел B может увеличивать эффективность планирования, используя общую сигнализацию с общим UE-ID.
Помимо использования выделенных и общих UE-ID, RNC может устанавливать дополнительный UE-ID общего управления для обеспечения передачи информации общего управления к UE. Это может быть выполнено, когда Узлу B необходимо ограничить передачу/прием для UE. Как проиллюстрировано в табл.1, приведенной ниже, RNC назначает UE-ID, когда это необходимо согласно состоянию каждого Узла B.
| Таблица 1 |
| Тип ID |
Информация |
Описание |
| Выделенный UE-ID |
AG |
Узел B управляет скоростью передачи данных конкретного UE |
| Общий UE-ID |
AG |
Узел B управляет скоростями передачи данных всех UE или группы UE |
| UE-ID общего управления |
Информация общего управления |
Узел B управляет UE с ID общего управления |
Информация общего управления не является разрешением планирования для передачи E-DCH. Она используется для управления работой UE согласно состоянию Узла B. Для 5-битового поля информации общего управления может быть определена следующая информация управления, табл.2.
| Таблица 2 |
| Значение поля |
Название |
Описание |
| 00000 |
ONLY_MINSET_ID |
Уменьшение скоростей передачи всех UE до самой низкой скорости передачи |
| 00001 |
REQ_NOT_ ALLOWED |
Не запрашивают скорость передачи из-за слишком высокой загрузки ячейки |
| 00010 |
DATA_RATE_SCALE_DOWN |
Уменьшение скоростей передачи всех UE на один уровень |
| 00011 |
DATA_RATE_SCALE_UP |
Увеличение скоростей передачи всех UE на один уровень |
| 00100 |
DATA_RATE_SCALE_TWO_DOWN |
Уменьшение скоростей передачи всех UE на два уровня |
| 00101 |
DATA_RATE_SCALE_TWO_UP |
Увеличение скоростей передачи всех UE на два уровня |
Табл.3 иллюстрирует структуру AG, доставленного с использованием выделенного UE-ID.
| Таблица 3 |
| Название |
Описание |
| E-TFI |
Назначенная скорость передачи |
Индикатор длительности достоверности Validity duration_indicator |
Указывает, является ли AG достоверным в течение рассматриваемого TTI или до приема следующего AG |
| Индикатор “Обработать для Всех” ALL_Process_indicator |
Указывает, применяется ли скорость передачи только к рассматриваемому TTI или ко всему процессу HARQ |
Табл.4 иллюстрирует структуру AG, доставленного с использованием общего UE-ID.
| Таблица 4 |
| Название |
Описание |
| E-TFI |
Назначенная скорость передачи |
| ALL_UE_indicator |
Указывает, применяется ли AG ко всем UE или только к некоторым конкретным UE |
После приема AG, имеющего конфигурацию, проиллюстрированную в табл.4, UE работает согласно значению ALL_UE_indicator, определенному как (табл.5).
| Таблица 5 |
| ALL_UE_indicator |
Описание |
| 0 |
Применяет скорость передачи только к UE, которые не передают данные в предыдущем TTI |
| 1 |
Применяет скорость передачи ко всем UE, имеющим общий UE-ID |
В каждом периоде планирования Узел B определяет AG и схему сигнализации для UE, которые осуществляют связь по E-DCH. Схема сигнализации определяется в зависимости от структуры и реализации системы. В одном варианте осуществления Узел B выбирает общую схему сигнализации для передачи AG, если количество UE, к которым одно и то же AG применяется в ячейке, равно или больше, чем заранее определенное значение. Это может быть дополнительно рассмотрено как другой вариант осуществления, когда Узел B назначает одно и то же AG заранее определенной группе UE и выбирает общую сигнализацию для группы UE и выделенную сигнализацию для оставшихся UE.
UE, которые сообщают аналогичную информацию состояния или которые имеют одно и то же QoS или один и тот же тип услуг, могут быть сгруппированы в одну группу UE. Узел В группирует UE согласно конкретному условию, определяет AG для группы UE и передает AG к группе UE посредством общей сигнализации. Как только схема сигнализации выбрана, Узел B передает AG вместе с CRC, маскированным выделенным или общим UE-ID согласно выбранной схеме сигнализации.
Со ссылками на фиг.4 ниже описана работа UE согласно варианту осуществления настоящего изобретения.
Фиг.4 изображает последовательность операций, иллюстрирующую работу UE, имеющего общий UE-ID, выделенный UE-ID и UE-ID общего управления. В случае, когда Узел B передает AG к UE с помощью общего и выделенного UE-ID и информацию общего управления к UE с помощью UE-ID общего управления, UE располагает UE-ID по приоритетам для приема сигнала. Так как Узел B передает информацию общего управления, чтобы управлять передачей UE в чрезвычайном состоянии, UE контролирует, существует ли информация общего управления для UE, используя UE-ID общего управления.
Со ссылками на фиг.4, UE принимает E-AGCH данные по E-AGCH на этапе 402. UE проверяет CRC E-AGCH данных, используя UE-ID общего управления, на этапе 404 и определяет, прошла ли проверка CRC или потерпела неудачу на этапе 406. Чтобы описать это более конкретно, UE разделяет E-AGCH данные на информацию сигнализации и маскированный CRC и получает исходный CRC посредством демаскирования CRC с помощью UE-ID общего управления. Затем UE проверяет ошибки в информации сигнализации, используя оригинальный CRC. Если проверка CRC прошла успешно, что подразумевает, что E-AGCH данные содержат информацию общего управления, UE интерпретирует информацию общего управления на этапе 408.
Если информация общего управления указывает “снизить скорость передачи на один уровень” или “снизить скорость передачи до минимальной скорости передачи”, чтобы ограничить передачу, UE ограничивает свою скорость передачи данных E-DCH, на основании информации общего управления, на этапе 412. Следует заметить, что UE не пытается принимать AG посредством или выделенного, или общего UE-ID. С другой стороны, если проверка CRC потерпела неудачу на этапе 406 или если информация общего управления не является информацией ограничения передачи (например, являясь запросом скорости передачи) на этапе 408, UE проверяет CRC данных E-AGCH, используя выделенный UE-ID, на этапе 410.
В присутствии AG, доставленного посредством выделенного UE-ID в качестве результата CRC проверки на этапе 414, UE обновляет свою разрешенную максимальную скорость передачи данных для E-DCH до скорости передачи данных, указанной AG на этапе 416, и выбирает окончательную скорость передачи данных E-DCH в пределах обновленной разрешенной максимальной скорости передачи данных на этапе 426. Окончательная скорость передачи данных определена в пределах разрешенной максимальной скорости передачи данных согласно объему данных, которые должны быть переданы, и состоянию UE.
Напротив, если проверка CRC потерпела неудачу на этапе 414, что подразумевает отсутствие AG, доставленного с использованием выделенного UE-ID, UE выполняет проверку CRC в отношении данных E-AGCH, используя общий UE-ID, на этапе 418. Если проверка CRC прошла успешно и таким образом AG получен на этапе 420, UE обновляет свою разрешенную максимальную скорость передачи данных для E-DCH до скорости передачи данных, указанной AG, на этапе 422 и выбирает окончательную скорость передачи данных E-DCH в пределах обновленной разрешенной максимальной скорости передачи данных на этапе 426. Окончательная скорость передачи данных определяется в пределах разрешенной максимальной скорости передачи данных согласно количеству данных, которые должны быть переданы, и состоянию UE. Между тем, если проверка CRC потерпела неудачу на этапе 420, UE не передает данные E-DCH или работает в автономном режиме передачи на этапе 424.
Описывая этап 422 более подробно, UE считывает ALL_UE_indicator, установленный в AG на этапе 422. Если ALL_UE_indicator равен 1, что подразумевает, что назначенная скорость передачи данных применяется ко всем UE, UE обновляет свою разрешенную максимальную скорость передачи данных до скорости передачи данных, указанной AG. Если ALL_UE_indicator равен 0, UE проверяет, передало ли оно данные в предыдущем TTI. Только если UE не передавало данные в предыдущем TTI, оно обновляет свою разрешенную максимальную скорость передачи данных до скорости передачи данных, указанной E-TFI, установленной в AG. Хотя и не показано, если UE передало данные прежде, оно переходит к этапу 424.
Фиг.5 изображает блок-схему передатчика для передачи данных E-AGCH в Узле B согласно варианту осуществления настоящего изобретения.
Со ссылками на фиг.5, планировщик 502 сохраняет выделенный UE-ID и общий UE-ID, назначенные посредством RNC, для использования в планировании передачи данных по обратной линии связи. Планировщик 502 назначает разрешенную максимальную скорость передачи данных для UE, которое намеревается выполнить обслуживание E-DCH согласно сообщению о состоянии буфера и состояния мощности UE и уровня ROT в ячейке, выбирает схему сигнализации согласно разрешенной максимальной скорости передачи данных и обеспечивает передачу выделенного или общего UE-ID на генератор 504 CRC согласно выбранной схеме сигнализации. Например, если количество UE, которым назначена одна и та же разрешенная максимальная скорость передачи данных, равно или больше, чем заранее определенное значение, планировщик 502 выбирает общую сигнализацию и выдает общий UE-ID на генератор 504 CRC. В другом случае планировщик 502 назначает одну и ту же скорость передачи данных заранее определенной группе UE и выбирает общую сигнализацию для группы UE.
Генератор 506 информации о скорости передачи формирует AG согласно разрешенной максимальной скорости передачи данных, и генератор 504 CRC формирует CRC, маскированный выделенным или общим UE-ID по отношению к AG. Сумматор 508 CRC суммирует маскированный CRC с AG. Так как маскированный CRC содержит UE-ID, он называется CRC, специфическим для UE-ID. Чтобы повысить надежность, маскированный CRC и AG кодируют в кодере 510 и модулируют в модуляторе 512. Модулируемые данные расширяют по спектру кодом (CAG) формирования канала E-AGCH в блоке 514 расширения (по спектру). Мультиплексор (MUX) 516 мультиплексирует расширенные E-AGCH данные с другими расширенными данными канала до передачи.
Фиг.6 изображает блок-схему приемника для приема данных E-AGCH в UE согласно варианту осуществления настоящего изобретения. Проиллюстрированная конфигурация приемника ограничивается приемом AG, кроме информации общего управления.
Со ссылками на фиг.6, принятый сигнал сжимают кодом CAG формирования канала E-AGCH в блоке 612 сжатия, демодулируют в демодуляторе 610 и декодируют в декодере 608. Обнаружитель 606 CRC извлекает маскированный CRC из декодированных данных. Блок 614 проверки CRC принимает и выделенный UE-ID, и общий UE-ID для UE от контроллера 602 E-DCH. Он выполняет проверку CRC в отношении декодированных данных, сначала демаскируя маскированный CRC, используя выделенный UE-ID. Если проверка CRC потерпела неудачу, блок 614 проверки CRC выполняет проверку CRC в отношении декодированных данных посредством демаскирования маскированного CRC с использованием общего UE-ID.
Блок 614 проверки CRC выдает результаты CRC на обнаружитель 606 CRC. Если по меньшей мере один из UE-ID прошел проверку CRC, обнаружитель 606 CRC выдает AG без маскированного CRC в декодированных данных на блок 604 принятия решения об информации о скорости передачи. Если оба UE-ID не прошли проверку CRC, обнаружитель 606 CRC отбрасывает декодированные данные. Обнаружитель 606 CRC информирует блок 604 принятия решения об информации о скорости передачи, интерпретировано ли AG посредством выделенного или общего UE-ID. Блок 604 принятия решения об информации о скорости передачи обновляет разрешенную максимальную скорость передачи данных UE, используя AG, в зависимости от того, интерпретировано ли AG посредством выделенного или общего UE-ID, и выдает обновленную разрешенную максимальную скорость передачи данных на контроллер 602 E-DCH для передачи E-DCH.
Второй вариант осуществления
В системе, где скорости передачи данных UE обратной линии связи управляются посредством RG, указывающим UP, DOWN или KEEP, RNC назначает общие коды и выделенные коды для UE и Узел B передает RG к UE посредством выделенных или общих кодов.
RNC устанавливает и общие, и выделенные коды для UE посредством сигнализации верхнего уровня при назначении ортогональных кодов для UE, с целью приема RG. Здесь, RNC устанавливает один общий код для всех UE в каждой ячейке или для группы UE, классифицированной по типу услуг. UE в основном имеют выделенные коды. UE, которые выдают аналогичную информацию о состоянии, имеют одно и то же QoS или имеют один и тот же тип услуг, могут быть сгруппированы в одну группу UE.
В каждом периоде планирования Узел B определяет RG и схемы сигнализации UE, которые обмениваются в отношении службы E-DCH. Схемы сигнализации разрешаются в зависимости от структуры и реализации системы. Узел B выбирает общую сигнализацию для большинства RG, указывая UP, DOWN или KEEP в одном варианте осуществления. В другом варианте осуществления Узел B выбирает общую сигнализацию для увеличения или уменьшения скорости передачи данных заранее определенной группы UE в ячейке и выделенную сигнализацию для оставшихся UE. Узел B затем расширяет RG по спектру ортогональными кодами согласно выбранной схеме сигнализации.
Фиг.7 изображает последовательность операций, иллюстрирующую работу UE согласно другому варианту осуществления настоящего изобретения. Для UE назначены и выделенный, и общий коды.
Со ссылками на фиг.7, UE принимает данные канала относительного разрешения расширенного выделенного канала обратной линии связи (E-RGCH), содержащие расширение RG ортогональным кодом каждый период планирования на этапе 702. На этапе 704 UE получает RG посредством интерпретации данных E-RGCH сначала с помощью выделенного кода. UE затем считывает RG на этапе 706. RG имеет следующие значения, представленные в табл.6 ниже.
| Таблица 6 |
| Значение |
Обычный |
Вариант осуществления настоящего изобретения |
| +1 |
UP |
Увеличить |
| 0 |
KEEP |
Информация общей сигнализации |
| -1 |
DOWN |
Уменьшить |
Если RG равно +1 или -1 на этапе 706, UE увеличивает или уменьшает разрешенную максимальную скорость передачи данных для E-DCH на заранее определенный уровень на этапе 708. Если RG равно 0, UE получает RG посредством интерпретации данных E-RGCH, используя общий код, на этапе 710 и считывает RG на этапе 712. На этапе 714 UE увеличивает, уменьшает или поддерживает разрешенную максимальную скорость передачи данных для E-DCH. Если RG равно +1, разрешенная максимальная скорость передачи данных увеличивается, если RG равно -1, она уменьшается, и если RG равно 0, она не изменяется.
Фиг.8 изображает блок-схему передатчика для передачи данных E-RGCH в Узле B согласно второму варианту осуществления настоящего изобретения.
Со ссылками на фиг.8, планировщик 802 назначает разрешенную максимальную скорость передачи данных для UE, которое намеревается выполнить обслуживание E-DCH согласно сообщению о состоянии буфера и состоянии о мощности для UE и уровне ROT ячейки. Схему сигнализации выбирают согласно разрешенной максимальной скорости передачи данных. Генератор 804 RG формирует RG, установленное равным +1, 0 или -1, посредством сравнения назначенной разрешенной максимальной скорости передачи данных с текущей разрешенной максимальной скоростью передачи данных UE. Модулятор 806 модулирует RG. Между тем контроллер 814 кода RG выбирает ортогональный код, посредством которого необходимо передать RG согласно выбранной схеме сигнализации. Ортогональный код является общим кодом в общей сигнализации и выделенным кодом в выделенной сигнализации.
Умножитель 808 умножает модулированный РЧ (сигнал) на выбранный ортогональный код (SRG). Блок 810 расширения (по спектру) расширяет произведение кодом CRG формирования канала E-RGCH, таким образом создавая данные E-RGCH. Мультиплексор (MUX) 812 мультиплексирует данные E-RGCH с другими расширенными по спектру данными канала до передачи.
Фиг.9 изображает блок-схему приемника для приема данных E-RGCH в UE согласно второму варианту осуществления настоящего изобретения.
Со ссылками на фиг.9, принятый сигнал сжимают кодом (CRG) формирования канала E-RGCH в блоке 910 сжатия, умножают на ортогональный код SRG в умножителе 908 и демодулируют в демодуляторе 906. Контроллер 912 кода RG принимает и выделенный, и общий код UE от контроллера 902 E-DCH. Он сначала выдает выделенный код к множителю 908 каждый период планирования. Если только RG, интерпретированное посредством выделенного кода, не равно “KEEP”, контроллер 912 кода RG выдает общий код на умножитель 908.
Блок 904 принятия решения об информации RG определяет, интерпретирована ли RG посредством выделенного кода 0 (KEEP). Если RG не является 0, блок 904 принятия решения об информации RG выдает команду на контроллер 902 E-DCH увеличить или уменьшить скорость передачи, на основании RG. Контроллер 902 E-DCH увеличивает или уменьшает текущую разрешенную максимальную скорость передачи данных согласно этой команде и выбирает скорость передачи данных E-DCH в пределах измененной разрешенной максимальной скорости передачи данных.
Если RG интерпретировано с помощью выделенного кода и указывает “KEEP”, блок 904 принятия решения об информации RG выдает требование контроллеру 912 кода RG установить общий код. Контроллер 912 кода RG соответственно устанавливает общий код для умножителя 908. Умножитель 908 снова умножает те же самые данные E-RGCH на общий код, и демодулятор 906 демодулирует произведение. Таким образом, результирующее новое RG выдается на блок 904 принятия решения об информации RG, и контроллер 902 E-DCH увеличивает, поддерживает или уменьшает текущую разрешенную максимальную скорость передачи данных согласно решению, сделанному в отношении нового RG блоком 904 принятия решения об информации RG.
Третий вариант осуществления
Третий вариант осуществления настоящего изобретения отличается использованием индикатора, указывающего разрешение планирования или общую информацию управления, так чтобы UE, работающее в соответствии с первым вариантом осуществления настоящего изобретения, не должно было отличать разрешение планирования от общей информации управления, посредством выполнения проверки CRC в отношении E-SGCH, предназначенном для доставки разрешения планирования.
В первом варианте осуществления настоящего изобретения UE использует множество UE-ID, включающие в себя выделенный и общий UE-ID в проверках CRC. Это может вызывать сложность приема для UE, которое должно считывать разрешение планирования в каждом TTI. Чтобы преодолеть этот недостаток, индикатор, указывающий разрешение планирования или информацию общего управления, вставляют в заголовок данных E-SGCH, таким образом смягчая ограничение проверки CRC в третьем варианте осуществления настоящего изобретения.
Со ссылками на фиг.10, структура данных E-SGCH согласно третьему варианту осуществления настоящего изобретения описана ниже более подробно.
Со ссылками на фиг.10, ссылочная позиция 1000 обозначает данные, включающие в себя разрешение планирования (в дальнейшем называемые данными планирования), а ссылочная позиция 1100 обозначает данные, включающие в себя информацию общего управления (в дальнейшем называемые данными общего управления). Данные 1000 планирования включают в себя выделенный или общий индикатор (D/C) 1002, разрешение 1004 планирования и CRC с UE-ID 1006. Данные 1100 общего управления включают в себя D/C 1012, информацию 1014 общего управления и CRC без UE-ID 1016.
D/C 1002 и 1012 указывают, являются ли последующие данные разрешением планирования или информацией общего управления. Например, если D/C равно 0, это указывает информацию общего управления, и если D/C равно 1, это указывает разрешение планирования. CRC с UE-ID 1006 является CRC, маскированным выделенным или общим UE-ID. Информация 1014 общего управления используется для Узла B, чтобы управлять работой UE. CRC без UE-ID 1016 является обычным CRC, маскированным без UE-ID.
В соответствии с третьим вариантом осуществления настоящего изобретения UE определяет с помощью D/C принятых данных E-SGCH, следует ли за D/C разрешение 1004 планирования или информация 1014 общего управления. Если D/C указывает, что (следует) разрешение 1004 планирования, UE выполняет проверку CRC в отношении разрешения 1004 планирования, используя CRC с UE-ID 1006. Проверка CRC выполняется, сначала используя выделенный UE-ID и затем используя общий UE-ID. Если D/C указывает информацию 1014 общего управления, UE выполняет проверку CRC в отношении информации 1014 общего управления, используя CRC без UE-ID 1016. Таким образом, D/C интерпретируется перед проверкой CRC.
UE затем определяет разрешенную максимальную скорость передачи данных для E-DCH, интерпретируя разрешение планирования или интерпретируя информацию общего управления.
Четвертый вариант осуществления
В системе, где скорость передачи данных обратной линии связи UE управляется посредством управляемого Узлом B планирования, если канал для доставки AG и канал для доставки RG одновременно установлены для указания скорости передачи E-DCH, планировщик передает AG для быстрого увеличения/уменьшения скорости передачи данных на два или более уровня или передает RG, чтобы увеличить/уменьшить скорость передачи данных на один уровень или поддерживать скорость передачи данных.
Система назначает и выделенный, и общий UE-ID каждому UE. Узел B передает AG, используя выделенный или общий UE-ID, к UE, когда необходимо.
AG, доставленное посредством выделенного UE-ID, создается в том же формате, проиллюстрированном в табл.3, как и в первом варианте осуществления настоящего изобретения. Все же, AG, доставленное с использованием общего UE-ID, конфигурируется так, чтобы включать в себя индикатор, указывающий, изменяется ли разрешенная максимальная скорость передачи данных до скорости передачи данных, указанной посредством E-TFI, ступенчато или единовременно.
Табл.7 ниже иллюстрирует формат AG, доставленного, используя общий UE-ID.
| Таблица 7 |
| Название |
Описание |
| E-TFI |
Назначенная скорость передачи |
| ALL_UE_indicator |
Указывает, применяется ли AG ко всем UE или только к некоторым конкретным UE |
| Ramping_indicator |
Указывает, увеличить ли до назначенной скорости передачи единовременно и принять RG или увеличить до назначенной скорости передачи постепенно и не принимать RG |
ALL_UE_indicator определен следующим образом, табл.8:
| Таблица 8 |
| ALL_UE_indicator |
Описание |
| 0 |
Применяет скорость передачи только к UE, которые не осуществляли передачу в предыдущий TTI |
| 1 |
Применяет скорость передачи ко всем UE, имеющим общий UE-ID |
Ramping_indicator определен следующим образом, табл.9:
| Таблица 9 |
| Ramping_indicator |
Описание |
| 0 |
Увеличить до назначенной скорости передачи единовременно и принять RG |
| 1 |
Увеличить до назначенной скорости передачи постепенно и не принимать RG |
После приема AG, используя выделенный UE-ID, UE работает таким же образом, как и в первом варианте осуществления настоящего изобретения. С другой стороны, если он принимает AG, используя общий UE-ID, UE изменяет свою разрешенную максимальную скорость передачи данных до скорости передачи данных, указанной E-TFI, в пошаговом режиме (ступенчато) или единовременно, согласно Ramping_indicator. E-TFI применяется, только когда данные не были переданы прежде или все время согласно ALL_UE_indicator.
Сильные помехи могут быть созданы в случае, когда множество UE увеличивает свои разрешенные максимальные скорости передачи данных до целевых скоростей передачи, указанным принятыми AG, одновременно. Таким образом, UE, принимая AG посредством общих UE-ID, изменяют свои разрешенные максимальные скорости передачи данных до целевой скорости передачи в течение множества TTI согласно Ramping_indicator. Однако, если AG, принятый с использованием общего UE-ID, указывает целевую скорость передачи ниже, чем текущая разрешенная максимальная скорость передачи данных, соответствующее UE уменьшает разрешенную максимальную скорость передачи данных до целевой скорости передачи единовременно.
В случае постепенного увеличения до целевой скорости передачи согласно AG, принятому с использованием общего UE-ID, RG является не имеющим смысла. Поэтому UE или не принимает RG, или отбрасывает принятое RG. В случае приема AG с использованием выделенного UE-ID UE увеличивает свою разрешенную максимальную скорость передачи данных до целевой скорости передачи единовременно и затем обновляет разрешенную максимальную скорость передачи данных согласно RG, принятому в следующем TTI.
Для лучшего понимания четвертого варианта осуществления настоящего изобретения ниже описана требуемая структура AG и соответствующие операции Узла B и UE.
Данные E-AGCH, содержащие AG, имеют конфигурацию, проиллюстрированную на фиг.3. Предыдущее AG 302 указывает абсолютное значение назначенной разрешенной максимальной скорости передачи данных, и последующий CRC с UE-ID 304 используется для идентификации UE, для которого AG 302, переданное по общему каналу, предназначено для проверки CRC. В основном UE проверяет ошибки в AG 302 с использованием CRC 304. Так как CRC 304 маскирован посредством UE-ID, проверка CRC с помощью различных UE-ID приводит к ошибкам. Следовательно, только UE, имеющее правильный UE-ID, получает AG 302.
E-AGCH может быть конфигурирован двумя способами для доставки AG к UE. E-AGCH конфигурируется вышеупомянутым образом, то есть так, чтобы иметь CRC, маскированный UE-ID. Таким образом, UE выполняет проверку CRC, используя CRC. Альтернативно, E-AGCH конфигурируется так, чтобы иметь общий CRC и UE-ID, вставленный в E-AGCH данные. После получения свободных от ошибок данных E-AGCH с помощью проверки CRC, UE считывает данные E-AGCH и проверяет UE-ID.
Как описано выше, RNC назначает и выделенный, и общий UE-ID каждому UE, которое хочет установить E-DCH посредством сигнализации верхнего уровня, с целью использовать общую сигнализацию и выделенную сигнализацию в комбинации. Помимо общего и выделенного UE-ID для планирования, UE-ID общего управления может быть дополнительно назначен, чтобы доставить информацию общего управления, посредством которой Узел B ограничивает передачу/прием UE.
RNC устанавливает один и тот же общий UE-ID для всех UE в каждой ячейке или для группы UE, классифицированной по типу услуг. UE, которые сообщают аналогичную информацию о состоянии или имеют одно и то же QoS, или имеют один и тот же тип услуг, могут быть сгруппированы в одну группу UE.
В каждом периоде планирования планировщик Узла B определяет AG и схему сигнализации каждого UE. Схема сигнализации определяется в зависимости от структуры и реализации системы. В одном варианте осуществления Узел B выбирает общую сигнализацию для передачи AG, если количество UE, к которым одно и то же AG применяется в ячейке, равно или больше заранее определенного значения. Дополнительно может быть рассмотрено в качестве другого варианта осуществления, что Узел B назначает одно и то же AG заранее определенной группе UE и решает передавать AG к группе UE с помощью общего UE-ID. Если нагрузка на ячейку мала и планируется малое количество UE, Узел B может передать AG ко всем UE в пределах ячейки с помощью общего UE-ID. Как только AG и схема сигнализации определены, Узел B передает AG вместе с CRC, маскированным выделенным или общим UE-ID, к UE.
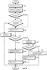
Фиг.11 изображает последовательность операций, иллюстрирующую работу UE согласно четвертому варианту осуществления настоящего изобретения.
Со ссылками на фиг.11, UE принимает данные E-AGCH каждый период планирования на этапе 1102. UE выполняет проверку CRC в отношении данных E-AGCH, сначала используя UE-ID общего управления, на этапе 1104 и определяет, успешно ли прошла проверка CRC на этапе 1106. Если проверка CRC прошла успешно, это означает, что данные E-AGCH содержат информацию общего управления. Таким образом, UE интерпретирует информацию общего управления на этапе 1108.
Если информация общего управления является информацией ограничения передачи, указывающей снизить скорость передачи на один уровень или изменить до минимальной скорости передачи, UE ограничивает скорость передачи данных E-DCH согласно информации общего управления на этапе 1112. В этом случае UE не пытается принимать AG посредством выделенного UE-ID или общего UE-ID. Однако, если проверка CRC потерпела неудачу на этапе 1106 или если информация общего управления не относится к ограничению передачи, например, она является запросом скорости передачи, на этапе 1108, UE выполняет проверку CRC в отношении данных E-AGCH, используя выделенный UE-ID на этапе 1110.
При определении, что AG, переданное с использованием выделенного UE-ID, существует в качестве результата проверки CRC на этапе 1114, UE обновляет свою разрешенную максимальную скорость передачи данных для E-DCH до скорости передачи данных, указанной AG, на этапе 1116 и устанавливает режим приема RG равным ON (Включить) для приема RG в следующем TTI на этапе 1126. Напротив, если проверка CRC потерпела неудачу, то есть AG, переданное посредством выделенного UE-ID, не присутствует на этапе 1114, UE выполняет проверку CRC в отношении данных E-AGCH, используя общий UE-ID на этапе 1118. Когда проверка CRC прошла успешно и таким образом AG получено на этапе 1120, UE обновляет разрешенную максимальную скорость передачи данных согласно AG на этапе 1122 и устанавливает режим приема RG в OFF (Выключить), чтобы не принимать RG в следующем TTI, на этапе 1128.
Описывая этап 1122 более подробно, UE считывает ALL_UE_indicator, включенный в AG, на этапе 1122. Если ALL_UE_indicator равен 1, это означает, что AG применяется ко всем UE. Таким образом, UE обновляет разрешенную максимальную скорость передачи данных до скорости передачи данных, указанной AG (названной как RATE_AG), и переходит к этапу 1128. С другой стороны, если ALL_UE_indicator равен 0, UE определяет, переданы ли данные в предыдущем TTI. Если это UE не передавало данные в предыдущем TTI, оно обновляет разрешенную максимальную скорость передачи данных до RATE_AG и переходит к этапу 1128. Хотя и не показано, если UE передало данные в предыдущем TTI, оно поддерживает предыдущую разрешенную максимальную скорость передачи данных.
Если разрешенная максимальная скорость передачи данных увеличивается на этапе 1122, UE считывает Ramping_indicator, включенный в AG. Если Ramping_indicator равен 0, UE увеличивает разрешенную максимальную скорость передачи данных единовременно до скорости передачи данных, указанной посредством E-TFI, включенном в AG. Если Ramping_indicator равен 1, UE увеличивает разрешенную максимальную скорость передачи данных в пошаговом режиме (ступенчато) до указанной скорости передачи данных.
Между тем, если проверка CRC потерпела неудачу на этапе 1120, это означает, что AG, основанное на общем UE-ID, не было передано. Таким образом, UE поддерживает предыдущую разрешенную максимальную скорость передачи данных на этапе 1124. В этом случае никакого AG не было принято, и таким образом UE принимает RG для определения скорости передачи.
Со ссылками на фиг.12, приводится описание способа определения фактической скорости передачи данных обратной линии связи в UE после обновления его разрешенной максимальной скорости передачи данных в процедуре, иллюстрированной на фиг.11.
Со ссылками на фиг.12, после формирования данных E-DCH, которые должны быть переданы на этапе 1202, UE определяет, была ли текущая разрешенная максимальная скорость передачи данных обновлена, используя выделенный или общий UE-ID, на этапе 1204. Если текущая разрешенная максимальная скорость передачи данных была обновлена, используя выделенный UE-ID, UE выбирает окончательную скорость передачи данных в пределах обновленной разрешенной максимальной скорости передачи данных, на основании количества данных, которые должны быть переданы, и информации о состоянии UE. Если большой объем данных должен быть передан и доступна достаточная мощность передачи, UE может передать данные на разрешенной максимальной скорости передачи данных.
Хотя и не показано, если текущая разрешенная максимальная скорость передачи данных была обновлена, используя общий UE-ID, UE считывает Ramping_indicator в AG с использованием общего UE-ID. Если Ramping_indicator равен 0, UE переходит к этапу 1206. Если Ramping_indicator равен 1, UE изменяет предшествующую скорость передачи данных на заранее определенное значение, дельта, и сравнивает измененную скорость передачи данных с текущей разрешенной максимальной скоростью передачи данных на этапе 1208. Это значение, дельта, является максимальным приращением/уменьшением скорости передачи, доступным в одном TTI, установленном сигнализацией верхнего уровня, или заранее определенным. Если измененная скорость передачи данных является более низкой, чем разрешенная максимальная скорость передачи данных, UE выбирает окончательную скорость передачи данных в пределах измененной скорости передачи данных на основании объема данных, которые должны быть переданы, и информации о состоянии UE (такой как пороговое значение мощности) на этапе 1210. Если измененная скорость передачи данных равна или выше, чем разрешенная максимальная скорость передачи данных, UE выбирает окончательную скорость передачи данных в пределах разрешенной максимальной скорости передачи данных на основании количества данных, которые должны быть переданы, и информации о состоянии UE (такой как пороговое значение мощности) на этапе 1212.
Передатчик Узла B для передачи AG и приемник в UE для приема AG идентичны по структуре и работе их аналогам, которые работают согласно первому варианту осуществления настоящего изобретения. Поэтому они не будут описаны во избежание избыточности.
Пятый вариант осуществления
В системе, которая управляет скоростью передачи данных обратной линии связи UE посредством управляемого Узлом В планирования, UE имеет быстро изменяющийся UE-ID и медленно изменяющийся UE-ID для приема AG. Быстро и медленно изменяющиеся UE-ID передаются посредством выделенной или общей сигнализации. UE может иметь дополнительный UE-ID общего управления. Узел B одновременно устанавливает канал для доставки AG и канал для доставки RG с целью планирования пакетной передачи данных по обратной линии связи.
После приема AG посредством быстро изменяющегося UE-ID UE увеличивает свою разрешенную максимальную скорость передачи данных до целевой скорости передачи единовременно и принимает RG. После приема AG посредством медленно изменяющегося UE-ID UE увеличивает свою разрешенную максимальную скорость передачи данных до целевой скорости передачи в пошаговом режиме (ступенчато) и не принимает RG. Из-за ступенчатого увеличения скорости передачи RG является бессмысленным для UE. Поэтому при приеме AG посредством медленно изменяющегося UE-ID UE и не принимает RG и отказывается от принятого RG. С другой стороны, при приеме AG посредством быстро изменяющегося UE-ID UE увеличивает разрешенную максимальную скорость передачи данных до целевой скорости передачи и затем принимает RG в следующем TTI для передачи E-DCH.
В начале обмена по E-DCH из UE RNC назначает и быстро изменяющийся UE-ID, и медленно изменяющийся UE-ID для UE посредством сигнализации верхнего уровня, принимая во внимание множество факторов, включая управляемое Узлом В планирование и тип обслуживания E-DCH этого UE. Назначение UE-ID может рассматриваться следующими способами:
(1) RNC назначает быстро изменяющийся UE-ID каждому UE и медленно изменяющийся UE-ID для каждой группы UE. В этом случае Узел B и UE работают так же, как в четвертом варианте осуществления настоящего изобретения.
(2) RNC назначает быстро изменяющийся UE-ID и медленно изменяющийся UE-ID для каждой группы UE.
(3) RNC назначает быстро изменяющийся UE-ID и медленно изменяющийся UE-ID каждому UE.
(4) RNC назначает быстро изменяющийся UE-ID каждой группе UE и медленно изменяющийся UE-ID каждому UE. Те UE, которые сообщают аналогичную информацию о состоянии UE, имеют одно и то же QoS или один и тот же тип услуг, группируют в одну группу UE.
Табл.10 ниже иллюстрирует UE-ID, используемые в пятом варианте осуществления настоящего изобретения.
| Таблица 10 |
| Тип ID |
Информация, включенная в E-AGCH |
Описание |
| Быстро изменяющийся UE-ID |
AG |
– Увеличение разрешенной максимальной скорости передачи данных до целевой скорости передачи единовременно – принимать RG |
| Медленно изменяющийся UE-ID |
AG |
– Увеличение разрешенной максимальной скорости передачи данных до целевой скорости передачи ступенчато – не принимать RG |
| UE-ID общего управления |
Информация общего управления |
Узел B управляет UE с помощью ID общего управления |
Фиг.13 изображает последовательность операций, иллюстрирующую работу UE согласно пятому варианту осуществления настоящего изобретения. UE имеет все быстро изменяющийся UE-ID, медленно изменяющийся UE-ID и UE-ID общего управления и работает в зависимости от типа UE-ID принятого AG.
Со ссылками на фиг.13, UE принимает данные E-AGCH каждый период планирования на этапе 1302. UE выполняет проверку CRC в отношении данных E-AGCH, сначала используя UE-ID общего управления на этапе 1304, и определяет, прошла ли проверка CRC на этапе 1306. Если проверка CRC выполнена успешно, это означает, что данные E-AGCH содержат информацию общего управления. Таким образом, UE интерпретирует информацию общего управления на этапе 1308.
Если информация общего управления является информацией ограничения передачи, указывающей уменьшение скорости передачи на один уровень или изменение до минимальной скорости передачи, UE ограничивает скорость передачи данных E-DCH согласно информации общего управления на этапе 1312. В этом случае UE не пытается принимать AG посредством быстро или медленно изменяющегося UE-ID. Однако, если проверка CRC потерпела неудачу на этапе 1306 или если информация общего управления не относится к ограничению передачи, например, она является запросом скорости передачи на этапе 1308, UE выполняет проверку CRC в отношении данных E-AGCH, используя быстро изменяющийся UE-ID на этапе 1310.
Если определено, что AG, переданное с использованием быстро изменяющегося UE-ID, существует в результате проверки CRC на этапе 1314, UE обновляет свою разрешенную максимальную скорость передачи данных для E-DCH до скорости передачи данных, указанной AG, на этапе 1316 и устанавливает режим приема RG в ON для приема RG в следующем TTI на этапе 1326. Напротив, если проверка CRC потерпела неудачу, то есть AG, переданный посредством выделенного UE-ID, отсутствует на этапе 1314, UE выполняет проверку CRC в отношении данных E-AGCH, используя медленно изменяющийся UE-ID на этапе 1318.
Когда проверка CRC выполнена успешно и таким образом AG получен на этапе 1320, UE обновляет разрешенную максимальную скорость передачи данных согласно AG на этапе 1322 и устанавливает режим приема RG в OFF, чтобы не принимать RG в следующем TTI или игнорировать принятое RG в следующем TTI на этапе 1328. Между тем, если проверка CRC потерпела неудачу на этапе 1320, это означает, что AG, основанное на медленно изменяющемся UE-ID, не было передано. Таким образом UE поддерживает предыдущую разрешенную максимальную скорость передачи данных на этапе 1324. В этом случае никаких AG не было получено, и таким образом UE принимает RG для определения скорости передачи.
После установки разрешенной максимальной скорости передачи данных в вышеупомянутой процедуре UE выбирает окончательную скорость передачи данных для фактической передачи данных в процедуре, иллюстрированной на фиг.12.
В соответствии с пятым вариантом осуществления настоящего изобретения Узел B сконфигурирован и работает аналогично первому варианту осуществления настоящего изобретения. Со ссылками на фиг.5, работа Узла B согласно пятому варианту осуществления настоящего изобретения описана ниже.
Со ссылками на фиг.5, планировщик 502 Узла B сохраняет быстро изменяющийся UE-ID и медленно изменяющийся UE-ID, назначенные RNC, для использования в планировании передачи данных по обратной линии связи. Планировщик 502 назначает разрешенную максимальную скорость передачи данных для UE, которое намеревается выполнить обслуживание E-DCH, согласно сообщению о состоянии буфера, и состоянию мощности UE, и уровню ROT ячейки. Планировщик 502 далее определяет UE-ID, посредством которого нужно уведомить UE относительно разрешенной максимальной скорости передачи данных. Чтобы позволить UE принимать RG, планировщик 502 выдает быстро изменяющийся UE-ID на генератор CRC 504. Чтобы предотвратить прием RG на UE, планировщик 502 подает медленно изменяющийся UE-ID на генератор CRC 504. На основании любого другого критерия планировщик 502 может выбирать быстро или медленно изменяющийся UE-ID.
Генератор 506 информации о скорости передачи формирует AG согласно разрешенной максимальной скорости передачи данных, и генератор CRC 504 формирует CRC, маскированный быстро или медленно изменяющимся UE-ID относительно AG. Сумматор CRC 508 суммирует маскированный CRC с AG. Так как маскированный CRC содержит UE-ID, он называется CRC, специфическим для UE-ID. Маскированный CRC и AG кодируются в кодере 510 и модулируются в модуляторе 512. Модулированные данные расширяются (по спектру) посредством кода CAG формирования канала E-AGCH в блоке 514 расширения. Мультиплексор 516 мультиплексирует расширенные E-AGCH данные с другими расширенными данными канала до передачи.
Хотя и не показано, Узел B формирует RG, указывающее изменения в разрешенной максимальной скорости передачи данных, разрешенной планировщиком 502 Узла B, модулирует RG и передает RG, используя ортогональный код, назначенный для UE, и код формирования E-RGCH канала.
Фиг.14 изображает блок-схему приемника для приема E-AGCH данных и данных E-RGCH в UE согласно пятому варианту осуществления настоящего изобретения. Структура для приема информации общего управления посредством UE-ID общего управления исключена из иллюстрированной конфигурации приемника.
Со ссылками на фиг.14, принятый сигнал сжимают кодом CAG формирования канала E-AGCH в блоке 1412 сжатия, демодулируют в демодуляторе 1404 и декодируют в декодере 1406. Обнаружитель 1408 CRC извлекает маскированный CRC из декодированных данных. Контроллер 1412 E-DCH управляет быстро изменяющимся UE-ID и медленно изменяющимся UE-ID, назначенным RNC для планирования передачи данных по обратной линии связи. Блок 1414 проверки CRC принимает оба быстро и медленно изменяющиеся UE-ID от E-DCH 1412 и сначала выполняет проверку CRC в отношении декодированных данных, демаскируя маскированный CRC с использованием быстро изменяющегося UE-ID. Если CRC потерпел неудачу, блок 1414 проверки CRC выполняет проверку CRC в отношении декодированных данных, демаскируя маскированный CRC с использованием медленно изменяющегося UE-ID.
Блок 1414 проверки CRC выдает результаты CRC на обнаружитель 1408 CRC. Если по меньшей мере один из UE-ID прошел проверку при проверке CRC, обнаружитель 1414 CRC выдает AG без маскированного CRC в декодированных данных на блок 1410 принятия решения об информации о скорости передачи. Если оба UE-ID потерпели неудачу при проверке CRC, обнаружитель 1414 CRC отбрасывает декодированные данные. Обнаружитель 1408 CRC выдает на блок 1410 принятия решения об информации о скорости передачи информацию ID, указывающую, интерпретировано ли AG посредством быстро или медленно изменяющегося UE-ID. Блок 1410 принятия решения об информации о скорости передачи обновляет разрешенную максимальную скорость передачи данных UE, используя AG согласно информации ID, и выдает обновленную разрешенную максимальную скорость передачи данных на контроллер 1412 E-DCH для передачи E-DCH.
Между тем, информация ID также выдается на контроллер 1412 E-DCH. Контроллер 1412 E-DCH решает, принять ли RG, в зависимости от информации ID. Если принятое AG связано с быстро изменяющимся UE-ID, контроллер 1412 E-DCH устанавливает режим приема RG в ON. Если принятое AG связано с медленно изменяющимся UE-ID, контроллер 1412 E-DCH устанавливает режим приема RG в OFF. Режим приема RG передается на контроллер 1430 приема RG.
Контроллер 1430 приема RG управляет первым коммутатором 1418 приема RG согласно режиму приема RG. Первый коммутатор 1418 приема RG подает принятый сигнал к блоку 1420 сжатия, только когда режим приема RG установлен в ON. Блок 1420 сжатия сжимает сигнал кодом CRG формирования канала E-RGCH. Сжатый сигнал умножают на ортогональный код SRG, назначенный для UE, в умножителе 1422 и демодулируют в демодуляторе 1424.
Блок 1426 принятия решения об информации RG определяет, является ли RG, принятый от демодулятора 1424, равным 0 (KEEP). Если RG не равен 0, блок 1426 принятия решения об информации RG выдает команду увеличения скорости передачи или команду уменьшения скорости передачи согласно RG на контроллер 1412 E-DCH через второй коммутатор 1428 приема RG. Аналогично первому коммутатору 1614 приема RG, второй коммутатор 1428 приема RG выдает команду на контроллер 1412 E-DCH, только когда режим приема RG является ON (ВКЛЮЧЕНО). При не приеме разрешенной максимальной скорости передачи данных от блока 1410 принятия решения об информации о скорости передачи контроллер 1412 E-DCH увеличивает или уменьшает сохраненную разрешенную максимальную скорость передачи данных согласно команде и выбирает скорость передачи E-DCH в пределах измененной разрешенной максимальной скорости передачи данных.
В соответствии с вариантами осуществления настоящего изобретения, как описано выше, AG и RG эффективно передаются для службы передачи пакетных данных по обратной линии связи. Поэтому накладные расходы на сигнализацию прямой линии связи, появляющиеся в результате уведомления UE о назначенной разрешенной максимальной скорости передачи данных, уменьшаются, и помехи от сигнализации AG минимизируются.
Хотя изобретение раскрыто и описано в отношении некоторых вариантов его осуществления, специалистам понятно, что различные изменения в форме и деталях могут быть сделаны без отрыва от формы и объема изобретения, которые определены прилагаемой формулой изобретения.
Формула изобретения
1. Способ планирования передачи данных по обратной линии связи для оборудования пользователя (UE) в системе мобильной связи, поддерживающей службу пакетной передачи данных по обратной линии связи, содержащий этапы: принимают от Узла В абсолютное разрешение (AG), указывающее абсолютное значение разрешенной максимальной скорости передачи данных для передачи данных по обратной линии связи; определяют, имеет ли AG заранее назначенный первый или второй идентификатор оборудования пользователя (UE-ID); принимают от Узла В относительное разрешение (RG), указывающее изменение в разрешенной максимальной скорости передачи данных для передачи данных по обратной линии связи, если AG имеет первый UE-ID; пренебрегают RG, принятым от Узла В, если AG имеет второй UE-ID; и передают данные обратной линии связи в пределах разрешенной максимальной скорости передачи данных, разрешенной одним из AG и RG.
2. Способ по п.1, дополнительно содержащий этап единовременного изменения разрешенной максимальной скорости передачи данных до целевой скорости передачи данных, указанной AG, если AG имеет первый UE-ID.
3. Способ по п.1, дополнительно содержащий этап ступенчатого изменения разрешенной максимальной скорости передачи данных в каждом временном интервале передачи до целевой скорости передачи данных, указанной AG, если AG имеет второй UE-ID.
4. Способ по п.1, в котором первый UE-ID является уникальным для UE и второй UE-ID является уникальным для заранее определенной группы UE, которая содержит UE.
5. Способ по п.1, в котором первый UE-ID и второй UE-ID являются уникальными для заранее определенной группы UE, содержащей UE.
6. Способ по п.1, в котором первый UE-ID и второй UE-ID являются уникальными для UE.
7. Способ по п.1, в котором этап определения содержит этапы: обнаруживают маскированный код контроля циклическим избыточным кодом (CRC), присоединенный к AG; демаскируют маскированный CRC первым UE-ID; выполняют проверку CRC в отношении AG, используя CRC, демаскированный первым UE-ID; определяют, что AG имеет первый UE-ID, если проверка CRC, использующая первый UE-ID, выполнена успешно; демаскируют маскированный CRC вторым UE-ID, если проверка CRC, использующая первый UE-ID, потерпела неудачу; выполняют проверку CRC в отношении AG, используя CRC, демаскированный вторым UE-ID; и определяют, что AG имеет второй UE-ID, если проверка CRC, использующая второй UE-ID, выполнена успешно.
8. Устройство для планирования передачи данных по обратной линии связи для оборудования пользователя (UE) в системе мобильной связи, поддерживающей службу пакетной передачи данных по обратной линии связи, содержащее приемник абсолютного разрешения (AG) для приема от Узла В AG, указывающего абсолютное значение разрешенной максимальной скорости передачи данных для передачи данных по обратной линии связи; контроллер для управления предварительно назначенными первым и вторым UE-ID, установки режима приема относительного разрешения (RG) равным ON (Включен), если AG имеет первый UE-ID, и режима приема RG равным OFF (Выключен), если AG имеет второй UE-ID, и определения разрешенной максимальной скорости передачи данных для передачи данных по обратной линии связи согласно одному из AG и RG; и приемник RG для приема RG от Узла В, когда режим приема RG установлен в ON.
9. Устройство по п.8, в котором контроллер дополнительно предназначен для единовременного изменения разрешенной максимальной скорости передачи данных до целевой скорости передачи данных, указанной AG, если AG имеет первый UE-ID.
10. Устройство по п.8, в котором контроллер дополнительно предназначен для ступенчатого изменения в каждом временном интервале передачи разрешенной максимальной скорости передачи данных до целевой скорости передачи данных, указанной AG, если AG имеет второй UE-ID.
11. Устройство по п.8, в котором первый UE-ID является уникальным для UE и второй UE-ID является уникальным для заранее определенной группы UE, которая содержит UE.
12. Устройство по п.8, в котором первый UE-ID и второй UE-ID являются уникальными для заранее определенной группы UE, которая содержит UE.
13. Устройство по п.8, в котором первый UE-ID и второй UE-ID являются уникальными для UE.
14. Устройство по п.8, в котором контроллер содержит обнаружитель кода контроля циклическим избыточным кодом (CRC) для обнаружения маскированного CRC, присоединенного к AG; и блок проверки CRC для демаскирования маскированного CRC первым UE-ID, выполнения проверки CRC в отношении AG, используя CRC, демаскированный первым UE-ID, определения, что AG имеет первый UE-ID, если проверка CRC выполнена успешно, демаскирования маскированного CRC вторым UE-ID, если проверка CRC выдает ошибку, выполнения проверки CRC в отношении AG с использованием CRC, демаскированного вторым UE-ID, и определения, что AG имеет второй UE-ID, если проверка CRC выполнена успешно.
15. Способ планирования передачи данных по обратной линии связи для оборудования пользователя (UE) в Узле В системы мобильной связи, поддерживающей службу пакетной передачи данных по обратной линии связи, содержащий этапы: назначают первый UE-ID и второй UE-ID для планирования передачи данных по обратной линии связи; определяют разрешенную максимальную скорость передачи данных для UE посредством выбора одного из первого и второго UE-ID для оповещения UE относительно разрешенной максимальной скорости передачи данных, причем первый UE-ID указывает прием относительного разрешения (RG), указывающего изменение в разрешенной максимальной скорости передачи данных, а второй UE-ID указывает не-прием RG; формируют абсолютное разрешение (AG), указывающее разрешенную максимальную скорость передачи данных, и суммируют выбранный UE-ID с AG; и передают AG с выбранным UE-ID к UE.
16. Способ по п.15, в котором первый UE-ID указывает, что UE должно единовременно изменить разрешенную максимальную скорость передачи данных до целевой скорости передачи данных, указанной AG, имеющем первый UE-ID.
17. Способ по п.15, в котором второй UE-ID указывает, что UE должно ступенчато изменить в каждом временном интервале передачи разрешенную максимальную скорость передачи данных до целевой скорости передачи данных, указанной AG, имеющем первый UE-ID.
18. Способ по п.15, в котором первый UE-ID является уникальным для UE и второй UE-ID является уникальным для заранее определенной группы UE, содержащей UE.
19. Способ по п.15, в котором первый UE-ID и второй UE-ID являются уникальными для заранее определенной группы UE, содержащей UE.
20. Способ по п.15, в котором первый UE-ID и второй UE-ID являются уникальными для UE.
21. Способ по п.15, в котором этап суммирования содержит этапы: формируют код контроля циклическим избыточным кодом (CRC) для AG; маскируют CRC выбранным UE-ID и суммируют маскированный CRC с AG.
22. Устройство для планирования передачи данных по обратной линии связи для оборудования пользователя (UE) в Узле В системы мобильной связи, поддерживающей службу пакетной передачи данных по обратной линии связи, содержащее планировщик для управления первым и вторым UE-ID, назначенными для планирования передачи данных по обратной линии связи, определения разрешенной максимальной скорости передачи данных для UE и выбора одного из первого и второго UE-ID для оповещения UE относительно разрешенной максимальной скорости передачи данных, причем первый UE-ID указывает прием относительного разрешения (RG), указывающего изменение в разрешенной максимальной скорости передачи данных, и второй UE-ID указывает не-прием RG; генератор информации о скорости передачи для формирования абсолютного разрешения (AG), указывающего разрешенную максимальную скорость передачи данных; суммирующий блок для суммирования выбранного UE-ID с AG и передатчик для передачи AG с выбранным UE-ID к UE.
23. Устройство по п.22, в котором AG с первым выбранным UE-ID указывает, что UE должно единовременно изменить разрешенную максимальную скорость передачи данных до целевой скорости передачи данных.
24. Устройство по п.22, в котором AG со вторым выбранным UE-ID указывает, что UE должно ступенчато изменить в каждом временном интервале передачи разрешенную максимальную скорость передачи данных до целевой скорости передачи данных.
25. Устройство по п.22, в котором первый UE-ID является уникальным для UE и второй UE-ID является уникальным для заранее определенной группы UE, содержащей UE.
26. Устройство по п.22, в котором первый UE-ID и второй UE-ID являются уникальными для заранее определенной группы UE, содержащей UE.
27. Устройство по п.22, в котором первый UE-ID и второй UE-ID являются уникальными для UE.
28. Устройство по п.22, в котором суммирующий блок содержит генератор кода контроля циклическим избыточным кодом (CRC) для формирования CRC для AG и маскирования CRC выбранным UE-ID и сумматор CRC для суммирования маскированного CRC с AG.
РИСУНКИ
|
|