|
|
(21), (22) Заявка: 2005118453/09, 14.06.2005
(24) Дата начала отсчета срока действия патента:
14.06.2005
(30) Конвенционный приоритет:
04.05.2005 UA u200504238
(46) Опубликовано: 27.08.2007
(56) Список документов, цитированных в отчете о поиске:
Устройство регулирования и управления системы автономного энергоснабжения ДУГГ28Б. Техническое описание 2470.072-973:61/9, с.2, 9, Функциональная схема 2470.072-974:61/9, с.1, Берлин, 1993. RU 2230416 С2, 10.06.2004. SU 1365227 A1, 07.01.1988. SU 402985, 13.03.1974. JP 61062319, 31.03.1986.
Адрес для переписки:
61070, Украина, г.Харьков, ул. Ак. Проскуры, 1, НПП “Хартрон-Экспресс”, патентный отдел
|
(72) Автор(ы):
Макаренко Валентин Николаевич (UA), Ткаченко Виктор Михайлович (UA), Рачок Николай Николаевич (UA), Бандура Иван Николаевич (UA)
(73) Патентообладатель(и):
НПП “ХАРТРОН-ЭКСПРЕСС Лтд” (ООО) (UA)
|
(54) СПОСОБ ЗАЩИТЫ ЭЛЕКТРОГЕНЕРАТОРА САМОВОЗБУЖДЕНИЯ
(57) Реферат:
Изобретение относится к электротехнике и может быть использовано в системах автономного электроснабжения железнодорожных вагонов с электрогенераторами самовозбуждения для регулирования тока возбуждения электрогенераторов. Технический результат заключается в уменьшении переходных процессов, увеличении ресурса коммутационных элементов, повышении эксплуатационной надежности, парировании одиночных сбоев тактирования и автоматическом восстановлении работоспособности, уменьшении массогабаритных характеристик и стоимости, однозначной локализации места неисправности. Для этого заявленный способ заключается в том, что отключают электрогенератор, селектируют длительность импульсов от широтно-импульсного модулятора и в случае, если длительность импульсов не находится в заданном диапазоне, обесточивают обмотку возбуждения и развозбуждают электрогенератор. 1 ил.
Способ защиты электрогенератора самовозбуждения относится к электротехнике и может быть использован в системах автономного электроснабжения железнодорожных вагонов с электрогенераторами самовозбуждения для регулирования тока возбуждения электрогенераторов.
Известный способ, взятый в качестве прототипа (см. Устройство регулирования и управления системы автономного энергоснабжения ДУГГ28Б. Техническое описание 2470.072-973:61/9, стр.2, 9. Функциональная схема 2470.072-974:61/9, стр.1, Берлин, 1993 г.), обеспечивает защиту электрогенератора самовозбуждения при сбоях или отсутствии тактирования напряжения возбуждения таким образом, что напряжение на обмотке возбуждения (Uов) интегрируют и при интегральном значении, превышающем допустимое ( UОВ>Uдоп), закорачивают выход электрогенератора, при этом током короткого замыкания включают линейный автомат защиты (ЛАЗ), который отключает электрогенератор.
Недостатки этого способа защиты электрогенератора самовозбуждения:
– значительные переходные процессы при коммутации токов короткого замыкания электрогенератора, что ухудшает помехообстановку для электронной аппаратуры;
– снижение ресурса коммутационных элементов и, следовательно, эксплуатационной надежности;
– ограниченный диапазон функционирования по входному напряжению электрогенератора Uг (только при Uов>Uдоп);
– при одиночных сбоях от воздействия помех ЛАЗ отключает электрогенератор и для возобновления рабочих функций требуется вмешательство обслуживающего технического персонала, что усложняет эксплуатацию;
– после отключения ЛАЗ невозможно однозначно определить причину, что увеличивает время на поиск неисправности;
– значительные массогабаритные характеристики и высокая стоимость при реализации;
– повышенная вероятность отказа центробежной муфты от перегрузки при работе с Ти>Ти макс, особенно в момент включения, так как в этом случае будет происходить более интенсивное нарастание возбуждения электрогенератора при низкой скорости вращения оси, когда муфта еще не включена.
Поставлена задача уменьшить переходные процессы при работе устройства, повысить ресурс коммутационных элементов и надежность, парировать одиночные сбои, локализовать место неисправности, понизить стоимость защиты электрогенератора, расширить диапазон функционирования применительно к напряжению электрогенератора, уменьшить вероятность отказа центробежной муфты от перегрузки.
Поставленная задача решается тем, что в способе защиты электрогенератора самовозбуждения, который заключается в том, что отключают электрогенератор в соответствии с полезной моделью, селектируют длительность импульсов от широтно-импульсного модулятора и в случае, если длительность импульсов не находится в заданном диапазоне, обесточивают обмотку возбуждения и развозбуждают электрогенератор.
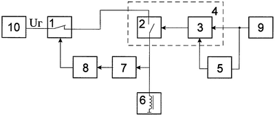
Суть предлагаемого способа поясняется устройством защиты, блок-схема которого приведена на чертеже.
Устройство защиты содержит линейный автомат защиты (ЛАЗ) 1 с дистанционно-управляемым расцепителем, силовой ключ 2, устройство управления 3 силовым ключом, блок мощности 4, селектор длительности 5, обмотку возбуждения 6 электрогенератора, бистабильное устройство 7, устройство 8 временной задержки сигнала, широтно-импульсный модулятор (ШИМ) 9, электрогенератор 10.
Устройство защиты работает следующим образом.
Напряжение от электрогенератора самовозбуждения (Uг) через линейный автомат защиты (ЛАЗ) 1 подается на вход силового ключа 2, выход которого соединен с обмоткой возбуждения 6.
Тактовые импульсы переменной длительности Ти от 0 до Ти макc с выхода ШИМ 9 подводятся ко входу устройства управления 3 и коммутируют силовой ключ 2, в результате чего на обмотке возбуждения появляются импульсы напряжения возбуждения с уровнем примерно Uг, длительность которых повторяет длительность тактовых импульсов от ШИМ.
Изменением длительности импульсов напряжения возбуждения Ти=0…Ти макс осуществляется регулирование выходных параметров электрогенератора.
Регулируемые величины, как-то: напряжение установки (Uу), ток батареи (IБ), ток генератора (Iг), ток возбуждения замеряются измерительными звеньями, сравниваются с заданными значениями и обрабатываются соответствующими регулирующими усилителями. Выходные напряжения этих регулирующих усилителей подаются широтно-импульсному модулятору. Выходное напряжение того усилителя, значение измерения которого максимально превышает заданное значение, здесь сравнивается с пилообразным напряжением частотой около 1 кГц и преобразовывается в прямоугольный сигнал, длительность которого соответствует напряжению регулирующего усилителя. Этот прямоугольный сигнал управляет вышеуказанным силовым ключом. Таким образом, при работающем электрогенераторе через тактированное напряжение возбуждения обеспечивается средний ток возбуждения, поддерживающий регулируемые значения параметров.
При приближении, например Iг, к максимально-допустимому значению длительность импульсов с выхода ШИМ уменьшается, соответственно уменьшается и длительность импульсов напряжения возбуждения практически до 0, электрогенератор развозбуждается, ток генератора уменьшается, увеличивается разность между Iг макс и Iг текущ и длительность импульсов с выхода ШИМ начинает увеличиваться, может быть, до Ти макс.
Одновременно импульсы от ШИМ поступают на вход селектора длительности 5. Как только Ти>Ти макс, например, при воздействии мощной помехи, сигнал с выхода селектора длительности 5 через устройство управления 3 и силовой ключ 2 блокирует токовую связь электрогенератора с обмоткой возбуждения 6. После пропадания помехи и возврата длительности импульсов ШИМ в норму, снимается сигнал блокировки и возобновляется тактирование напряжения возбуждения.
Таким образом, при воздействии единичных мощных помех на тракт тактирования от ШИМ, после снятия помехи, автоматически восстанавливается работоспособность устройства. В случае отказа ШИМ или неисправности линии связи с ШИМ силовой ключ 2 остается заблокированным.
Только при коротком замыкании силового ключа 2 на обмотке возбуждения будет присутствовать постоянное напряжение (+Ur), от которого срабатывает бистабильное устройство 7 и его выходной сигнал через устройство временной задержки 8 поступает на дистанционно-управляемый расцепитель ЛАЗ 1 и отключает электрогенератор 10.
Таким образом предложенный способ позволяет:
– уменьшить переходные процессы, т.к. работа производится токами управления, которые значительно меньше токов короткого замыкания прототипа;
– увеличить ресурс коммутационных элементов и повысить эксплуатационную надежность;
– парировать одиночные сбои тактирования и автоматически восстанавливать работоспособность;
– обеспечить низкие массогабаритные характеристики и низкую стоимость при реализации;
– однозначно локализовать место неисправности и тем самым повысить коэффициент готовности вагонов за счет сокращения времени на поиск неисправности и восстановление рабочих функций, а именно:
а) силовой ключ заблокирован – отказ тракта управления от ШИМ;
б) ЛАЗ 1 выключен – короткое замыкание силового ключа в блоке мощности;
– уменьшить вероятность отказа центробежной муфты при сбоях или отсутствии тактирования напряжения возбуждения поскольку селектор длительности импульсов блокирует силовой ключ при Ти>Ти макс и тем самым исключает возможность нештатного нарастания возбуждения электрогенератора;
– расширить диапазон функционирования применительно к выходному напряжению электрогенератора Uг, поскольку электрогенератор может быть отключен уже при напряжении на обмотке возбуждения, несколько большем начального, обусловленного остаточным намагничиванием магнитного сердечника электрогенератора ( 10 В).
Формула изобретения
Способ защиты электрогенератора самовозбуждения при сбоях или отсутствии тактирования напряжения возбуждения, который заключается в том, что отключают электрогенератор, отличающийся тем, что селектируют длительность импульсов от широтно-импульсного модулятора и в случае, если длительность импульсов не находится в заданном диапазоне, обесточивают обмотку возбуждения и развозбуждают электрогенератор.
РИСУНКИ
|
|