|
|
(21), (22) Заявка: 2005137602/09, 05.12.2005
(24) Дата начала отсчета срока действия патента:
05.12.2005
(43) Дата публикации заявки: 27.06.2006
(46) Опубликовано: 27.08.2007
(56) Список документов, цитированных в отчете о поиске:
ЧЕТТИ П. Проектирование ключевых источников электропитания. – М.: Энергоатомиздат, 1990, с.202-211. RU 2056691 С1, 20.03.1996. SU 970347 A1, 30.10.1982. SU 1649625 A1, 15.05.1991. US 5986442 A, 16.11.1999. DE 19739008 C1, 08.04.1999. ЕР 0251403 A1, 06.08.1993. WO 9428474 A1, 12.08.1994.
Адрес для переписки:
394006, г.Воронеж, ул. Красноармейская, 54, ООО Орбита
|
(72) Автор(ы):
Тищенко Анатолий Константинович (RU), Лившин Геннадий Давыдович (RU), Власов Феликс Сергеевич (RU)
(73) Патентообладатель(и):
Общество с ограниченной ответственностью “Орбита” (RU), Федеральное государственное унитарное предприятие Научно-исследовательский институт “Аргон” (RU)
|
(54) РЕГУЛЯТОР ПОСТОЯННОГО НАПРЯЖЕНИЯ
(57) Реферат:
Изобретение относится к области электротехники и может быть использовано а автономных системах электроснабжения космических аппаратов для питания потребителей от источника ограниченной мощности, например солнечной батареи. Техническим результатом является повышение надежности работы зарядно-разрядного устройства путем обеспечения защиты цепей источника питания и аккумуляторной батареи от коротких замыканий в отдельных ячейках. Регулятор постоянного напряжения содержит входные и выходные клеммы для подключения источника питания и нагрузки, МДП-транзистор, подключенный параллельно входным клеммам, конденсатор фильтра, подключенный параллельно выходным клеммам, и разделительный диод Шоттки, включенный между одноименными полюсами входных и выходных клемм. Последовательно с разделительным диодом Шоттки введен второй МДП-транзистор с драйвером управления. Дополнительно введено пороговое устройство, вход которого подключен параллельно разделительному диоду Шоттки, а выход – к управляемому входу драйвера управления. 1 ил.
Изобретение относится к области электротехники и может быть использовано а автономных системах электроснабжения космических аппаратов для питания потребителей от источника ограниченной мощности, например солнечной батареи.
Известен регулятор постоянного напряжения, содержащий входные и выходные клеммы, транзистор, подключенный параллельно входным клеммам, конденсатор фильтра, подключенный параллельно выходным клеммам, и разделительный диод, включенный между одноименными полюсами входных и выходных клемм (П.Четти. Проектирование ключевых источников электропитания. Москва: Энергоатомиздат, 1990, стр.202-211).
Недостатком известного технического решения является его низкая надежность, обусловленная возможностью выхода регулятора из строя при коротких замыканиях в регулирующих силовых элементах.
В практике космических технологий для повышения надежности и ресурса регуляторов напряжения используется резервирование регулирующих силовых элементов путем параллельно-последовательного включения. В настоящее время для этих целей используются современные диоды Шоттки и МДП-транзисторы. Однако диоды Шоттки при резервировании обладают в статическом режиме довольно значительными потерями, что для космической энергетики имеет принципиальное значение. В рассматриваемых регуляторах постоянного напряжения возможна простая замена диодов Шоттки на МДП-транзисторы, но при этом усложняется схема управления регулятором и значительно (особенно для высоких напряжений 60…120 В) увеличиваются динамические потери в МДП-транзисторах (в 2-3 раза). Это связано с тем, что диоды у МДП-транзисторов по своей технологии изготовления имеют большее время восстановления, чем диоды Шоттки.
Задачей настоящего изобретения является повышение надежности регулятора постоянного напряжения.
Поставленная задача решается тем, что в регуляторе постоянного напряжения, содержащем входные и выходные клеммы для подключения источника питания и нагрузки, МДП-транзистор, подключенный параллельно входным клеммам, конденсатор фильтра, подключенный параллельно выходным клеммам, и разделительный диод Шоттки, включенный между одноименными полюсами входных и выходных клемм, последовательно с указанным диодом Шоттки введены дополнительно второй МДП-транзистор с драйвером управления и пороговое устройство, вход которого подключен параллельно разделительному диоду Шоттки, а выход – к управляемому входу драйвера управления.
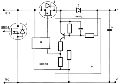
На чертеже представлена схема регулятора постоянного напряжения, который содержит входные 1 и 1′, выходные 2 и 2′ клеммы, первый 3 и второй 4 МДП-транзисторы, разделительный диод Шоттки 5, конденсатор фильтра 6, пороговое устройство 7, драйвер управления 8 второго МДП-транзистора.
Регулятор постоянного напряжения является регулятором параллельного типа и работает следующим образом. При подключении ко входным клеммам 1 и 1′ источника постоянного напряжения с полярностью, показанной на чертеже, конденсатор фильтра 6 и нагрузка, подключенные к выходным клеммам 2 и 2′, получают питание через последовательные диод МДП-транзистора 4 и диод Шоттки 5. Поскольку источник постоянного напряжения является источником ограниченной мощности, напряжение на конденсаторах фильтра будет плавно нарастать и при достижении номинального напряжения ШИМ-модулятор сформирует импульсы отпирания для МДП-транзистора 3, который, открываясь и закрываясь, будет поддерживать номинальное напряжение на нагрузке.
Пороговое устройство 7, получив по входу напряжение с диода 5, формирует отпирающий сигнал на вход драйвера 8, который открывает второй МДП-транзистор 4.
Открытый переход МДП-транзистора 4 шунтирует свой собственный диод, обеспечивая незначительное падение напряжения в цепи МДП-транзистора 4. Это падение напряжения на порядок меньше падения напряжения на диоде Шоттки 5, что практически не скажется на кпд преобразования регулятора.
При неисправности разделительного диода 5 (в виде короткого замыкания) напряжение на входе порогового устройства 7 отсутствует и пороговое устройство 7 снимает отпирающий сигнал со входа драйвера 8 и МДП-транзистор 4 закрывается. В этом режиме в качестве развязывающего диода выступает внутренний диод МДП-транзистора 4, обеспечивающий работоспособность регулятора. Защита от обрыва диода 5 в таких регуляторах обычно обеспечивается дополнительным параллельным включением диода и транзистора.
Предлагаемое техническое решение регулятора предполагается к использованию в перспективных системах электроснабжения космических аппаратов с повышенным напряжением (40-120 В) и ресурсом работы 15-25 лет.
Формула изобретения
Регулятор постоянного напряжения, содержащий входные и выходные клеммы для подключения источника питания и нагрузки, МДП-транзистор, подключенный параллельно входным клеммам, конденсатор фильтра, подключенный параллельно выходным клеммам, и разделительный диод Шоттки, включенный между одноименными полюсами входных и выходных клемм, отличающийся тем, что введены дополнительно пороговое устройство, второй МДП-транзистор с драйвером управления последовательно с разделительным диодом Шоттки, вход порогового устройства подключен параллельно разделительному диоду Шоттки, а выход – к управляемому входу драйвера управления.
РИСУНКИ
Прежний патентообладатель:
Общество с ограниченной ответственностью “Орбита”, Федеральное государственное унитарное предприятие Научно-исследовательский институт “Аргон”
(73) Патентообладатель:
Закрытое акционерное общество “Орбита”
(73) Патентообладатель:
Федеральное государственное унитарное предприятие Научно-исследовательский институт “Аргон”
Договор № РП0000838 зарегистрирован 17.06.2010
Извещение опубликовано: 27.07.2010 БИ: 21/2010
|
|