|
|
(21), (22) Заявка: 2006116813/09, 16.05.2006
(24) Дата начала отсчета срока действия патента:
16.05.2006
(46) Опубликовано: 27.08.2007
(56) Список документов, цитированных в отчете о поиске:
Космические радиотехнические комплексы. /Под ред. С.И.БЫЧКОВА. – М.: Сов. Радио, 1967, с.134-138, рис.2.3.9, а и др. RU 2001107088 А, 10.03.2003. RU 2267134 C2, 27.12.2005. RU 2175770 C1, 10.11.2001. WO 0019230 A1, 06.04.2000. US 6903685 В1, 07.06.2005. US 2003103004 A1, 05.06.2003. US 6148195 А, 14.11.2000.
Адрес для переписки:
197082, Санкт-Петербург, П-082, ул. Красного курсанта, 16, ВКА
|
(72) Автор(ы):
Дикарев Виктор Иванович (RU), Теремов Михаил Петрович (RU)
(73) Патентообладатель(и):
Военно-космическая академия имени А.Ф. Можайского (RU)
|
(54) ФАЗОВЫЙ СПОСОБ ПЕЛЕНГАЦИИ
(57) Реферат:
Изобретение относится к области радиоэлектроники и может быть использовано для пассивного радиоконтроля в многоканальных системах, предназначенных для пеленгации нескольких источников радиоизлучения, одновременно попадающих в полосу приема. Достигаемым техническим результатом является расширение функциональных возможностей путем пеленгации в двух плоскостях нескольких источников радиоизлучения, одновременно попадающих в полосу приема. 2 ил.
Предлагаемый способ относится к области радиоэлектроники и может быть использован для пассивного радиоконтроля в многоканальных системах, предназначенных для пеленгации нескольких источников радиоизлучения, одновременно попадающих в полосу приема.
Известны способы пеленгации (патенты РФ №2003131, 2006872, 2010258, 2012010, 2155352, 2207583, 2175770, Кинкулькин И.Е. и др. Фазовый метод определения координат. М.: Сов. радио, 1979; Космические радиотехнические комплексы. Под редакцией С.И.Бычкова. – М.: Сов. радио, 1967, с.134-138, рис.2.3.9,а и др.)
Из известных способов наиболее близким к предлагаемому является (Космические радиотехнические комплексы. Под редакцией С.И.Бычкова. – М.: Сов. радио, 1967, с.134-138, рис.2.3.9,а и др.), который и выбран в качестве прототипа.
Указанный способ обеспечивает пеленгацию только одного источника радиоизлучения и только в одной плоскости.
Технической задачей изобретения является расширение функциональных возможностей способа путем пеленгации в двух плоскостях нескольких источников радиоизлучения, одновременно попадающих в полосу приема.
Поставленная задача решается тем, что согласно фазовому способу пеленгации, основанному на приеме сигналов на две разнесенные в пространстве антенны, усилении и ограничении по амплитуде принимаемых сигналов в первом и втором приемниках, используют третью приемную антенну и третий приемник, в котором принимаемые сигналы также усиливают и ограничивают по амплитуде, при этом приемные антенны располагают в виде геометрического прямого угла, в вершине которого помещают третью приемную антенну, общую для двух других приемных антенн, расположенных в азимутальной и угломестной плоскостях, сигналы, принимаемые первым и вторым приемниками, пропускают через n-отводные линии задержки, формируя в каждой плоскости n каналов корреляционной обработки, причем в каждом канале обработки задержанный сигнал перемножают с сигналом третьего приемника, выделяют низкочастотное напряжение, сравнивают его с пороговым напряжением и в случае превышения порогового напряжения регистрируют это превышение и принимают решение по количеству и номерам каналов обработки, в которых превышено пороговое напряжение, о количестве источников радиоизлучений, их и углах места.
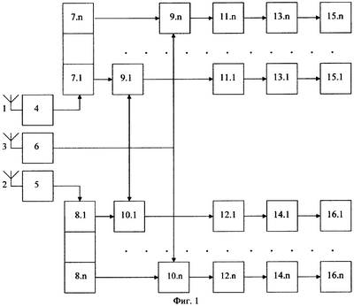
Структурная схема устройства, реализующего предлагаемый фазовый способ пеленгации, представлена на фиг.1. Взаимное расположение приемных антенн показано на фиг.2. Устройство содержит три канала приема, каждый из которых состоит из последовательно включенных: приемной антенны 1 (2, 3), приемника 4 (5, 6). К выходу приемника 4(5) последовательно подключены n-отводная линия задержки 7.i (8.i), перемножитель 9.i (10.i), второй вход которого соединен с выходом приемника 6, фильтр 11.i (12.i) нижних частот, пороговый блок 13.i (14.i), блоки 15.i (16.i) регистрации (i=1, 2,…,n).
Предлагаемый фазовый способ пеленгации реализуют следующим образом.
Сигналы нескольких источников радиоизлучений одновременно улавливаются приемными антеннами 1, 2, 3, усиливаются и ограничиваются по амплитуде в приемниках 4, 5, 6 соответственно. При этом приемные антенны 1, 2, 3 располагаются в виде геометрического прямого угла, в вершине которого помещается третья приемная антенна 3, общая для двух других приемных антенн 1 и 2, расположенных в угломестной и азимутальной плоскостях. Затем сигналы, принимаемые первым 4 и вторым 5 приемниками, пропускают через n-отводные линии задержки 7.i и 8i (i=1, 2,…,n) соответственно.
Следует отметить, что согласно фазовому способу пеленгации разности фаз  1, и  2 сигналов, принимаемые антеннами 1 и 2, 1 и 3, определяются выражениями:

где d – расстояние между разнесенными антеннами (измерительная база);
– длина волны;
, – угол места и азимут источника излучения.
Однако фазовому способу пеленгации свойственно противоречие между требованиями к точности измерений и однозначности отсчета углов и . Действительно, согласно приведенным выражениям, фазовая система тем чувствительнее к изменению углов и , чем дольше относительный размер измерительной базы . Но с ростом уменьшаются значения угловых координат и , при которых разности фаз  1, и  2 превосходят значение 2 , т.е. наступает неоднозначность отсчета.
Исключить неоднозначность фазового способа пеленгации источников радиоизлучения можно двумя классическими методами: применением антенн с острой диаграммой направленности и использованием нескольких измерительных баз (многоканальность) в каждой плоскости.
Системы пеленгации с остронаправленными антеннами обладают большой дальностью действия и высокой разрешающей способностью по направлению. Однако они требуют поиска источника радиоизлучения до начала измерений и его автоматического сопровождения по направлению антенным лучом в процессе измерений, а также лишают фазовый способ пеленгации одного из его достоинств – возможности использования направленных (изотропных) антенных систем.
Многоканальность обычно достигается использованием нескольких измерительных баз. При этом меньшая база образует грубую, но однозначную шкалу отсчета утла, а большая база – точную, но неоднозначную шкалу отсчета.
В предлагаемом фазовом способе пеленгации противоречие между требованиями к точности измерений и однозначности отсчета углов и разрешается за счет корреляционной обработки принимаемых сигналов.
Разности фаз высокочастотных колебаний, принимаемых антеннами 1 и 2, 1 и 3, определяются соотношением (1). С другой стороны, указанные разности фаз определяются следующим образом:

где – время запаздывания сигнала, приходящего на антенну 1, по отношению к сигналу, приходящему на антенну 3;
– время запаздывания сигнала, приходящего на антенну 2, по отношению к сигналу, приходящему на антенну 3;
Следовательно, приравняв указанные соотношения, получим:

Измерив величину задержек 1 и 2 и зная измерительную базу d, можно однозначно определить истинный угол места и азимут источника радиоизлучения:

Расстояния, пройденные сигналами от источника излучения до приемников 4, 5 и 6, не одинаковы, а следовательно, различаются фазами, принимаемыми сигналами. Запаздывание одного из сигналов зависит от положения источника радиоизлучения и измерительной базы d.
Так как сигнал в трех каналах приема одинаков, а шумы и помехи в каналах независимы, то в каждом канале будут присутствовать колебания вида:

где , , – входные колебания в первом, втором и третьем каналах приема, представляющие собой аддитивную смесь сигнала uc(t) и шума uш1(t), uш2(t), uш3(t) в каждом канале приема.
В корреляторах сигналы перемножаются, причем сигналы помех взаимно подавляются. Реализация функции взаимной корреляции сигналов от одного источника радиоизлучения в двух независимых каналах принимает максимальные значения в случае компенсации времени запаздывания сигнала в одном из каналов за счет включения линии задержки. Количество корреляторов, равное n, определено удобством применения n линий задержки с фиксированным временем задержки i(i=1, 2,…,n). Количество корреляторов определяется требуемой точностью определения угла места и азимута на источник радиоизлучения.
В общем случае, необходимо обеспечить суммарную задержку сигнала в диапазоне от – до  с помощью n линий задержки. Временной интервал  определяется из выражения:

где с – скорость распространения радиоволн.
Наличие одновременно на выходах нескольких корреляторов локальных максимумов взаимной корреляционной функции соответствует ситуации, когда на рубеже присутствует несколько источников радиоизлучения. По данному признаку оценивается количество источников радиоизлучения в контролируемой зоне.
Взаимная корреляционная функция сигнала от одного источника радиоизлучения, принятого двумя идентичными каналами, и сформированная коррелятором, представляет собой не что иное, как автокорреляционную функцию, но с различным временем задержки сигнала.
Первый и второй каналы приема включают многоотводные линии задержки 7.i и 8.i (i=1, 2,…,n) и столько же корреляторов, состоящих из перемножителей 9.i (10.i) и фильтров 11.i (12.i) нижних частот. Выходные напряжения корреляторов сравниваются с пороговым напряжением Uпор в пороговых блоках 13.i и 14.i. Пороговое напряжение Uпор превышается только при максимальном значении выходного напряжения коррелятора. В случае наличия нескольких источников радиоизлучения могут наблюдаться максимумы на выходах нескольких корреляторов. В случае превышения порогового напряжения Uпор, это превышение регистрируется соответствующими блоками 15.i и 16.i регистрации. По количеству и номерам каналов обработки, в которых превышено пороговое напряжение Uпор, принимается решение о количестве источников радиоизлучения, их азимутах и углах места.
Таким образом, предлагаемый способ по сравнению с прототипом обеспечивает пеленгацию в двух плоскостях нескольких источников радиоизлучения, одновременно попадающих в полосу приема.
Кроме того, предлагаемый способ позволяет разрешить противоречие между требованиями к точности измерений и однозначности отсчета углов места и азимутов на источники излучения радиоизлучений. Это достигается корреляционной обработкой принимаемых сигналов.
Тем самым функциональные возможности способа расширены.
Формула изобретения
Фазовый способ пеленгации, основанный на приеме сигналов на две разнесенные в пространстве антенны, усилении и ограничении по амплитуде принимаемых сигналов в первом и втором приемниках, отличающийся тем, что используют третью приемную антенну и третий приемник, в котором принимаемые сигналы также усиливают и ограничивают по амплитуде, при этом приемные антенны располагают в виде геометрического прямого угла, в вершине которого помещают третью приемную антенну, общую для двух других приемных антенн, расположенных в азимутальной и угломестной плоскостях, сигналы, принимаемые первым и вторым приемниками, пропускают через – n-отводные линии задержки, формируя в каждой плоскости n каналов корреляционной обработки, причем в каждом канале обработки задержанный сигнал перемножают с сигналом третьего приемника, выделяют низкочастотное напряжение, сравнивают его с пороговым напряжением и в случае превышения порогового напряжения регистрируют это превышение и принимают решение по количеству и номерам каналов обработки, в которых превышено пороговое напряжение, о количестве источников радиоизлучений, их азимутах и углах места.
РИСУНКИ
MM4A – Досрочное прекращение действия патента СССР или патента Российской Федерации на изобретение из-за неуплаты в установленный срок пошлины за поддержание патента в силе
Дата прекращения действия патента: 17.05.2008
Извещение опубликовано: 10.01.2010 БИ: 01/2010
|
|