|
(21), (22) Заявка: 2005130628/28, 03.10.2005
(24) Дата начала отсчета срока действия патента:
03.10.2005
(46) Опубликовано: 20.06.2007
(56) Список документов, цитированных в отчете о поиске:
RU 2110079 С1, 27.04.1998. US 5275354, 04.01.1994. SU 673157, 05.07.1979. ЕР 0329540, 23.08.1989.
Адрес для переписки:
125424, Москва, Волоколамское ш., 95, ГУП “НПО Астрофизика”
|
(72) Автор(ы):
Барков Валерий Павлович (RU), Дикий Евгений Иванович (RU), Мызников Александр Николаевич (RU), Романенко Ольга Николаевна (RU), Свиридов Константин Николаевич (RU), Чередников Олег Руфович (RU)
(73) Патентообладатель(и):
Государственное унитарное предприятие “НПО Астрофизика” (RU)
|
(54) УСТРОЙСТВО ДЛЯ ФОКУСИРОВКИ ЛАЗЕРНОГО ИЗЛУЧЕНИЯ НА ОБЪЕКТ
(57) Реферат:
Изобретение относится к области лазерной техники и может быть использовано в качестве фокусирующей системы мощного лазерного излучения при создании лазерных технологических комплексов. Устройство содержит формирующую оптическую систему, фотоприемную систему, систему корректировки фокусировки, блок оптической компенсации, источник излучения. Формирующая оптическая система представляет собой принимающий и передающий телескопы. Передающий телескоп оптически сопряжен с источником излучения. Принимающий телескоп оптически сопряжен с блоком оптической компенсации. Блок оптической компенсации оптически сопряжен с фотоприемной системой. Выход фотоприемной системы подключен к входу системы корректировки фокусировки. Первый выход системы корректировки фокусировки подключен к приводам блока оптической компенсации. Второй выход системы корректировки фокусировки подключен к приводу отклоняющей пластины источника излучения. К системе корректировки фокусировки подключены входы приводов горизонтального и вертикального наведения формирующей оптической системы. Технический результат – повышение эффективности фокусировки лазерного излучения за счет увеличения плотности энергии на заданном участке подвижного или малодоступного технологического объекта. 22 з.п. ф-лы, 7 ил.
Предлагаемое изобретение относится к области лазерной техники и может быть использовано в качестве фокусирующей системы мощного лазерного излучения при создании лазерных технологических комплексов.
Известна фокусирующая система устройства для обработки деталей лазерным излучением (пат. № 673157 СССР, МКИ В23К 26/00,), содержащая лазер, на оптической оси которого установлены светоделительные отклоняющие зеркала и призмы, фокусирующую оптику, включающую в себя зеркала для поворота луча, которые снабжены приспособлением для их наклона и вращения, при этом фокусировка осуществляется для всех отраженных и неотраженных лучей, а оптическая ось фокусирующей системы параллельна оптической оси оптического квантового генератора.
Известно устройство для обработки лучом лазера (з.№ 54-18797 Японии, МКИ G21K 1/00,), содержащее оптический квантовый генератор, формирующий луч, состоящий из нескольких составляющих с различными длинами волн. С помощью оптической системы луч лазера фокусируют на обрабатываемом изделии в соответствии с фокусным расстоянием, обусловленным длиной волны каждой составляющей луча, при этом на оптической оси образуется несколько фокусных точек, в которых одновременно облучается поверхность обрабатываемой детали.
Недостатком всех приведенных методов фокусировки лазерного излучения на объекте и конструкций, реализующих известные методы, является низкая точность фокусировки лазерного излучения, особенно на подвижные и труднодоступные объекты, что снижает эксплуатационные характеристики устройства.
Технический результат от использования предлагаемого технического решения заключается в повышении эффективности фокусировки лазерного излучения за счет увеличения плотности энергии на заданном участке подвижного или малодоступного технологического объекта.
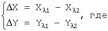
В соответствии с предлагаемым изобретением технический результат достигается тем, что в способе фокусировки лазерного излучения на объект, включающем формирование серии импульсов лазерного излучения с длиной волны 1 на объект с образованием на нем теплового пятна, дополнительно осуществляют прием отраженного от объекта излучения на двух длинах волн 1 и 2 с определением координат направления лазерного излучения по 1 и координат центра теплового пятна на объекте по 2, при этом каждый последующий импульс лазерного излучения формируют осуществляя корректировку его фокусировки по предыдущему импульсу согласно формулы:

X, Y – корректирующий угловой сдвиг направления лазерного излучения по координатам X, Y;
X 1, Y 1 – координаты направления лазерного излучения, полученные по длине волны 1;
X 2, Y 2 – координаты направления центра теплового пятна на объекте по длине волны 2.
Устройство для фокусировки лазерного излучения на объекте содержит оптически сопряженные источник излучения, формирующую оптическую систему и последовательно установленные блок оптической компенсации, фотоприемную систему и систему корректировки фокусировки, при этом первый выход системы корректировки фокусировки подключен к блоку оптической компенсации, второй выход – к источнику излучения, третий выход – к формирующей оптической системе, формирующая оптическая система, блок оптической компенсации и фотоприемная система последовательно оптически сопряжены.
Кроме того, формирующая оптическая система выполнена в виде приемного и передающего телескопов, установленных на опорно-поворотном устройстве с возможностью перемещения по азимуту и углу места, системы поворотных оптических элементов и приводов горизонтального и вертикального наведения, при этом система поворотных оптических элементов оптически сопряжена с приемным и передающим телескопами и установлена внутри опорно-поворотного устройства, приводы горизонтального и вертикального наведения установлены на опорно-поворотном устройстве и передающем телескопе соответственно, а их входы подключены к системе корректировки фокусировки, система поворотных оптических элементов оптически сопряжена с источником излучения, а принимающий телескоп – с блоком оптической компенсации.
Кроме того, передающий телескоп формирующей оптической системы выполнен в виде оптически сопряженных и установленных на одной оптической оси контррефлектора в виде гиперболического зеркала, рефлектора в виде параболического зеркала с отверстием в центре и окуляра.
Кроме того, контррефлектор передающего телескопа формирующей оптической системы установлен с возможностью перемещения вдоль оптической оси.
Кроме того, контррефлектор передающего телескопа формирующей оптической системы установлен с возможностью наклона по двум ортогонально расположенным осям X и У.
Кроме того, принимающий телескоп формирующей оптической системы выполнен по схеме Кассегрена.
Кроме того, система поворотных оптических элементов формирующей оптической системы выполнена в виде последовательно установленных и оптически сопряженных трех зеркальных пластин, оптически сопряженных с источником излучения и окуляром.
Кроме того, приводы горизонтального и вертикального наведения формирующей оптической системы выполнены по безредукторной схеме.
Кроме того, привод горизонтального наведения формирующей оптической системы выполнен в виде моментного двигателя с полым ротором кольцевой конструкции, на котором смонтировано опорно-поворотное устройство.
Кроме того, блок оптической компенсации выполнен в виде двух приводов оптического компенсатора и установленных на них двух подвижных оптических элементов для оптического сопряжения формирующей оптической системы с фотоприемной системой.
Кроме того, приводы блока оптической компенсации выполнены на базе электромагнитных одноосных исполнительных механизмов, на поворотные площадки которых установлены плоские зеркала.
Кроме того, блок оптической компенсации выполнен в виде подвижного оптического элемента, установленного с возможностью перемещения относительно двух взаимно перпендикулярных осей и связанного с ним привода оптической компенсации.
Кроме того, фотоприемная система выполнена в виде двух каналов приема лазерного излучения на длинах волн 1 и 2 соответственно, оптически сопряженных со спектроделительным элементом, при этом первый канал по длине волны излучения 1 состоит из последовательно соединенных оптической системы по длине волны 1, светоделителя, к выходам которого подсоединены первая и вторая фотоприемные головки, а второй канал по длине волны излучения 2 состоит из последовательно соединенных оптической системы по длине волны 2, модулятора и третьей фотоприемной головки, выходы первой, второй и третьей фотоприемных головок подключены к системе корректировки фокусировки.
Кроме того, первая и вторая фотоприемные головки фотоприемной системы выполнены в виде параллельных пластин, повернутых перпендикулярно друг другу и параллельных осям координат X и Y устройства.
Кроме того, третья фотоприемная головка фотоприемной системы выполнена в виде четырехплощадочного фотоприемника, центр чувствительных площадок которого совмещен с оптической осью фотоприемной системы, а линии раздела площадок совпадают с осями координат X и Y устройства.
Кроме того, система корректировки фокусировки выполнена в виде двух блоков обработки сигналов, причем вход первого блока подключен к выходам первой и второй фотоприемных головок, а вход второго блока подключен к выходу третьей фотоприемной головки фотоприемной системы, первый, второй и третий выходы системы корректировки фокусировки подключены соответственно к входам блока оптической компенсации, источника излучения и формирующей оптической системы.
Кроме того, источник излучения выполнен в виде многоканального лазера с подключенным к нему блоком накачки и отклоняющей пластины, установленной на приводе с возможностью перемещения, при этом многоканальный лазер оптически сопряжен с отклоняющей пластиной и формирующей оптической системой, а привод отклоняющей пластины сопряжен с выходом системы корректировки фокусировки.
Кроме того, привод отклоняющей пластины источника излучения выполнен на основе двигателя постоянного тока, используемого в форсированном режиме.
Кроме того, многоканальный лазер источника излучения выполнен в виде матрицы параллельно установленных и оптически сопряженных излучателей.
Кроме того, излучатель многоканального лазера источника излучения выполнен на неодимовом стекле и построен по схеме «задающий генератор-усилитель».
Кроме того, отклоняющая пластина источника излучения выполнена в виде плоскопараллельной пластины с зональным покрытием.
Кроме того, привод блока оптической компенсации выполнен на основе электродинамического двигателя.
Кроме того, оптический элемент блока оптической компенсации выполнен в виде плоскопараллельной пластины с зональным покрытием.
Кроме того, оптический элемент блока оптической компенсации выполнен в виде зеркальной пластины с отверстием в центре.
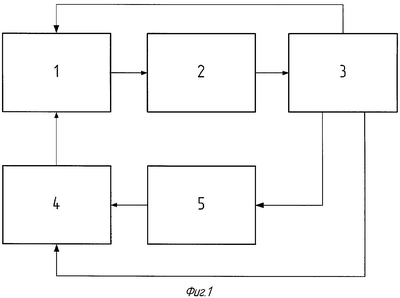
На фиг.1 представлена блок-схема устройства, реализующая предлагаемый способ фокусировки лазерного излучения на объект, где введены следующие обозначения:
1 – блок оптической компенсации;
2 – фотоприемная система;
3 – система корректировки фокусировки;
4 – формирующая оптическая система;
5 – источник излучения.
На фиг.2 представлена функциональная схема устройства фокусировки лазерного излучения на объекте.
На фиг.3 изображена схема блока оптической компенсации и фотоприемной системы.
На фиг. 4 представлена функциональная схема фотоприемной системы и системы корректировки фокусировки.
На фиг.5 изображена структурная схема излучателя лазера, на фиг.6 – его оптическая схема.
На фиг.7 представлен вид плоскости анализа двух последующих излучений лазера фотоприемным блоком.
В предлагаемом способе и устройстве для его осуществления реализуют фокусировку рабочего излучения на объект, в том числе и на труднодоступный. По предварительному целеуказанию осуществляют обнаружение, наведение, сопровождение и подачу первого импульса рабочего излучения на технологический объект. Далее с помощью приемного устройства, работающего в спектральном диапазоне (7-13) мкм, производят обнаружение и дальнейшее слежение за образовавшимся на объекте тепловым пятном, которое принимают за своеобразный репер (точку отсчета). Направление излучения последующих импульсов для фокусировки их в заданную область технологического объекта определяют по отраженному от объекта рабочему излучению с помощью фотоприемника, работающего на длине волны 1.
Прецизионный контур фокусировки, на который подают управляющий сигнал в виде разности координат между тепловым пятном (репером) и отраженным от объекта рабочим лазерным излучением, осуществляет постоянную в течение каждого последующего импульса корректировку направления рабочего лазерного излучения с целью его фокусировки в заданную область объекта. При этом на объекте формируется тепловая зона, сфокусированная около одной реперной точки. Предложенный способ реализует принцип построения контрольного сигнала, в качестве которого используется реальное излучение, что позволяет исключить из общей погрешности фокусировки излучения ошибки союстировки, нестабильности осей, точности коммутации и т.д.
Устройство для фокусировки лазерного излучения на объект содержит блок оптической компенсации 1, оптически сопряженный с фотоприемной системой 2; источник излучения 5, оптически сопряженный с формирующей оптической системой 4, и систему корректировки фокусировки 3, первый, второй и третий выходы которой подключены соответственно к блоку оптической компенсации 1, источнику излучения 5 и формирующей оптической системе 4. Формирующая оптическая система 4 и блок оптической компенсации 1 оптически сопряжены. Выход фотоприемной системы 2 подключен к входу системы корректировки фокусировки 3.
Формирующая оптическая система 4 представляет собой приемный телескоп 6, жестко связанный с ним передающий телескоп 7, установленные на опорно-поворотном устройстве 8, с возможностью перемещения по азимуту и углу места. С этой целью на передающем телескопе 7 установлен привод вертикального наведения 9, а на опорно-поворотном устройстве 8 – привод горизонтального наведения 10. Оба привода выполнены по безредукторной схеме. Привод горизонтального наведения 10 выполнен в виде моментного двигателя с полым ротором кольцевой конструкции. На этом роторе смонтировано опорно-поворотное устройство 8 полое внутри, где размещена система поворотных оптических элементов 11, выполненная из трех последовательно установленных зеркальных пластин для трансляции лазерного излучения от источника излучения 5 к передающему телескопу 7. Передающий телескоп 7 представляет собой зеркально-линзовую оптическую систему, состоящую из контррефлектора 12, выполненного в виде параболического зеркала с отверстием в центре, и двухлинзового несклеенного окуляра 14. Контррефлектор 12 установлен с возможностью перемещения вдоль оптической оси для фокусировки лазерного излучения по дальности и поворота относительно двух взаимно перпендикулярных осей для изменения направления излучения.
Блок оптической компенсации 1 (фиг.3) выполнен в виде двух одинаковых исполнительных механизмов, в каждом из которых находится однокоординатный электродинамический двигатель с нагрузкой в виде плоского зеркала 19 и датчика угла 24, а также усилитель 25 и устройство управления 26, электрически связанное с системой корректировки фокусировки 3. Зеркало 19 совершает движения, пропорциональные входным сигналам по соответствующим координатам X и Y. Кроме того, блок оптической компенсации 1 может быть построен на одном зеркале с использованием двухкоординатного электродинамического двигателя.
Фотоприемная система 2 состоит из спектроделителя 21 и двух каналов прохождения излучения с различными длинами волн. В первом канале установлена оптическая система 27, светоделитель 28, разделяющий излучение на первую 29 и вторую 30 фотоприемные головки. Во втором канале расположена оптическая система 32, модулятор 35 и третья фотоприемная головка 33.
Прецизионная система корректировки фокусировки 3 содержит первый 31 и второй 34 блоки обработки сигналов, связанные с фотоприемными головками 29, 30, 33 фотоприемного блока 2.
Источник рабочего излучения 5 состоит из блока накачки лазерного излучения 18, матрицы параллельно установленных и оптически сопряженных излучателей многоканального лазера 17 и отклоняющей пластины 15 с приводом 16, установленной с возможностью вывода излучения каждого излучателя лазерного модуля на единую оптическую ось, т.е. ось телескопа 7.
Излучатель представляет собой лазер на неодимовом стекле, построенный по схеме «задающий генератор-усилитель» (фиг.5, 6), где:
36 – задающий генератор,
37 – усилитель,
38 – зеркало,
39 – клиновые компенсаторы,
40 – модуль.
Работу каждого модуля 40 осуществляет блок накачки лазерного излучения 18, который может быть выполнен, например, по а.с. № 1709876, Россия, 1991 г.
Устройство фокусировки лазерного излучения на объект, реализующее предложенный способ, работает следующим образом. Координаты заданного объекта поступают на приводы горизонтального 10 и вертикального 9 наведения, которые осуществляют с помощью исполнительных механизмов на базе моментных двигателей ПВМ-200 разворот опорно-поворотного устройства 8 по азимуту и телескопов 6, 7 по углу места. При этом привод 16 устанавливает отклоняющую пластину 15 поочередно на выход соответствующего канала излучателей источника рабочего излучения 5. Одновременно осуществляется поочередно заряд емкостных накопителей или молекулярных конденсаторов блока накачки 18. В блоке накачки 18 источника излучения 5 осуществляется формирование импульсов поджига на соответствующие модули излучателей 17 и затем происходит генерация лазерного излучения, которое проходит через отклоняющую пластину 15, систему поворотных оптических элементов 11 и передающий телескоп 7 в направлении объекта. Аналогично происходит формирование импульсов рабочего лазерного излучения по всем остальным каналам излучателей многоканального лазера 17.
После попадания лазерного излучения на объект отраженный от него световой сигнал на длине волны рабочего излучения, например 1=1,06 мкм, поступает через приемный телескоп 6 формирующей оптической системы 4 на оптический элемент 19 блока оптической компенсации 1 и далее через спектроделительную пластину 21 на первое фотоприемное устройство 23 и первый блок обработки сигналов 31 системы корректировки фокусировки 3, где формируются координаты X1, Y1 сфокусированного пятна излучения на объекте. Система корректировки фокусировки 3 выдает управляющие аналоговые сигналы на приводы 20 оптической компенсации для точного слежения за перемещением объекта.
По мере прогрева объекта под воздействием лазерного излучения тепловое излучение на длине волны 2=(7-13) мкм в виде пятна фиксируется вторым фотоприемным устройством 22, поступает во второй блок обработки сигналов 34 системы корректировки фокусировки 3, где формируются координаты пятна X2, Y2 сфокусированного на объекте излучения. Система корректировки фокусировки 3 по разности координат X, Y от первого 23 и второго 22 фотоприемных устройств формирует управляющие сигналы по каждой координате и выдает их на приводы 20 оптической компенсации для корректировки центра оптической оси на входе формирующей оптической системы 4.
Для эффективного формирования на объекте сфокусированного пятна с наименьшими размерами, особенно в случая работы по доставке лазерного излучения на удаленные, подвижные или труднодоступные объекты, требуется обеспечить высокую точность попадания и удержания луча на заданном участке объекта. С этой целью система корректировки фокусировки 3 обеспечивает непрерывную коррекцию направления излучения и удержания пучка рабочего лазерного излучения на объекте в пятне облучения в течение заданного цикла работы. В результате формирования первого импульса лазерного излучения на объекте возникает зона с повышенной температурой поверхности – «горячее пятно». Это пятно принимается за своеобразный маркер, который является точкой фокусировки лазерного излучения. Дальнейшая работа заключается в непрерывном совмещении последующих импульсов излучения с «горячим пятном». В предлагаемой схеме устройства обеспечивается непрерывное измерение координат энергетического центра «горячего пятна» и отраженного от объекта рабочего излучения с помощью двух приемных каналов, работающих в различных спектральных диапазонах. Сигналы U( X) и U( Y), соответствующие разности координат «горячего пятна» и отраженного рабочего излучения, используются в качестве управляющего сигнала быстродействующего привода оптической компенсации 20, который должен совмещать оптическую ось рабочего излучения с энергетическим центром тяжести «горячего пятна» с учетом оптической редукции телескопа с точностью, не хуже 1 угл.с. и полосой пропускания 200 Гц.
Приемный телескоп 6 формирующей оптической системы 4 может быть выполнен по схеме Кассегрена и устанавливается на общей с передающим телескопом 7 конструкции. Оптическая ось приемного телескопа 6 выставляется параллельно оси передающего телескопа 7, что позволяет осуществлять измерение угловых координат пятен облучения объекта и теплового пятна, а также наведение осей приемного и передающего телескопов в аппаратной системе координат формирующей оптической системы. Отраженное от объекта рабочее излучение, а также излучение от нагретого им участка объекта поступают на входной зрачок телескопа 6 и далее через оптический элемент 19 двухкоординатного оптического компенсатора 20 на спектроделительную пластину 21 фотоприемной системы 2. Прокачка зеркал компенсатора позволяет отрабатывать рассогласования между оптической осью приемного телескопа 6 и направлением на источник сигнала (пятна излучения и нагрева). Спектроделительная пластина 21 разводит излучение с различными длинами волн на входы оптических систем первого 27 и второго 32 каналов (f1‘=2333 мм, f2‘=400 мм). Оптические системы первого и второго каналов совместно с общим телескопом 6 и фотоприемными устройствами 22, 23 формируют поля зрения каналов. Далее лазерный эхо-сигнал делится спектроделителем 21 в отношении 1:1 и поступает на фотоприемники, выполненные в виде фотоприемных матриц или типа «Бредень», чувствительные площадки которых выполнены в виде параллельных полосок. Во втором случае, для выделения координат по двум взаимно перпендикулярным осям фотоприемные головки 29, 30 первого канала установлены таким образом, что направления ориентации их чувствительных полосок развернуты на 90 град. и параллельны координатным осям X и Y устройства. Электрические импульсы с выходов фотоприемных головок первого канала 29, 30 поступают на вход первого блока обработки сигналов 31 прецизионной системы корректировки фокусировки 3. Номера засвеченных площадок (линеек) однозначно связаны с линейным отклонением сигнального пятна от геометрического центра фотоприемника, что позволяет вычислить угловое отклонение сигнального пятна от оптической оси телескопа 6 в соответствии с выражением:

где: fэкв1 – эквивалентное фокусное расстояние оптической системы первого канала;
Nпл – номер площадки (линейки), зафиксировавшей сигнал;
n – количество площадок фотоприемника;
b – длина фотоприемника, т.е. расстояние между крайними линейками;
1 и 1 – углы отклонения центра пятна лазерного излучения относительно оси телескопа.
Обработка сигналов, поступающих с первой и второй фотоприемных головок 29, 30 первого канала фотоприемной системы 2, осуществляется в первом блоке обработки сигналов 31 системы корректировки фокусировки 3, где вычисляются координаты засвеченного массива фотоприемных полосок и вырабатываются напряжения:
U(x1) 1; U(y1) 1.
Обработка сигналов осуществляется амплитудным методом, что позволяет сформировать непрерывную пеленговую характеристику положения центра тяжести пятна засветки (фокусировки). Выработанные в первом блоке обработки сигналы поступают в блок оптической компенсации 1.
Во втором канале непрерывный сигнал от нагретого участка объекта модулируется модулятором 35 с частотой fмод=750 Гц и поступает на охлаждаемую четырехплощадочную третью фотоприемную головку 33, которая установлена так, что центр фоточувствительных площадок совпадает с оптической осью приемного телескопа, а линии раздела площадок совпадают с осями X и Y.
Угловое смещение центра пятна нагрева связано с линейными отклонениями по осям координат выражением:

Напряжение на четырех выходах фотоприемной головки пропорционально мощности засветки каждой из площадок, что позволяет выделить положение центра тяжести пятна нагрева во втором блоке обработки сигналов 34 системы корректировки фокусировки 3 суммарно-разностным методом:


Выделенные координаты пятна нагрева в виде напряжений U(x2) и U(y2) поступают в блок оптической компенсации 1, где вычисленные напряжения U(x) и U(y) подаются для управления приводами компенсатора 20.
Приводы компенсаторов могут быть выполнены на базе электромагнитных двух одноосных механизмов или одного двухкоординатного, на поворотные площадки которых установлены плоские оптические элементы компенсаторов. Привод построен на основе электродинамического двигателя с магнитной системой, состоящей из основных магнитов, создающих магнитный поток в рабочих зазорах, концентратов магнитного потока, магнитопроводов, служащих для замыкания магнитной цепи, и дополнительных постоянных магнитов, уменьшающих рассеивание магнитного потока с нерабочих поверхностей концентратов магнитного потока. Такого типа конструкции магнитных систем возбуждения позволяют получить при использовании постоянных магнитов из редкоземельных материалов типа самарий-кобальт или систем железо-неодим-бор магнитную индукцию в рабочих зазорах порядка 1,5 Тл и тем самым значительно повысить быстродействие исполнительных механизмов. По принципу действия электродинамический двигатель аналогичен электрической машине постоянного тока. Под действием вращающих моментов обмотки управления и жестко связанный с ними оптический элемент – компенсатор 19 совершают движение, пропорциональное входным сигналам по соответствующим координатам, поступающим от системы корректировки фокусировки 3.
Основными факторами, определяющими ошибку сопровождения объекта, на котором фокусируется рабочее лазерное излучение, являются ошибка измерителя рассогласования, угловая флуктуация атмосферы, ошибка привода, нескомпенсируемая разъюстировка первого и второго канала фотоприемной системы.
Ошибка измерителя рассогласования для четырехплощадочного фотоприемного устройства при амплитудной обработке сигналов с площадок в линейной зоне пеленговой характеристики определяется выражением:

Dкр. – диаметр кружка рассеяния (Dкр.2=5″, Dкр.1=2″);
q – соотношение сигнал/фон на входе фотоприемника (q 10 для первого и второго каналов).
Таким образом, величины среднеквадратической случайной ошибки, определяемой фотоприемниками, составляют:
Сф.п.1=0,7″, Gф.п.2=0,18″.
Ошибка привода определяется параметрами движения объекта в поле зрения формирующей оптической системы 4. При малых и средних значениях курсового параметра объекта, колебания объекта в поле зрения приемного телескопа в основном определяется характеристиками привода компенсатора по полной координате и может быть представлена выражением:
A(t)=0,0001sin t=0,0001·6,28·1,5 радиан
À(t)max= Аmax=6,28·1,5·0,0001=0,00094 рад/сек.
Добротность автоследящей системы D=800 1/сек, а максимальное значение ошибки привода:

Конечное максимальное значение ошибки, определенное по предлагаемому максимальному значению входного воздействия, может быть представлено среднеквадратичным отклонением:

Значение среднеквадратичного отклонения, определяемого угловой флуктуацией атмосферы при средних значениях турбулентности составляют: Ga1 2,2” в спектре частот fa1 (0…100) Гц для рабочей длины волны раб.1=1,06 мкм, Ga2 0,01” для рабочей длины волны раб.2=(7-13) мкм. Таким образом, флуктуация атмосферы на рабочей длине волны второго канала не оказывает существенного влияния на значение ошибки измерения и сопровождения.
При диаметре входного зрачка Dвх.=300 мм и перпендикулярной составляющей ветра к линии визирования «объект-фотоприемник» V1=15 м/с верхняя граница частотного спектра угловых флуктуации составляет:

Максимальное значение турбулентной составляющей:
Gmax a.1=3 Ga1=6.6″.
При постоянной времени первой фотоприемной головки не больше 0,4 мс fmax a.1 11 Гц обеспечивается воспроизведение функции измерения угла, обусловленного угловыми флуктуациями атмосферы, и ее составляющая может быть отработана исполнительным приводом. Максимальная ошибка отработки возмущения, вызванного флуктуацией атмосферы, составляет:
A(t)a=Аmaxsin2 fat
À(t)max=2 faAmax атм.=0,00455 рад/сек

Таким образом, среднеквадратичное отклонение, вызванное атмосферной флуктуацией, составит Gатм 1=0,3″.
Конечное значение разъюстировки оптических систем первого и второго каналов определяется примененным измерительным инструментом (автоколлиматор) и качеством оборудования. Максимальная ошибка точных коллиматоров составляет Gюст.max 0,12″ или ее среднеквадратичное отклонение Gюст=0,04″.
Общая ошибка измерения угловых отклонений первым и вторым каналами представляется как сумма двух равных случайных ошибок измерения по осям координат и характеризуется величиной Gизм.
Gизм.1=(G 2+G 2)1/2=(2Gф.п.1 2)1/2=Gф.п.121/2=0,09
Gизм.2=(G 2+G 2)1/2=(2Gф.п.2 2)1/2=Gф.п.221/2=0,25
Общая ошибка отработки рассогласования приводом оптической компенсации 20 определяется выражением:
Gотр.=(Gизм.1 2+Gизм.2 2+Gюст 2+Gпр. 2+Gатм 1 2)1/2=0,4″
Система корректировки фокусировки обеспечивает выдачу сигнала на вход привода оптической компенсации, равного разности сигналов со второго и первого фотоприемников с определенным коэффициентом передачи при условии наличия сигнала со второго приемника (наличие теплового пятна).
В формировании теплового пятна на объекте непосредственное участие принимает источник рабочего излучения 5, включающий в себя многоканальный, например, твердотельный лазер, предназначенный для формирования импульсного лазерного излучения с заданными временными, энергетическими и угловыми характеристиками. Многоканальный лазер 17 состоит из нескольких излучателей, собранных в матрицу. Излучатель представляет собой лазер на неодимовом стекле, построенный по схеме «задающий генератор-усилитель» (ЗГ-У). Структурная схема такого излучателя представлена на фиг.5, а оптическая схема – на фиг.6. Оптические оси соответствующих пар ЗГ-У совмещены.
Блок накачки 18 включает в себя секции емкостных накопителей с тиристорным коммутатором, устройством поджига и предназначен для формирования последовательности мощных импульсов для задающего генератора и усилителя лазерных излучателей. Выбор начала работы каждого модуля осуществляется устройством поджига, которое формирует импульс поджига для всех ламп каждого модуля задающего генератора и усилителя одновременно. Кроме того, одновременно формируется импульс запуска разрядных тиристоров тиристорного коммутатора и тем самым осуществляется разряд соответствующих накопителей через заданный модуль.
Схема для заряда емкостных накопителей многоканального твердотельного лазера может быть построена на основе химических источников тока по комбинированной схеме с использованием в качестве обострителя мощности и источника высоковольтного напряжения батарей молекулярных конденсаторов, выполняющих функции буферного источника энергии для заряда молекулярных конденсаторов. Батарея молекулярных конденсаторов создается на базе емкостных накопителей типа МНЭ-3/60; аккумуляторные батареи – 10НКБ-90, как буферный источник энергии.
Один из вариантов выполнения блока накачки лазера – а.с.1709876, МКИ Н03К 3/53, 1989 г., СССР.
Вывод излучения каждого излучателя на общую оптическую ось осуществляется с помощью отклоняющей пластины 15. Привод такого оптического коммутатора 16 может быть построен на базе двигателя постоянного тока ДП-172, используемого в форсированном режиме, для обеспечения требуемых характеристик привода. Корректировка оптической оси лазерного излучения осуществляется приводом 16 оптического коммутатора по управляющим сигналам от системы корректировки фокусировки 3.
Отклоняющая пластина 15 может быть выполнена в виде зеркала с зональным покрытием.
Передающий телескоп 7 формирующей оптической системы 4 осуществляет формирование заданной диаграммы направленности мощного рабочего излучения и представляет собой зеркально-линзовую оптическую систему. В составе телескопа предусмотрен трехкоординатный привод контррефлектора, обеспечивающий угловые наклоны оптической оси телескопа в двух взаимно перпендикулярных плоскостях в пространстве объекта и перефокусировку излучения.
Опорно-поворотное устройство 8, на котором установлены телескопы, обеспечивает вращение телескопа по двум взаимно перпендикулярным осям в заданной рабочей зоне, осуществляет вывод излучения в направлении на объект и транспортировку излучения к выходному телескопу, т.е. от неподвижной части к подвижной непосредственно по оси вращения, что значительно повышает выходные энергетические параметры устройства.
Применение предлагаемого способа и устройства для его осуществления в системах фокусировки лазерного излучения на объект позволяет получить следующие результаты:
– обеспечить повышение точности фокусировки мощного рабочего излучения на объект за счет исключения ошибок в процессе фокусировки, обусловленных отклонением оси источника рабочего излучения от заданного направления, использования системы корректировки фокусировки и удержания лазерного излучения на объекте;
– увеличение плотности мощности излучения на выбранном участке объекта в течение времени воздействия за счет корректировки фокусировки и удержания каждого последующего импульса рабочего излучения на объекте с использованием теплового пятна на объекте в качестве реперной точки;
– повышение эффективности доставки и удержания рабочего излучения на выбранном участке объекта в течение времени воздействия при одновременном повышении плотности мощности излучения на объекте и точности его фокусировки.
Следовательно, предложенный способ и устройство для его осуществления при использовании дают новый технический результат.
Проведенные на предприятии исследования макетного образца фокусировки лазерного излучения на объект, реализующего предложенный способ, подтвердили получение новых технических результатов.
Формула изобретения
1. Устройство для фокусировки лазерного излучения на объект содержит формирующую оптическую систему, представляющую собой принимающий телескоп и жестко связанный с ним передающий телескоп, установленные на опорно-поворотном устройстве, на передающем телескопе установлен привод вертикального наведения, на опорно-поворотном устройстве установлен привод горизонтального наведения, передающий телескоп через систему поворотных оптических элементов оптически сопряжен с источником излучения, а принимающий телескоп оптически сопряжен с блоком оптической компенсации, который оптически сопряжен с фотоприемной системой, выход которой подключен к входу системы корректировки фокусировки, первый выход системы корректировки фокусировки подключен к приводам блока оптической компенсации, выполненным с возможностью корректировки направления оптической оси принимающего телескопа, второй выход системы корректировки фокусировки подключен к приводу отклоняющей пластины источника излучения, кроме того, к системе корректировки фокусировки также подключены входы приводов горизонтального и вертикального наведения формирующей оптической системы.
2. Устройство по п.1, отличающееся тем, что передающий телескоп формирующей оптической системы выполнен в виде установленных на одной оптической оси контррефлектора в виде гиперболического зеркала, рефлектора в виде параболического зеркала с отверстием в центре и окуляра.
3. Устройство по п.2, отличающееся тем, что контррефлектор передающего телескопа формирующей оптической системы установлен с возможностью перемещения вдоль оптической оси.
4. Устройство по п.2, отличающееся тем, что контррефлектор передающего телескопа формирующей оптической системы установлен с возможностью наклона оптической оси передающего телескопа в двух взаимно перпендикулярных плоскостях.
5. Устройство по п.1, отличающееся тем, что принимающий телескоп формирующей оптической системы выполнен по схеме Кассегрена.
6. Устройство по п.1, отличающееся тем, что система поворотных оптических элементов формирующей оптической системы выполнена в виде последовательно установленных трех зеркальных пластин.
7. Устройство по п.1, отличающееся тем, что приводы горизонтального и вертикального наведения формирующей оптической системы выполнены по безредукторной схеме.
8. Устройство по п.1, отличающееся тем, что привод горизонтального наведения формирующей оптической системы выполнен в виде моментного двигателя с полым ротором кольцевой конструкции.
9. Устройство по п.1, отличающееся тем, что блок оптической компенсации содержит два привода и установленные на них два подвижных оптических элемента для оптического сопряжения принимающего телескопа с фотоприемной системой.
10. Устройство по п.9, отличающееся тем, что приводы блока оптической компенсации выполнены на базе электромагнитных одноосных исполнительных механизмов, а подвижные оптические элементы выполнены в виде плоских зеркал и установлены на поворотные элементы приводов.
11. Устройство по п.1, отличающееся тем, что в блоке оптической компенсации расположены подвижные оптические элементы, установленные с возможностью перемещения относительно двух взаимно перпендикулярных осей, и связанные с ними приводы блока оптической компенсации.
12. Устройство по п.1, отличающееся тем, что фотоприемная система выполнена в виде двух каналов приема излучения на длинах волн 1 и 2 соответственно, оптически сопряженных со спектроделительным элементом, при этом первый канал по длине волны излучения 1 состоит из последовательно соединенных оптической системы по длине волны 1, светоделителя, к выходам которого подсоединены первая и вторая фотоприемные головки, а второй канал по длине волны излучения 2 состоит из последовательно соединенных оптической системы по длине волны 2, модулятора и третьей фотоприемной головки, выходы первой, второй и третьей фотоприемных головок подключены к системе корректировки фокусировки.
13. Устройство по п.12, отличающееся тем, что первая и вторая фотоприемные головки фотоприемной системы выполнены в виде параллельных пластин, развернутых ортогонально друг другу и параллельных осям координат X и Y устройства.
14. Устройство по п.12, отличающееся тем, что третья фотоприемная головка фотоприемной системы выполнена в виде четырехплощадочного фотоприемника, центр чувствительных площадок которого совмещен с оптической осью, а линии раздела площадок совпадают с осями координат X и Y устройства.
15. Устройство по п.12, отличающееся тем, что система корректировки фокусировки выполнена в виде двух блоков обработки сигналов, причем вход первого блока подключен к выходам первой и второй фотоприемных головок, а вход второго блока подключен к выходу третьей фотоприемной головки фотоприемной системы.
16. Устройство по п.1, отличающееся тем, что источник излучения выполнен в виде многоканального лазера с подключенным к нему блоком накачки, а отклоняющая пластина установлена на приводе с возможностью перемещения.
17. Устройство по п.1, отличающееся тем, что привод отклоняющей пластины источника излучения выполнен на основе двигателя постоянного тока, используемого в форсированном режиме.
18. Устройство по п.16, отличающееся тем, что многоканальный лазер выполнен в виде матрицы параллельно установленных и оптически связанных излучателей.
19. Устройство по п.18, отличающееся тем, что излучатель многоканального лазера источника излучения выполнен на неодимовом стекле и построен по схеме «задающий генератор-усилитель».
20. Устройство по п.1, отличающееся тем, что отклоняющая пластина источника излучения выполнена в виде плоскопараллельной пластины с зональным покрытием.
21. Устройство по п.1, отличающееся тем, что приводы блока оптической компенсации выполнены на основе электродинамического двигателя.
22. Устройство по п.21, отличающееся тем, что оптический элемент блока оптической компенсации выполнен в виде плоскопараллельной пластины с зональным покрытием.
23. Устройство по п.21, отличающееся тем, что оптический элемент блока оптической компенсации выполнен в виде зеркальной пластины с отверстием в центральной области.
РИСУНКИ
|