|
|
(21), (22) Заявка: 2006105576/11, 22.02.2006
(24) Дата начала отсчета срока действия патента:
22.02.2006
(46) Опубликовано: 20.06.2007
(56) Список документов, цитированных в отчете о поиске:
FR 1359915 A, 30.04.1964. SU 1722915 A2, 30.03.1992. SU 1541091 А1, 07.02.1990. US 2005211009 А, 29.09.2005. SU 1527044 А1, 07.12.1989. RU 30687 U1, 10.07.2003. ЕР 1608541 А1, 28.12.2005.
Адрес для переписки:
603004, г.Нижний Новгород, пр. Ленина, 88, ОАО “ГАЗ”, УИС
|
(72) Автор(ы):
Лемехов Алексей Иванович (RU), Копылов Игорь Борисович (RU), Мещеряков Владимир Степанович (RU)
(73) Патентообладатель(и):
Открытое акционерное общество “ГАЗ” (RU), Открытое акционерное общество “Арзамасский машиностроительный завод” (“АМЗ”) (RU)
|
(54) РЫЧАГ ПРИВОДА СТОЯНОЧНОГО ТОРМОЗА
(57) Реферат:
Изобретение относится к области транспортного машиностроения, в частности к приводам стояночного тормоза. Рычаг привода содержит корпус, внутри которого на одной оси посажены рычаг управления и храповое колесо со шкивом, соединенное с приводом тормозного механизма. Шкив на храповом колесе установлен с эксцентриситетом. С храповым колесом входят в зацепление расположенная в корпусе фиксирующая собачка и собачка управления, расположенная в рычаге управления. Фиксирующая собачка жестко соединена с рычажком, выполненным с возможностью сопряжения со стенкой рычага управления. Рычаг привода снабжен демпфером удара храпового колеса с резиновым буфером двойного ресурса, устройством регулировки крайнего нижнего положения рычага управления и узлом сигнализации заторможенного тормозного механизма с качающимся флажком и контактным выключателем нажимного типа. Достигаются демпфирование при ударе храпового колеса при растормаживании тормозного механизма, возможность регулирования крайнего нижнего положения рычага и возможность сигнализации заторможенного состояния тормозной системы, а также уменьшение усилия на кнопке управления при растормаживании механизма. 5 ил.
Изобретение относится к транспортному машиностроению, в частности к приводу стояночного тормоза.
Известен рычаг привода стояночного тормоза, содержащий корпус, внутри которого на одной оси посажены рычаг управления и храповое колесо со шкивом, соединенное с приводом тормозного механизма, а также имеются фиксирующая собачка, расположенная в корпусе, и собачка управления, расположенная в рычаге управления, входящие в зацепление с храповым колесом. Необходимое усилие торможения создается за несколько перемещений рычага, а растормаживание производится при крайнем нижнем положении рычага, либо нажатием на кнопку и одновременным нажатием на рычаг, либо посредством только кнопки на рычаге [1].
Недостатками данного решения являются постоянное передаточное число привода, большое усилие на кнопке управления при растормаживании механизма (при большой величине закусывания собачки фиксации), отсутствие системы демпфирования удара храпового колеса при растормаживании тормозного механизма, невозможность регулирования крайнего нижнего положения рычага (при изменении высоты посадки водителя) и отсутствие узла сигнализации заторможенного состояния тормозной системы.
Технический результат, достигаемый заявляемым решением, заключается в устранении указанных недостатков.
Указанный результат достигается тем, что в рычаге привода стояночного тормоза, содержащем корпус, внутри которого на одной оси посажены рычаг управления и храповое колесо со шкивом, соединенное с приводом тормозного механизма, а также имеются фиксирующая собачка, расположенная в корпусе, и собачка управления, расположенная в рычаге управления, входящие в зацепление с храповым колесом, шкив на храповом колесе установлен с эксцентриситетом, фиксирующая собачка жестко соединена с рычажком, выполненным с возможностью сопряжения со стенкой рычага управления, а сам рычаг привода снабжен демпфером удара храпового колеса с резиновым буфером двойного ресурса, устройством регулировки крайнего нижнего положения рычага управления и узлом сигнализации заторможенного тормозного механизма с качающимся флажком и контактным выключателем нажимного типа.
Заявляемое техническое решение иллюстрируется чертежами, где:
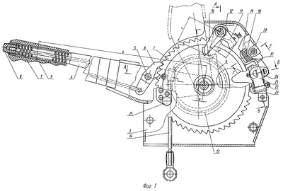
Фиг.1 – общий вид рычага управления;
Фиг.2 – разрез рычага по линиям А-А фиг.1;
Фиг.3 – устройство узла сигнализации заторможенного тормозного механизма;
Фиг.4 – крепление буфера отбоя храпового колеса;
Фиг.5 – график тенденции изменения передаточного числа рычага привода тормоза.
Конструкция рычага привода стояночного тормоза, представленная на фиг.1-4, включает храповое колесо 1, вращающееся на оси 2, помещенной между стенками корпуса 3, с помощью которого рычаг с храповым механизмом крепится на автомобиле, например на полу. Вокруг оси 2 также поворачивается рычаг управления 4, который расположен между стенок корпуса 3, обхватывая при этом с обеих сторон храповое колесо 1. В рычаге 4 на пальце 5 поворачивается собачка управления 6, у которой зуб постоянно стремится войти в зацепление с храповым колесом под действием пружины 7, расположенной в рычаге 4, воздействующей на собачку через кнопку 8 и тягу 9. На пальце 10, расположенном в стенках корпуса 3, качается фиксирующая собачка 11, у которой зуб постоянно стремится войти в зацепление с храповым колесом 1 посредством пружины кручения 12, расположенной на фиксирующей собачке 11, которая используется для постоянного затормаживания храпового колеса 1. На колесе 1 расположен шкив 13 с желобом под трос 14, который фиксируется на шкиве с помощью паза в шкиве 13 и винта 15. Шкив 13 имеет эксцентриситет «е» по отношению к оси храпового колеса 1. Данное смещение позволяет получить переменную характеристику передаточного числа рычага привода в зависимости от угла поворота рычага фиг.5, что позволяет выбирать зазор в тормозном механизме при меньшем передаточном числе, тем самым уменьшая количество перемещений рычага.
Благодаря вышеописанным особенностям конструкции осуществляется возможность многократного взведения рычага 4, при этом собачка управления 6 обеспечивает поворот храпового колеса 1, а фиксирующая собачка 11 удерживает храповое колесо 1, препятствуя сматыванию троса 14.
Чтобы растормозить тормозной механизм, необходимо нажать на кнопку 8 и поднять рычаг 4 до упора в крайнее верхнее положение, при этом стенка рычага 4, надавливая на рычажок 16, соединенный с фиксирующей собачкой 11, выводит последнюю из зацепления с храповым колесом 1. При этом передаточное число, с которым водитель воздействует на фиксирующую собачку 11, будет равно: 
где а, b, с и d – плечи рычажной системы.
Ввиду большой длины рычага 4 и малого плеча b, Iсобачки фиксации получается большим, что позволяет проектировать зацепление собачки 11 с храповым колесом 1 с большой величиной «закусывания» для снижения вероятности риска самопроизвольного растормаживания тормоза, например из-за износа храпового зацепления в процессе эксплуатации рычага.
После вывода собачек 6 и 11 из зацепления храповое колесо 1 раскручивается под действие усилия в тросе 14, вызванного тормозным механизмом. В крайнем положении удар храпового колеса 1 через выступ 17, расположенный на колесе 1, демпфируется буфером 18, закрепленном в ложементе 19 корпуса 3 посредством болта 20. Конструкция и схема закрепления буфера 18 позволяет увеличить его ресурс работы вдвое, так как реализована возможность установки буфера неработавшей стороной. Для этого необходимо вынуть болт 20 из корпуса 3 и перевернуть буфер 18 на 180°.
В положении, когда тормозной привод расторможен и храповое колесо своим выступом 17 подошло к буферу 18, выступ 17 боковой стенкой воздействует на флажок 21, вращающийся на пальце 22 в кронштейне 23, нажимает на концевой выключатель 24, закрепленный на кронштейне 23, установленном в корпусе 3. Когда тормоз заторможен, храповое колесо повернуто на некоторый угол, выступ 17 освобождает флажок 21 и выключатель 24 замыкает электрическую цепь системы сигнализации заторможенного механизма.
Для удобства пользования рычагом, например при значительной регулировке высоты сидения водителя, предусмотрена возможность регулировки крайнего нижнего положения рычага. Данная регулировка осуществляется с помощью завертывания болта-упора 25 в одно из резьбовых отверстий расположенных в корпусе 3.
Заявляемое техническое решение предполагается использовать на автомобилях, выпускаемых ОАО «АМЗ».
Источник информации
[1] Патент Франции №1359915 от 23 марта 1964 г. – ближайший аналог.
Формула изобретения
Рычаг привода стояночного тормоза, содержащий корпус, внутри которого на одной оси посажены рычаг управления и храповое колесо со шкивом, соединенное с приводом тормозного механизма, а также имеются фиксирующая собачка, расположенная в корпусе, и собачка управления, расположенная в рычаге управления, входящие в зацепление с храповым колесом, отличающийся тем, что шкив на храповом колесе установлен с эксцентриситетом, фиксирующая собачка жестко соединена с рычажком, выполненным с возможностью сопряжения со стенкой рычага управления, а сам рычаг привода снабжен демпфером удара храпового колеса с резиновым буфером двойного ресурса, устройством регулировки крайнего нижнего положения рычага управления и узлом сигнализации заторможенного тормозного механизма с качающимся флажком и контактным выключателем нажимного типа.
РИСУНКИ
|
|