|
|
(21), (22) Заявка: 2006103324/11, 06.02.2006
(24) Дата начала отсчета срока действия патента:
06.02.2006
(46) Опубликовано: 20.06.2007
(56) Список документов, цитированных в отчете о поиске:
SU 1611767 A1, 07.12.1990. RU 2166439 C2, 10.05.2001. JP 56049605, 06.05.1981. DE 1438739, 06.02.1969.
Адрес для переписки:
350040, г.Краснодар, ул. Ким, 147, кв.64, Л.Н. Лебедь
|
(72) Автор(ы):
Лебедь Леонид Николаевич (RU), Панин Анатолий Павлович (RU), Лебедь Иван Леонидович (RU)
(73) Патентообладатель(и):
Лебедь Леонид Николаевич (RU)
|
(54) ИСТОЧНИК ПИТАНИЯ НИЗКОВОЛЬТНЫХ ЦЕПЕЙ ТРАМВАЯ
(57) Реферат:
Изобретение относится к электрооборудованию городского электротранспорта, в частности трамвая. Источник питания низковольтных цепей трамвая содержит преобразователь напряжения контактной сети в напряжение для заряда аккумуляторной батареи и питания низковольтных цепей и параллельно подключенную аккумуляторную батарею. К положительным полюсам последних подключены низковольтные цепи, последовательно соединенные токоограничивающий резистор, диод и конденсатор, подключенный одним выводом к общему отрицательному полюсу преобразователя напряжения, аккумуляторной батареи и низковольтных цепей трамвая, а другим через токоограничивающий резистор и диод к их плюсовым выводам, дополнительно в цепь между положительным выводом конденсатора и общим положительным выводом преобразователя, аккумуляторной батареи и низковольтных цепей включен электронный коммутатор с дополнительным токоограничивающим резистором, управляемый датчиком импульсного потребления мощности и датчиком напряжения. При этом первый вход электронного коммутатора соединен с выходом датчика импульсного потребления мощности, второй его вход соединен с выходом датчика напряжения, третий вход через дополнительный токоограничивающий резистор соединен с положительным полюсом конденсатора, первым входом датчика напряжения и катодом диода. Выход электронного коммутатора соединен с положительными полюсами преобразователя, аккумуляторной батареи и низковольтных цепей, первым входом датчика импульсного потребления мощности и через токоограничивающий резистор с анодом диода. Второй вход датчика импульсного потребления мощности соединен со вторым входом датчика напряжения и общим отрицательным полюсом преобразователя, аккумуляторной батареи, конденсатора и низковольтных цепей трамвая. Технический результат заключается в повышении надежности растормаживания трамвайных вагонов при трогании, обеспечении возможности повторного действия рельсового и аварийного тормозов и снижении емкости аккумуляторной батареи. 1 ил.
Изобретение относится к электрооборудованию городского электротранспорта, в частности трамвая, и может быть использовано для питания электроустановок с импульсно потребляемой мощностью, а также в системах пуска и торможения автомобилей и электромобилей.
Известен используемый в системах бортового питания трамваев источник питания, состоящий из параллельно включенных преобразователя – электромашинного генератора Г-731 или электронного преобразователя: БПН-5У2М, БП-3Г, ПНР-100, ТЗУ и аккумуляторной батареи (см. Вагон трамвайный. Модель 71-608К. Техническое описание. Инструкция по эксплуатации. 1993 г., с.35, раздел 5.14.15. Блок питания БПН-5У2М, Усть-Катавский вагоностроительный завод им. С.М.Кирова. Преобразователь напряжения ПНР-100, Руководство по эксплуатации КВЛН 435.154.002 РЭ. ЗАО «АРС ТЕРМ», г.Новосибирск, 2000 г.).
Преобразователь преобразует напряжение контактной сети (±600 В) в напряжение (±28 В), необходимое для питания низковольтных цепей нагрузки и зарядки щелочной аккумуляторной батареи. Нагрузка на преобразователь напряжения и аккумуляторную батарею имеет сложную характеристику, состоящую из импульсов потребляемой мощности в моменты растормаживания при трогании и торможения трамвая и статического потребления мощности в процессе движения. Импульс потребляемой мощности в момент растормаживания трамвая, например, модели КТМ-5М3 десятикратно превышает средний статический уровень потребления в течение одной-двух секунд, в результате чего, особенно в зимнее время, при снижении емкости аккумуляторной батареи из-за понижения температуры, а также при потере емкости из-за эксплуатационного износа имеет место скачкообразное снижение напряжения на общих полюсах преобразователя и аккумуляторной батареи до уровня, при котором отдельные электромагниты не срабатывают, вагон не растормаживается и выбывает из движения, а аккумуляторная батарея при этом испытывает ударную токовую перегрузку, что снижает ее ресурс и приводит к преждевременному износу или выходу из строя.
Наиболее близким по технической сущности к изобретению, прототипом, является устройство для электропитания низковольтных цепей городского электротранспорта (см. патент №2166439, F02N, 08.04.1999 г.), содержащее аккумуляторную батарею, к плюсовому выводу которой подключены низковольтные цепи, разделительный диод и конденсатор. Конденсатор подключен одним выводом к минусовому выводу аккумуляторной батареи, а другим через разделительный диод и резистор к ее плюсовому выводу. Часть низковольтных цепей предназначена для обеспечения аварийного торможения, подключена к положительному выводу конденсатора и катоду разделительного диода, анод которого через ограничительный резистор соединен с положительным выводом аккумуляторной батареи. Подключение цепей рельсовых тормозов и цепей аварийного тормоза непосредственно к конденсатору требует для надежной работы тормозной системы конденсатор достаточно большой емкости, что, в свою очередь, влечет за собой увеличение времени заряда конденсатора после торможения, то есть времени готовности тормозной системы к повторному торможению, что снижает уровень безопасности движения. Уменьшение необходимой емкости аккумуляторной батареи также ведет к снижению расчетного значения зарядного тока и увеличению времени готовности тормозной системы к повторному торможению. При этом подключенные к тормозным цепям через токоограничивающий зарядный резистор и диод преобразователь и аккумуляторная батарея подпитывают тормозные цепи недостаточной величиной мощности, ограниченной величиной тока заряда конденсатора. При модернизации трамваев требуется изменение монтажной схемы цепей рельсового и аварийного тормозов, что составляет дополнительные затраты.
Изобретение решает задачу повышения надежности растормаживания трамвайных вагонов при трогании, обеспечивает возможность повторного действия рельсового и аварийного тормозов, увеличивает ресурс аккумуляторной батареи, снижает потребность в величине емкости аккумуляторной батареи, мощности преобразователя и конденсатора, и как следствие, материальные и эксплуатационные затраты, а также затраты на модернизацию эксплуатируемых трамвайных вагонов из-за отсутствия необходимости изменения монтажной схемы по сравнению с прототипом.
Задача решается путем обеспечения кратковременной коммутации дополнительной мощности конденсатора, подпитки, в моменты импульсных токовых нагрузок на преобразователь и аккумуляторную батарею во время трогания и торможения трамвая.
Для решения этой задачи в источник питания низковольтных цепей трамвая, содержащий преобразователь напряжения контактной сети в напряжение для заряда аккумуляторной батареи и питания низковольтных цепей и параллельно подключенную аккумуляторную батарею, к положительным полюсам которых подключены низковольтные цепи, последовательно соединенные токоограничивающий резистор, диод и конденсатор, подключенный одним выводом к общему отрицательному полюсу преобразователя напряжения, аккумуляторной батареи и низковольтных цепей трамвая, а другим через токоограничивающий резистор и диод к их плюсовым выводам, дополнительно в цепь между положительным выводом конденсатора и общим положительным выводом преобразователя, аккумуляторной батареи и низковольтных цепей включен электронный коммутатор (например: транзистор, тиристор) с дополнительным токоограничивающим резистором, управляемый датчиком импульсного потребления мощности и датчиком напряжения, при этом первый вход электронного коммутатора соединен с выходом датчика импульсного потребления мощности, второй вход соединен с выходом датчика напряжения, третий вход через дополнительный токоограничивающий резистор соединен с положительным полюсом конденсатора, первым входом датчика напряжения и катодом диода, выход электронного коммутатора соединен с положительными полюсами преобразователя, аккумуляторной батареи и низковольтных цепей, первым входом датчика импульсного потребления мощности и через токоограничивающий резистор с анодом диода, второй вход датчика импульсного потребления мощности соединен с вторым входом датчика напряжения и общим отрицательным полюсом преобразователя, аккумуляторной батареи, конденсатора и низковольтных цепей трамвая. Дополнительной резистор в цепи электронного коммутатора (цепи разряда конденсатора) имеет малое сопротивление, ограничивающее величину тока разряда конденсатора до максимально возможной по режиму короткого замыкания в низковольтных цепях и в соответствии с типом конденсатора. Монтажная схема при модернизации электрической схемы трамвая, в отличие от прототипа, не меняется.
Перечисленные признаки подтверждают соответствие заявляемого решения изобретательскому уровню.
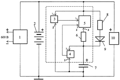
На чертеже представлена блок-схема предлагаемого источника питания низковольтных цепей трамвая.
Источник питания низковольтных цепей содержит преобразователь напряжения 1, одноименными полюсами соединенный с аккумуляторной батареей 2 и с низковольтными цепями 10. В цепь преобразователя напряжения 1 и аккумуляторной батареи 2 параллельно включены конденсатор 7, токоограничивающий резистор 8 и диод 9, электронный коммутатор 5, токоограничивающий резистор 6, датчик импульсного потребления мощности 3, датчик напряжения 4. При этом один полюс конденсатора 7 соединен с отрицательными полюсами преобразователя 1, аккумуляторной батареи 2 и низковольтных цепей 10, вторым входом датчика импульсного потребления мощности 3 и вторым входом датчика напряжения 4, второй полюс конденсатора 7 соединен через токоограничивающий резистор 6 с третьим входом электронного коммутатора 5, катодом диода 9 и первым входом датчика напряжения 4, первый вход электронного коммутатора 5 соединен с выходом датчика импульсного потребления мощности 3, а второй вход – с выходом датчика напряжения 4, выход электронного коммутатора 5 соединен с положительными полюсами преобразователя 1, аккумуляторной батареи 2, низковольтных цепей 10, первым входом датчика импульсного потребления мощности 3 и через токоограничивающий резистор 8 – с анодом диода 9.
Работает устройство следующим образом.
От контактной сети напряжение высоковольтное (±600 В) поступает на преобразователь напряжения 1 и преобразуется в низковольтное напряжение (±28 В), обеспечивающее зарядку аккумуляторной батареи 2 и питание низковольтных цепей 10 трамвая. Конденсатор 7 заряжается от соединенных параллельно преобразователя 1 и аккумуляторной батареи 2 через токоограничивающий резистор 8 и диод 9. В момент трогания трамвая для растормаживания колесных пар в низковольтных цепях происходит включение четырех электромагнитов (не показано) на время до двух секунд (суммарное сопротивление четырех электромагнитов, например, в трамвае типа КТМ-5М3 составляет 0,17 Ом). На это время мощность, потребляемая низковольтными цепями 10, ипульсно возрастает и достигает десятикратной величины по сравнению со статическим уровнем нагрузки в процессе движения трамвая, срабатывает датчик импульсного потребления мощности 3 и своим сигналом открывает электронный коммутатор 5, подключая конденсатор 7 через токоограничивающий резистор 6 к общему положительному полюсу преобразователя 1, аккумуляторной батареи 2 и низковольтных цепей 10, происходит подпитка низковольтных цепей 10 мощным импульсом разряда конденсатора 7. Все три источника питания, а именно: преобразователь напряжения 1, аккумуляторная батарея 2 и конденсатор 7 работают параллельно. При снижении напряжения на выводах конденсатора 7 до установленного уровня срабатывает датчик напряжения 4 и своим сигналом закрывает коммутатор 5, не давая конденсатору 7 полностью разрядиться при длительных токовых нагрузках в низковольтных цепях, например, при коротком замыкании или неправильных действиях водителя, конденсатор 7 снова заряжается через токоограничивающий резистор 8 и диод 9 до уровня напряжения преобразователя 1 и аккумуляторной батареи 2, при этом время заряда конденсатора 7 снижается из-за неполного его разряда, что обеспечивает возможность подпитки низковольтных цепей 10 при повторном импульсном потреблении мощности. Увеличение жесткости выходной вольт-амперной характеристики источника питания низковольтных цепей 10 трамвая при импульсном увеличении потребляемой мощности последними обеспечивает также увеличение надежности работы рельсовых и аварийного тормозов трамвая, электромагниты которых питаются от тех же низковольтных цепей 10.
Использование предлагаемого изобретения позволяет повысить надежность растормаживания трамвайных вагонов при трогании, обеспечивает возможность повторного действия рельсового и аварийного тормозов, снижает потребность в величине емкости аккумуляторной батареи, мощности преобразователя и конденсатора, и как следствие, материальные затраты и затраты на эксплуатацию, а также затраты на модернизацию эксплуатируемых трамвайных вагонов из-за отсутствия необходимости изменения монтажной схемы.
Формула изобретения
Источник питания низковольтных цепей трамвая, содержащий преобразователь напряжения контактной сети в напряжение для заряда аккумуляторной батареи и питания низковольтных цепей трамвая и параллельно подключенную аккумуляторную батарею, к положительным полюсам которых подключены низковольтные цепи, последовательно соединенные токоограничивающий резистор, диод и конденсатор, подключенный одним выводом к общему отрицательному полюсу преобразователя напряжения, аккумуляторной батареи и низковольтных цепей трамвая, а другим через токоограничивающий резистор и диод – к их плюсовым выводам, отличающийся тем, что в цепь между положительным выводом конденсатора и общим положительным выводом преобразователя, аккумуляторной батареи и низковольтных цепей включен электронный коммутатор с токоограничивающим резистором, управляемый датчиком импульсного потребления мощности и датчиком напряжения, при этом первый вход электронного коммутатора соединен с выходом датчика импульсного потребления мощности, второй вход соединен с выходом датчика напряжения, третий вход через токоограничивающий резистор соединен с положительным полюсом конденсатора, первым входом датчика напряжения и катодом диода, выход электронного коммутатора соединен с положительными полюсами преобразователя, аккумуляторной батареи и низковольтных цепей, первым входом датчика импульсного потребления мощности и через токоограничивающий резистор с анодом диода, второй вход датчика импульсного потребления мощности соединен со вторым входом датчика напряжения и общим отрицательным полюсом преобразователя, аккумуляторной батареи, конденсатора и низковольтных цепей трамвая.
РИСУНКИ
|
|